Suppr超能文献

脱水摇蚊的高质量基因组组装为基于单条染色体的极端耐旱性的出现提供了见解。

High quality genome assembly of the anhydrobiotic midge provides insights on a single chromosome-based emergence of extreme desiccation tolerance.

作者信息

Yoshida Yuki, Shaikhutdinov Nurislam, Kozlova Olga, Itoh Masayoshi, Tagami Michihira, Murata Mitsuyoshi, Nishiyori-Sueki Hiromi, Kojima-Ishiyama Miki, Noma Shohei, Cherkasov Alexander, Gazizova Guzel, Nasibullina Aigul, Deviatiiarov Ruslan, Shagimardanova Elena, Ryabova Alina, Yamaguchi Katsushi, Bino Takahiro, Shigenobu Shuji, Tokumoto Shoko, Miyata Yugo, Cornette Richard, Yamada Takahiro G, Funahashi Akira, Tomita Masaru, Gusev Oleg, Kikawada Takahiro

机构信息

Institute for Advanced Biosciences, Keio University, Tsuruoka, Yamagata 997-0035, Japan.

Regulatory Genomics Research Center, Institute of Fundamental Medicine and Biology, Kazan Federal University, Kazan 420012, Russian Federation.

出版信息

NAR Genom Bioinform. 2022 Apr 5;4(2):lqac029. doi: 10.1093/nargab/lqac029. eCollection 2022 Jun.

Abstract

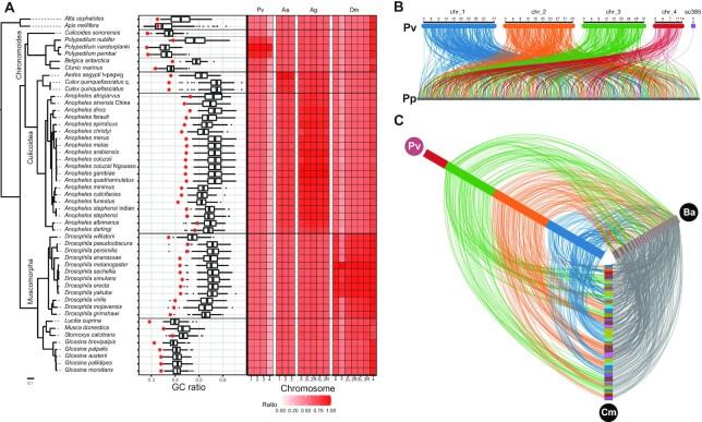
Non-biting midges (Chironomidae) are known to inhabit a wide range of environments, and certain species can tolerate extreme conditions, where the rest of insects cannot survive. In particular, the sleeping chironomid is known for the remarkable ability of its larvae to withstand almost complete desiccation by entering a state called anhydrobiosis. Chromosome numbers in chironomids are higher than in other dipterans and this extra genomic resource might facilitate rapid adaptation to novel environments. We used improved sequencing strategies to assemble a chromosome-level genome sequence for for deep comparative analysis of genomic location of genes associated with desiccation tolerance. Using whole genome-based cross-species and intra-species analysis, we provide evidence for the unique functional specialization of Chromosome 4 through extensive acquisition of novel genes. In contrast to other insect genomes, in the sleeping chironomid a uniquely high degree of subfunctionalization in paralogous anhydrobiosis genes occurs in this chromosome, as well as pseudogenization in a highly duplicated gene family. Our findings suggest that the Chromosome 4 in is a site of high genetic turnover, allowing it to act as a 'sandbox' for evolutionary experiments, thus facilitating the rapid adaptation of midges to harsh environments.

摘要

非吸血蠓(摇蚊科)已知栖息于广泛的环境中,某些物种能够耐受极端条件,而其他昆虫在这些条件下无法生存。特别是,睡眠摇蚊以其幼虫通过进入一种称为脱水生物休眠的状态来承受几乎完全脱水的非凡能力而闻名。摇蚊的染色体数目高于其他双翅目昆虫,这种额外的基因组资源可能有助于快速适应新环境。我们使用改进的测序策略来组装染色体水平的基因组序列,以便对与耐脱水相关的基因进行基因组定位的深入比较分析。通过基于全基因组的跨物种和种内分析,我们通过广泛获取新基因,为4号染色体的独特功能特化提供了证据。与其他昆虫基因组不同,在睡眠摇蚊中,该染色体上同源脱水生物休眠基因发生了独特的高度亚功能化,以及一个高度重复基因家族中的假基因化。我们的研究结果表明,睡眠摇蚊的4号染色体是一个高遗传周转率的位点,使其能够充当进化实验的“沙盒”,从而促进蠓对恶劣环境的快速适应。

https://cdn.ncbi.nlm.nih.gov/pmc/blobs/8d5b/8982440/c7e6f24aac0a/lqac029fig1.jpg

文献检索

告别复杂PubMed语法,用中文像聊天一样搜索,搜遍4000万医学文献。AI智能推荐,让科研检索更轻松。

立即免费搜索

文件翻译

保留排版,准确专业,支持PDF/Word/PPT等文件格式,支持 12+语言互译。

免费翻译文档

深度研究

AI帮你快速写综述,25分钟生成高质量综述,智能提取关键信息,辅助科研写作。

立即免费体验