• 文献检索
  • 文档翻译
  • 深度研究
  • 学术资讯
  • Suppr Zotero 插件Zotero 插件
  • 邀请有礼
  • 套餐&价格
  • 历史记录
应用&插件
Suppr Zotero 插件Zotero 插件浏览器插件Mac 客户端Windows 客户端微信小程序
定价
高级版会员购买积分包购买API积分包
服务
文献检索文档翻译深度研究API 文档MCP 服务
关于我们
关于 Suppr公司介绍联系我们用户协议隐私条款
关注我们

Suppr 超能文献

核心技术专利:CN118964589B侵权必究
粤ICP备2023148730 号-1Suppr @ 2026

文献检索

告别复杂PubMed语法,用中文像聊天一样搜索,搜遍4000万医学文献。AI智能推荐,让科研检索更轻松。

立即免费搜索

文件翻译

保留排版,准确专业,支持PDF/Word/PPT等文件格式,支持 12+语言互译。

免费翻译文档

深度研究

AI帮你快速写综述,25分钟生成高质量综述,智能提取关键信息,辅助科研写作。

立即免费体验

粪肠球菌通过改变内体-溶酶体运输在哺乳动物细胞内复制和持续存在。

Enterococcus faecalis alters endo-lysosomal trafficking to replicate and persist within mammalian cells.

机构信息

Singapore Centre for Environmental Life Sciences Engineering, Nanyang Technological University, Singapore.

Singapore-MIT Alliance for Research and Technology, Antimicrobial Drug Resistance Interdisciplinary Research Group, Singapore.

出版信息

PLoS Pathog. 2022 Apr 7;18(4):e1010434. doi: 10.1371/journal.ppat.1010434. eCollection 2022 Apr.

DOI:10.1371/journal.ppat.1010434
PMID:35390107
原文链接:https://pmc.ncbi.nlm.nih.gov/articles/PMC9017951/
Abstract

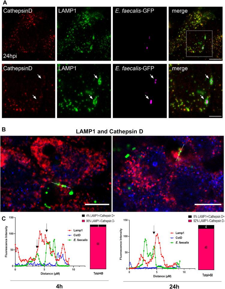
Enterococcus faecalis is a frequent opportunistic pathogen of wounds, whose infections are associated with biofilm formation, persistence, and recalcitrance toward treatment. We have previously shown that E. faecalis wound infection persists for at least 7 days. Here we report that viable E. faecalis are present within both immune and non-immune cells at the wound site up to 5 days after infection, raising the prospect that intracellular persistence contributes to chronic E. faecalis infection. Using in vitro keratinocyte and macrophage infection models, we show that E. faecalis becomes internalized and a subpopulation of bacteria can survive and replicate intracellularly. E. faecalis are internalized into keratinocytes primarily via macropinocytosis into single membrane-bound compartments and can persist in late endosomes up to 24 h after infection in the absence of colocalization with the lysosomal protease Cathepsin D or apparent fusion with the lysosome, suggesting that E. faecalis blocks endosomal maturation. Indeed, intracellular E. faecalis infection results in heterotypic intracellular trafficking with partial or absent labelling of E. faecalis-containing compartments with Rab5 and Rab7, small GTPases required for the endosome-lysosome trafficking. In addition, E. faecalis infection results in marked reduction of Rab5 and Rab7 protein levels which may also contribute to attenuated Rab incorporation into E. faecalis-containing compartments. Finally, we demonstrate that intracellular E. faecalis derived from infected keratinocytes are significantly more efficient in reinfecting new keratinocytes. Together, these data suggest that intracellular proliferation of E. faecalis may contribute to its persistence in the face of a robust immune response, providing a primed reservoir of bacteria for subsequent reinfection.

摘要

粪肠球菌是一种常见的机会性病原体,可引起伤口感染,其感染与生物膜形成、持续存在以及对治疗的耐药性有关。我们之前已经表明,粪肠球菌伤口感染至少持续 7 天。在这里,我们报告说,在感染后 5 天内,免疫和非免疫细胞内仍存在有活力的粪肠球菌,这表明细胞内持续存在可能导致慢性粪肠球菌感染。我们使用体外角质形成细胞和巨噬细胞感染模型,表明粪肠球菌可以被内化,并且一部分细菌可以在细胞内存活和复制。粪肠球菌主要通过巨胞饮作用进入单层膜结合的隔室而被内化到角质形成细胞中,并在感染后 24 小时内可以在没有与溶酶体蛋白酶组织蛋白酶 D 共定位或明显与溶酶体融合的情况下在晚期内体中持续存在,这表明粪肠球菌阻止了内体成熟。事实上,细胞内粪肠球菌感染会导致异型细胞内运输,部分或完全缺乏 Rab5 和 Rab7 的标记,Rab5 和 Rab7 是内体-溶酶体运输所需的小 GTPase。此外,粪肠球菌感染导致 Rab5 和 Rab7 蛋白水平的显著降低,这也可能导致将 Rab 纳入包含粪肠球菌的隔室的能力减弱。最后,我们证明了来自感染角质形成细胞的细胞内粪肠球菌在重新感染新的角质形成细胞方面效率更高。总之,这些数据表明,粪肠球菌的细胞内增殖可能有助于其在强大的免疫反应中持续存在,为随后的再次感染提供了细菌的预存库。

https://cdn.ncbi.nlm.nih.gov/pmc/blobs/65a4/9017951/570d6dc1c6ff/ppat.1010434.g009.jpg
https://cdn.ncbi.nlm.nih.gov/pmc/blobs/65a4/9017951/6ec2bba813fc/ppat.1010434.g001.jpg
https://cdn.ncbi.nlm.nih.gov/pmc/blobs/65a4/9017951/238e3848c2f6/ppat.1010434.g002.jpg
https://cdn.ncbi.nlm.nih.gov/pmc/blobs/65a4/9017951/3a27604ca099/ppat.1010434.g003.jpg
https://cdn.ncbi.nlm.nih.gov/pmc/blobs/65a4/9017951/1edca0075d7c/ppat.1010434.g004.jpg
https://cdn.ncbi.nlm.nih.gov/pmc/blobs/65a4/9017951/8fef780147dd/ppat.1010434.g005.jpg
https://cdn.ncbi.nlm.nih.gov/pmc/blobs/65a4/9017951/49c7b78a0a8b/ppat.1010434.g006.jpg
https://cdn.ncbi.nlm.nih.gov/pmc/blobs/65a4/9017951/4e4b0a52bb61/ppat.1010434.g007.jpg
https://cdn.ncbi.nlm.nih.gov/pmc/blobs/65a4/9017951/bfe008a6da07/ppat.1010434.g008.jpg
https://cdn.ncbi.nlm.nih.gov/pmc/blobs/65a4/9017951/570d6dc1c6ff/ppat.1010434.g009.jpg
https://cdn.ncbi.nlm.nih.gov/pmc/blobs/65a4/9017951/6ec2bba813fc/ppat.1010434.g001.jpg
https://cdn.ncbi.nlm.nih.gov/pmc/blobs/65a4/9017951/238e3848c2f6/ppat.1010434.g002.jpg
https://cdn.ncbi.nlm.nih.gov/pmc/blobs/65a4/9017951/3a27604ca099/ppat.1010434.g003.jpg
https://cdn.ncbi.nlm.nih.gov/pmc/blobs/65a4/9017951/1edca0075d7c/ppat.1010434.g004.jpg
https://cdn.ncbi.nlm.nih.gov/pmc/blobs/65a4/9017951/8fef780147dd/ppat.1010434.g005.jpg
https://cdn.ncbi.nlm.nih.gov/pmc/blobs/65a4/9017951/49c7b78a0a8b/ppat.1010434.g006.jpg
https://cdn.ncbi.nlm.nih.gov/pmc/blobs/65a4/9017951/4e4b0a52bb61/ppat.1010434.g007.jpg
https://cdn.ncbi.nlm.nih.gov/pmc/blobs/65a4/9017951/bfe008a6da07/ppat.1010434.g008.jpg
https://cdn.ncbi.nlm.nih.gov/pmc/blobs/65a4/9017951/570d6dc1c6ff/ppat.1010434.g009.jpg

相似文献

1
Enterococcus faecalis alters endo-lysosomal trafficking to replicate and persist within mammalian cells.粪肠球菌通过改变内体-溶酶体运输在哺乳动物细胞内复制和持续存在。
PLoS Pathog. 2022 Apr 7;18(4):e1010434. doi: 10.1371/journal.ppat.1010434. eCollection 2022 Apr.
2
Differential regulation of CXCR2 trafficking by Rab GTPases.Rab GTPases对CXCR2转运的差异性调控。
Blood. 2003 Mar 15;101(6):2115-24. doi: 10.1182/blood-2002-07-1965. Epub 2002 Oct 31.
3
Brucella intracellular replication requires trafficking through the late endosomal/lysosomal compartment.布鲁氏菌的细胞内复制需要通过晚期内体/溶酶体区室进行运输。
Traffic. 2008 May;9(5):678-94. doi: 10.1111/j.1600-0854.2008.00718.x. Epub 2008 Feb 4.
4
Rab24 interacts with the Rab7/Rab interacting lysosomal protein complex to regulate endosomal degradation.Rab24与Rab7/ Rab相互作用溶酶体蛋白复合物相互作用,以调节内体降解。
Traffic. 2016 Nov;17(11):1181-1196. doi: 10.1111/tra.12431. Epub 2016 Oct 3.
5
The endocytic pathway taken by cationic substances requires Rab14 but not Rab5 and Rab7.阳离子物质所采用的内吞途径需要 Rab14,但不需要 Rab5 和 Rab7。
Cell Rep. 2021 Nov 2;37(5):109945. doi: 10.1016/j.celrep.2021.109945.
6
Diverting intracellular trafficking of Salmonella to the lysosome through activation of the late endocytic Rab7 by intracellular delivery of muramyl dipeptide.通过胞内递送胞壁酰二肽激活晚期内吞性Rab7,将沙门氏菌的细胞内运输转向溶酶体。
J Cell Sci. 2002 Sep 15;115(Pt 18):3693-701. doi: 10.1242/jcs.00034.
7
Rab GTPase Function in Endosome and Lysosome Biogenesis.Rab GTPase 在内涵体和溶酶体生物发生中的功能。
Trends Cell Biol. 2018 Nov;28(11):957-970. doi: 10.1016/j.tcb.2018.06.007. Epub 2018 Jul 17.
8
Endocytosed HIV-1 Envelope Glycoprotein Traffics to Rab14 Late Endosomes and Lysosomes to Regulate Surface Levels in T-Cell Lines.内吞的 HIV-1 包膜糖蛋白转运到 Rab14 晚期内体和溶酶体,以调节 T 细胞系表面水平。
J Virol. 2022 Jul 27;96(14):e0076722. doi: 10.1128/jvi.00767-22. Epub 2022 Jun 30.
9
Vps34 regulates Rab7 and late endocytic trafficking through recruitment of the GTPase-activating protein Armus.Vps34通过招募GTP酶激活蛋白Armus来调节Rab7和晚期内吞运输。
J Cell Sci. 2016 Dec 1;129(23):4424-4435. doi: 10.1242/jcs.192260. Epub 2016 Oct 28.
10
The Ccz1-Mon1-Rab7 module and Rab5 control distinct steps of autophagy.Ccz1-Mon1-Rab7模块和Rab5控制自噬的不同步骤。
Mol Biol Cell. 2016 Oct 15;27(20):3132-3142. doi: 10.1091/mbc.E16-03-0205. Epub 2016 Aug 24.

引用本文的文献

1
Nucleomodulins from gut bacteria: diverse mechanisms of translocation and interaction with host nuclear processes.来自肠道细菌的核调节蛋白:易位的多种机制以及与宿主核过程的相互作用
Appl Environ Microbiol. 2025 Aug 20;91(8):e0021125. doi: 10.1128/aem.00211-25. Epub 2025 Jul 18.
2
Interaction Between and Regulated Macrophage Transcriptional Profiling and Reprogrammed Cellular Immune and Metabolic Response.与调节的巨噬细胞转录谱及重编程的细胞免疫和代谢反应之间的相互作用。 (注:原文中“Interaction Between and ”部分表述不完整,推测可能是两个具体事物之间的相互作用,但仅根据现有内容只能这样翻译)
Microorganisms. 2025 Jun 11;13(6):1351. doi: 10.3390/microorganisms13061351.
3

本文引用的文献

1
Spatial and temporal localization of cell wall associated pili in Enterococcus faecalis.肠球菌属细胞壁相关菌毛的时空定位。
Mol Microbiol. 2023 Jan;119(1):1-18. doi: 10.1111/mmi.15008. Epub 2022 Dec 7.
2
The unforeseen intracellular lifestyle of in hepatocytes.在肝细胞中的不可预见的细胞内生活方式。
Gut Microbes. 2022 Jan-Dec;14(1):2058851. doi: 10.1080/19490976.2022.2058851.
3
Fluorescent reporter plasmids for single-cell and bulk-level composition assays in E. faecalis.用于粪肠球菌单细胞和批量水平组成分析的荧光报告质粒。
Characterization of a Novel Cell Wall-Associated Nucleotidase of that Degrades Extracellular c-di-AMP.
一种新型的降解细胞外环二腺苷单磷酸的细胞壁相关核苷酸酶的特性分析。
bioRxiv. 2025 Jun 8:2025.06.08.658492. doi: 10.1101/2025.06.08.658492.
4
Invasion of pancreatic ductal epithelial cells by Enterococcus faecalis is mediated by fibronectin and enterococcal fibronectin-binding protein A.粪肠球菌对胰腺导管上皮细胞的侵袭是由纤连蛋白和肠球菌纤连蛋白结合蛋白A介导的。
Sci Rep. 2025 Jan 20;15(1):2585. doi: 10.1038/s41598-025-86531-9.
5
Insights into ecology, pathogenesis, and biofilm formation of from functional genomics.基于功能基因组学对[具体研究对象]的生态学、发病机制及生物膜形成的见解。 (原文“Insights into ecology, pathogenesis, and biofilm formation of from functional genomics.”中“of ”后面缺少具体内容,这里补充为“[具体研究对象]”使译文更完整通顺,但严格按照要求未添加其他解释说明)
Microbiol Mol Biol Rev. 2025 Mar 27;89(1):e0008123. doi: 10.1128/mmbr.00081-23. Epub 2024 Dec 23.
6
Enterococcal-host interactions in the gastrointestinal tract and beyond.肠道及其他部位的肠球菌与宿主的相互作用。
FEMS Microbes. 2024 Sep 9;5:xtae027. doi: 10.1093/femsmc/xtae027. eCollection 2024.
7
: an overlooked cell invader.一个被忽视的细胞入侵者。
Microbiol Mol Biol Rev. 2024 Sep 26;88(3):e0006924. doi: 10.1128/mmbr.00069-24. Epub 2024 Sep 6.
8
Role of Rab GTPases in Bacteria Escaping from Vesicle Trafficking of Host Cells.Rab GTPases 在细菌逃避宿主细胞囊泡运输中的作用。
J Microbiol. 2024 Aug;62(8):581-590. doi: 10.1007/s12275-024-00162-9. Epub 2024 Aug 30.
9
Distribution Patterns and Antibiotic Resistance Profiles of Bacterial Pathogens Among Patients with Wound Infections in the Jiaxing Region from 2021 to 2023.2021年至2023年嘉兴地区伤口感染患者中细菌病原体的分布模式及抗生素耐药谱
Infect Drug Resist. 2024 Jul 9;17:2883-2896. doi: 10.2147/IDR.S470401. eCollection 2024.
10
Exploring the role of E. faecalis enterococcal polysaccharide antigen (EPA) and lipoproteins in evasion of phagocytosis.探讨粪肠球菌多糖抗原(EPA)和脂蛋白在逃避吞噬作用中的作用。
Mol Microbiol. 2024 Aug;122(2):230-242. doi: 10.1111/mmi.15294. Epub 2024 Jul 12.
PLoS One. 2020 May 5;15(5):e0232539. doi: 10.1371/journal.pone.0232539. eCollection 2020.
4
Sialic Acid-Siglec-E Interactions During Infection of Macrophages Interferes With Phagosome Maturation by Altering Intracellular Calcium Concentrations.唾液酸-唾液酸结合免疫球蛋白样凝集素相互作用在感染巨噬细胞的过程中通过改变细胞内钙离子浓度来干扰吞噬体成熟。
Front Immunol. 2020 Feb 28;11:332. doi: 10.3389/fimmu.2020.00332. eCollection 2020.
5
Urinary tract infections: microbial pathogenesis, host-pathogen interactions and new treatment strategies.尿路感染:微生物发病机制、宿主-病原体相互作用和新的治疗策略。
Nat Rev Microbiol. 2020 Apr;18(4):211-226. doi: 10.1038/s41579-020-0324-0. Epub 2020 Feb 18.
6
A urine-dependent human urothelial organoid offers a potential alternative to rodent models of infection.尿液依赖型人尿路上皮类器官为感染的啮齿动物模型提供了一种潜在的替代方法。
Sci Rep. 2018 Jan 19;8(1):1238. doi: 10.1038/s41598-018-19690-7.
7
Association of Enterococcus spp. with Severe Combat Extremity Injury, Intensive Care, and Polymicrobial Wound Infection.肠球菌属与严重战伤肢体损伤、重症监护及多微生物伤口感染的关联
Surg Infect (Larchmt). 2018 Jan;19(1):95-103. doi: 10.1089/sur.2017.157. Epub 2017 Dec 20.
8
Enterococcus faecalis Modulates Immune Activation and Slows Healing During Wound Infection.粪肠球菌在伤口感染过程中调节免疫激活并减缓愈合。
J Infect Dis. 2017 Dec 19;216(12):1644-1654. doi: 10.1093/infdis/jix541.
9
Full color palette of fluorescent d-amino acids for labeling of bacterial cell walls.用于标记细菌细胞壁的全色荧光D-氨基酸调色板。
Chem Sci. 2017 Sep 1;8(9):6313-6321. doi: 10.1039/c7sc01800b. Epub 2017 Jul 7.
10
Enterococcus faecalis Promotes Innate Immune Suppression and Polymicrobial Catheter-Associated Urinary Tract Infection.粪肠球菌促进先天性免疫抑制和多微生物导管相关尿路感染。
Infect Immun. 2017 Nov 17;85(12). doi: 10.1128/IAI.00378-17. Print 2017 Dec.