• 文献检索
  • 文档翻译
  • 深度研究
  • 学术资讯
  • Suppr Zotero 插件Zotero 插件
  • 邀请有礼
  • 套餐&价格
  • 历史记录
应用&插件
Suppr Zotero 插件Zotero 插件浏览器插件Mac 客户端Windows 客户端微信小程序
定价
高级版会员购买积分包购买API积分包
服务
文献检索文档翻译深度研究API 文档MCP 服务
关于我们
关于 Suppr公司介绍联系我们用户协议隐私条款
关注我们

Suppr 超能文献

核心技术专利:CN118964589B侵权必究
粤ICP备2023148730 号-1Suppr @ 2026

文献检索

告别复杂PubMed语法,用中文像聊天一样搜索,搜遍4000万医学文献。AI智能推荐,让科研检索更轻松。

立即免费搜索

文件翻译

保留排版,准确专业,支持PDF/Word/PPT等文件格式,支持 12+语言互译。

免费翻译文档

深度研究

AI帮你快速写综述,25分钟生成高质量综述,智能提取关键信息,辅助科研写作。

立即免费体验

万古霉素耐药粪肠球菌对截短侧耳素类药物的交叉敏感性。

Collateral sensitivity to pleuromutilins in vancomycin-resistant Enterococcus faecium.

机构信息

National Center for Veterinary Drug Safety Evaluation, College of Veterinary Medicine, China Agricultural University, Beijing, 100193, China.

Beijing Key Laboratory of Detection Technology for Animal-Derived Food Safety, Laboratory of Quality & Safety Risk Assessment for Animal Products on Chemical Hazards (Beijing), Ministry of Agriculture and Rural Affairs, Beijing, 100193, China.

出版信息

Nat Commun. 2022 Apr 7;13(1):1888. doi: 10.1038/s41467-022-29493-0.

DOI:10.1038/s41467-022-29493-0
PMID:35393429
原文链接:https://pmc.ncbi.nlm.nih.gov/articles/PMC8990069/
Abstract

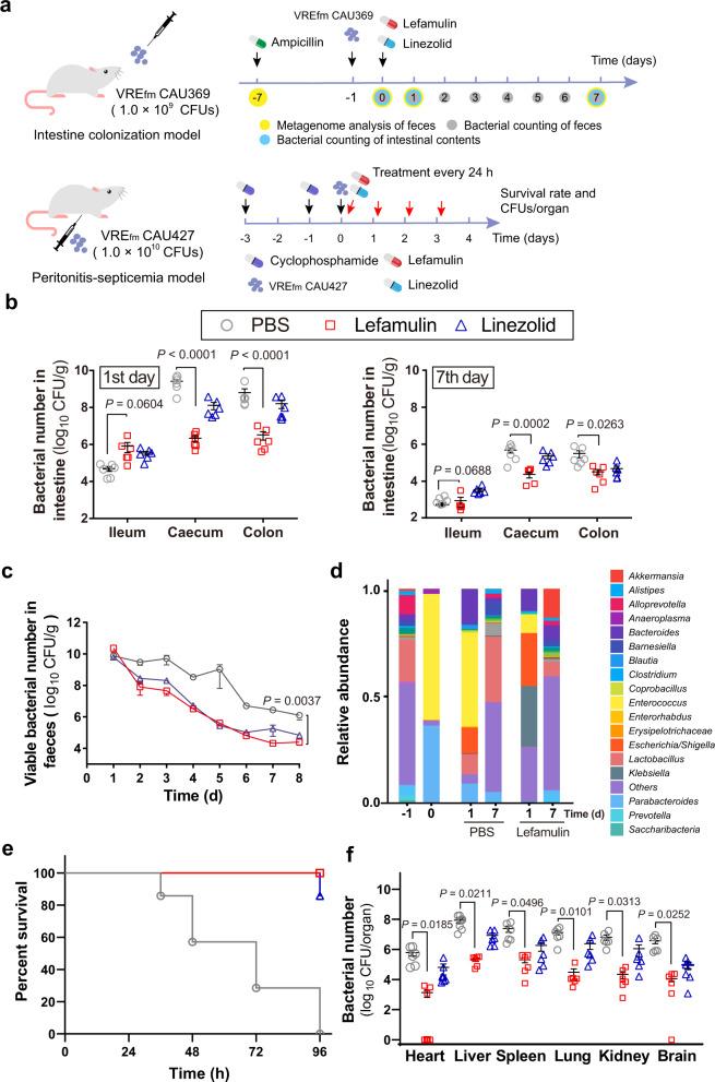
The acquisition of resistance to one antibiotic sometimes leads to collateral sensitivity to a second antibiotic. Here, we show that vancomycin resistance in Enterococcus faecium is associated with a remarkable increase in susceptibility to pleuromutilin antibiotics (such as lefamulin), which target the bacterial ribosome. The trade-off between vancomycin and pleuromutilins is mediated by epistasis between the van gene cluster and msrC, encoding an ABC-F protein that protects bacterial ribosomes from antibiotic targeting. In mouse models of vancomycin-resistant E. faecium colonization and septicemia, pleuromutilin treatment reduces colonization and improves survival more effectively than standard therapy (linezolid). Our findings suggest that pleuromutilins may be useful for the treatment of vancomycin-resistant E. faecium infections.

摘要

获得一种抗生素的耐药性有时会导致对第二种抗生素的交叉敏感性。在这里,我们表明,屎肠球菌对万古霉素的耐药性与对黏菌素类抗生素(如利奈唑胺)的敏感性显著增加有关,这些抗生素靶向细菌核糖体。万古霉素和黏菌素之间的权衡是由 van 基因簇和 msrC 之间的上位性介导的,msrC 编码一种 ABC-F 蛋白,可保护细菌核糖体免受抗生素靶向。在万古霉素耐药屎肠球菌定植和败血症的小鼠模型中,黏菌素类药物治疗比标准治疗(利奈唑胺)更有效地减少定植并提高存活率。我们的研究结果表明,黏菌素类药物可能对治疗万古霉素耐药屎肠球菌感染有用。

https://cdn.ncbi.nlm.nih.gov/pmc/blobs/1248/8990069/258675457c41/41467_2022_29493_Fig5_HTML.jpg
https://cdn.ncbi.nlm.nih.gov/pmc/blobs/1248/8990069/461679ff3408/41467_2022_29493_Fig1_HTML.jpg
https://cdn.ncbi.nlm.nih.gov/pmc/blobs/1248/8990069/6e16cf32c01a/41467_2022_29493_Fig2_HTML.jpg
https://cdn.ncbi.nlm.nih.gov/pmc/blobs/1248/8990069/3537f0c889ee/41467_2022_29493_Fig3_HTML.jpg
https://cdn.ncbi.nlm.nih.gov/pmc/blobs/1248/8990069/2ae897d4be19/41467_2022_29493_Fig4_HTML.jpg
https://cdn.ncbi.nlm.nih.gov/pmc/blobs/1248/8990069/258675457c41/41467_2022_29493_Fig5_HTML.jpg
https://cdn.ncbi.nlm.nih.gov/pmc/blobs/1248/8990069/461679ff3408/41467_2022_29493_Fig1_HTML.jpg
https://cdn.ncbi.nlm.nih.gov/pmc/blobs/1248/8990069/6e16cf32c01a/41467_2022_29493_Fig2_HTML.jpg
https://cdn.ncbi.nlm.nih.gov/pmc/blobs/1248/8990069/3537f0c889ee/41467_2022_29493_Fig3_HTML.jpg
https://cdn.ncbi.nlm.nih.gov/pmc/blobs/1248/8990069/2ae897d4be19/41467_2022_29493_Fig4_HTML.jpg
https://cdn.ncbi.nlm.nih.gov/pmc/blobs/1248/8990069/258675457c41/41467_2022_29493_Fig5_HTML.jpg

相似文献

1
Collateral sensitivity to pleuromutilins in vancomycin-resistant Enterococcus faecium.万古霉素耐药粪肠球菌对截短侧耳素类药物的交叉敏感性。
Nat Commun. 2022 Apr 7;13(1):1888. doi: 10.1038/s41467-022-29493-0.
2
Varying linezolid susceptibility of vancomycin-resistant Enterococcus faecium isolates during therapy: a case report.万古霉素耐药屎肠球菌分离株在治疗期间对利奈唑胺的敏感性变化:1例病例报告
J Antimicrob Chemother. 2005 Oct;56(4):787-9. doi: 10.1093/jac/dki318. Epub 2005 Sep 5.
3
Library Screening for Synergistic Combinations of FDA-Approved Drugs and Metabolites with Vancomycin against VanA-Type Vancomycin-Resistant Enterococcus faecium.文库筛选 FDA 批准药物和代谢物与万古霉素联用对 VanA 型万古霉素耐药粪肠球菌的协同组合。
Microbiol Spectr. 2022 Oct 26;10(5):e0141222. doi: 10.1128/spectrum.01412-22. Epub 2022 Aug 15.
4
Clinically Applicable System for Rapidly Predicting Enterococcus faecium Susceptibility to Vancomycin.临床适用的快速预测粪肠球菌对万古霉素敏感性的系统。
Microbiol Spectr. 2021 Dec 22;9(3):e0091321. doi: 10.1128/Spectrum.00913-21. Epub 2021 Nov 10.
5
Molecular Epidemiology of Vancomycin-Resistant Enterococcus faecalis and Enterococcus faecium Isolated from Clinical Specimens in the Northwest of Iran.从伊朗西北部临床标本中分离出的耐万古霉素粪肠球菌和屎肠球菌的分子流行病学
Microb Drug Resist. 2018 Oct;24(8):1165-1173. doi: 10.1089/mdr.2017.0380. Epub 2018 Apr 30.
6
Hospital outbreak of linezolid-resistant and vancomycin-resistant ST80 Enterococcus faecium harbouring an optrA-encoding conjugative plasmid investigated by whole-genome sequencing.通过全基因组测序研究携带 optrA 编码可移动质粒的耐利奈唑烷和万古霉素的 ST80 屎肠球菌医院感染爆发。
J Hosp Infect. 2020 Aug;105(4):726-735. doi: 10.1016/j.jhin.2020.05.013. Epub 2020 May 19.
7
Infections due to vancomycin-resistant Enterococcus faecium resistant to linezolid.耐万古霉素的屎肠球菌对利奈唑胺耐药导致的感染。
Lancet. 2001 Apr 14;357(9263):1179. doi: 10.1016/S0140-6736(00)04376-2.
8
Fatal acquisition of vanD gene during vancomycin treatment of septicaemia caused by Enterococcus faecium.粪肠球菌引起的败血症在万古霉素治疗期间致命性获得vanD基因。
J Hosp Infect. 2016 Apr;92(4):409-10. doi: 10.1016/j.jhin.2016.01.002. Epub 2016 Jan 18.
9
Characteristic of Enterococcus faecium clinical isolates with quinupristin/dalfopristin resistance in China.中国粪肠球菌临床分离株对奎奴普丁/达福普汀耐药的特征
BMC Microbiol. 2016 Oct 21;16(1):246. doi: 10.1186/s12866-016-0863-8.
10
Antimicrobial susceptibility of enterococci recovered from healthy cattle, pigs and chickens in nine EU countries (EASSA Study) to critically important antibiotics.来自九个欧盟国家(EASSA 研究)健康牛、猪和鸡中肠球菌对抗菌药物的药敏性。
Vet Microbiol. 2018 Mar;216:168-175. doi: 10.1016/j.vetmic.2018.02.010. Epub 2018 Feb 10.

引用本文的文献

1
Deciphering vancomycin resistance in : gene distribution, sequence typing, and global phylogenetic analysis.解析万古霉素耐药性:基因分布、序列分型及全球系统发育分析
Front Microbiol. 2025 Aug 15;16:1578903. doi: 10.3389/fmicb.2025.1578903. eCollection 2025.
2
Leveraging collateral sensitivity to counteract the evolution of bacteriophage resistance in bacteria.利用旁系敏感性来对抗细菌中噬菌体抗性的演变。
mLife. 2025 Mar 18;4(2):143-154. doi: 10.1002/mlf2.70003. eCollection 2025 Apr.
3
Rational Design of Natural Xanthones Against Gram-negative Bacteria.

本文引用的文献

1
Clinically relevant mutations in core metabolic genes confer antibiotic resistance.核心代谢基因中的临床相关突变赋予抗生素耐药性。
Science. 2021 Feb 19;371(6531). doi: 10.1126/science.aba0862.
2
Collateral sensitivity associated with antibiotic resistance plasmids.抗生素耐药质粒相关的交叉敏感性。
Elife. 2021 Jan 20;10:e65130. doi: 10.7554/eLife.65130.
3
Thirty years of VRE in Germany - "expect the unexpected": The view from the National Reference Centre for Staphylococci and Enterococci.德国肠球菌 30 年耐药性监测:“意料之外,情理之中”——来自国家葡萄球菌和肠球菌参考中心的观点。
针对革兰氏阴性菌的天然呫吨酮类化合物的合理设计
Adv Sci (Weinh). 2025 Apr;12(14):e2411923. doi: 10.1002/advs.202411923. Epub 2025 Jan 30.
4
Navigating collateral sensitivity: insights into the mechanisms and applications of antibiotic resistance trade-offs.探索 collateral 敏感性:对抗生素耐药性权衡机制与应用的见解
Front Microbiol. 2024 Oct 24;15:1478789. doi: 10.3389/fmicb.2024.1478789. eCollection 2024.
5
Antibacterial activity and mechanism of Stevia extract against antibiotic-resistant by interfering with the permeability of the cell wall and the membrane.甜叶菊提取物通过干扰细胞壁和细胞膜的通透性对抗生素耐药菌的抗菌活性及机制
Front Microbiol. 2024 Sep 18;15:1397906. doi: 10.3389/fmicb.2024.1397906. eCollection 2024.
6
Persistence of Daptomycin-Resistant and Vancomycin-Resistant Enterococci in Hospitalized Patients with Underlying Malignancies: A 7-Year Follow-Up Study.患有潜在恶性肿瘤的住院患者中耐达托霉素和耐万古霉素肠球菌的持续存在:一项7年随访研究
Microorganisms. 2024 Aug 14;12(8):1676. doi: 10.3390/microorganisms12081676.
7
Effects of dietary supplementation of postbiotics on growth performance and intestinal health of growing male mink.日粮添加后生元对生长雄性水貂生长性能和肠道健康的影响。
Front Vet Sci. 2024 Jul 10;11:1409127. doi: 10.3389/fvets.2024.1409127. eCollection 2024.
8
Tobramycin-resistant small colony variant mutant of serovar Typhimurium shows collateral sensitivity to nitrofurantoin.鼠伤寒血清型耐妥布霉素小菌落变异突变体对呋喃妥因表现出附带敏感性。
Virulence. 2024 Dec;15(1):2356692. doi: 10.1080/21505594.2024.2356692. Epub 2024 May 26.
9
Coumarin Glycosides Reverse Enterococci-Facilitated Enteric Infections.香豆素苷逆转肠球菌介导的肠道感染。
Research (Wash D C). 2024 May 16;7:0374. doi: 10.34133/research.0374. eCollection 2024.
10
Cathelicidin AS-12W Derived from the Alligator sinensis and Its Antimicrobial Activity Against Drug-Resistant Gram-Negative Bacteria In Vitro and In Vivo.源自扬子鳄的抗菌肽AS-12W及其对耐药革兰氏阴性菌的体外和体内抗菌活性
Probiotics Antimicrob Proteins. 2024 Apr 8. doi: 10.1007/s12602-024-10250-2.
Drug Resist Updat. 2020 Dec;53:100732. doi: 10.1016/j.drup.2020.100732. Epub 2020 Oct 27.
4
LEAD-m A-seq for Locus-Specific Detection of N -Methyladenosine and Quantification of Differential Methylation.LEAD-m A-seq 用于 N6-甲基腺苷的定位特异性检测和差异甲基化的定量。
Angew Chem Int Ed Engl. 2021 Jan 11;60(2):873-880. doi: 10.1002/anie.202007266. Epub 2020 Nov 10.
5
Optimizations of a novel fluorescence polarization-based high-throughput screening assay for β-catenin/LEF1 interaction inhibitors.一种新型荧光偏振高通量筛选测定法用于 β-连环蛋白/LEF1 相互作用抑制剂的优化。
Anal Biochem. 2021 Jan 1;612:113966. doi: 10.1016/j.ab.2020.113966. Epub 2020 Sep 18.
6
Target protection as a key antibiotic resistance mechanism.靶向保护作为一种关键的抗生素耐药机制。
Nat Rev Microbiol. 2020 Nov;18(11):637-648. doi: 10.1038/s41579-020-0386-z. Epub 2020 Jun 25.
7
A broad-spectrum antibiotic adjuvant reverses multidrug-resistant Gram-negative pathogens.一种广谱抗生素佐剂可逆转多重耐药革兰氏阴性病原体。
Nat Microbiol. 2020 Aug;5(8):1040-1050. doi: 10.1038/s41564-020-0723-z. Epub 2020 May 18.
8
Critical analysis of antibacterial agents in clinical development.抗菌药物临床研发的关键分析。
Nat Rev Microbiol. 2020 May;18(5):286-298. doi: 10.1038/s41579-020-0340-0. Epub 2020 Mar 9.
9
Evolution-guided discovery of antibiotics that inhibit peptidoglycan remodelling.基于进化的抗生素发现:抑制肽聚糖重塑。
Nature. 2020 Feb;578(7796):582-587. doi: 10.1038/s41586-020-1990-9. Epub 2020 Feb 12.
10
Effect of tolerance on the evolution of antibiotic resistance under drug combinations.耐约性对联合用药下抗生素耐药性进化的影响。
Science. 2020 Jan 10;367(6474):200-204. doi: 10.1126/science.aay3041.