Department of Pediatrics, Simpson Querrey Biomedical Center, Stanley Manne Children's Research Institute, Ann & Robert H. Lurie Children's Hospital, Chicago, IL, USA.
NeoImmuneTech Inc., 2400 Research Blvd., Suite 250, Rockville, MD, USA.
Acta Neuropathol Commun. 2022 Apr 8;10(1):47. doi: 10.1186/s40478-022-01336-5.
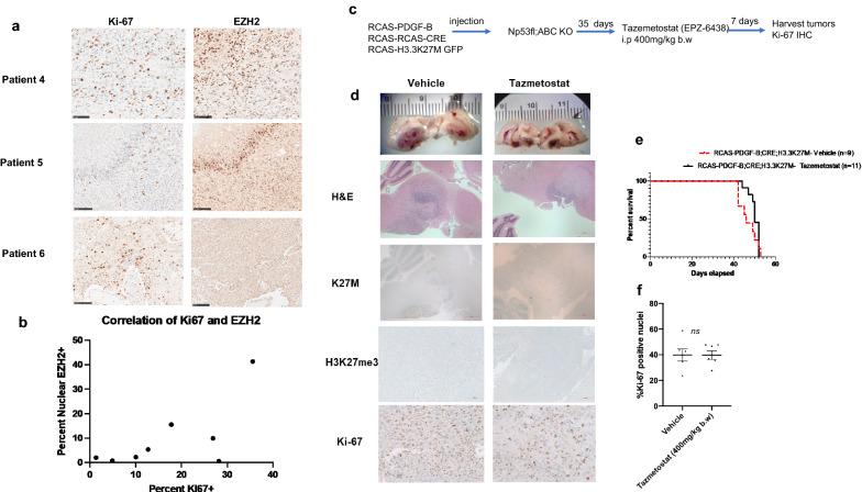
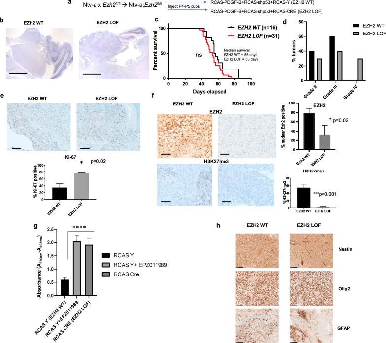
Pediatric high-grade gliomas, specifically diffuse midline gliomas, account for only 20% of clinical cases but are 100% fatal. A majority of the DMG cases are characterized by the signature K27M mutation in histone H3. The H3K27M mutation opposes the function of enhancer of zeste homolog 2 (EZH2), the methyltransferase enzyme of the polycomb repressor complex 2. However, the role of EZH2 in DMG pathogenesis is unclear. In this study, we demonstrate a tumor suppressor function for EZH2 using Ezh2 loss- and gain-of-function studies in H3WT DMG mouse models. Genetic ablation of Ezh2 increased cell proliferation and tumor grade while expression of an Ezh2 gain-of-function mutation significantly reduced tumor incidence and increased tumor latency. Transcriptomic analysis revealed that Ezh2 deletion upregulates an inflammatory response with upregulation of immunoproteasome genes such as Psmb8, Psmb9, and Psmb10. Ezh2 gain-of-function resulted in enrichment of the oxidative phosphorylation/mitochondrial metabolic pathway namely the isocitrate dehydrogenase Idh1/2/3 genes. Pharmacological inhibition of EZH2 augmented neural progenitor cell proliferation, supporting the tumor suppressive role of EZH2. In vivo 7-day treatment of H3K27M DMG tumor bearing mice with an EZH2 inhibitor, Tazemetostat, did not alter proliferation or significantly impact survival. Together our results suggest that EZH2 has a tumor suppressor function in DMG and warrants caution in clinical translation of EZH2 inhibitors to treat patients with DMG.
小儿高级别神经胶质瘤,特别是弥漫性中线神经胶质瘤,仅占临床病例的 20%,但却是 100%致命的。大多数 DMG 病例的特征是组蛋白 H3 中的 K27M 突变。H3K27M 突变与增强子结合锌指同源物 2(EZH2)的功能相反,EZH2 是多梳抑制复合物 2 的甲基转移酶。然而,EZH2 在 DMG 发病机制中的作用尚不清楚。在这项研究中,我们使用 H3WT DMG 小鼠模型中的 Ezh2 缺失和功能获得研究,证明了 EZH2 的肿瘤抑制功能。Ezh2 的遗传缺失增加了细胞增殖和肿瘤分级,而表达 Ezh2 功能获得性突变则显著降低了肿瘤发生率并延长了肿瘤潜伏期。转录组分析显示,Ezh2 缺失上调了炎症反应,免疫蛋白酶体基因如 Psmb8、Psmb9 和 Psmb10 的表达上调。Ezh2 功能获得导致氧化磷酸化/线粒体代谢途径的富集,即异柠檬酸脱氢酶 Idh1/2/3 基因。EZH2 的药理学抑制增强了神经祖细胞的增殖,支持 EZH2 的肿瘤抑制作用。体内 7 天用 EZH2 抑制剂 Tazemetostat 治疗 H3K27M DMG 肿瘤携带小鼠,不会改变增殖或显著影响生存。总之,我们的结果表明 EZH2 在 DMG 中具有肿瘤抑制功能,在将 EZH2 抑制剂临床转化为治疗 DMG 患者时需要谨慎。