• 文献检索
  • 文档翻译
  • 深度研究
  • 学术资讯
  • Suppr Zotero 插件Zotero 插件
  • 邀请有礼
  • 套餐&价格
  • 历史记录
应用&插件
Suppr Zotero 插件Zotero 插件浏览器插件Mac 客户端Windows 客户端微信小程序
定价
高级版会员购买积分包购买API积分包
服务
文献检索文档翻译深度研究API 文档MCP 服务
关于我们
关于 Suppr公司介绍联系我们用户协议隐私条款
关注我们

Suppr 超能文献

核心技术专利:CN118964589B侵权必究
粤ICP备2023148730 号-1Suppr @ 2026

文献检索

告别复杂PubMed语法,用中文像聊天一样搜索,搜遍4000万医学文献。AI智能推荐,让科研检索更轻松。

立即免费搜索

文件翻译

保留排版,准确专业,支持PDF/Word/PPT等文件格式,支持 12+语言互译。

免费翻译文档

深度研究

AI帮你快速写综述,25分钟生成高质量综述,智能提取关键信息,辅助科研写作。

立即免费体验

一种在新生少突胶质细胞祖细胞中引发的弥漫性中线胶质瘤的新型小鼠模型突出了H3K27M的细胞起源依赖性效应。

A novel mouse model of diffuse midline glioma initiated in neonatal oligodendrocyte progenitor cells highlights cell-of-origin dependent effects of H3K27M.

作者信息

Tomita Yusuke, Shimazu Yosuke, Somasundaram Agila, Tanaka Yoshihiro, Takata Nozomu, Ishi Yukitomo, Gadd Samantha, Hashizume Rintaro, Angione Angelo, Pinero Gonzalo, Hambardzumyan Dolores, Brat Daniel J, Hoeman Christine M, Becher Oren J

机构信息

Department of Pediatrics, Feinberg School of Medicine, Northwestern University, Chicago, Illinois, USA.

Department of Neurosurgery and Neuroendovascular Surgery, Hiroshima City Hiroshima Citizens Hospital, Hiroshima, Japan.

出版信息

Glia. 2022 Sep;70(9):1681-1698. doi: 10.1002/glia.24189. Epub 2022 May 7.

DOI:10.1002/glia.24189
PMID:35524725
原文链接:https://pmc.ncbi.nlm.nih.gov/articles/PMC9546478/
Abstract

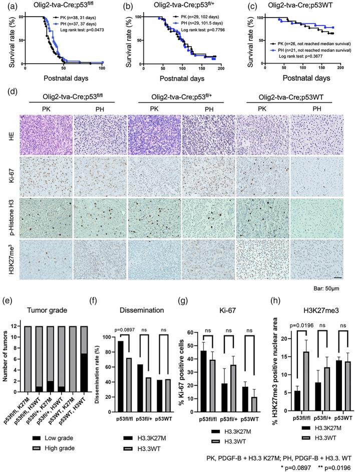
Diffuse midline glioma (DMG) is a type of lethal brain tumor that develops mainly in children. The majority of DMG harbor the K27M mutation in histone H3. Oligodendrocyte progenitor cells (OPCs) in the brainstem are candidate cells-of-origin for DMG, yet there is no genetically engineered mouse model of DMG initiated in OPCs. Here, we used the RCAS/Tv-a avian retroviral system to generate DMG in Olig2-expressing progenitors and Nestin-expressing progenitors in the neonatal mouse brainstem. PDGF-A or PDGF-B overexpression, along with p53 deletion, resulted in gliomas in both models. Exogenous overexpression of H3.3K27M had a significant effect on tumor latency and tumor cell proliferation when compared with H3.3WT in Nestin+ cells but not in Olig2+ cells. Further, the fraction of H3.3K27M-positive cells was significantly lower in DMGs initiated in Olig2+ cells relative to Nestin+ cells, both in PDGF-A and PDGF-B-driven models, suggesting that the requirement for H3.3K27M is reduced when tumorigenesis is initiated in Olig2+ cells. RNA-sequencing analysis revealed that the differentially expressed genes in H3.3K27M tumors were non-overlapping between Olig2;PDGF-B, Olig2;PDGF-A, and Nestin;PDGF-A models. GSEA analysis of PDGFA tumors confirmed that the transcriptomal effects of H3.3K27M are cell-of-origin dependent with H3.3K27M promoting epithelial-to-mesenchymal transition (EMT) and angiogenesis when Olig2 marks the cell-of-origin and inhibiting EMT and angiogenesis when Nestin marks the cell-of-origin. We did observe some overlap with H3.3K27M promoting negative enrichment of TNFA_Signaling_Via_NFKB in both models. Our study suggests that the tumorigenic effects of H3.3K27M are cell-of-origin dependent, with H3.3K27M being more oncogenic in Nestin+ cells than Olig2+ cells.

摘要

弥漫性中线胶质瘤(DMG)是一种主要发生在儿童中的致命性脑肿瘤。大多数DMG在组蛋白H3中存在K27M突变。脑干中的少突胶质前体细胞(OPC)是DMG的候选起源细胞,但目前尚无在OPC中起始的DMG基因工程小鼠模型。在此,我们使用RCAS/Tv-a禽逆转录病毒系统在新生小鼠脑干中表达Olig2的祖细胞和表达巢蛋白的祖细胞中生成DMG。在两个模型中,PDGF-A或PDGF-B的过表达以及p53的缺失均导致了胶质瘤的形成。与巢蛋白阳性细胞中的H3.3野生型(H3.3WT)相比,H3.3K27M的外源性过表达对肿瘤潜伏期和肿瘤细胞增殖有显著影响,但在Olig2阳性细胞中则不然。此外,在PDGF-A和PDGF-B驱动的模型中,相对于巢蛋白阳性细胞,在Olig2阳性细胞中起始的DMG中H3.3K27M阳性细胞的比例显著更低,这表明当在Olig2阳性细胞中起始肿瘤发生时,对H3.3K27M的需求降低。RNA测序分析显示,H3.3K27M肿瘤中差异表达的基因在Olig2;PDGF-B、Olig2;PDGF-A和巢蛋白;PDGF-A模型之间不重叠。对PDGFA肿瘤的基因集富集分析(GSEA)证实,H3.3K27M的转录组效应取决于起源细胞,当Olig标记起源细胞时,H3.3K27M促进上皮-间质转化(EMT)和血管生成,而当巢蛋白标记起源细胞时,H3.3K27M抑制EMT和血管生成。我们确实观察到在两个模型中H3.3K27M促进TNFA_Signaling_Via_NFKB的负富集存在一些重叠。我们的研究表明,H3.3K27M的致瘤作用取决于起源细胞,H3.3K27M在巢蛋白阳性细胞中比在Olig2阳性细胞中更具致癌性。

https://cdn.ncbi.nlm.nih.gov/pmc/blobs/148a/9546478/88a772790591/GLIA-70-1681-g005.jpg
https://cdn.ncbi.nlm.nih.gov/pmc/blobs/148a/9546478/494f3073087a/GLIA-70-1681-g001.jpg
https://cdn.ncbi.nlm.nih.gov/pmc/blobs/148a/9546478/59f7de0f4d6e/GLIA-70-1681-g008.jpg
https://cdn.ncbi.nlm.nih.gov/pmc/blobs/148a/9546478/d93b22bebd8d/GLIA-70-1681-g006.jpg
https://cdn.ncbi.nlm.nih.gov/pmc/blobs/148a/9546478/3193c4e5882e/GLIA-70-1681-g003.jpg
https://cdn.ncbi.nlm.nih.gov/pmc/blobs/148a/9546478/d43e349a6fff/GLIA-70-1681-g002.jpg
https://cdn.ncbi.nlm.nih.gov/pmc/blobs/148a/9546478/47da68bceb41/GLIA-70-1681-g004.jpg
https://cdn.ncbi.nlm.nih.gov/pmc/blobs/148a/9546478/88a772790591/GLIA-70-1681-g005.jpg
https://cdn.ncbi.nlm.nih.gov/pmc/blobs/148a/9546478/494f3073087a/GLIA-70-1681-g001.jpg
https://cdn.ncbi.nlm.nih.gov/pmc/blobs/148a/9546478/59f7de0f4d6e/GLIA-70-1681-g008.jpg
https://cdn.ncbi.nlm.nih.gov/pmc/blobs/148a/9546478/d93b22bebd8d/GLIA-70-1681-g006.jpg
https://cdn.ncbi.nlm.nih.gov/pmc/blobs/148a/9546478/3193c4e5882e/GLIA-70-1681-g003.jpg
https://cdn.ncbi.nlm.nih.gov/pmc/blobs/148a/9546478/d43e349a6fff/GLIA-70-1681-g002.jpg
https://cdn.ncbi.nlm.nih.gov/pmc/blobs/148a/9546478/47da68bceb41/GLIA-70-1681-g004.jpg
https://cdn.ncbi.nlm.nih.gov/pmc/blobs/148a/9546478/88a772790591/GLIA-70-1681-g005.jpg

相似文献

1
A novel mouse model of diffuse midline glioma initiated in neonatal oligodendrocyte progenitor cells highlights cell-of-origin dependent effects of H3K27M.一种在新生少突胶质细胞祖细胞中引发的弥漫性中线胶质瘤的新型小鼠模型突出了H3K27M的细胞起源依赖性效应。
Glia. 2022 Sep;70(9):1681-1698. doi: 10.1002/glia.24189. Epub 2022 May 7.
2
A Novel Mouse Model of Diffuse Intrinsic Pontine Glioma Initiated in Pax3-Expressing Cells.一种在表达Pax3的细胞中引发的弥漫性脑桥内在胶质瘤的新型小鼠模型。
Neoplasia. 2016 Jan;18(1):60-70. doi: 10.1016/j.neo.2015.12.002.
3
Histone H3.3K27M Represses to Accelerate Gliomagenesis in a Murine Model of DIPG.组蛋白 H3.3K27M 抑制 以加速 DIPG 小鼠模型中的神经胶质瘤发生。
Mol Cancer Res. 2017 Sep;15(9):1243-1254. doi: 10.1158/1541-7786.MCR-16-0389. Epub 2017 May 18.
4
H3F3A K27M Mutations Drives a Repressive Transcriptome by Modulating Chromatin Accessibility, Independent of H3K27me3 in Diffuse Midline Glioma.H3F3A K27M突变通过调节染色质可及性驱动抑制性转录组,在弥漫性中线胶质瘤中独立于H3K27me3。
bioRxiv. 2024 May 18:2024.05.16.594522. doi: 10.1101/2024.05.16.594522.
5
Transcriptomic and epigenetic profiling of 'diffuse midline gliomas, H3 K27M-mutant' discriminate two subgroups based on the type of histone H3 mutated and not supratentorial or infratentorial location.弥漫性中线胶质瘤,H3 K27M 突变的转录组和表观遗传分析根据突变的组蛋白 H3 的类型而不是幕上或幕下位置对两个亚组进行区分。
Acta Neuropathol Commun. 2018 Nov 5;6(1):117. doi: 10.1186/s40478-018-0614-1.
6
Standardization of the liquid biopsy for pediatric diffuse midline glioma using ddPCR.利用 ddPCR 对小儿弥漫性中线脑胶质瘤进行液体活检的标准化。
Sci Rep. 2021 Mar 3;11(1):5098. doi: 10.1038/s41598-021-84513-1.
7
Tumor location, but not H3.3K27M, significantly influences the blood-brain-barrier permeability in a genetic mouse model of pediatric high-grade glioma.在儿童高级别胶质瘤的基因小鼠模型中,肿瘤位置而非H3.3K27M显著影响血脑屏障通透性。
J Neurooncol. 2016 Jan;126(2):243-51. doi: 10.1007/s11060-015-1969-9. Epub 2015 Oct 28.
8
Cooperativity between H3.3K27M and PDGFRA poses multiple therapeutic vulnerabilities in human iPSC-derived diffuse midline glioma avatars.H3.3K27M与血小板衍生生长因子受体A(PDGFRA)之间的协同作用在人诱导多能干细胞衍生的弥漫性中线胶质瘤模型中构成了多种治疗弱点。
bioRxiv. 2023 Feb 24:2023.02.24.528982. doi: 10.1101/2023.02.24.528982.
9
Identification of a differentiation stall in epithelial mesenchymal transition in histone H3-mutant diffuse midline glioma.鉴定组蛋白 H3 突变型弥漫性中线脑胶质瘤上皮间质转化中的分化停滞。
Gigascience. 2020 Dec 15;9(12). doi: 10.1093/gigascience/giaa136.
10
Epigenetic activation of a RAS/MYC axis in H3.3K27M-driven cancer.H3.3K27M 驱动的癌症中 RAS/MYC 轴的表观遗传激活。
Nat Commun. 2020 Dec 4;11(1):6216. doi: 10.1038/s41467-020-19972-7.

引用本文的文献

1
Epigenetic modifications and their roles in pediatric brain tumor formation: emerging insights from chromatin dysregulation.表观遗传修饰及其在儿童脑肿瘤形成中的作用:染色质失调的新见解
Front Oncol. 2025 Jun 17;15:1569548. doi: 10.3389/fonc.2025.1569548. eCollection 2025.
2
Disruption of ataxia telangiectasia-mutated kinase enhances radiation therapy efficacy in spatially directed diffuse midline glioma models.共济失调毛细血管扩张症突变激酶的破坏增强了空间定向弥漫性中线胶质瘤模型中的放射治疗效果。
J Clin Invest. 2025 Apr 17;135(12). doi: 10.1172/JCI179395. eCollection 2025 Jun 16.
3
Effective targeting of PDGFRA-altered high-grade glioma with avapritinib.

本文引用的文献

1
Simultaneous disruption of PRC2 and enhancer function underlies histone H3.3-K27M oncogenic activity in human hindbrain neural stem cells.同时破坏 PRC2 和增强子功能是组蛋白 H3.3-K27M 癌基因在人后脑神经干细胞中的致癌活性的基础。
Nat Genet. 2021 Aug;53(8):1221-1232. doi: 10.1038/s41588-021-00897-w. Epub 2021 Jul 22.
2
H3.3-K27M drives neural stem cell-specific gliomagenesis in a human iPSC-derived model.H3.3-K27M 驱动人类 iPSC 衍生模型中神经干细胞特异性神经胶质瘤发生。
Cancer Cell. 2021 Mar 8;39(3):407-422.e13. doi: 10.1016/j.ccell.2021.01.005. Epub 2021 Feb 4.
3
Identification of a differentiation stall in epithelial mesenchymal transition in histone H3-mutant diffuse midline glioma.
阿伐替尼对血小板衍生生长因子受体α(PDGFRA)改变的高级别胶质瘤的有效靶向作用。
Cancer Cell. 2025 Apr 14;43(4):740-756.e8. doi: 10.1016/j.ccell.2025.02.018. Epub 2025 Mar 13.
4
Combining the RCAS/tv-a retrovirus and CRISPR/Cas9 gene editing systems to generate primary mouse models of diffuse midline glioma.结合RCAS/tv-a逆转录病毒和CRISPR/Cas9基因编辑系统以生成弥漫性中线胶质瘤的原发性小鼠模型。
Neoplasia. 2025 Apr;62:101139. doi: 10.1016/j.neo.2025.101139. Epub 2025 Mar 7.
5
Ascites production and prognosis after ventriculoperitoneal shunt for diffuse midline gliomas in children: A case series.儿童弥漫性中线胶质瘤脑室腹腔分流术后腹水产生和预后:病例系列研究。
Medicine (Baltimore). 2024 Oct 4;103(40):e39977. doi: 10.1097/MD.0000000000039977.
6
The Landscape of Pediatric High-Grade Gliomas: The Virtues and Pitfalls of Pre-Clinical Models.儿童高级别胶质瘤的全景:临床前模型的优点与缺陷
Biology (Basel). 2024 Jun 7;13(6):424. doi: 10.3390/biology13060424.
7
Pediatric Diffuse Midline Glioma H3K27-Altered: From Developmental Origins to Therapeutic Challenges.小儿弥漫性中线胶质瘤H3K27改变:从发育起源到治疗挑战
Cancers (Basel). 2024 May 10;16(10):1814. doi: 10.3390/cancers16101814.
8
Therapeutically targeting the unique disease landscape of pediatric high-grade gliomas.针对小儿高级别胶质瘤独特疾病格局的治疗靶点。
Front Oncol. 2024 Mar 8;14:1347694. doi: 10.3389/fonc.2024.1347694. eCollection 2024.
9
Diffuse hemispheric glioma with H3 p.K28M (K27M) mutation: Unusual non-midline presentation of diffuse midline glioma, H3 K27M-altered?弥漫性半球胶质瘤伴 H3 p.K28M(K27M)突变:弥漫性中线胶质瘤 H3 K27M 改变的非中线部位不常见表现?
J Neuropathol Exp Neurol. 2024 Apr 19;83(5):357-364. doi: 10.1093/jnen/nlae018.
10
Stem cell modeling of nervous system tumors.神经系统肿瘤的干细胞建模。
Dis Model Mech. 2024 Feb 1;17(2). doi: 10.1242/dmm.050533. Epub 2024 Feb 14.
鉴定组蛋白 H3 突变型弥漫性中线脑胶质瘤上皮间质转化中的分化停滞。
Gigascience. 2020 Dec 15;9(12). doi: 10.1093/gigascience/giaa136.
4
Platelet-derived growth factor beta is a potent inflammatory driver in paediatric high-grade glioma.血小板衍生生长因子-β是小儿高级别胶质瘤中一种有效的炎症驱动因素。
Brain. 2021 Feb 12;144(1):53-69. doi: 10.1093/brain/awaa382.
5
ACVR1 R206H cooperates with H3.1K27M in promoting diffuse intrinsic pontine glioma pathogenesis.ACVR1 R206H 与 H3.1K27M 协同促进弥漫性内在脑桥神经胶质瘤的发病机制。
Nat Commun. 2019 Mar 4;10(1):1023. doi: 10.1038/s41467-019-08823-9.
6
Histone H3.3 K27M Accelerates Spontaneous Brainstem Glioma and Drives Restricted Changes in Bivalent Gene Expression.组蛋白 H3.3 K27M 加速自发性脑桥神经胶质瘤的发生,并驱动二价基因表达的受限变化。
Cancer Cell. 2019 Jan 14;35(1):140-155.e7. doi: 10.1016/j.ccell.2018.11.015. Epub 2018 Dec 27.
7
Developmental and oncogenic programs in H3K27M gliomas dissected by single-cell RNA-seq.单细胞 RNA 测序解析 H3K27M 型神经胶质瘤中的发育和致癌程序。
Science. 2018 Apr 20;360(6386):331-335. doi: 10.1126/science.aao4750.
8
Integrated Molecular Meta-Analysis of 1,000 Pediatric High-Grade and Diffuse Intrinsic Pontine Glioma.1000例儿童高级别和弥漫性脑桥内胶质瘤的综合分子荟萃分析
Cancer Cell. 2017 Oct 9;32(4):520-537.e5. doi: 10.1016/j.ccell.2017.08.017. Epub 2017 Sep 28.
9
Histone H3.3K27M Represses to Accelerate Gliomagenesis in a Murine Model of DIPG.组蛋白 H3.3K27M 抑制 以加速 DIPG 小鼠模型中的神经胶质瘤发生。
Mol Cancer Res. 2017 Sep;15(9):1243-1254. doi: 10.1158/1541-7786.MCR-16-0389. Epub 2017 May 18.
10
Transcriptional Dependencies in Diffuse Intrinsic Pontine Glioma.弥漫性脑桥内在型胶质瘤中的转录依赖性
Cancer Cell. 2017 May 8;31(5):635-652.e6. doi: 10.1016/j.ccell.2017.03.011. Epub 2017 Apr 20.