• 文献检索
  • 文档翻译
  • 深度研究
  • 学术资讯
  • Suppr Zotero 插件Zotero 插件
  • 邀请有礼
  • 套餐&价格
  • 历史记录
应用&插件
Suppr Zotero 插件Zotero 插件浏览器插件Mac 客户端Windows 客户端微信小程序
定价
高级版会员购买积分包购买API积分包
服务
文献检索文档翻译深度研究API 文档MCP 服务
关于我们
关于 Suppr公司介绍联系我们用户协议隐私条款
关注我们

Suppr 超能文献

核心技术专利:CN118964589B侵权必究
粤ICP备2023148730 号-1Suppr @ 2026

文献检索

告别复杂PubMed语法,用中文像聊天一样搜索,搜遍4000万医学文献。AI智能推荐,让科研检索更轻松。

立即免费搜索

文件翻译

保留排版,准确专业,支持PDF/Word/PPT等文件格式,支持 12+语言互译。

免费翻译文档

深度研究

AI帮你快速写综述,25分钟生成高质量综述,智能提取关键信息,辅助科研写作。

立即免费体验

区块链保障的药品分销系统,打击假冒。

A Blockchain Secured Pharmaceutical Distribution System to Fight Counterfeiting.

机构信息

Computing Department, Sheffield Hallam University, Sheffield S1 1WB, UK.

Computing Department, and Advanced Wellbeing Research Centre, Sheffield Hallam University, Sheffield S1 1WB, UK.

出版信息

Int J Environ Res Public Health. 2022 Mar 30;19(7):4091. doi: 10.3390/ijerph19074091.

DOI:10.3390/ijerph19074091
PMID:35409774
原文链接:https://pmc.ncbi.nlm.nih.gov/articles/PMC8998750/
Abstract

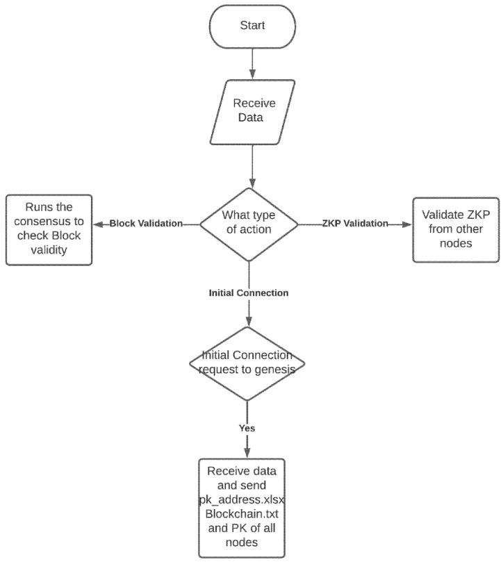
Counterfeiting drugs has been a global concern for years. Considering the lack of transparency within the current pharmaceutical distribution system, research has shown that blockchain technology is a promising solution for an improved supply chain system. This study aims to explore the current solution proposals for distribution systems using blockchain technology. Based on a literature review on currently proposed solutions, it is identified that the secrecy of the data within the system and nodes' reputation in decision making has not been considered. The proposed prototype uses a zero-knowledge proof protocol to ensure the integrity of the distributed data. It uses the Markov model to track each node's 'reputation score' based on their interactions to predict the reliability of the nodes in consensus decision making. Analysis of the prototype demonstrates a reliable method in decision making, which concludes with overall improvements in the system's confidentiality, integrity, and availability. The result indicates that the decision protocol must be significantly considered in a reliable distribution system. It is recommended that the pharmaceutical distribution systems adopt a relevant protocol to design their blockchain solution. Continuous research is required further to increase performance and reliability within blockchain distribution systems.

摘要

多年来,假药一直是全球关注的问题。考虑到当前药品分销系统缺乏透明度,研究表明,区块链技术是改进供应链系统的一个有前途的解决方案。本研究旨在探讨当前使用区块链技术的分销系统的解决方案建议。基于对现有解决方案的文献综述,确定系统内数据的保密性和节点在决策中的声誉尚未得到考虑。所提出的原型使用零知识证明协议来确保分布式数据的完整性。它使用马尔可夫模型根据节点之间的交互来跟踪每个节点的“声誉得分”,以预测节点在共识决策中的可靠性。原型的分析表明了决策中的一种可靠方法,最终得出结论,系统的机密性、完整性和可用性得到了全面提高。结果表明,决策协议必须在可靠的分销系统中得到充分考虑。建议药品分销系统采用相关协议来设计其区块链解决方案。需要进一步进行持续研究,以提高区块链分销系统的性能和可靠性。

https://cdn.ncbi.nlm.nih.gov/pmc/blobs/c095/8998750/f23c7c2b5cba/ijerph-19-04091-g032.jpg
https://cdn.ncbi.nlm.nih.gov/pmc/blobs/c095/8998750/dfadc206ac37/ijerph-19-04091-g001.jpg
https://cdn.ncbi.nlm.nih.gov/pmc/blobs/c095/8998750/0dd5d01c1bf0/ijerph-19-04091-g002.jpg
https://cdn.ncbi.nlm.nih.gov/pmc/blobs/c095/8998750/7e24fcbaed26/ijerph-19-04091-g003.jpg
https://cdn.ncbi.nlm.nih.gov/pmc/blobs/c095/8998750/d49a22170a02/ijerph-19-04091-g004.jpg
https://cdn.ncbi.nlm.nih.gov/pmc/blobs/c095/8998750/7aa860f7de25/ijerph-19-04091-g005.jpg
https://cdn.ncbi.nlm.nih.gov/pmc/blobs/c095/8998750/9283e22b1c2c/ijerph-19-04091-g006.jpg
https://cdn.ncbi.nlm.nih.gov/pmc/blobs/c095/8998750/a5e84a555bfe/ijerph-19-04091-g007.jpg
https://cdn.ncbi.nlm.nih.gov/pmc/blobs/c095/8998750/876cbb09f543/ijerph-19-04091-g008.jpg
https://cdn.ncbi.nlm.nih.gov/pmc/blobs/c095/8998750/8cf00af584f2/ijerph-19-04091-g009.jpg
https://cdn.ncbi.nlm.nih.gov/pmc/blobs/c095/8998750/148b355cdf7f/ijerph-19-04091-g010.jpg
https://cdn.ncbi.nlm.nih.gov/pmc/blobs/c095/8998750/bb4ae76508fd/ijerph-19-04091-g011.jpg
https://cdn.ncbi.nlm.nih.gov/pmc/blobs/c095/8998750/117fe7c5aa1c/ijerph-19-04091-g012.jpg
https://cdn.ncbi.nlm.nih.gov/pmc/blobs/c095/8998750/d23038a9509c/ijerph-19-04091-g013.jpg
https://cdn.ncbi.nlm.nih.gov/pmc/blobs/c095/8998750/ce929b7dcbb4/ijerph-19-04091-g014.jpg
https://cdn.ncbi.nlm.nih.gov/pmc/blobs/c095/8998750/5850605591fe/ijerph-19-04091-g015.jpg
https://cdn.ncbi.nlm.nih.gov/pmc/blobs/c095/8998750/b75f0f7ddc9f/ijerph-19-04091-g016.jpg
https://cdn.ncbi.nlm.nih.gov/pmc/blobs/c095/8998750/a7e1fc6209a3/ijerph-19-04091-g017.jpg
https://cdn.ncbi.nlm.nih.gov/pmc/blobs/c095/8998750/a87147440b09/ijerph-19-04091-g018.jpg
https://cdn.ncbi.nlm.nih.gov/pmc/blobs/c095/8998750/ce2031d187f0/ijerph-19-04091-g019.jpg
https://cdn.ncbi.nlm.nih.gov/pmc/blobs/c095/8998750/274284e679c0/ijerph-19-04091-g020.jpg
https://cdn.ncbi.nlm.nih.gov/pmc/blobs/c095/8998750/7965b31d1936/ijerph-19-04091-g021.jpg
https://cdn.ncbi.nlm.nih.gov/pmc/blobs/c095/8998750/a2546512287f/ijerph-19-04091-g022.jpg
https://cdn.ncbi.nlm.nih.gov/pmc/blobs/c095/8998750/2b0710c29440/ijerph-19-04091-g023.jpg
https://cdn.ncbi.nlm.nih.gov/pmc/blobs/c095/8998750/83974f13b809/ijerph-19-04091-g024.jpg
https://cdn.ncbi.nlm.nih.gov/pmc/blobs/c095/8998750/64199a3e4adf/ijerph-19-04091-g025.jpg
https://cdn.ncbi.nlm.nih.gov/pmc/blobs/c095/8998750/861a0e4e3a3a/ijerph-19-04091-g026.jpg
https://cdn.ncbi.nlm.nih.gov/pmc/blobs/c095/8998750/ec930a9d6e46/ijerph-19-04091-g027.jpg
https://cdn.ncbi.nlm.nih.gov/pmc/blobs/c095/8998750/9d52f4a27e57/ijerph-19-04091-g028.jpg
https://cdn.ncbi.nlm.nih.gov/pmc/blobs/c095/8998750/a5d3a5dd02a0/ijerph-19-04091-g029.jpg
https://cdn.ncbi.nlm.nih.gov/pmc/blobs/c095/8998750/870c26fddd9a/ijerph-19-04091-g030.jpg
https://cdn.ncbi.nlm.nih.gov/pmc/blobs/c095/8998750/1b65aa843d7d/ijerph-19-04091-g031.jpg
https://cdn.ncbi.nlm.nih.gov/pmc/blobs/c095/8998750/f23c7c2b5cba/ijerph-19-04091-g032.jpg
https://cdn.ncbi.nlm.nih.gov/pmc/blobs/c095/8998750/dfadc206ac37/ijerph-19-04091-g001.jpg
https://cdn.ncbi.nlm.nih.gov/pmc/blobs/c095/8998750/0dd5d01c1bf0/ijerph-19-04091-g002.jpg
https://cdn.ncbi.nlm.nih.gov/pmc/blobs/c095/8998750/7e24fcbaed26/ijerph-19-04091-g003.jpg
https://cdn.ncbi.nlm.nih.gov/pmc/blobs/c095/8998750/d49a22170a02/ijerph-19-04091-g004.jpg
https://cdn.ncbi.nlm.nih.gov/pmc/blobs/c095/8998750/7aa860f7de25/ijerph-19-04091-g005.jpg
https://cdn.ncbi.nlm.nih.gov/pmc/blobs/c095/8998750/9283e22b1c2c/ijerph-19-04091-g006.jpg
https://cdn.ncbi.nlm.nih.gov/pmc/blobs/c095/8998750/a5e84a555bfe/ijerph-19-04091-g007.jpg
https://cdn.ncbi.nlm.nih.gov/pmc/blobs/c095/8998750/876cbb09f543/ijerph-19-04091-g008.jpg
https://cdn.ncbi.nlm.nih.gov/pmc/blobs/c095/8998750/8cf00af584f2/ijerph-19-04091-g009.jpg
https://cdn.ncbi.nlm.nih.gov/pmc/blobs/c095/8998750/148b355cdf7f/ijerph-19-04091-g010.jpg
https://cdn.ncbi.nlm.nih.gov/pmc/blobs/c095/8998750/bb4ae76508fd/ijerph-19-04091-g011.jpg
https://cdn.ncbi.nlm.nih.gov/pmc/blobs/c095/8998750/117fe7c5aa1c/ijerph-19-04091-g012.jpg
https://cdn.ncbi.nlm.nih.gov/pmc/blobs/c095/8998750/d23038a9509c/ijerph-19-04091-g013.jpg
https://cdn.ncbi.nlm.nih.gov/pmc/blobs/c095/8998750/ce929b7dcbb4/ijerph-19-04091-g014.jpg
https://cdn.ncbi.nlm.nih.gov/pmc/blobs/c095/8998750/5850605591fe/ijerph-19-04091-g015.jpg
https://cdn.ncbi.nlm.nih.gov/pmc/blobs/c095/8998750/b75f0f7ddc9f/ijerph-19-04091-g016.jpg
https://cdn.ncbi.nlm.nih.gov/pmc/blobs/c095/8998750/a7e1fc6209a3/ijerph-19-04091-g017.jpg
https://cdn.ncbi.nlm.nih.gov/pmc/blobs/c095/8998750/a87147440b09/ijerph-19-04091-g018.jpg
https://cdn.ncbi.nlm.nih.gov/pmc/blobs/c095/8998750/ce2031d187f0/ijerph-19-04091-g019.jpg
https://cdn.ncbi.nlm.nih.gov/pmc/blobs/c095/8998750/274284e679c0/ijerph-19-04091-g020.jpg
https://cdn.ncbi.nlm.nih.gov/pmc/blobs/c095/8998750/7965b31d1936/ijerph-19-04091-g021.jpg
https://cdn.ncbi.nlm.nih.gov/pmc/blobs/c095/8998750/a2546512287f/ijerph-19-04091-g022.jpg
https://cdn.ncbi.nlm.nih.gov/pmc/blobs/c095/8998750/2b0710c29440/ijerph-19-04091-g023.jpg
https://cdn.ncbi.nlm.nih.gov/pmc/blobs/c095/8998750/83974f13b809/ijerph-19-04091-g024.jpg
https://cdn.ncbi.nlm.nih.gov/pmc/blobs/c095/8998750/64199a3e4adf/ijerph-19-04091-g025.jpg
https://cdn.ncbi.nlm.nih.gov/pmc/blobs/c095/8998750/861a0e4e3a3a/ijerph-19-04091-g026.jpg
https://cdn.ncbi.nlm.nih.gov/pmc/blobs/c095/8998750/ec930a9d6e46/ijerph-19-04091-g027.jpg
https://cdn.ncbi.nlm.nih.gov/pmc/blobs/c095/8998750/9d52f4a27e57/ijerph-19-04091-g028.jpg
https://cdn.ncbi.nlm.nih.gov/pmc/blobs/c095/8998750/a5d3a5dd02a0/ijerph-19-04091-g029.jpg
https://cdn.ncbi.nlm.nih.gov/pmc/blobs/c095/8998750/870c26fddd9a/ijerph-19-04091-g030.jpg
https://cdn.ncbi.nlm.nih.gov/pmc/blobs/c095/8998750/1b65aa843d7d/ijerph-19-04091-g031.jpg
https://cdn.ncbi.nlm.nih.gov/pmc/blobs/c095/8998750/f23c7c2b5cba/ijerph-19-04091-g032.jpg

相似文献

1
A Blockchain Secured Pharmaceutical Distribution System to Fight Counterfeiting.区块链保障的药品分销系统,打击假冒。
Int J Environ Res Public Health. 2022 Mar 30;19(7):4091. doi: 10.3390/ijerph19074091.
2
HCSRL: hyperledger composer system for reducing logistics losses in the pharmaceutical product supply chain using a blockchain-based approach.HCSRL:使用基于区块链的方法减少药品供应链中物流损耗的超级账本组合系统。
Sci Rep. 2024 Jun 12;14(1):13528. doi: 10.1038/s41598-024-61654-7.
3
Blockchain Technology for Detecting Falsified and Substandard Drugs in Distribution: Pharmaceutical Supply Chain Intervention.用于检测流通中假药和劣药的区块链技术:药品供应链干预措施
JMIR Res Protoc. 2018 Sep 13;7(9):e10163. doi: 10.2196/10163.
4
P-PBFT: An improved blockchain algorithm to support large-scale pharmaceutical traceability.P-PBFT:一种改进的区块链算法,用于支持大规模药品追溯。
Comput Biol Med. 2023 Mar;154:106590. doi: 10.1016/j.compbiomed.2023.106590. Epub 2023 Jan 29.
5
Blockchain technology: A potential tool for the management of pharma supply chain.区块链技术:药品供应链管理的潜在工具。
Res Social Adm Pharm. 2024 Jun;20(6):156-164. doi: 10.1016/j.sapharm.2024.02.014. Epub 2024 Feb 23.
6
A Trusted Reputation Management Scheme for Cross-Chain Transactions.跨链交易的可信声誉管理方案。
Sensors (Basel). 2023 Jun 29;23(13):6033. doi: 10.3390/s23136033.
7
Blockchain-Based Supply Chain Systems, Interoperability Model in a Pharmaceutical Case Study.基于区块链的供应链系统,在制药案例研究中的互操作性模型。
Sensors (Basel). 2023 Feb 9;23(4):1962. doi: 10.3390/s23041962.
8
Blockchain Medledger: Hyperledger fabric enabled drug traceability system for counterfeit drugs in pharmaceutical industry.区块链医药分类帐:在医药行业中,使用 Hyperledger fabric 的防伪药品可追溯系统。
Int J Pharm. 2021 Mar 15;597:120235. doi: 10.1016/j.ijpharm.2021.120235. Epub 2021 Feb 4.
9
Provable Data Integrity in the Pharmaceutical Industry Based on Version Control Systems and the Blockchain.基于版本控制系统和区块链的制药行业可证明的数据完整性
PDA J Pharm Sci Technol. 2019 Jul-Aug;73(4):373-390. doi: 10.5731/pdajpst.2018.009407. Epub 2019 Feb 15.
10
LoRaChainCare: An IoT Architecture Integrating Blockchain and LoRa Network for Personal Health Care Data Monitoring.LoRaChainCare:一种集成区块链和 LoRa 网络的物联网架构,用于个人健康护理数据监测。
Sensors (Basel). 2022 Feb 15;22(4):1497. doi: 10.3390/s22041497.

引用本文的文献

1
Identifying resilience strategies for disruption management in the healthcare supply chain during COVID-19 by digital innovations: A systematic literature review.通过数字创新确定COVID-19期间医疗供应链中断管理的恢复力策略:一项系统的文献综述
Inform Med Unlocked. 2023;38:101199. doi: 10.1016/j.imu.2023.101199. Epub 2023 Feb 25.

本文引用的文献

1
Governance on the Drug Supply Chain via Gcoin Blockchain.基于 Gcoin 区块链的药品供应链治理。
Int J Environ Res Public Health. 2018 May 23;15(6):1055. doi: 10.3390/ijerph15061055.
2
Healthcare Blockchain System Using Smart Contracts for Secure Automated Remote Patient Monitoring.使用智能合约的医疗保健区块链系统,用于安全的自动化远程患者监测。
J Med Syst. 2018 Jun 6;42(7):130. doi: 10.1007/s10916-018-0982-x.
3
Truth or Punishment: Secrecy and Punishing the Self.真相还是惩罚:保密与自我惩罚。
Pers Soc Psychol Bull. 2017 Nov;43(11):1595-1611. doi: 10.1177/0146167217717245. Epub 2017 Jul 14.
4
The health and economic effects of counterfeit drugs.假药对健康和经济的影响。
Am Health Drug Benefits. 2014 Jun;7(4):216-24.