Suppr超能文献

ALKBH5 通过诱导 SAV1 mRNA 的 mA 去甲基化和骨髓瘤干细胞表型促进多发性骨髓瘤肿瘤发生。

ALKBH5 Promotes Multiple Myeloma Tumorigenicity through inducing mA-demethylation of SAV1 mRNA and Myeloma Stem Cell Phenotype.

机构信息

Institute of Hematology, Union Hospital, Tongji Medical College, Huazhong University of Science and Technology, Wuhan, China.

出版信息

Int J Biol Sci. 2022 Mar 6;18(6):2235-2248. doi: 10.7150/ijbs.64943. eCollection 2022.

Abstract

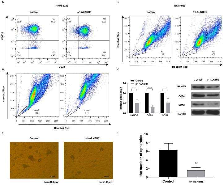
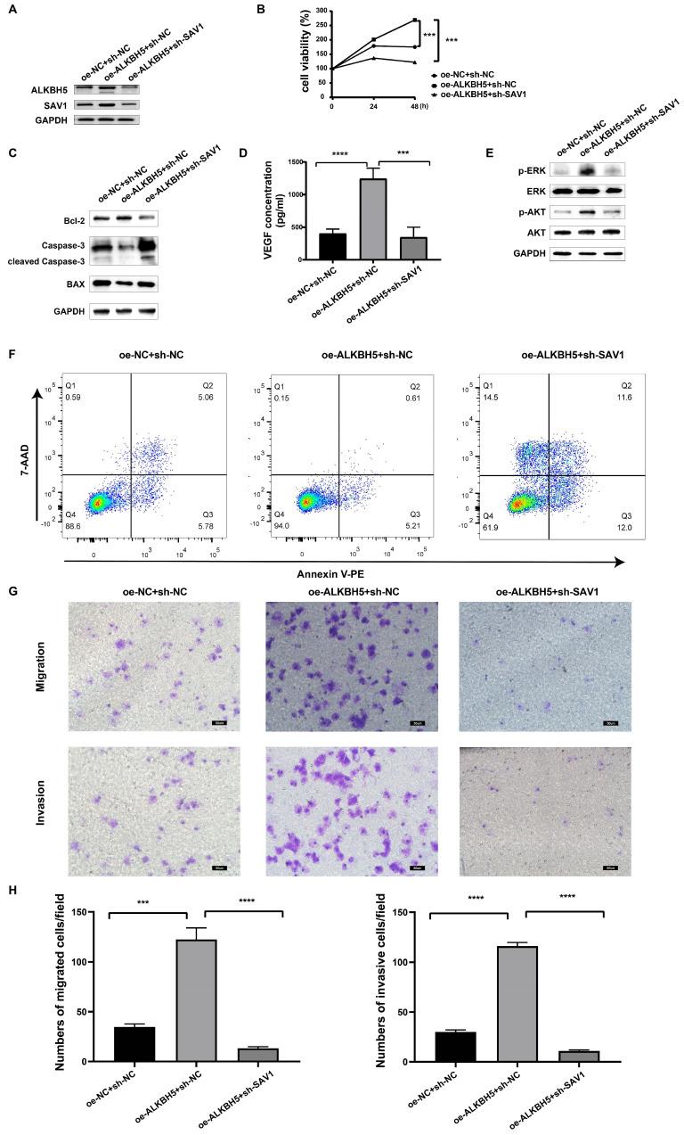
N6-methyladenosine (mA) is the most prevalent modification to RNA in higher eukaryotes. ALKBH5 is an RNA demethylase that impacts RNA export and metabolism, and its aberrant expression is associated with the generation of tumours. In this study, we found that ALKBH5 was highly expressed in both primary CD138 plasma cells isolated from multiple myeloma (MM) patients and MM cell lines. Downregulation of ALKBH5 inhibited myeloma cell proliferation, neovascularization, invasion and migration ability, and promoted the apoptosis . MeRIP-seq identified the SAV1 gene as main target gene of ALKBH5. Inhibiting ALKBH5 in MM cells increased SAV1 mA levels, decreased SAV1 mRNA stability and expression, suppressed the stem cell related HIPPO-pathway signalling and ultimately activates the downstream effector YAP, exerting an anti-myeloma effect. Additionally, MM stem cell phenotype was suppressed in ALKBH5-deficient cells and the expression of pluripotency factors NANOG, SOX2 and OCT4 were also decreased. Altogether, our results suggest that ALKBH5 acts as an oncogene in MM and might serve as an attractive potential biomarker and therapeutic target.

摘要

N6-甲基腺苷(m6A)是高等真核生物中最普遍的 RNA 修饰。ALKBH5 是一种 RNA 去甲基酶,它影响 RNA 的输出和代谢,其异常表达与肿瘤的发生有关。在本研究中,我们发现 ALKBH5 在多发性骨髓瘤(MM)患者分离的原代 CD138 浆细胞和 MM 细胞系中均高度表达。下调 ALKBH5 抑制骨髓瘤细胞增殖、新生血管生成、侵袭和迁移能力,并促进细胞凋亡。MeRIP-seq 鉴定出 SAV1 基因为 ALKBH5 的主要靶基因。在 MM 细胞中抑制 ALKBH5 会增加 SAV1 m6A 水平,降低 SAV1 mRNA 的稳定性和表达,抑制与干细胞相关的 HIPPO 信号通路,最终激活下游效应物 YAP,发挥抗骨髓瘤作用。此外,ALKBH5 缺陷细胞中 MM 干细胞表型受到抑制,多能性因子 NANOG、SOX2 和 OCT4 的表达也降低。总之,我们的研究结果表明,ALKBH5 在 MM 中发挥癌基因的作用,可能成为有吸引力的潜在生物标志物和治疗靶点。

https://cdn.ncbi.nlm.nih.gov/pmc/blobs/7f8f/8990482/e0541d4ab679/ijbsv18p2235g001.jpg

文献AI研究员

20分钟写一篇综述,助力文献阅读效率提升50倍。

立即体验

用中文搜PubMed

大模型驱动的PubMed中文搜索引擎

马上搜索

文档翻译

学术文献翻译模型,支持多种主流文档格式。

立即体验