Department of Biochemistry, University of Colorado at Boulder, Boulder, CO, USA.
Department of Biochemistry, Stanford University, Stanford, CA, USA.
Nat Struct Mol Biol. 2022 Apr;29(4):403-413. doi: 10.1038/s41594-022-00758-y. Epub 2022 Apr 14.
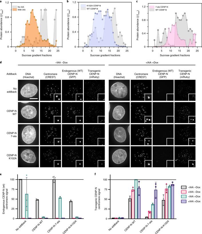
The histone variant CENP-A is the epigenetic determinant for the centromere, where it is interspersed with canonical H3 to form a specialized chromatin structure that nucleates the kinetochore. How nucleosomes at the centromere arrange into higher order structures is unknown. Here we demonstrate that the human CENP-A-interacting protein CENP-N promotes the stacking of CENP-A-containing mononucleosomes and nucleosomal arrays through a previously undefined interaction between the α6 helix of CENP-N with the DNA of a neighboring nucleosome. We describe the cryo-EM structures and biophysical characterization of such CENP-N-mediated nucleosome stacks and nucleosomal arrays and demonstrate that this interaction is responsible for the formation of densely packed chromatin at the centromere in the cell. Our results provide first evidence that CENP-A, together with CENP-N, promotes specific chromatin higher order structure at the centromere.
着丝粒组蛋白变体 CENP-A 是着丝粒的表观遗传决定因素,它与经典的 H3 交织在一起,形成一种特殊的染色质结构,为着丝粒提供核芯。目前尚不清楚着丝粒处的核小体如何排列成更高阶的结构。在这里,我们证明人类 CENP-A 相互作用蛋白 CENP-N 通过 CENP-N 的 α6 螺旋与相邻核小体 DNA 之间以前未定义的相互作用,促进含有 CENP-A 的单核小体和核小体阵列的堆叠。我们描述了这种 CENP-N 介导的核小体堆叠和核小体阵列的冷冻电镜结构和生物物理特性,并证明这种相互作用负责在细胞中形成在着丝粒处紧密堆积的染色质。我们的结果首次提供证据表明,CENP-A 与 CENP-N 一起,促进着丝粒处特定的染色质高级结构形成。