Suppr超能文献

比较转录组分析揭示紫花苜蓿品种对突然冷冻胁迫响应的新见解。

Comparative Transcriptome Analysis Reveals New Insight of Alfalfa ( L.) Cultivars in Response to Abrupt Freezing Stress.

作者信息

Wang Xia, Kang Wenjuan, Wu Fang, Miao Jiamin, Shi Shangli

机构信息

College of Grassland Science, Gansu Agricultural University, Lanzhou, China.

出版信息

Front Plant Sci. 2022 Mar 31;13:798118. doi: 10.3389/fpls.2022.798118. eCollection 2022.

Abstract

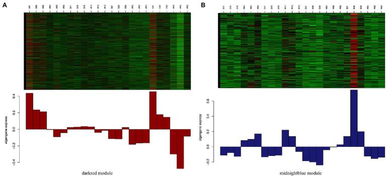
Freezing stress is a major limiting environmental factor that affects the productivity and distribution of alfalfa ( L.). There is growing evidence that enhancing freezing tolerance through resistance-related genes is one of the most efficient methods for solving this problem, whereas little is known about the complex regulatory mechanism of freezing stress. Herein, we performed transcriptome profiling of the leaves from two genotypes of alfalfa, freezing tolerance "Gannong NO.3" and freezing-sensitive "WL326GZ" exposure to -10°C to investigate which resistance-related genes could improve the freezing tolerance. Our results showed that a total of 121,366 genes were identified, and there were 7,245 differentially expressed genes (DEGs) between the control and treated leaves. In particular, the DEGs in "Gannong NO.3" were mainly enriched in the metabolic pathways and biosynthesis of secondary metabolites, and most of the DEGs in "WL326GZ" were enriched in the metabolic pathways, the biosynthesis of secondary metabolites, and plant-pathogen interactions. Moreover, the weighted gene co-expression network analysis (WGCNA) showed that ATP-binding cassette (ABC) C subfamily genes were strongly impacted by freezing stress, indicating that and are critical to develop the freezing tolerance. Moreover, our data revealed that numerous Ca signal transduction and CBF/DREB1 pathway-related genes were severely impacted by the freezing resistance, which is believed to alleviate the damage caused by freezing stress. Altogether, these findings contribute the comprehensive information to understand the molecular mechanism of alfalfa adaptation to freezing stress and further provide functional candidate genes that can adapt to abiotic stress.

摘要

冻害胁迫是影响紫花苜蓿(Medicago sativa L.)生产力和分布的主要环境限制因素。越来越多的证据表明,通过抗性相关基因提高耐寒性是解决这一问题的最有效方法之一,然而,关于冻害胁迫的复杂调控机制却知之甚少。在此,我们对两种紫花苜蓿基因型,即耐寒型“甘农3号”和冻敏感型“WL326GZ”的叶片进行转录组分析,将其置于-10°C环境下,以研究哪些抗性相关基因可以提高耐寒性。我们的结果表明,共鉴定出121,366个基因,对照叶片和处理叶片之间有7,245个差异表达基因(DEGs)。特别是,“甘农3号”中的DEGs主要富集在代谢途径和次生代谢物的生物合成中,而“WL326GZ”中的大多数DEGs则富集在代谢途径、次生代谢物的生物合成以及植物-病原体相互作用中。此外,加权基因共表达网络分析(WGCNA)表明,ATP结合盒(ABC)C亚家族基因受冻害胁迫影响较大,表明ABC转运蛋白基因对耐寒性的形成至关重要。此外,我们的数据显示,许多钙信号转导和CBF/DREB1途径相关基因受抗冻性影响严重,这被认为可以减轻冻害胁迫造成的损害。总之,这些发现为理解紫花苜蓿适应冻害胁迫的分子机制提供了全面信息,并进一步提供了可适应非生物胁迫的功能候选基因。

https://cdn.ncbi.nlm.nih.gov/pmc/blobs/ac61/9010130/23972f1f133f/fpls-13-798118-g001.jpg

文献AI研究员

20分钟写一篇综述,助力文献阅读效率提升50倍。

立即体验

用中文搜PubMed

大模型驱动的PubMed中文搜索引擎

马上搜索

文档翻译

学术文献翻译模型,支持多种主流文档格式。

立即体验