Suppr超能文献

基于生物信息学分析鉴定胶质母细胞瘤的新型预后靶点。

Identification of novel prognostic targets in glioblastoma using bioinformatics analysis.

机构信息

Department of Neurosurgery, Second Hospital of Shanxi Medical University, No.382 Wuyi Road, Taiyuan, 030000, Shanxi, China.

出版信息

Biomed Eng Online. 2022 Apr 18;21(1):26. doi: 10.1186/s12938-022-00995-8.

Abstract

BACKGROUND

Glioblastoma (GBM) is the most malignant grade of glioma. Highly aggressive characteristics of GBM and poor prognosis cause GBM-related deaths. The potential prognostic biomarkers remain to be demonstrated. This research builds up predictive gene targets of expression alterations in GBM utilizing bioinformatics analysis.

METHODS AND RESULTS

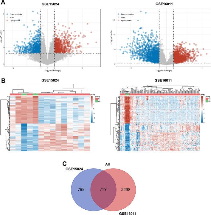
The microarray datasets (GSE15824 and GSE16011) associated with GBM were obtained from Gene Expression Omnibus (GEO) database to identify the differentially expressed genes (DEGs) between GBM and non-tumor tissues. In total, 719 DEGs were obtained and subjected to Gene Ontology (GO) and Kyoto Encyclopedia of Genes and Genomes (KEGG) for function enrichment analysis. Furthermore, we constructed protein-protein Interaction (PPI) network among DEGs utilizing Search Tool for the Retrieval of Interacting Genes (STRING) online tool and Cytoscape software. The DEGs of degree > 10 was selected as hub genes, including 73 upregulated genes and 21 downregulated genes. Moreover, MCODE application in Cytoscape software was employed to identify three key modules involved in GBM development and prognosis. Additionally, we used the Gene expression profiling and interactive analyses (GEPIA) online tool to further confirm four genes involving in poor prognosis of GBM patients, including interferon-gamma-inducible protein 30 (IFI30), major histocompatibility complex class II-DM alpha (HLA-DMA), Prolyl 4-hydroxylase beta polypeptide (P4HB) and reticulocalbin-1 (RCN1). Furthermore, the correlation analysis indicated that the expression of IFI30, an acknowledged biomarker in glioma, was positively correlated with HLA-DMA, P4HB and RCN1. RCN1 expression was positively correlated with P4HB and HLA-DMA. Moreover, qRT-PCR and immunohistochemistry analysis further validated the upregulation of four prognostic markers in GBM tissues.

CONCLUSIONS

Analysis of multiple datasets combined with global network information and experimental verification presents a successful approach to uncover the risk hub genes and prognostic markers of GBM. Our study identified four risk- and prognostic-related gene signatures, including IFI30, HLA-DMA, P4HB and RCN1. This gene sets contribute a new perspective to improve the diagnostic, prognostic, and therapeutic outcomes of GBM.

摘要

背景

胶质母细胞瘤(GBM)是最恶性的神经胶质瘤。GBM 具有高度侵袭性的特征和不良的预后,导致与 GBM 相关的死亡。目前仍需要寻找潜在的预后生物标志物。本研究利用生物信息学分析建立 GBM 表达改变的预测基因靶点。

方法和结果

从基因表达综合数据库(GEO)中获取与 GBM 相关的微阵列数据集(GSE15824 和 GSE16011),以鉴定 GBM 与非肿瘤组织之间的差异表达基因(DEGs)。共获得 719 个 DEGs,并进行基因本体论(GO)和京都基因与基因组百科全书(KEGG)功能富集分析。此外,我们利用在线工具 Search Tool for the Retrieval of Interacting Genes(STRING)和 Cytoscape 软件构建 DEGs 之间的蛋白质-蛋白质相互作用(PPI)网络。选择度>10 的 DEGs 作为枢纽基因,包括 73 个上调基因和 21 个下调基因。此外,我们使用 Cytoscape 软件中的 MCODE 应用程序识别参与 GBM 发生和预后的三个关键模块。此外,我们使用基因表达谱和交互式分析(GEPIA)在线工具进一步证实了四个与 GBM 患者预后不良相关的基因,包括干扰素-γ诱导蛋白 30(IFI30)、主要组织相容性复合体 II-DMα(HLA-DMA)、脯氨酰 4-羟化酶β多肽(P4HB)和网钙蛋白-1(RCN1)。此外,相关性分析表明,公认的神经胶质瘤生物标志物 IFI30 的表达与 HLA-DMA、P4HB 和 RCN1 呈正相关。RCN1 的表达与 P4HB 和 HLA-DMA 呈正相关。此外,qRT-PCR 和免疫组织化学分析进一步验证了四个预后标志物在 GBM 组织中的上调。

结论

结合多数据集的分析、全局网络信息和实验验证,为揭示 GBM 的风险枢纽基因和预后标志物提供了一种成功的方法。我们的研究确定了四个与风险和预后相关的基因特征,包括 IFI30、HLA-DMA、P4HB 和 RCN1。该基因集为改善 GBM 的诊断、预后和治疗效果提供了新的视角。

https://cdn.ncbi.nlm.nih.gov/pmc/blobs/7907/9014588/3473f91963a8/12938_2022_995_Fig1_HTML.jpg

文献AI研究员

20分钟写一篇综述,助力文献阅读效率提升50倍。

立即体验

用中文搜PubMed

大模型驱动的PubMed中文搜索引擎

马上搜索

文档翻译

学术文献翻译模型,支持多种主流文档格式。

立即体验