• 文献检索
  • 文档翻译
  • 深度研究
  • 学术资讯
  • Suppr Zotero 插件Zotero 插件
  • 邀请有礼
  • 套餐&价格
  • 历史记录
应用&插件
Suppr Zotero 插件Zotero 插件浏览器插件Mac 客户端Windows 客户端微信小程序
定价
高级版会员购买积分包购买API积分包
服务
文献检索文档翻译深度研究API 文档MCP 服务
关于我们
关于 Suppr公司介绍联系我们用户协议隐私条款
关注我们

Suppr 超能文献

核心技术专利:CN118964589B侵权必究
粤ICP备2023148730 号-1Suppr @ 2026

文献检索

告别复杂PubMed语法,用中文像聊天一样搜索,搜遍4000万医学文献。AI智能推荐,让科研检索更轻松。

立即免费搜索

文件翻译

保留排版,准确专业,支持PDF/Word/PPT等文件格式,支持 12+语言互译。

免费翻译文档

深度研究

AI帮你快速写综述,25分钟生成高质量综述,智能提取关键信息,辅助科研写作。

立即免费体验

ESR1 突变型乳腺癌表现出基底细胞角蛋白的高表达和免疫激活。

ESR1 mutant breast cancers show elevated basal cytokeratins and immune activation.

机构信息

Department of Pharmacology and Chemical Biology, University of Pittsburgh, Pittsburgh, PA, USA.

Womens Cancer Research Center, UPMC Hillman Cancer Center, Pittsburgh, PA, USA.

出版信息

Nat Commun. 2022 Apr 19;13(1):2011. doi: 10.1038/s41467-022-29498-9.

DOI:10.1038/s41467-022-29498-9
PMID:35440136
原文链接:https://pmc.ncbi.nlm.nih.gov/articles/PMC9019037/
Abstract

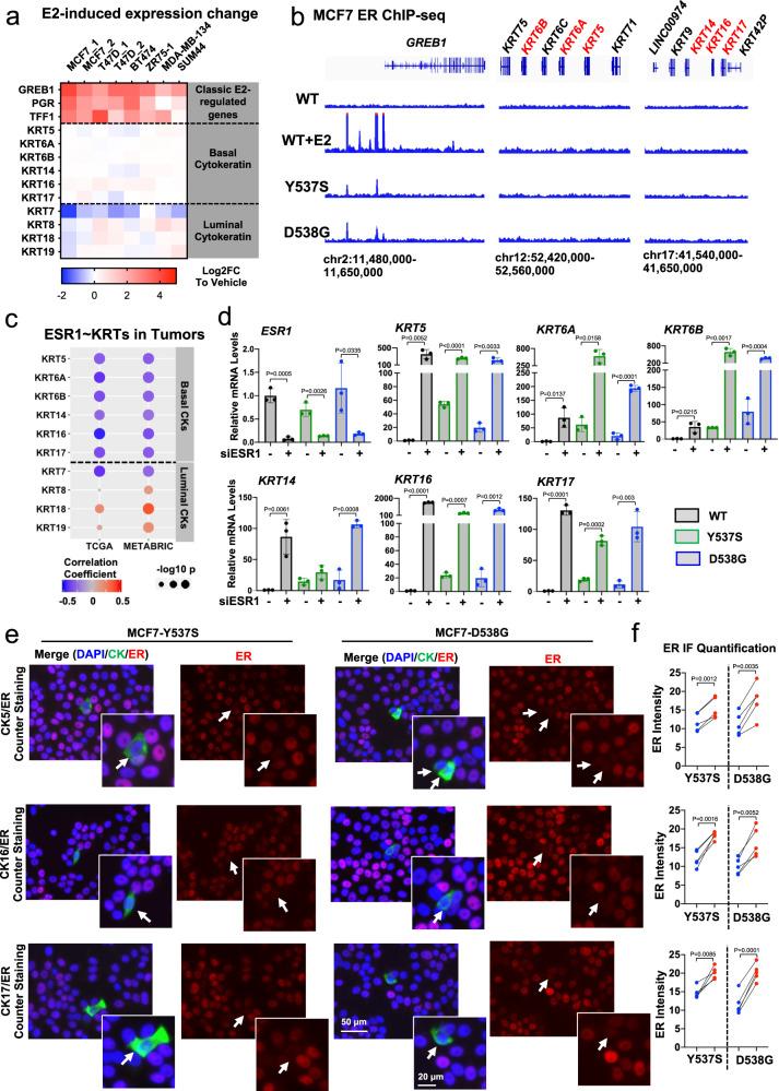
Estrogen receptor alpha (ER/ESR1) is frequently mutated in endocrine resistant ER-positive (ER+) breast cancer and linked to ligand-independent growth and metastasis. Despite the distinct clinical features of ESR1 mutations, their role in intrinsic subtype switching remains largely unknown. Here we find that ESR1 mutant cells and clinical samples show a significant enrichment of basal subtype markers, and six basal cytokeratins (BCKs) are the most enriched genes. Induction of BCKs is independent of ER binding and instead associated with chromatin reprogramming centered around a progesterone receptor-orchestrated insulated neighborhood. BCK-high ER+ primary breast tumors exhibit a number of enriched immune pathways, shared with ESR1 mutant tumors. S100A8 and S100A9 are among the most induced immune mediators and involve in tumor-stroma paracrine crosstalk inferred by single-cell RNA-seq from metastatic tumors. Collectively, these observations demonstrate that ESR1 mutant tumors gain basal features associated with increased immune activation, encouraging additional studies of immune therapeutic vulnerabilities.

摘要

雌激素受体 alpha(ER/ESR1)在内分泌耐药 ER 阳性(ER+)乳腺癌中经常发生突变,与配体非依赖性生长和转移有关。尽管 ESR1 突变具有明显的临床特征,但它们在内在亚型转换中的作用在很大程度上仍不清楚。在这里,我们发现 ESR1 突变细胞和临床样本显示出基底亚型标志物的显著富集,并且六种基底细胞角蛋白(BCKs)是最富集的基因。BCKs 的诱导不依赖于 ER 结合,而是与围绕孕激素受体协调的隔离邻域的染色质重编程有关。BCK-高的 ER+原发性乳腺癌表现出许多富集的免疫途径,与 ESR1 突变肿瘤共享。S100A8 和 S100A9 是诱导最多的免疫介质之一,涉及通过转移性肿瘤的单细胞 RNA-seq 推断的肿瘤-基质旁分泌串扰。总之,这些观察结果表明,ESR1 突变肿瘤获得了与免疫激活增加相关的基底特征,鼓励对免疫治疗脆弱性进行更多研究。

https://cdn.ncbi.nlm.nih.gov/pmc/blobs/c6fe/9019037/6675453c265d/41467_2022_29498_Fig7_HTML.jpg
https://cdn.ncbi.nlm.nih.gov/pmc/blobs/c6fe/9019037/836ad7b2ed89/41467_2022_29498_Fig1_HTML.jpg
https://cdn.ncbi.nlm.nih.gov/pmc/blobs/c6fe/9019037/6b906696fcd4/41467_2022_29498_Fig2_HTML.jpg
https://cdn.ncbi.nlm.nih.gov/pmc/blobs/c6fe/9019037/2ff525a23490/41467_2022_29498_Fig3_HTML.jpg
https://cdn.ncbi.nlm.nih.gov/pmc/blobs/c6fe/9019037/982939504ab6/41467_2022_29498_Fig4_HTML.jpg
https://cdn.ncbi.nlm.nih.gov/pmc/blobs/c6fe/9019037/1220c72c0308/41467_2022_29498_Fig5_HTML.jpg
https://cdn.ncbi.nlm.nih.gov/pmc/blobs/c6fe/9019037/a402d967a031/41467_2022_29498_Fig6_HTML.jpg
https://cdn.ncbi.nlm.nih.gov/pmc/blobs/c6fe/9019037/6675453c265d/41467_2022_29498_Fig7_HTML.jpg
https://cdn.ncbi.nlm.nih.gov/pmc/blobs/c6fe/9019037/836ad7b2ed89/41467_2022_29498_Fig1_HTML.jpg
https://cdn.ncbi.nlm.nih.gov/pmc/blobs/c6fe/9019037/6b906696fcd4/41467_2022_29498_Fig2_HTML.jpg
https://cdn.ncbi.nlm.nih.gov/pmc/blobs/c6fe/9019037/2ff525a23490/41467_2022_29498_Fig3_HTML.jpg
https://cdn.ncbi.nlm.nih.gov/pmc/blobs/c6fe/9019037/982939504ab6/41467_2022_29498_Fig4_HTML.jpg
https://cdn.ncbi.nlm.nih.gov/pmc/blobs/c6fe/9019037/1220c72c0308/41467_2022_29498_Fig5_HTML.jpg
https://cdn.ncbi.nlm.nih.gov/pmc/blobs/c6fe/9019037/a402d967a031/41467_2022_29498_Fig6_HTML.jpg
https://cdn.ncbi.nlm.nih.gov/pmc/blobs/c6fe/9019037/6675453c265d/41467_2022_29498_Fig7_HTML.jpg

相似文献

1
ESR1 mutant breast cancers show elevated basal cytokeratins and immune activation.ESR1 突变型乳腺癌表现出基底细胞角蛋白的高表达和免疫激活。
Nat Commun. 2022 Apr 19;13(1):2011. doi: 10.1038/s41467-022-29498-9.
2
Mutation site and context dependent effects of ESR1 mutation in genome-edited breast cancer cell models.基因组编辑乳腺癌细胞模型中ESR1突变的突变位点及背景依赖性效应
Breast Cancer Res. 2017 May 23;19(1):60. doi: 10.1186/s13058-017-0851-4.
3
FOXA1 Reprogramming Dictates Retinoid X Receptor Response in ESR1-Mutant Breast Cancer.FOXA1 重编程决定 ESR1 突变型乳腺癌的视黄酸 X 受体反应。
Mol Cancer Res. 2023 Jun 1;21(6):591-604. doi: 10.1158/1541-7786.MCR-22-0516.
4
Liver tropism of ER mutant breast cancer is characterized by unique molecular changes and immune infiltration.ER 突变型乳腺癌的肝脏倾向性特征是独特的分子变化和免疫浸润。
Breast Cancer Res Treat. 2024 Jun;205(2):371-386. doi: 10.1007/s10549-024-07255-4. Epub 2024 Mar 1.
5
The prevalence of estrogen receptor-1 mutation in advanced breast cancer: The estrogen receptor one study (EROS1).晚期乳腺癌中雌激素受体-1突变的患病率:雌激素受体一项研究(EROS1)
Cancer Treat Res Commun. 2019;19:100123. doi: 10.1016/j.ctarc.2019.100123. Epub 2019 Feb 21.
6
Hotspot ESR1 Mutations Are Multimodal and Contextual Modulators of Breast Cancer Metastasis.热点 ESR1 突变是乳腺癌转移的多模式和情境调节因子。
Cancer Res. 2022 Apr 1;82(7):1321-1339. doi: 10.1158/0008-5472.CAN-21-2576.
7
Early Enrichment of ESR1 Mutations and the Impact on Gene Expression in Presurgical Primary Breast Cancer Treated with Aromatase Inhibitors.早期 ESR1 突变富集及其对接受芳香酶抑制剂治疗的原发性乳腺癌患者术前基因表达的影响。
Clin Cancer Res. 2019 Dec 15;25(24):7485-7496. doi: 10.1158/1078-0432.CCR-19-1129. Epub 2019 Sep 23.
8
Immunohistochemical analysis of estrogen receptor in breast cancer with ESR1 mutations detected by hybrid capture-based next-generation sequencing.基于杂交捕获的下一代测序检测到 ESR1 突变的乳腺癌中雌激素受体的免疫组织化学分析。
Mod Pathol. 2019 Jan;32(1):81-87. doi: 10.1038/s41379-018-0116-5. Epub 2018 Aug 29.
9
Recurrent hyperactive ESR1 fusion proteins in endocrine therapy-resistant breast cancer.内分泌治疗耐药乳腺癌中复发性高活性 ESR1 融合蛋白。
Ann Oncol. 2018 Apr 1;29(4):872-880. doi: 10.1093/annonc/mdy025.
10
The Dysregulated Pharmacology of Clinically Relevant Mutants is Normalized by Ligand-activated WT Receptor.临床上相关突变体的药理学失调可通过配体激活的 WT 受体来正常化。
Mol Cancer Ther. 2020 Jul;19(7):1395-1405. doi: 10.1158/1535-7163.MCT-19-1148. Epub 2020 May 7.

引用本文的文献

1
Mechanisms of organotropism in breast cancer and predicting metastasis to distant organs using deep learning.乳腺癌的器官otropism机制及使用深度学习预测远处器官转移
Discov Oncol. 2025 Jun 11;16(1):1056. doi: 10.1007/s12672-025-02905-5.
2
Integrating Machine Learning and Bulk and Single-Cell RNA Sequencing to Decipher Diverse Cell Death Patterns for Predicting the Prognosis of Neoadjuvant Chemotherapy in Breast Cancer.整合机器学习与批量及单细胞RNA测序以解析多种细胞死亡模式用于预测乳腺癌新辅助化疗的预后
Int J Mol Sci. 2025 Apr 13;26(8):3682. doi: 10.3390/ijms26083682.
3
HLA class II-restricted T cell epitopes in public neoantigens of ESR1 and PIK3CA in breast cancer.

本文引用的文献

1
Tumor-Resident Stromal Cells Promote Breast Cancer Invasion through Regulation of the Basal Phenotype.肿瘤基质细胞通过调节基底表型促进乳腺癌浸润。
Mol Cancer Res. 2020 Nov;18(11):1615-1622. doi: 10.1158/1541-7786.MCR-20-0334. Epub 2020 Aug 31.
2
Acquired FGFR and FGF Alterations Confer Resistance to Estrogen Receptor (ER) Targeted Therapy in ER Metastatic Breast Cancer.获得性 FGFR 和 FGF 改变赋予 ER 转移性乳腺癌对雌激素受体(ER)靶向治疗的耐药性。
Clin Cancer Res. 2020 Nov 15;26(22):5974-5989. doi: 10.1158/1078-0432.CCR-19-3958. Epub 2020 Jul 28.
3
The Genomic Landscape of Intrinsic and Acquired Resistance to Cyclin-Dependent Kinase 4/6 Inhibitors in Patients with Hormone Receptor-Positive Metastatic Breast Cancer.
乳腺癌中ESR1和PIK3CA公共新抗原中的HLA II类限制性T细胞表位
BMC Cancer. 2025 Apr 4;25(1):610. doi: 10.1186/s12885-025-13992-6.
4
CITEgeist: Cellular Indexing of Transcriptomes and Epitopes for Guided Exploration of Intrinsic Spatial Trends.CITEgeist:用于指导探索内在空间趋势的转录组和表位的细胞索引
bioRxiv. 2025 Feb 17:2025.02.15.638331. doi: 10.1101/2025.02.15.638331.
5
ctDNA-based liquid biopsy reveals wider mutational profile with therapy resistance and metastasis susceptibility signatures in early-stage breast cancer patients.基于循环肿瘤DNA(ctDNA)的液体活检揭示了早期乳腺癌患者更广泛的突变谱,以及与治疗耐药性和转移易感性相关的特征。
J Liq Biopsy. 2024 Dec 27;7:100284. doi: 10.1016/j.jlb.2024.100284. eCollection 2025 Mar.
6
ESR1 Y537S and D538G Mutations Drive Resistance to CDK4/6 Inhibitors in Estrogen Receptor-Positive Breast Cancer.ESR1 Y537S和D538G突变导致雌激素受体阳性乳腺癌对CDK4/6抑制剂产生耐药性。
Clin Cancer Res. 2025 May 1;31(9):1667-1675. doi: 10.1158/1078-0432.CCR-24-2307.
7
ERα dysfunction caused by ESR1 mutations and therapeutic pressure promotes lineage plasticity in ER breast cancer.由ESR1突变和治疗压力导致的雌激素受体α(ERα)功能障碍促进了ER阳性乳腺癌的谱系可塑性。
Nat Cancer. 2025 Feb;6(2):357-371. doi: 10.1038/s43018-024-00898-8. Epub 2025 Jan 13.
8
S100A8 promotes tumor progression by inducing phenotypic polarization of microglia through the TLR4/IL-10 signaling pathway in glioma.S100A8通过胶质瘤中TLR4/IL-10信号通路诱导小胶质细胞表型极化来促进肿瘤进展。
J Natl Cancer Cent. 2024 Jul 23;4(4):369-381. doi: 10.1016/j.jncc.2024.07.001. eCollection 2024 Dec.
9
The EstroGene2.0 database for endocrine therapy response and resistance in breast cancer.用于乳腺癌内分泌治疗反应与耐药性的EstroGene2.0数据库。
NPJ Breast Cancer. 2024 Dec 19;10(1):106. doi: 10.1038/s41523-024-00709-4.
10
ACSL4-mediated H3K9 and H3K27 hyperacetylation upregulates SNAIL to drive TNBC metastasis.ACSL4介导的H3K9和H3K27高乙酰化上调SNAIL以驱动三阴性乳腺癌转移。
Proc Natl Acad Sci U S A. 2024 Dec 24;121(52):e2408049121. doi: 10.1073/pnas.2408049121. Epub 2024 Dec 19.
激素受体阳性转移性乳腺癌患者中细胞周期蛋白依赖性激酶 4/6 抑制剂的内在和获得性耐药的基因组特征
Cancer Discov. 2020 Aug;10(8):1174-1193. doi: 10.1158/2159-8290.CD-19-1390. Epub 2020 May 13.
4
Reversion and non-reversion mechanisms of resistance to PARP inhibitor or platinum chemotherapy in BRCA1/2-mutant metastatic breast cancer.BRCA1/2 突变型转移性乳腺癌中对 PARP 抑制剂或铂类化疗耐药的逆转和非逆转机制。
Ann Oncol. 2020 May;31(5):590-598. doi: 10.1016/j.annonc.2020.02.008. Epub 2020 Feb 20.
5
ARID1A determines luminal identity and therapeutic response in estrogen-receptor-positive breast cancer.ARID1A 决定了雌激素受体阳性乳腺癌的腔面特征和治疗反应。
Nat Genet. 2020 Feb;52(2):198-207. doi: 10.1038/s41588-019-0554-0. Epub 2020 Jan 13.
6
Atezolizumab plus nab-paclitaxel as first-line treatment for unresectable, locally advanced or metastatic triple-negative breast cancer (IMpassion130): updated efficacy results from a randomised, double-blind, placebo-controlled, phase 3 trial.阿替利珠单抗联合白蛋白紫杉醇作为不可切除的局部晚期或转移性三阴性乳腺癌(IMpassion130)的一线治疗:一项随机、双盲、安慰剂对照、III 期临床试验的更新疗效结果。
Lancet Oncol. 2020 Jan;21(1):44-59. doi: 10.1016/S1470-2045(19)30689-8. Epub 2019 Nov 27.
7
The Lineage Determining Factor GRHL2 Collaborates with FOXA1 to Establish a Targetable Pathway in Endocrine Therapy-Resistant Breast Cancer.谱系决定因子 GRHL2 与 FOXA1 合作,在内分泌治疗耐药性乳腺癌中建立一个可靶向的途径。
Cell Rep. 2019 Oct 22;29(4):889-903.e10. doi: 10.1016/j.celrep.2019.09.032.
8
Frequent amplifications of ESR1, ERBB2 and MDM4 in primary invasive lobular breast carcinoma.原发性浸润性小叶乳腺癌中 ESR1、ERBB2 和 MDM4 的频繁扩增。
Cancer Lett. 2019 Oct 1;461:21-30. doi: 10.1016/j.canlet.2019.06.011. Epub 2019 Jun 20.
9
SEanalysis: a web tool for super-enhancer associated regulatory analysis.SEanalysis:一个用于超级增强子相关调控分析的网络工具。
Nucleic Acids Res. 2019 Jul 2;47(W1):W248-W255. doi: 10.1093/nar/gkz302.
10
Correlate tumor mutation burden with immune signatures in human cancers.分析人类肿瘤中的肿瘤突变负担与免疫特征的相关性。
BMC Immunol. 2019 Jan 11;20(1):4. doi: 10.1186/s12865-018-0285-5.