Suppr超能文献

NOP14 的表达增加与结直肠癌的免疫调节有关,可改善预后。

Increased expression of NOP14 is associated with improved prognosis due to immune regulation in colorectal cancer.

机构信息

Department of Gastrointestinal and Hepatobiliary Surgery, Shenzhen Longhua District Central Hospital, No. 187, Guanlan Road, Longhua District, Shenzhen, 518110, Guangdong Province, China.

Department of Radiology, Guangzhou Nansha District Maternal and Child Health Hospital, No. 103, Haibang Road, Nansha District, Guangzhou, 511457, Guangdong Province, China.

出版信息

BMC Gastroenterol. 2022 Apr 26;22(1):207. doi: 10.1186/s12876-022-02286-x.

Abstract

BACKGROUND

Colorectal cancer (CRC) is the third most common of cancer-related deaths. Nucleolar protein 14 (NOP14) is known to play different roles in diverse types of cancers. However, little is known about its roles in CRC. Here, we assessed the prognostic value and functions of NOP14 in CRC using the data from The Cancer Genome Atlas (TCGA) and validated them based on the data from Gene Expression Omnibus (GEO).

METHODS

NOP14 mRNA and protein data in CRC was obtained from the TCGA, GEO, human protein atlas (HPA), and UALCAN databases. Survival and Cox regression analysis was performed to assess the prognostic value of NOP14 in CRC patients. Next, to evaluate the potential functions of NOP14, a protein-protein interaction (PPI) network was constructed and gene set enrichment analysis (GSEA) of differential expression genes (DEGs) associated with dysregulated NOP14 was performed. Finally, to investigate the immune response associated with NOP14 expression in CRC, we analyzed the correlations between immune cells infiltration and NOP14 expression level. Additionally, the correlations between immune molecule expression levels with NOP14 expression level were analyzed.

RESULTS

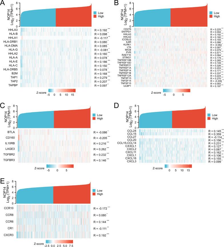
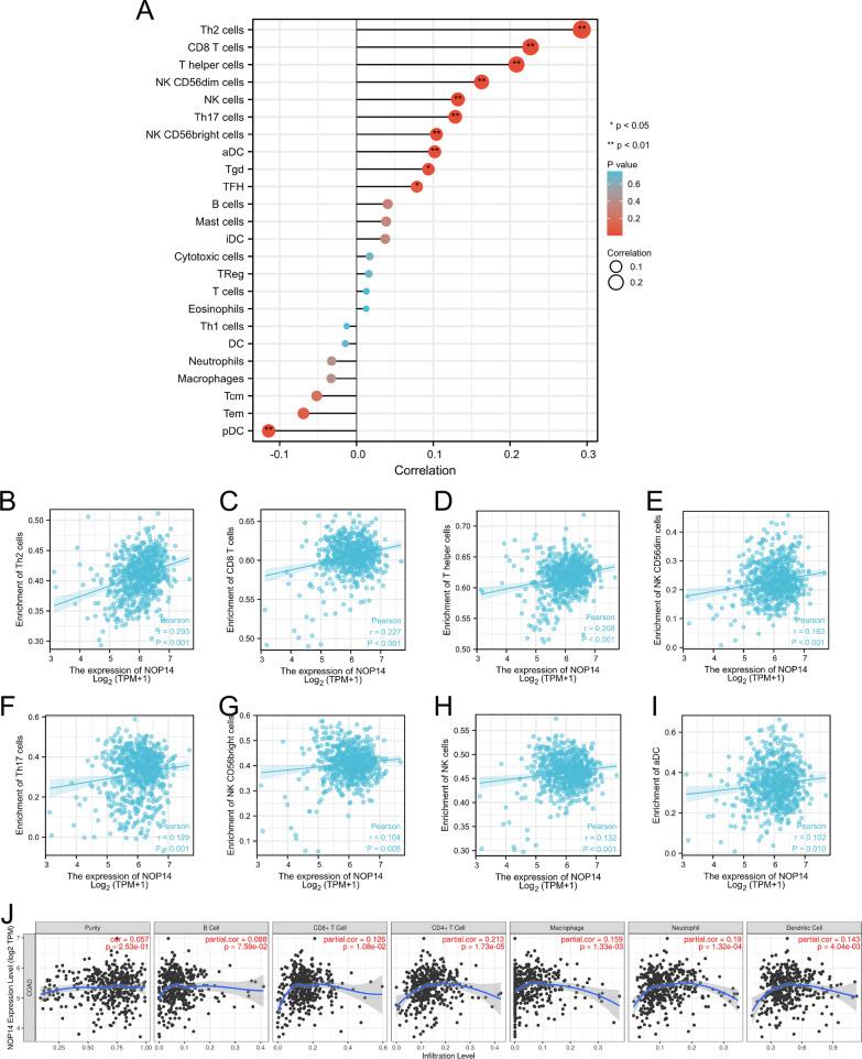
High NOP14 mRNA expression was observed in CRC tissues based on the data from TCGA and GEO datasets. Similarly, high NOP14 protein levels were found in CRC tissues according to the immunohistochemical images from HPA. Interestingly, high NOP14 expression level was associated with an improved prognosis in CRC patients. Univariate and multivariate Cox regression analysis indicated that high NOP14 expression level was an independent protective factor for CRC patients. With the support of PPI network analysis, we found several risk genes interacted with NOP14. GSEA revealed that high NOP14 expression inhibited several signal pathways involved in tumor formation and development. Additionally, high NOP14 expression was positively associated with most kinds of immune cell infiltrations and the expression levels of some molecules related to immune activation.

CONCLUSION

Altogether, these results indicated that high NOP14 expression leads to improved prognosis in CRC patients by inhibiting the signaling pathways involved in tumor growth and promoting the immune responses.

摘要

背景

结直肠癌(CRC)是癌症相关死亡的第三大常见原因。核仁蛋白 14(NOP14)已知在多种类型的癌症中发挥不同的作用。然而,关于其在 CRC 中的作用知之甚少。在这里,我们使用来自癌症基因组图谱(TCGA)的数据评估了 NOP14 在 CRC 中的预后价值和功能,并基于基因表达综合数据库(GEO)的数据进行了验证。

方法

从 TCGA、GEO、人类蛋白质图谱(HPA)和 UALCAN 数据库中获取 CRC 中的 NOP14mRNA 和蛋白质数据。进行生存和 Cox 回归分析,以评估 NOP14 在 CRC 患者中的预后价值。接下来,为了评估 NOP14 的潜在功能,构建了蛋白质-蛋白质相互作用(PPI)网络,并对与 NOP14 失调相关的差异表达基因(DEGs)进行了基因集富集分析(GSEA)。最后,为了研究 NOP14 表达与 CRC 中免疫反应的相关性,我们分析了免疫细胞浸润与 NOP14 表达水平之间的相关性。此外,还分析了免疫分子表达水平与 NOP14 表达水平之间的相关性。

结果

根据 TCGA 和 GEO 数据集的数据,观察到 CRC 组织中存在高 NOP14mRNA 表达。同样,根据 HPA 的免疫组织化学图像,发现 CRC 组织中存在高 NOP14 蛋白水平。有趣的是,高 NOP14 表达水平与 CRC 患者的预后改善相关。单因素和多因素 Cox 回归分析表明,高 NOP14 表达水平是 CRC 患者的独立保护因素。在 PPI 网络分析的支持下,我们发现了与 NOP14 相互作用的几个风险基因。GSEA 显示,高 NOP14 表达抑制了与肿瘤形成和发展相关的几种信号通路。此外,高 NOP14 表达与大多数类型的免疫细胞浸润呈正相关,并且与免疫激活相关的一些分子的表达水平也呈正相关。

结论

总之,这些结果表明,高 NOP14 表达通过抑制与肿瘤生长相关的信号通路并促进免疫反应,导致 CRC 患者的预后改善。

https://cdn.ncbi.nlm.nih.gov/pmc/blobs/e025/9044756/f8782f127117/12876_2022_2286_Fig1_HTML.jpg

文献AI研究员

20分钟写一篇综述,助力文献阅读效率提升50倍。

立即体验

用中文搜PubMed

大模型驱动的PubMed中文搜索引擎

马上搜索

文档翻译

学术文献翻译模型,支持多种主流文档格式。

立即体验