• 文献检索
  • 文档翻译
  • 深度研究
  • 学术资讯
  • Suppr Zotero 插件Zotero 插件
  • 邀请有礼
  • 套餐&价格
  • 历史记录
应用&插件
Suppr Zotero 插件Zotero 插件浏览器插件Mac 客户端Windows 客户端微信小程序
定价
高级版会员购买积分包购买API积分包
服务
文献检索文档翻译深度研究API 文档MCP 服务
关于我们
关于 Suppr公司介绍联系我们用户协议隐私条款
关注我们

Suppr 超能文献

核心技术专利:CN118964589B侵权必究
粤ICP备2023148730 号-1Suppr @ 2026

文献检索

告别复杂PubMed语法,用中文像聊天一样搜索,搜遍4000万医学文献。AI智能推荐,让科研检索更轻松。

立即免费搜索

文件翻译

保留排版,准确专业,支持PDF/Word/PPT等文件格式,支持 12+语言互译。

免费翻译文档

深度研究

AI帮你快速写综述,25分钟生成高质量综述,智能提取关键信息,辅助科研写作。

立即免费体验

炎症感应型过氧化氢酶 mimic 纳米酶通过逆转局部氧化应激缓解急性肾损伤。

Inflammation-sensing catalase-mimicking nanozymes alleviate acute kidney injury via reversing local oxidative stress.

机构信息

Departments of Internal Medicine, Chonnam National University Medical School, 160, Baekseo‑ro, Dong‑gu, Gwangju, 61469, Republic of Korea.

Departments of Internal Medicine, Chonnam National University Hospital, Gwangju, Republic of Korea.

出版信息

J Nanobiotechnology. 2022 Apr 27;20(1):205. doi: 10.1186/s12951-022-01410-z.

DOI:10.1186/s12951-022-01410-z
PMID:35477452
原文链接:https://pmc.ncbi.nlm.nih.gov/articles/PMC9044883/
Abstract

BACKGROUND

The reactive oxygen species (ROS) and inflammation, a critical contributor to tissue damage, is well-known to be associated with various disease. The kidney is susceptible to hypoxia and vulnerable to ROS. Thus, the vicious cycle between oxidative stress and renal hypoxia critically contributes to the progression of chronic kidney disease and finally, end-stage renal disease. Thus, delivering therapeutic agents to the ROS-rich inflammation site and releasing the therapeutic agents is a feasible solution.

RESULTS

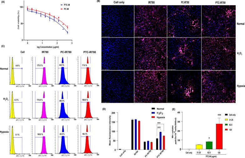
We developed a longer-circulating, inflammation-sensing, ROS-scavenging versatile nanoplatform by stably loading catalase-mimicking 1-dodecanethiol stabilized MnO (dMnO) nanoparticles inside ROS-sensitive nanomicelles (PTC), resulting in an ROS-sensitive nanozyme (PTC-M). Hydrophobic dMnO nanoparticles were loaded inside PTC micelles to prevent premature release during circulation and act as a therapeutic agent by ROS-responsive release of loaded dMnO once it reached the inflammation site.

CONCLUSIONS

The findings of our study demonstrated the successful attenuation of inflammation and apoptosis in the IRI mice kidneys, suggesting that PTC-M nanozyme could possess promising potential in AKI therapy. This study paves the way for high-performance ROS depletion in treating various inflammation-related diseases.

摘要

背景

活性氧(ROS)和炎症是导致组织损伤的关键因素,众所周知,它们与各种疾病有关。肾脏容易受到缺氧和 ROS 的影响。因此,氧化应激和肾脏缺氧之间的恶性循环对慢性肾病的进展至关重要,最终导致终末期肾病。因此,将治疗剂递送到富含 ROS 的炎症部位并释放治疗剂是一种可行的解决方案。

结果

我们通过将模拟过氧化氢酶的 1-十二硫醇稳定的 MnO(dMnO)纳米颗粒稳定装载在 ROS 敏感的纳米胶束(PTC)内,开发了一种循环时间更长、炎症感应、ROS 清除的多功能纳米平台,从而产生了一种 ROS 敏感的纳米酶(PTC-M)。疏水性的 dMnO 纳米颗粒被装载在 PTC 胶束内,以防止在循环过程中过早释放,并在到达炎症部位时通过 ROS 响应性释放负载的 dMnO 发挥治疗作用。

结论

本研究结果表明,PTC-M 纳米酶成功减轻了 IRI 小鼠肾脏的炎症和细胞凋亡,这表明 PTC-M 纳米酶在 AKI 治疗中具有很大的潜力。本研究为治疗各种炎症相关疾病提供了高效的 ROS 耗竭方法。

https://cdn.ncbi.nlm.nih.gov/pmc/blobs/5f0f/9044883/6ac1630af0a3/12951_2022_1410_Fig9_HTML.jpg
https://cdn.ncbi.nlm.nih.gov/pmc/blobs/5f0f/9044883/09d5ffa054c9/12951_2022_1410_Fig1_HTML.jpg
https://cdn.ncbi.nlm.nih.gov/pmc/blobs/5f0f/9044883/20f2f2d16bf0/12951_2022_1410_Fig2_HTML.jpg
https://cdn.ncbi.nlm.nih.gov/pmc/blobs/5f0f/9044883/87b9bac539f2/12951_2022_1410_Fig3_HTML.jpg
https://cdn.ncbi.nlm.nih.gov/pmc/blobs/5f0f/9044883/219e6e2f7723/12951_2022_1410_Fig4_HTML.jpg
https://cdn.ncbi.nlm.nih.gov/pmc/blobs/5f0f/9044883/878ab5acfa60/12951_2022_1410_Fig5_HTML.jpg
https://cdn.ncbi.nlm.nih.gov/pmc/blobs/5f0f/9044883/fb6f99a9db53/12951_2022_1410_Fig6_HTML.jpg
https://cdn.ncbi.nlm.nih.gov/pmc/blobs/5f0f/9044883/1e800a64ea85/12951_2022_1410_Fig7_HTML.jpg
https://cdn.ncbi.nlm.nih.gov/pmc/blobs/5f0f/9044883/3edf097d463f/12951_2022_1410_Fig8_HTML.jpg
https://cdn.ncbi.nlm.nih.gov/pmc/blobs/5f0f/9044883/6ac1630af0a3/12951_2022_1410_Fig9_HTML.jpg
https://cdn.ncbi.nlm.nih.gov/pmc/blobs/5f0f/9044883/09d5ffa054c9/12951_2022_1410_Fig1_HTML.jpg
https://cdn.ncbi.nlm.nih.gov/pmc/blobs/5f0f/9044883/20f2f2d16bf0/12951_2022_1410_Fig2_HTML.jpg
https://cdn.ncbi.nlm.nih.gov/pmc/blobs/5f0f/9044883/87b9bac539f2/12951_2022_1410_Fig3_HTML.jpg
https://cdn.ncbi.nlm.nih.gov/pmc/blobs/5f0f/9044883/219e6e2f7723/12951_2022_1410_Fig4_HTML.jpg
https://cdn.ncbi.nlm.nih.gov/pmc/blobs/5f0f/9044883/878ab5acfa60/12951_2022_1410_Fig5_HTML.jpg
https://cdn.ncbi.nlm.nih.gov/pmc/blobs/5f0f/9044883/fb6f99a9db53/12951_2022_1410_Fig6_HTML.jpg
https://cdn.ncbi.nlm.nih.gov/pmc/blobs/5f0f/9044883/1e800a64ea85/12951_2022_1410_Fig7_HTML.jpg
https://cdn.ncbi.nlm.nih.gov/pmc/blobs/5f0f/9044883/3edf097d463f/12951_2022_1410_Fig8_HTML.jpg
https://cdn.ncbi.nlm.nih.gov/pmc/blobs/5f0f/9044883/6ac1630af0a3/12951_2022_1410_Fig9_HTML.jpg

相似文献

1
Inflammation-sensing catalase-mimicking nanozymes alleviate acute kidney injury via reversing local oxidative stress.炎症感应型过氧化氢酶 mimic 纳米酶通过逆转局部氧化应激缓解急性肾损伤。
J Nanobiotechnology. 2022 Apr 27;20(1):205. doi: 10.1186/s12951-022-01410-z.
2
Reactive Oxygen Species- and Cell-Free DNA-Scavenging MnO Nanozymes for Acute Kidney Injury Therapy.用于急性肾损伤治疗的活性氧和游离DNA清除MnO纳米酶
ACS Appl Mater Interfaces. 2022 Nov 16;14(45):50649-50663. doi: 10.1021/acsami.2c16305. Epub 2022 Nov 5.
3
ROS scavenging MnO nanozymes for anti-inflammation.用于抗炎的活性氧清除型MnO纳米酶
Chem Sci. 2018 Feb 16;9(11):2927-2933. doi: 10.1039/c7sc05476a. eCollection 2018 Mar 21.
4
Mitochondrial ROS promote mitochondrial dysfunction and inflammation in ischemic acute kidney injury by disrupting TFAM-mediated mtDNA maintenance.线粒体 ROS 通过破坏 TFAM 介导的 mtDNA 维持来促进缺血性急性肾损伤中的线粒体功能障碍和炎症。
Theranostics. 2021 Jan 1;11(4):1845-1863. doi: 10.7150/thno.50905. eCollection 2021.
5
Catalytic Tunable Black Phosphorus/Ceria Nanozyme: A Versatile Oxidation Cycle Accelerator for Alleviating Cisplatin-Induced Acute Kidney Injury.催化可调谐黑磷/氧化铈纳米酶:一种用于缓解顺铂诱导的急性肾损伤的多功能氧化循环加速剂。
Adv Healthc Mater. 2023 Dec;12(30):e2301691. doi: 10.1002/adhm.202301691. Epub 2023 Sep 17.
6
Antioxidant nanozymes in kidney injury: mechanism and application.抗氧化纳米酶在肾损伤中的作用机制与应用。
Nanoscale. 2023 Aug 17;15(32):13148-13171. doi: 10.1039/d3nr01954c.
7
Dl-3-n-butylphthalide pretreatment attenuates renal ischemia/reperfusion injury.dl-3-正丁基苯酞预处理减轻肾缺血/再灌注损伤。
Biochem Biophys Res Commun. 2021 Jun 11;557:166-173. doi: 10.1016/j.bbrc.2021.04.006. Epub 2021 Apr 14.
8
An auto-photoacoustic melanin-based drug delivery nano-platform for self-monitoring of acute kidney injury therapy via a triple-collaborative strategy.基于自摄影光声黑色素的药物递送纳米平台,通过三重协同策略实现急性肾损伤治疗的自我监测。
Acta Biomater. 2022 Jul 15;147:327-341. doi: 10.1016/j.actbio.2022.05.034. Epub 2022 May 25.
9
Protective effect of taraxasterol on ischemia/reperfusion-induced acute kidney injury via inhibition of oxidative stress, inflammation, and apoptosis.蒲公英甾醇通过抑制氧化应激、炎症和细胞凋亡对缺血再灌注诱导的急性肾损伤的保护作用。
Int Immunopharmacol. 2020 Dec;89(Pt A):107169. doi: 10.1016/j.intimp.2020.107169. Epub 2020 Nov 10.
10
pH-Activatable Pre-Nanozyme Mediated HS Delivery for Endo-Exogenous Regulation of Oxidative Stress in Acute Kidney Injury.pH 激活型前纳米酶介导的 HS 递送来内源性和外源性调节急性肾损伤中的氧化应激。
Adv Sci (Weinh). 2024 May;11(18):e2303901. doi: 10.1002/advs.202303901. Epub 2024 Mar 6.

引用本文的文献

1
Periodontal disease and chronic kidney disease: mechanistic insights and novel therapeutic perspectives.牙周病与慢性肾病:机制洞察与新型治疗前景
Front Cell Infect Microbiol. 2025 Jun 25;15:1611097. doi: 10.3389/fcimb.2025.1611097. eCollection 2025.
2
Targeted co-delivery of IL-10 and catalase for cooperative therapeutic effect on acute kidney injury.白细胞介素-10和过氧化氢酶的靶向共递送对急性肾损伤的协同治疗作用
Bioact Mater. 2025 Jun 19;52:604-622. doi: 10.1016/j.bioactmat.2025.06.020. eCollection 2025 Oct.
3
Macrophage targeting precision nanomedicine utilizing ROS-responsive metallozyme-loaded nanomicelle for enhanced treatment of gout-induced inflammation.

本文引用的文献

1
Role of excretion in manganese homeostasis and neurotoxicity: a historical perspective.排泄在锰稳态和神经毒性中的作用:历史视角。
Am J Physiol Gastrointest Liver Physiol. 2022 Jan 1;322(1):G79-G92. doi: 10.1152/ajpgi.00299.2021. Epub 2021 Nov 17.
2
Recent Advances in Tumor Microenvironment Hydrogen Peroxide-Responsive Materials for Cancer Photodynamic Therapy.用于癌症光动力疗法的肿瘤微环境过氧化氢响应材料的最新进展
Nanomicro Lett. 2020 Jan 3;12(1):15. doi: 10.1007/s40820-019-0347-0.
3
Hypoxia-Mediated ROS Amplification Triggers Mitochondria-Mediated Apoptotic Cell Death PD-L1/ROS-Responsive, Dual-Targeted, Drug-Laden Thioketal Nanoparticles.
利用负载活性氧响应性金属酶的纳米胶束靶向巨噬细胞的精准纳米药物,用于增强痛风性炎症的治疗。
Sci Technol Adv Mater. 2025 Apr 22;26(1):2491304. doi: 10.1080/14686996.2025.2491304. eCollection 2025.
4
The Clinical Utility and Plausibility of Oxidative and Antioxidant Variables in Chronic and End-Stage Kidney Disease: A Review of the Literature.氧化和抗氧化变量在慢性肾脏病和终末期肾病中的临床应用及合理性:文献综述
Int J Mol Sci. 2025 Apr 4;26(7):3376. doi: 10.3390/ijms26073376.
5
Bibliometric and visual analysis of immunisation associated with acute kidney injury from 2003 to 2023.2003年至2023年与急性肾损伤相关的免疫接种的文献计量学和可视化分析
Front Pharmacol. 2024 Jul 1;15:1388527. doi: 10.3389/fphar.2024.1388527. eCollection 2024.
6
Mesoporous MOFs with ROS scavenging capacity for the alleviation of inflammation through inhibiting stimulator of interferon genes to promote diabetic wound healing.具有 ROS 清除能力的介孔 MOFs 通过抑制干扰素基因刺激物来减轻炎症,从而促进糖尿病伤口愈合。
J Nanobiotechnology. 2024 May 13;22(1):246. doi: 10.1186/s12951-024-02423-6.
7
Nanozyme-based visual diagnosis and therapeutics for myocardial infarction: The application and strategy.基于纳米酶的心肌梗死可视化诊断与治疗:应用与策略
J Adv Res. 2025 Apr;70:187-201. doi: 10.1016/j.jare.2024.04.019. Epub 2024 Apr 23.
8
Therapeutic potentials of catalase: Mechanisms, applications, and future perspectives.过氧化氢酶的治疗潜力:作用机制、应用及未来展望。
Int J Health Sci (Qassim). 2024 Mar-Apr;18(2):1-6.
9
Nanozyme can substitute a natural Ogataea polymorpha catalase enzyme in vivo.纳米酶可以在体内替代天然的 Ogataea polymorpha 过氧化氢酶。
Mikrochim Acta. 2023 Apr 5;190(5):174. doi: 10.1007/s00604-023-05753-8.
10
Immunomodulation for Tissue Repair and Regeneration.免疫调节在组织修复和再生中的作用。
Tissue Eng Regen Med. 2023 Jun;20(3):389-409. doi: 10.1007/s13770-023-00525-0. Epub 2023 Mar 15.
缺氧介导的 ROS 扩增触发线粒体介导的凋亡细胞死亡 PD-L1/ROS 响应性、双重靶向、载药硫代缩酮纳米颗粒。
ACS Appl Mater Interfaces. 2021 May 19;13(19):22955-22969. doi: 10.1021/acsami.1c03594. Epub 2021 May 10.
4
Dual-Stimuli Responsive Polymeric Micelles for the Effective Treatment of Rheumatoid Arthritis.用于类风湿性关节炎有效治疗的双重刺激响应性聚合物胶束。
ACS Appl Mater Interfaces. 2021 May 12;13(18):21076-21086. doi: 10.1021/acsami.1c04953. Epub 2021 Apr 29.
5
New insights into the role of heme oxygenase-1 in acute kidney injury.血红素加氧酶-1在急性肾损伤中作用的新见解。
Kidney Res Clin Pract. 2020 Dec 31;39(4):387-401. doi: 10.23876/j.krcp.20.091.
6
MnO Nanozyme Coating Accelerates Nitrate Reduction and Decreases NO Emission during Photoelectrotrophic Denitrification by -CdS.MnO 纳米酶涂层通过 -CdS 光电协同反硝化加速硝酸盐还原并降低 NO 排放。
Environ Sci Technol. 2020 Sep 1;54(17):10820-10830. doi: 10.1021/acs.est.0c02709. Epub 2020 Jul 31.
7
Glycol chitosan-based renal docking biopolymeric nanomicelles for site-specific delivery of the immunosuppressant.基于乙二醇壳聚糖的肾脏对接生物聚合物纳米胶束,用于免疫抑制剂的靶向递送。
Carbohydr Polym. 2020 Aug 1;241:116255. doi: 10.1016/j.carbpol.2020.116255. Epub 2020 Apr 30.
8
Angiotensin-[1-7] attenuates kidney injury in experimental Alport syndrome.血管紧张素-[1-7]可减轻实验性 Alport 综合征的肾脏损伤。
Sci Rep. 2020 Mar 6;10(1):4225. doi: 10.1038/s41598-020-61250-5.
9
Edaravone Ameliorates Renal Warm Ischemia-Reperfusion Injury by Downregulating Endoplasmic Reticulum Stress in a Rat Resuscitation Model.依达拉奉通过下调内质网应激改善大鼠复苏模型中的肾脏热缺血-再灌注损伤。
Drug Des Devel Ther. 2020 Jan 15;14:175-183. doi: 10.2147/DDDT.S211906. eCollection 2020.
10
Long circulating photoactivable nanomicelles with tumor localized activation and ROS triggered self-accelerating drug release for enhanced locoregional chemo-photodynamic therapy.长循环光激活纳米胶束,具有肿瘤定位激活和 ROS 触发的自加速药物释放,用于增强局部化疗-光动力治疗。
Biomaterials. 2020 Feb;232:119702. doi: 10.1016/j.biomaterials.2019.119702. Epub 2019 Dec 26.