Department of Neuroscience, Tufts University School of Medicine, Boston, MA, USA.
Cell, Molecular, and Developmental Biology Program, Tufts Graduate School of Biomedical Sciences, Boston, MA, USA.
Nat Neurosci. 2022 May;25(5):607-616. doi: 10.1038/s41593-022-01049-x. Epub 2022 Apr 28.
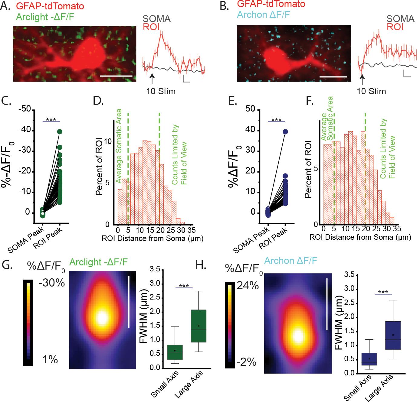
Astrocytes are glial cells that interact with neuronal synapses via their distal processes, where they remove glutamate and potassium (K) from the extracellular space following neuronal activity. Astrocyte clearance of both glutamate and K is voltage dependent, but astrocyte membrane potential (V) is thought to be largely invariant. As a result, these voltage dependencies have not been considered relevant to astrocyte function. Using genetically encoded voltage indicators to enable the measurement of V at peripheral astrocyte processes (PAPs) in mice, we report large, rapid, focal and pathway-specific depolarizations in PAPs during neuronal activity. These activity-dependent astrocyte depolarizations are driven by action potential-mediated presynaptic K efflux and electrogenic glutamate transporters. We find that PAP depolarization inhibits astrocyte glutamate clearance during neuronal activity, enhancing neuronal activation by glutamate. This represents a novel class of subcellular astrocyte membrane dynamics and a new form of astrocyte-neuron interaction.
星形胶质细胞是神经胶质细胞,通过其远端突起与神经元突触相互作用,在神经元活动后从细胞外空间清除谷氨酸和钾 (K)。星形胶质细胞清除谷氨酸和 K 的过程依赖于电压,但据认为星形胶质细胞膜电位 (V) 基本不变。因此,这些电压依赖性并未被认为与星形胶质细胞功能相关。使用遗传编码的电压指示剂来实现在小鼠外周星形胶质细胞突起 (PAP) 中测量 V,我们报告了在神经元活动期间 PAP 中发生的大、快、局灶和特定于途径的去极化。这些活动依赖性星形胶质细胞去极化是由动作电位介导的突触前 K 外流和产生电的谷氨酸转运体驱动的。我们发现,PAP 去极化在神经元活动期间抑制星形胶质细胞谷氨酸清除,从而增强谷氨酸引起的神经元激活。这代表了一类新的细胞内星形胶质细胞膜动力学和一种新的星形胶质细胞-神经元相互作用形式。