• 文献检索
  • 文档翻译
  • 深度研究
  • 学术资讯
  • Suppr Zotero 插件Zotero 插件
  • 邀请有礼
  • 套餐&价格
  • 历史记录
应用&插件
Suppr Zotero 插件Zotero 插件浏览器插件Mac 客户端Windows 客户端微信小程序
定价
高级版会员购买积分包购买API积分包
服务
文献检索文档翻译深度研究API 文档MCP 服务
关于我们
关于 Suppr公司介绍联系我们用户协议隐私条款
关注我们

Suppr 超能文献

核心技术专利:CN118964589B侵权必究
粤ICP备2023148730 号-1Suppr @ 2026

文献检索

告别复杂PubMed语法,用中文像聊天一样搜索,搜遍4000万医学文献。AI智能推荐,让科研检索更轻松。

立即免费搜索

文件翻译

保留排版,准确专业,支持PDF/Word/PPT等文件格式,支持 12+语言互译。

免费翻译文档

深度研究

AI帮你快速写综述,25分钟生成高质量综述,智能提取关键信息,辅助科研写作。

立即免费体验

CTF1修饰的骨髓干细胞来源的外泌体促进子宫内膜再生并恢复生育能力。

Exosomes Derived From CTF1-Modified Bone Marrow Stem Cells Promote Endometrial Regeneration and Restore Fertility.

作者信息

Zhu Qianqian, Tang Shengluan, Zhu Yanwen, Chen Di, Huang Jialyu, Lin Jiaying

机构信息

Department of Assisted Reproduction, Shanghai Ninth People's Hospital, Shanghai Jiao Tong University School of Medicine, Shanghai, China.

Center for Reproductive Medicine, Jiangxi Maternal and Child Health Hospital, Nanchang University School of Medicine, Nanchang, China.

出版信息

Front Bioeng Biotechnol. 2022 Apr 13;10:868734. doi: 10.3389/fbioe.2022.868734. eCollection 2022.

DOI:10.3389/fbioe.2022.868734
PMID:35497344
原文链接:https://pmc.ncbi.nlm.nih.gov/articles/PMC9043110/
Abstract

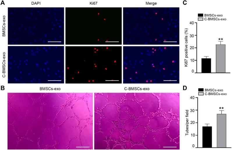
Thin endometrial tissue is a leading cause of embryo transfer failure, potentially contributing to sustained infertility and associated adverse outcomes. The application of exosomes derived from autologous or allogeneic bone marrow-derived stem cells (BMSCs) has been used to promote uterine repair following injury, and there is also prior evidence that stem cell transplantation can bolster fertility. Genetic modifications represent a primary approach to enhancing exosomal therapy strategies. The present study thus explored the effects of Cardiotrophin-1 (CTF1)-modified BMSCs-exo on fertility-related outcomes. An adenoviral vector was used to generate CTF1-overexpressing BMSCs (C-BMSCs), after which exosomes were isolated from control BMSCs (BMSC-exos) and C-BMSCs (C-BMSC-exos). The angiogenic effects of C-BMSC-exo treatment were assessed through analyses of endothelial cell proliferation and tube formation. Model rats exhibiting endometrial thinning were administered C-BMSCs-exo, after which the effects of such treatment were assessed through H&E staining, Masson's trichrome staining, and immunofluorescence analyses. The mechanistic basis for the proangiogenic effects of CTF1 as a driver of endometrial regeneration was additionally explored. C-BMSC-exo treatment of HUVECs was associated with enhanced neovascularization, as evidenced by improved proliferation, migration, and tube formation. Importantly, such treatment was also linked to tissue regeneration, neovascularization, and the suppression of localized tissue fibrosis . Regenerated endometrial tissue exhibited higher embryo receptivity and was associated with higher birth rates in treated rats. The upregulation of the JAK/PI3K/mTOR/STAT3 signaling pathways in C-BMSC-exo-treated rats may underscore the mechanistic basis whereby CTF1 can positively impact endometrial angiogenesis and regeneration. Our data suggest that exosomes produced by CTF1-modified BMSCs can more effectively promote the regeneration of endometrial and myometrial tissues, driving neovascularization in a manner that improves endometrial receptivity in a rat model system, highlighting the therapeutic promise of this approach for patients diagnosed with endometrial thinning.

摘要

薄型子宫内膜组织是胚胎移植失败的主要原因,可能导致持续性不孕及相关不良后果。应用自体或异体骨髓来源干细胞(BMSC)分泌的外泌体已被用于促进损伤后的子宫修复,并且先前也有证据表明干细胞移植可提高生育能力。基因修饰是增强外泌体治疗策略的主要方法。因此,本研究探讨了心肌营养素-1(CTF1)修饰的BMSC来源外泌体(C-BMSC-exo)对生育相关结局的影响。使用腺病毒载体生成过表达CTF1的BMSC(C-BMSC),之后从对照BMSC(BMSC-exo)和C-BMSC(C-BMSC-exo)中分离出外泌体。通过分析内皮细胞增殖和管腔形成来评估C-BMSC-exo处理的血管生成作用。对表现出子宫内膜变薄的模型大鼠给予C-BMSC-exo,之后通过苏木精-伊红染色、Masson三色染色和免疫荧光分析来评估该处理的效果。还额外探讨了CTF1作为子宫内膜再生驱动因子发挥促血管生成作用的机制基础。C-BMSC-exo处理人脐静脉内皮细胞(HUVEC)与新生血管形成增强相关,表现为增殖、迁移和管腔形成改善。重要的是,这种处理还与组织再生、新生血管形成以及局部组织纤维化的抑制有关。再生的子宫内膜组织表现出更高的胚胎接受性,并且与处理后大鼠的更高出生率相关。C-BMSC-exo处理的大鼠中JAK/PI3K/mTOR/STAT3信号通路的上调可能强调了CTF1能够积极影响子宫内膜血管生成和再生的机制基础。我们的数据表明,CTF1修饰的BMSC产生的外泌体能够更有效地促进子宫内膜和肌层组织的再生,以改善大鼠模型系统中子宫内膜接受性的方式驱动新生血管形成,突出了该方法对诊断为子宫内膜变薄患者的治疗前景。

https://cdn.ncbi.nlm.nih.gov/pmc/blobs/c53d/9043110/12813a35324e/fbioe-10-868734-g008.jpg
https://cdn.ncbi.nlm.nih.gov/pmc/blobs/c53d/9043110/3f45938e4739/fbioe-10-868734-g001.jpg
https://cdn.ncbi.nlm.nih.gov/pmc/blobs/c53d/9043110/de6c4950b048/fbioe-10-868734-g002.jpg
https://cdn.ncbi.nlm.nih.gov/pmc/blobs/c53d/9043110/84d6a679ee65/fbioe-10-868734-g003.jpg
https://cdn.ncbi.nlm.nih.gov/pmc/blobs/c53d/9043110/670eee1d4566/fbioe-10-868734-g004.jpg
https://cdn.ncbi.nlm.nih.gov/pmc/blobs/c53d/9043110/088e1a60256c/fbioe-10-868734-g005.jpg
https://cdn.ncbi.nlm.nih.gov/pmc/blobs/c53d/9043110/0dc87b0d314c/fbioe-10-868734-g006.jpg
https://cdn.ncbi.nlm.nih.gov/pmc/blobs/c53d/9043110/83588c962931/fbioe-10-868734-g007.jpg
https://cdn.ncbi.nlm.nih.gov/pmc/blobs/c53d/9043110/12813a35324e/fbioe-10-868734-g008.jpg
https://cdn.ncbi.nlm.nih.gov/pmc/blobs/c53d/9043110/3f45938e4739/fbioe-10-868734-g001.jpg
https://cdn.ncbi.nlm.nih.gov/pmc/blobs/c53d/9043110/de6c4950b048/fbioe-10-868734-g002.jpg
https://cdn.ncbi.nlm.nih.gov/pmc/blobs/c53d/9043110/84d6a679ee65/fbioe-10-868734-g003.jpg
https://cdn.ncbi.nlm.nih.gov/pmc/blobs/c53d/9043110/670eee1d4566/fbioe-10-868734-g004.jpg
https://cdn.ncbi.nlm.nih.gov/pmc/blobs/c53d/9043110/088e1a60256c/fbioe-10-868734-g005.jpg
https://cdn.ncbi.nlm.nih.gov/pmc/blobs/c53d/9043110/0dc87b0d314c/fbioe-10-868734-g006.jpg
https://cdn.ncbi.nlm.nih.gov/pmc/blobs/c53d/9043110/83588c962931/fbioe-10-868734-g007.jpg
https://cdn.ncbi.nlm.nih.gov/pmc/blobs/c53d/9043110/12813a35324e/fbioe-10-868734-g008.jpg

相似文献

1
Exosomes Derived From CTF1-Modified Bone Marrow Stem Cells Promote Endometrial Regeneration and Restore Fertility.CTF1修饰的骨髓干细胞来源的外泌体促进子宫内膜再生并恢复生育能力。
Front Bioeng Biotechnol. 2022 Apr 13;10:868734. doi: 10.3389/fbioe.2022.868734. eCollection 2022.
2
Impaired Bone Regenerative Effect of Exosomes Derived from Bone Marrow Mesenchymal Stem Cells in Type 1 Diabetes.1 型糖尿病来源的骨髓间充质干细胞衍生的外泌体对骨再生的损害作用。
Stem Cells Transl Med. 2019 Jun;8(6):593-605. doi: 10.1002/sctm.18-0199. Epub 2019 Feb 26.
3
Exosomes secreted from mutant-HIF-1α-modified bone-marrow-derived mesenchymal stem cells attenuate early steroid-induced avascular necrosis of femoral head in rabbit.突变型缺氧诱导因子-1α修饰的骨髓间充质干细胞分泌的外泌体可减轻兔早期类固醇诱导的股骨头缺血性坏死。
Cell Biol Int. 2017 Dec;41(12):1379-1390. doi: 10.1002/cbin.10869. Epub 2017 Sep 25.
4
Hypoxic bone marrow mesenchymal stem cell exosomes promote angiogenesis and enhance endometrial injury repair through the miR-424-5p-mediated DLL4/Notch signaling pathway.低氧骨髓间充质干细胞外泌体通过 miR-424-5p 介导的 DLL4/Notch 信号通路促进血管生成,增强子宫内膜损伤修复。
PeerJ. 2024 Feb 22;12:e16953. doi: 10.7717/peerj.16953. eCollection 2024.
5
[Bone Marrow Mesenchymal Stem Cell Exosomes Promote Brain Microvascular Endothelial Cell Proliferation and Migration in Rats].[骨髓间充质干细胞外泌体促进大鼠脑微血管内皮细胞增殖和迁移]
Sichuan Da Xue Xue Bao Yi Xue Ban. 2020 Sep;51(5):599-604. doi: 10.12182/20200960207.
6
Enhancing angiogenesis and inhibiting apoptosis: evaluating the therapeutic efficacy of bone marrow mesenchymal stem cell-derived exosomes in a DHEA-induced PCOS mouse model.增强血管生成和抑制细胞凋亡:评估骨髓间充质干细胞来源的外泌体在脱氢表雄酮诱导的多囊卵巢综合征小鼠模型中的治疗效果。
J Ovarian Res. 2024 Jun 5;17(1):121. doi: 10.1186/s13048-024-01445-w.
7
The synergistic effect of electroacupuncture and bone mesenchymal stem cell transplantation on repairing thin endometrial injury in rats.电针与骨髓间充质干细胞移植协同修复大鼠薄型子宫内膜损伤的作用。
Stem Cell Res Ther. 2019 Aug 7;10(1):244. doi: 10.1186/s13287-019-1326-6.
8
miR-29a in Exosomes from Bone Marrow Mesenchymal Stem Cells Inhibit Fibrosis during Endometrial Repair of Intrauterine Adhesion.骨髓间充质干细胞来源外泌体中的miR-29a在宫腔粘连子宫内膜修复过程中抑制纤维化
Int J Stem Cells. 2020 Nov 30;13(3):414-423. doi: 10.15283/ijsc20049.
9
Exosomes Derived from Bone Mesenchymal Stem Cells with the Stimulation of FeO Nanoparticles and Static Magnetic Field Enhance Wound Healing Through Upregulated miR-21-5p.FeO 纳米粒子和静磁场刺激的骨髓间充质干细胞衍生的外泌体通过上调 miR-21-5p 增强伤口愈合。
Int J Nanomedicine. 2020 Oct 19;15:7979-7993. doi: 10.2147/IJN.S275650. eCollection 2020.
10
Polydopamine-coated biomimetic bone scaffolds loaded with exosomes promote osteogenic differentiation of BMSC and bone regeneration.负载外泌体的聚多巴胺涂层仿生骨支架促进骨髓间充质干细胞的成骨分化和骨再生。
Regen Ther. 2023 Mar 30;23:25-36. doi: 10.1016/j.reth.2023.03.005. eCollection 2023 Jun.

引用本文的文献

1
The effectiveness of stem cell‑derived extracellular vesicles therapy for intrauterine adhesions: a meta-analysis of preclinical studies.干细胞衍生的细胞外囊泡疗法治疗宫腔粘连的有效性:一项临床前研究的荟萃分析。
Reprod Biol Endocrinol. 2025 Aug 13;23(1):117. doi: 10.1186/s12958-025-01448-2.
2
Unveiling the Pathological Landscape of Intrauterine Adhesion: Mechanistic Insights and Exosome-Biomaterial Therapeutic Innovations.揭示宫腔粘连的病理图景:机制洞察与外泌体-生物材料治疗创新
Int J Nanomedicine. 2025 Aug 5;20:9667-9694. doi: 10.2147/IJN.S527637. eCollection 2025.
3
Enhancing exosome stability and delivery with natural polymers to prevent intrauterine adhesions and promote endometrial regeneration: a review.

本文引用的文献

1
Microenvironment-Protected Exosome-Hydrogel for Facilitating Endometrial Regeneration, Fertility Restoration, and Live Birth of Offspring.微环境保护的外泌体水凝胶促进子宫内膜再生、生育力恢复和后代的活产。
Small. 2021 Mar;17(11):e2007235. doi: 10.1002/smll.202007235. Epub 2021 Feb 16.
2
HIF-1α overexpression in mesenchymal stem cell-derived exosomes mediates cardioprotection in myocardial infarction by enhanced angiogenesis.间质干细胞来源的外泌体中 HIF-1α 的过表达通过增强血管生成介导心肌梗死后的心脏保护作用。
Stem Cell Res Ther. 2020 Aug 28;11(1):373. doi: 10.1186/s13287-020-01881-7.
3
Allogeneic adipose-derived stem cells promote ischemic muscle repair by inducing M2 macrophage polarization via the HIF-1α/IL-10 pathway.
利用天然聚合物增强外泌体稳定性和递送以预防宫腔粘连并促进子宫内膜再生:综述
J Nanobiotechnology. 2025 Jul 21;23(1):529. doi: 10.1186/s12951-025-03603-8.
4
Mesenchymal Stem Cell Secretome: Potential Applications in Human Infertility Caused by Hormonal Imbalance, External Damage, or Immune Factors.间充质干细胞分泌组:在由激素失衡、外部损伤或免疫因素引起的人类不孕症中的潜在应用
Biomedicines. 2025 Feb 27;13(3):586. doi: 10.3390/biomedicines13030586.
5
Extracellular vesicles in endometrial-related diseases: role, potential and challenges.子宫内膜相关疾病中的细胞外囊泡:作用、潜力与挑战
PeerJ. 2025 Mar 12;13:e19041. doi: 10.7717/peerj.19041. eCollection 2025.
6
Regenerative properties of bone marrow mesenchymal stem cell derived exosomes in rotator cuff tears.骨髓间充质干细胞来源外泌体在肩袖撕裂中的再生特性
J Transl Med. 2025 Jan 12;23(1):47. doi: 10.1186/s12967-024-06029-2.
7
Unlocking Therapeutic Potential: Mesenchymal Stem Cells-derived Exosomes in IUA Treatment, Current Status and Perspectives.解锁治疗潜力:间充质干细胞衍生的外泌体在宫腔粘连治疗中的现状与展望
Curr Pharm Des. 2025;31(21):1663-1672. doi: 10.2174/0113816128337236241210080728.
8
The Efficacy of Multiwavelength Red and Near-Infrared Transdermal Photobiomodulation Light Therapy in Enhancing Female Fertility Outcomes and Improving Reproductive Health: A Prospective Case Series with 9-Month Follow-Up.多波长红光和近红外经皮光生物调节光疗法在提高女性生育结局和改善生殖健康方面的疗效:一项为期9个月随访的前瞻性病例系列研究。
J Clin Med. 2024 Nov 24;13(23):7101. doi: 10.3390/jcm13237101.
9
Thermosensitive hydrogel as a sustained release carrier for mesenchymal stem cell-derived extracellular vesicles in the treatment of intrauterine adhesion.温敏水凝胶作为间充质干细胞来源细胞外囊泡的缓释载体在宫腔粘连治疗中的应用。
J Nanobiotechnology. 2024 Sep 17;22(1):570. doi: 10.1186/s12951-024-02780-2.
10
Crosstalk between endothelial cells and dermal papilla entails hair regeneration and angiogenesis during aging.衰老过程中,内皮细胞与真皮乳头之间的相互作用会促进毛发再生和血管生成。
J Adv Res. 2025 Apr;70:339-353. doi: 10.1016/j.jare.2024.05.006. Epub 2024 May 7.
同种异体脂肪来源的干细胞通过 HIF-1α/IL-10 通路诱导 M2 巨噬细胞极化促进缺血性肌肉修复。
Stem Cells. 2020 Oct 1;38(10):1307-1320. doi: 10.1002/stem.3250. Epub 2020 Aug 4.
4
A scaffold laden with mesenchymal stem cell-derived exosomes for promoting endometrium regeneration and fertility restoration through macrophage immunomodulation.负载间充质干细胞衍生外泌体的支架通过调节巨噬细胞免疫来促进子宫内膜再生和生育力恢复。
Acta Biomater. 2020 Sep 1;113:252-266. doi: 10.1016/j.actbio.2020.06.029. Epub 2020 Jun 20.
5
Exosomes Derived from Human Umbilical Cord Mesenchymal Stem Cells Promote Proliferation of Allogeneic Endometrial Stromal Cells.人脐带间充质干细胞来源的外泌体促进同种异体子宫内膜基质细胞增殖。
Reprod Sci. 2020 Jun;27(6):1372-1381. doi: 10.1007/s43032-020-00165-y. Epub 2020 Jan 31.
6
Exosomes Derived from Adipose Mesenchymal Stem Cells Restore Functional Endometrium in a Rat Model of Intrauterine Adhesions.脂肪间充质干细胞来源的外泌体修复大鼠宫腔粘连模型中的功能性子宫内膜。
Reprod Sci. 2020 Jun;27(6):1266-1275. doi: 10.1007/s43032-019-00112-6. Epub 2020 Jan 13.
7
Effects of uterus derived mesenchymal stem cells and their exosomes on asherman's syndrome.子宫来源间充质干细胞及其外泌体对宫腔粘连的作用。
Acta Histochem. 2020 Jan;122(1):151465. doi: 10.1016/j.acthis.2019.151465. Epub 2019 Nov 24.
8
Exosomes derived from mesenchymal stem cells reverse EMT via TGF-β1/Smad pathway and promote repair of damaged endometrium.间充质干细胞来源的外泌体通过 TGF-β1/Smad 途径逆转 EMT 并促进受损子宫内膜修复。
Stem Cell Res Ther. 2019 Jul 29;10(1):225. doi: 10.1186/s13287-019-1332-8.
9
Hyaluronic Acid Hydrogel Integrated with Mesenchymal Stem Cell-Secretome to Treat Endometrial Injury in a Rat Model of Asherman's Syndrome.透明质酸水凝胶与间充质干细胞分泌组联合治疗宫腔粘连综合征大鼠模型的子宫内膜损伤。
Adv Healthc Mater. 2019 Jul;8(14):e1900411. doi: 10.1002/adhm.201900411. Epub 2019 May 30.
10
Exosomal transfer of bone marrow mesenchymal stem cell-derived miR-340 attenuates endometrial fibrosis.骨髓间充质干细胞源性miR-340的外泌体转移减轻子宫内膜纤维化。
Biol Open. 2019 May 1;8(5):bio039958. doi: 10.1242/bio.039958.