Suppr超能文献

胰腺癌恶病质表型、机制和治疗在小鼠和人类中的性别特异性:激活素的作用。

Sex specificity of pancreatic cancer cachexia phenotypes, mechanisms, and treatment in mice and humans: role of Activin.

机构信息

Department of Surgery, Indiana University School of Medicine, Indianapolis, IN, USA.

Richard L. Roudebush Veterans Administration Medical Center, Indianapolis, IN, USA.

出版信息

J Cachexia Sarcopenia Muscle. 2022 Aug;13(4):2146-2161. doi: 10.1002/jcsm.12998. Epub 2022 May 5.

Abstract

BACKGROUND

Cachexia is frequent, deadly, and untreatable for patients with pancreatic ductal adenocarcinoma (PDAC). The reproductive hormone and cytokine Activin is a mediator of PDAC cachexia, and Activin receptor targeting was clinically tested for cancer cachexia therapy. However, sex-specific manifestations and mechanisms are poorly understood, constraining development of effective treatments.

METHODS

Cachexia phenotypes, muscle gene/protein expression, and effects of the Activin blocker ACVR2B/Fc were assessed in LSL-Kras , LSL-Trp53 , and Pdx-1-Cre (KPC) mice with autochthonic PDAC. Effects of PDAC and sex hormones were modelled by treating C2C12 myotubes with KPC-cell conditioned medium (CM) and estradiol. Muscle gene expression by RNAseq and change in muscle from serial CT scans were measured in patients with PDAC.

RESULTS

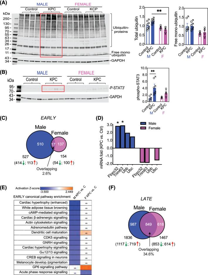
Despite equivalent tumour latency (median 17 weeks) and mortality (24.5 weeks), male KPC mice showed earlier and more severe cachexia than females. In early PDAC, male gastrocnemius, quadriceps, and tibialis anterior muscles were reduced (-21.7%, -18.9%, and -20.8%, respectively, all P < 0.001), with only gastrocnemius reduced in females (-16%, P < 0.01). Sex differences disappeared in late PDAC. Plasma Activin A was similarly elevated between sexes throughout, while oestrogen and testosterone levels suggested a virilizing effect of PDAC in females. Estradiol partially protected myotubes from KPC-CM induced atrophy and promoted expression of the potential Activin inhibitor Fstl1. Early-stage female mice showed greater muscle expression of Activin inhibitors Fst, Fstl1, and Fstl3; this sex difference disappeared by late-stage PDAC. ACVR2B/Fc initiated in early PDAC preserved muscle and fat only in male KPC mice, with increases of 41.2%, 52.6%, 39.3%, and 348.8%, respectively, in gastrocnemius, quadriceps, tibialis, and fat pad weights vs. vehicle controls, without effect on tumour. No protection was observed in females. At protein and RNA levels, pro-atrophy pathways were induced more strongly in early-stage males, with sex differences less evident in late-stage disease. As with mass, ACVR2B/Fc blunted atrophy-associated pathways only in males. In patients with resectable PDAC, muscle expression of Activin inhibitors FSTL1, FSLT3, and WFIKKN2/GASP2 were higher in women than men. Overall, among 124 patients on first-line gemcitabine/nab-paclitaxel for PDAC, only men displayed muscle loss (P < 0.001); average muscle wasting in men was greater (-6.63 ± 10.70% vs. -1.62 ± 12.00% mean ± SD, P = 0.038) and more rapid (-0.0098 ± 0.0742%/day vs. -0.0466 ± 0.1066%/day, P = 0.017) than in women.

CONCLUSIONS

Pancreatic ductal adenocarcinoma cachexia displays sex-specific phenotypes in mice and humans, with Activin a preferential driver of muscle wasting in males. Sex is a major modulator of cachexia mechanisms. Consideration of sexual dimorphism is essential for discovery and development of effective treatments.

摘要

背景

胰腺导管腺癌(PDAC)患者常发生恶病质,且无法治疗。生殖激素和细胞因子激活素是 PDAC 恶病质的介质,激活素受体靶向已在癌症恶病质治疗的临床研究中进行了测试。然而,性别特异性表现和机制了解甚少,限制了有效治疗方法的发展。

方法

在具有同源 PDAC 的 LSL-Kras、LSL-Trp53 和 Pdx-1-Cre(KPC)小鼠中评估恶病质表型、肌肉基因/蛋白表达以及激活素阻断剂 ACVR2B/Fc 的作用。通过用 KPC 细胞条件培养基(CM)和雌二醇处理 C2C12 肌管来模拟 PDAC 和性激素的作用。通过 RNAseq 测量患者的肌肉基因表达,并通过连续 CT 扫描测量肌肉变化。

结果

尽管肿瘤潜伏期(中位数 17 周)和死亡率(24.5 周)相同,但雄性 KPC 小鼠的恶病质比雌性更早且更严重。在早期 PDAC 中,雄性比目鱼肌、股四头肌和胫骨前肌减少(分别减少 21.7%、18.9%和 20.8%,均 P<0.001),而雌性仅比目鱼肌减少(减少 16%,P<0.01)。在晚期 PDAC 中,性别差异消失。整个过程中,血浆激活素 A 在两性之间相似升高,而雌激素和睾酮水平表明 PDAC 在女性中具有雄性化作用。雌二醇部分保护肌管免受 KPC-CM 诱导的萎缩,并促进潜在的激活素抑制剂 Fstl1 的表达。早期雌性小鼠表现出更高的肌肉表达激活素抑制剂 Fst、Fstl1 和 Fstl3;这种性别差异在晚期 PDAC 时消失。在早期 PDAC 中开始使用 ACVR2B/Fc 仅能在雄性 KPC 小鼠中保留肌肉和脂肪,与载体对照相比,比目鱼肌、股四头肌、胫骨和脂肪垫的重量分别增加 41.2%、52.6%、39.3%和 348.8%,而对肿瘤没有影响。在雌性中未观察到保护作用。在蛋白质和 RNA 水平上,早期雄性中诱导了更强的促萎缩途径,晚期疾病中的性别差异不太明显。与体重一样,ACVR2B/Fc 仅在雄性中阻断与萎缩相关的途径。在可切除的 PDAC 患者中,女性的激活素抑制剂 FSTL1、FSLT3 和 WFIKKN2/GASP2 的肌肉表达高于男性。总体而言,在 124 名接受吉西他滨/纳布紫杉醇一线治疗的 PDAC 患者中,只有男性出现肌肉丢失(P<0.001);男性的肌肉丢失更大(-6.63±10.70%与平均±SD,-1.62±12.00%,P=0.038),并且速度更快(-0.0098±0.0742%/天与-0.0466±0.1066%/天,P=0.017)比女性。

结论

胰腺导管腺癌恶病质在小鼠和人类中表现出性别特异性表型,激活素是男性肌肉消耗的主要驱动因素。性别是恶病质机制的主要调节剂。考虑到性二态性对于有效治疗方法的发现和开发至关重要。

https://cdn.ncbi.nlm.nih.gov/pmc/blobs/7d57/9397557/17559b11ef00/JCSM-13-2146-g001.jpg

文献AI研究员

20分钟写一篇综述,助力文献阅读效率提升50倍。

立即体验

用中文搜PubMed

大模型驱动的PubMed中文搜索引擎

马上搜索

文档翻译

学术文献翻译模型,支持多种主流文档格式。

立即体验