Brenden-Colson Center for Pancreatic Care, Oregon Health & Science University, Portland, OR, USA.
Division of Surgical Oncology, Department of Surgery, Knight Cancer Institute, Oregon Health & Science University, Portland, OR, USA.
J Cachexia Sarcopenia Muscle. 2024 Jun;15(3):975-988. doi: 10.1002/jcsm.13466. Epub 2024 Apr 17.
Patients with pancreatic ductal adenocarcinoma (PDAC) often suffer from cachexia, a wasting syndrome that significantly reduces both quality of life and survival. Although advanced cachexia is associated with inflammatory signalling and elevated muscle catabolism, the early events driving wasting are poorly defined. During periods of nutritional scarcity, the body relies on hepatic ketogenesis to generate ketone bodies, and lipid metabolism via ketogenesis is thought to protect muscle from catabolizing during nutritional scarcity.
We developed an orthotopic mouse model of early PDAC cachexia in 12-week-old C57BL/6J mice. Murine pancreatic cancer cells (KPC) were orthotopically implanted into the pancreas of wild-type, IL-6, and hepatocyte STAT3 male and female mice. Mice were subject to fasting, 50% food restriction, ad libitum feeding or ketogenic diet interventions. We measured longitudinal body composition by EchoMRI, body mass and food intake. At the endpoint, we measured tissue mass, tissue gene expression by quantitative real-time polymerase chain reaction, whole-body calorimetry, circulating hormone levels, faecal protein and lipid content, hepatic lipid content and ketogenic response to medium-chain fatty acid bolus. We assessed muscle atrophy in vivo and C2C12 myotube atrophy in vitro.
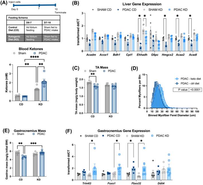
Pre-cachectic PDAC mice did not preserve gastrocnemius muscle mass during 3-day food restriction (-13.1 ± 7.7% relative to food-restricted sham, P = 0.0117) and displayed impaired fatty acid oxidation during fasting, resulting in a hypoketotic state (ketogenic response to octanoate bolus, -83.0 ± 17.3%, P = 0.0328; Hmgcs2 expression, -28.3 ± 7.6%, P = 0.0004). PDAC human patients display impaired fasting ketones (-46.9 ± 7.1%, P < 0.0001) and elevated circulating interleukin-6 (IL-6) (12.4 ± 16.5-fold increase, P = 0.0001). IL-6 PDAC mice had improved muscle mass (+35.0 ± 3.9%, P = 0.0031) and ketogenic response (+129.4 ± 44.4%, P = 0.0033) relative to wild-type PDAC mice. Hepatocyte-specific signal transducer and activator of transcription 3 (STAT3) deletion prevented muscle loss (+9.3 ± 4.0%, P = 0.009) and improved fasting ketone levels (+52.0 ± 43.3%, P = 0.018) in PDAC mice. Without affecting tumour growth, a carbohydrate-free diet improved tibialis anterior myofibre diameter (+16.5 ± 3.5%, P = 0.0089), circulating ketone bodies (+333.0 ± 117.6%, P < 0.0001) and Hmgcs2 expression (+106.5 ± 36.1%, P < 0.0001) in PDAC mice. Ketone supplementation protected muscle against PDAC-induced atrophy in vitro (+111.0 ± 17.6%, P < 0.0001 myofibre diameter).
In early PDAC cachexia, muscle vulnerability to wasting is dependent on inflammation-driven metabolic reprogramming in the liver. PDAC suppresses lipid β-oxidation and impairs ketogenesis in the liver, which is reversed in genetically modified mouse models deficient in IL-6/STAT3 signalling or through ketogenic diet supplementation. This work establishes a direct link between skeletal muscle homeostasis and hepatic metabolism. Dietary and anti-inflammatory interventions that restore ketogenesis may be a viable preventative approach for pre-cachectic patients with pancreatic cancer.
患有胰腺导管腺癌 (PDAC) 的患者常患有恶病质,这是一种消耗综合征,会显著降低生活质量和生存时间。尽管晚期恶病质与炎症信号和肌肉分解代谢升高有关,但导致消耗的早期事件尚未明确。在营养匮乏期间,身体依赖于肝酮生成来产生酮体,并且通过酮生成的脂质代谢被认为可以保护肌肉免受营养匮乏时的分解代谢。
我们在 12 周龄 C57BL/6J 小鼠中开发了一种早期 PDAC 恶病质的原位小鼠模型。将小鼠胰腺癌细胞 (KPC) 原位植入野生型、IL-6 和肝细胞 STAT3 雄性和雌性小鼠的胰腺中。小鼠接受禁食、50%食物限制、随意进食或生酮饮食干预。我们通过 EchoMRI 测量纵向身体成分、体重和食物摄入量。在终点,我们测量组织质量、定量实时聚合酶链反应的组织基因表达、全身热量测定、循环激素水平、粪便蛋白质和脂质含量、肝脂质含量和中链脂肪酸负荷的酮生成反应。我们评估了体内肌肉萎缩和 C2C12 肌管萎缩。
在进行 3 天的食物限制时,预恶病质的 PDAC 小鼠没有保留比目鱼肌的质量(相对于食物限制的假手术组减少了 13.1±7.7%,P=0.0117),并且在禁食期间显示出脂肪酸氧化受损,导致酮体不足状态(辛酸钠负荷的酮生成反应,-83.0±17.3%,P=0.0328;Hmgcs2 表达,-28.3±7.6%,P=0.0004)。PDAC 人类患者表现出禁食酮体减少(-46.9±7.1%,P<0.0001)和循环白细胞介素-6 (IL-6) 升高(12.4±16.5 倍增加,P=0.0001)。与野生型 PDAC 小鼠相比,IL-6 PDAC 小鼠的肌肉质量增加(+35.0±3.9%,P=0.0031)和酮生成反应增强(+129.4±44.4%,P=0.0033)。肝细胞特异性信号转导和转录激活因子 3 (STAT3) 缺失可防止肌肉丢失(+9.3±4.0%,P=0.009)并改善 PDAC 小鼠的禁食酮水平(+52.0±43.3%,P=0.018)。生酮饮食不影响肿瘤生长,但可改善胫骨前肌肌纤维直径(+16.5±3.5%,P=0.0089)、循环酮体(+333.0±117.6%,P<0.0001)和 Hmgcs2 表达(+106.5±36.1%,P<0.0001)。酮补充剂可保护肌肉免受 PDAC 诱导的萎缩在体外(+111.0±17.6%,P<0.0001 肌纤维直径)。
在早期 PDAC 恶病质中,肌肉易发生消耗的脆弱性取决于肝脏中炎症驱动的代谢重编程。PDAC 抑制脂质 β-氧化并损害肝脏中的酮生成,这在缺乏 IL-6/STAT3 信号的基因修饰小鼠模型或通过生酮饮食补充中得到逆转。这项工作确立了骨骼肌内稳态和肝脏代谢之间的直接联系。恢复酮生成的饮食和抗炎干预可能是预防胰腺癌前恶病质患者的可行方法。