• 文献检索
  • 文档翻译
  • 深度研究
  • 学术资讯
  • Suppr Zotero 插件Zotero 插件
  • 邀请有礼
  • 套餐&价格
  • 历史记录
应用&插件
Suppr Zotero 插件Zotero 插件浏览器插件Mac 客户端Windows 客户端微信小程序
定价
高级版会员购买积分包购买API积分包
服务
文献检索文档翻译深度研究API 文档MCP 服务
关于我们
关于 Suppr公司介绍联系我们用户协议隐私条款
关注我们

Suppr 超能文献

核心技术专利:CN118964589B侵权必究
粤ICP备2023148730 号-1Suppr @ 2026

文献检索

告别复杂PubMed语法,用中文像聊天一样搜索,搜遍4000万医学文献。AI智能推荐,让科研检索更轻松。

立即免费搜索

文件翻译

保留排版,准确专业,支持PDF/Word/PPT等文件格式,支持 12+语言互译。

免费翻译文档

深度研究

AI帮你快速写综述,25分钟生成高质量综述,智能提取关键信息,辅助科研写作。

立即免费体验

CNOT1 通过依赖去腺苷酸化的 mRNA 衰减来调节昼夜节律行为。

CNOT1 regulates circadian behaviour through mRNA decay in a deadenylation-dependent manner.

机构信息

Cell Signal Unit, Okinawa Institute of Science and Technology Graduate University, Okinawa, Japan.

Molecular Profiling Research Center for Drug Discovery, National Institute of Advanced Industrial Science and Technology, Tokyo, Japan.

出版信息

RNA Biol. 2022;19(1):703-718. doi: 10.1080/15476286.2022.2071026. Epub 2021 Dec 31.

DOI:10.1080/15476286.2022.2071026
PMID:35510877
原文链接:https://pmc.ncbi.nlm.nih.gov/articles/PMC9090297/
Abstract

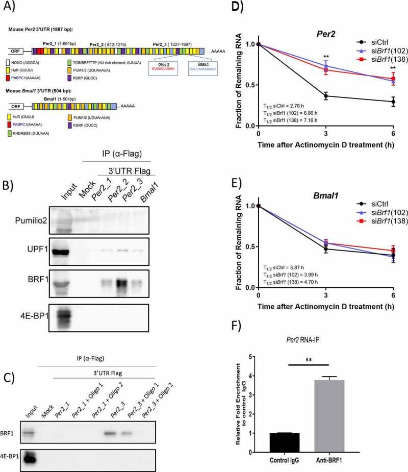
Circadian clocks are an endogenous internal timekeeping mechanism that drives the rhythmic expression of genes, controlling the 24 h oscillatory pattern in behaviour and physiology. It has been recently shown that post-transcriptional mechanisms are essential for controlling rhythmic gene expression. Controlling the stability of mRNA through poly(A) tail length modulation is one such mechanism. In this study, we show that , encoding the scaffold protein of the CCR4-NOT deadenylase complex, is highly expressed in the suprachiasmatic nucleus, the master timekeeper. CNOT1 deficiency in mice results in circadian period lengthening and alterations in the mRNA and protein expression patterns of various clock genes, mainly mRNA exhibited a longer poly(A) tail and increased mRNA stability in mice. CNOT1 is recruited to mRNA through BRF1 (ZFP36L1), which itself oscillates in antiphase with mRNA. Upon knockdown, mRNA is stabilized leading to increased PER2 expression levels. This suggests that CNOT1 plays a role in tuning and regulating the mammalian circadian clock.

摘要

生物钟是一种内源性的计时机制,它驱动基因的节律表达,控制行为和生理的 24 小时振荡模式。最近的研究表明,转录后机制对于控制节律基因表达是必不可少的。通过调节聚腺苷酸 (poly(A)) 尾的长度来控制 mRNA 的稳定性就是这样一种机制。在这项研究中,我们表明,编码 CCR4-NOT 脱腺苷酸化复合物支架蛋白的 ,在主生物钟视交叉上核中高度表达。小鼠中 CNOT1 的缺失导致生物钟周期延长,并改变了各种时钟基因的 mRNA 和蛋白表达模式,主要是 mRNA 的 poly(A) 尾更长,mRNA 稳定性增加。CNOT1 通过 BRF1(ZFP36L1)被招募到 mRNA 上,BRF1 本身与 mRNA 呈反相振荡。在 敲低后, mRNA 稳定,导致 PER2 表达水平增加。这表明 CNOT1 在调节和控制哺乳动物生物钟方面发挥作用。

https://cdn.ncbi.nlm.nih.gov/pmc/blobs/5654/9090297/210b180ad675/KRNB_A_2071026_F0007_OC.jpg
https://cdn.ncbi.nlm.nih.gov/pmc/blobs/5654/9090297/fe0937f3486f/KRNB_A_2071026_F0001_OC.jpg
https://cdn.ncbi.nlm.nih.gov/pmc/blobs/5654/9090297/89484c31841b/KRNB_A_2071026_F0002_OC.jpg
https://cdn.ncbi.nlm.nih.gov/pmc/blobs/5654/9090297/8efcffacc4be/KRNB_A_2071026_F0003_OC.jpg
https://cdn.ncbi.nlm.nih.gov/pmc/blobs/5654/9090297/0e2c58ed04fa/KRNB_A_2071026_F0004_OC.jpg
https://cdn.ncbi.nlm.nih.gov/pmc/blobs/5654/9090297/a3fe6911bad9/KRNB_A_2071026_F0005_OC.jpg
https://cdn.ncbi.nlm.nih.gov/pmc/blobs/5654/9090297/acbef00b68c7/KRNB_A_2071026_F0006_OC.jpg
https://cdn.ncbi.nlm.nih.gov/pmc/blobs/5654/9090297/210b180ad675/KRNB_A_2071026_F0007_OC.jpg
https://cdn.ncbi.nlm.nih.gov/pmc/blobs/5654/9090297/fe0937f3486f/KRNB_A_2071026_F0001_OC.jpg
https://cdn.ncbi.nlm.nih.gov/pmc/blobs/5654/9090297/89484c31841b/KRNB_A_2071026_F0002_OC.jpg
https://cdn.ncbi.nlm.nih.gov/pmc/blobs/5654/9090297/8efcffacc4be/KRNB_A_2071026_F0003_OC.jpg
https://cdn.ncbi.nlm.nih.gov/pmc/blobs/5654/9090297/0e2c58ed04fa/KRNB_A_2071026_F0004_OC.jpg
https://cdn.ncbi.nlm.nih.gov/pmc/blobs/5654/9090297/a3fe6911bad9/KRNB_A_2071026_F0005_OC.jpg
https://cdn.ncbi.nlm.nih.gov/pmc/blobs/5654/9090297/acbef00b68c7/KRNB_A_2071026_F0006_OC.jpg
https://cdn.ncbi.nlm.nih.gov/pmc/blobs/5654/9090297/210b180ad675/KRNB_A_2071026_F0007_OC.jpg

相似文献

1
CNOT1 regulates circadian behaviour through mRNA decay in a deadenylation-dependent manner.CNOT1 通过依赖去腺苷酸化的 mRNA 衰减来调节昼夜节律行为。
RNA Biol. 2022;19(1):703-718. doi: 10.1080/15476286.2022.2071026. Epub 2021 Dec 31.
2
IA Channels Encoded by Kv1.4 and Kv4.2 Regulate Circadian Period of PER2 Expression in the Suprachiasmatic Nucleus.由Kv1.4和Kv4.2编码的IA通道调节视交叉上核中PER2表达的昼夜节律周期。
J Biol Rhythms. 2015 Oct;30(5):396-407. doi: 10.1177/0748730415593377. Epub 2015 Jul 6.
3
Effect of angiotensin II on rhythmic per2 expression in the suprachiasmatic nucleus and heart and daily rhythm of activity in Wistar rats.血管紧张素II对Wistar大鼠视交叉上核和心脏中per2节律性表达及日常活动节律的影响。
Regul Pept. 2013 Sep 10;186:49-56. doi: 10.1016/j.regpep.2013.06.016. Epub 2013 Jul 12.
4
Advanced light-entrained activity onsets and restored free-running suprachiasmatic nucleus circadian rhythms in per2/dec mutant mice.节律基因 Per2/Dec 突变小鼠光控活动起始和恢复自由运行视交叉上核节律。
Chronobiol Int. 2011 Nov;28(9):737-50. doi: 10.3109/07420528.2011.607374.
5
Circadian regulation of the PERIOD 2::LUCIFERASE bioluminescence rhythm in the mouse retinal pigment epithelium-choroid.小鼠视网膜色素上皮-脉络膜中周期蛋白2::荧光素酶生物发光节律的昼夜调节
Mol Vis. 2010 Dec 7;16:2605-11.
6
The sleep-wake distribution contributes to the peripheral rhythms in PERIOD-2.睡眠-觉醒分布导致 PERIOD-2 的外周节律。
Elife. 2021 Dec 13;10:e69773. doi: 10.7554/eLife.69773.
7
Diurnal Expression of the Per2 Gene and Protein in the Lateral Habenular Nucleus.外侧缰核中Per2基因和蛋白的昼夜表达
Int J Mol Sci. 2015 Jul 23;16(8):16740-9. doi: 10.3390/ijms160816740.
8
PML regulates PER2 nuclear localization and circadian function.PML 调节 PER2 的核定位和昼夜节律功能。
EMBO J. 2012 Mar 21;31(6):1427-39. doi: 10.1038/emboj.2012.1. Epub 2012 Jan 24.
9
Harmine lengthens circadian period of the mammalian molecular clock in the suprachiasmatic nucleus.哈尔明延长了视交叉上核中哺乳动物分子时钟的昼夜节律周期。
Biol Pharm Bull. 2014;37(8):1422-7. doi: 10.1248/bpb.b14-00229.
10
Cryptochrome proteins regulate the circadian intracellular behavior and localization of PER2 in mouse suprachiasmatic nucleus neurons.隐色素蛋白调节小鼠视交叉上核神经元中 PER2 的昼夜细胞内行为和定位。
Proc Natl Acad Sci U S A. 2022 Jan 25;119(4). doi: 10.1073/pnas.2113845119.

引用本文的文献

1
Exploring the CNOT1(800-999) HEAT Domain and Its Interactions with Tristetraprolin (TTP) as Revealed by Hydrogen/Deuterium Exchange Mass Spectrometry.通过氢/氘交换质谱法揭示的CNOT1(800 - 999) HEAT结构域及其与锌指蛋白(TTP)的相互作用
Biomolecules. 2025 Mar 11;15(3):403. doi: 10.3390/biom15030403.

本文引用的文献

1
CNOT7 Outcompetes Its Paralog CNOT8 for Integration into The CCR4-NOT Complex.CNOT7在整合进入CCR4-NOT复合物方面胜过其旁系同源物CNOT8。
J Mol Biol. 2022 May 15;434(9):167523. doi: 10.1016/j.jmb.2022.167523. Epub 2022 Mar 3.
2
New insights into non-transcriptional regulation of mammalian core clock proteins.哺乳动物核心时钟蛋白非转录调控的新见解。
J Cell Sci. 2020 Sep 15;133(18):jcs241174. doi: 10.1242/jcs.241174.
3
ARE-binding protein ZFP36L1 interacts with CNOT1 to directly repress translation via a deadenylation-independent mechanism.
ARE 结合蛋白 ZFP36L1 通过非腺苷酸化依赖机制与 CNOT1 相互作用,直接抑制翻译。
Biochimie. 2020 Jul;174:49-56. doi: 10.1016/j.biochi.2020.04.010. Epub 2020 Apr 18.
4
The CCR4-NOT complex maintains liver homeostasis through mRNA deadenylation.CCR4-NOT 复合物通过 mRNA 去腺苷酸化维持肝脏内稳态。
Life Sci Alliance. 2020 Apr 1;3(5). doi: 10.26508/lsa.201900494. Print 2020 May.
5
The CCR4-NOT deadenylase complex controls Atg7-dependent cell death and heart function.CCR4-NOT 去腺苷酸酶复合物控制 Atg7 依赖性细胞死亡和心脏功能。
Sci Signal. 2018 Feb 6;11(516):eaan3638. doi: 10.1126/scisignal.aan3638.
6
Circadian clock-dependent and -independent posttranscriptional regulation underlies temporal mRNA accumulation in mouse liver.昼夜节律依赖性和非依赖性的转录后调控是小鼠肝脏中 mRNA 时间性积累的基础。
Proc Natl Acad Sci U S A. 2018 Feb 20;115(8):E1916-E1925. doi: 10.1073/pnas.1715225115. Epub 2018 Feb 5.
7
Circadian processes in the RNA life cycle.生物钟过程在 RNA 生命周期中。
Wiley Interdiscip Rev RNA. 2018 May;9(3):e1467. doi: 10.1002/wrna.1467. Epub 2018 Feb 9.
8
3'-UTR and microRNA-24 regulate circadian rhythms by repressing PERIOD2 protein accumulation.3'UTR 和 microRNA-24 通过抑制 PERIOD2 蛋白积累来调节生物钟节律。
Proc Natl Acad Sci U S A. 2017 Oct 17;114(42):E8855-E8864. doi: 10.1073/pnas.1706611114. Epub 2017 Oct 2.
9
Cap-binding protein 4EHP effects translation silencing by microRNAs.帽结合蛋白 4EHP 通过 microRNAs 影响翻译沉默。
Proc Natl Acad Sci U S A. 2017 May 23;114(21):5425-5430. doi: 10.1073/pnas.1701488114. Epub 2017 May 9.
10
The Ccr4-Not complex is a key regulator of eukaryotic gene expression.Ccr4-Not复合物是真核基因表达的关键调节因子。
Wiley Interdiscip Rev RNA. 2016 Jul;7(4):438-54. doi: 10.1002/wrna.1332. Epub 2016 Jan 29.