• 文献检索
  • 文档翻译
  • 深度研究
  • 学术资讯
  • Suppr Zotero 插件Zotero 插件
  • 邀请有礼
  • 套餐&价格
  • 历史记录
应用&插件
Suppr Zotero 插件Zotero 插件浏览器插件Mac 客户端Windows 客户端微信小程序
定价
高级版会员购买积分包购买API积分包
服务
文献检索文档翻译深度研究API 文档MCP 服务
关于我们
关于 Suppr公司介绍联系我们用户协议隐私条款
关注我们

Suppr 超能文献

核心技术专利:CN118964589B侵权必究
粤ICP备2023148730 号-1Suppr @ 2026

文献检索

告别复杂PubMed语法,用中文像聊天一样搜索,搜遍4000万医学文献。AI智能推荐,让科研检索更轻松。

立即免费搜索

文件翻译

保留排版,准确专业,支持PDF/Word/PPT等文件格式,支持 12+语言互译。

免费翻译文档

深度研究

AI帮你快速写综述,25分钟生成高质量综述,智能提取关键信息,辅助科研写作。

立即免费体验

在特定组织中对稀有密码子的不同反应。

Distinct responses to rare codons in select tissues.

机构信息

Department of Cell Biology, Duke University, Durham, United States.

Department of Pharmacology and Cancer Biology, Duke University, Durham, United States.

出版信息

Elife. 2022 May 6;11:e76893. doi: 10.7554/eLife.76893.

DOI:10.7554/eLife.76893
PMID:35522036
原文链接:https://pmc.ncbi.nlm.nih.gov/articles/PMC9116940/
Abstract

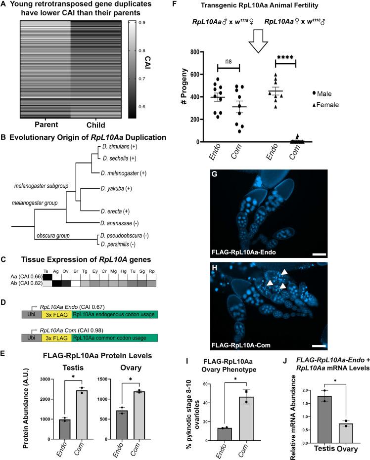
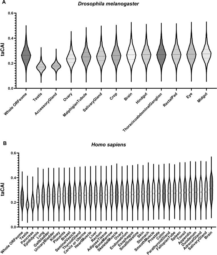
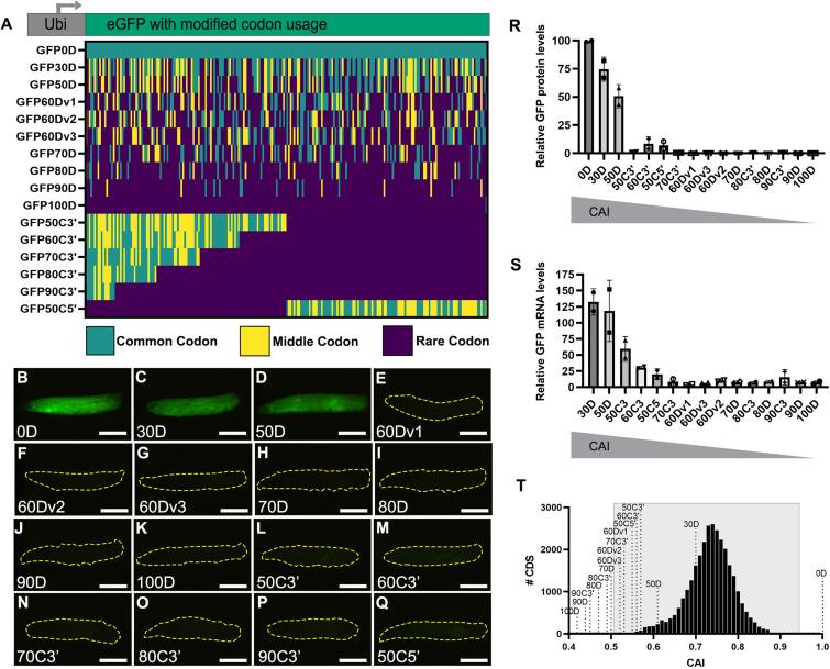
Codon usage bias has long been appreciated to influence protein production. Yet, relatively few studies have analyzed the impacts of codon usage on tissue-specific mRNA and protein expression. Here, we use codon-modified reporters to perform an organism-wide screen in for distinct tissue responses to codon usage bias. These reporters reveal a cliff-like decline of protein expression near the limit of rare codon usage in endogenously expressed genes. Near the edge of this limit, however, we find the testis and brain are uniquely capable of expressing rare codon-enriched reporters. We define a new metric of tissue-specific codon usage, the tissue-apparent Codon Adaptation Index (taCAI), to reveal a conserved enrichment for rare codon usage in the endogenously expressed genes of both and human testis. We further demonstrate a role for rare codons in an evolutionarily young testis-specific gene, . Optimizing codons disrupts female fertility. Our work highlights distinct responses to rarely used codons in select tissues, revealing a critical role for codon bias in tissue biology.

摘要

密码子使用偏好长期以来一直被认为会影响蛋白质的产生。然而,很少有研究分析密码子使用对组织特异性 mRNA 和蛋白质表达的影响。在这里,我们使用密码子修饰的报告基因在 中进行了全基因组筛选,以研究不同组织对密码子使用偏好的反应。这些报告基因揭示了在 内源性表达的基因中,密码子使用稀有性接近极限时,蛋白质表达呈悬崖式下降。然而,在这个极限的边缘,我们发现睾丸和大脑具有独特的能力,可以表达富含稀有密码子的报告基因。我们定义了一个新的组织特异性密码子使用度量标准,组织表观密码子适应指数(taCAI),以揭示 和人类睾丸中内源性表达的基因都存在稀有密码子使用的保守富集。我们进一步证明了稀有密码子在一个进化上年轻的睾丸特异性基因 中的作用。优化 基因的密码子会破坏雌性的生育能力。我们的工作突出了在特定组织中对稀有密码子的不同反应,揭示了密码子偏好在组织生物学中的关键作用。

https://cdn.ncbi.nlm.nih.gov/pmc/blobs/bf41/9116940/6325eab21922/elife-76893-fig5-figsupp2.jpg
https://cdn.ncbi.nlm.nih.gov/pmc/blobs/bf41/9116940/b2fe32d75880/elife-76893-fig1.jpg
https://cdn.ncbi.nlm.nih.gov/pmc/blobs/bf41/9116940/a2e4df43eb62/elife-76893-fig1-figsupp1.jpg
https://cdn.ncbi.nlm.nih.gov/pmc/blobs/bf41/9116940/b6b176dcf9c2/elife-76893-fig1-figsupp2.jpg
https://cdn.ncbi.nlm.nih.gov/pmc/blobs/bf41/9116940/ef9446c500f4/elife-76893-fig2.jpg
https://cdn.ncbi.nlm.nih.gov/pmc/blobs/bf41/9116940/0a5973cbfbe7/elife-76893-fig2-figsupp1.jpg
https://cdn.ncbi.nlm.nih.gov/pmc/blobs/bf41/9116940/5e96d4cb6829/elife-76893-fig3.jpg
https://cdn.ncbi.nlm.nih.gov/pmc/blobs/bf41/9116940/9325fd6c57b0/elife-76893-fig3-figsupp1.jpg
https://cdn.ncbi.nlm.nih.gov/pmc/blobs/bf41/9116940/6e10e9825150/elife-76893-fig3-figsupp2.jpg
https://cdn.ncbi.nlm.nih.gov/pmc/blobs/bf41/9116940/1dd6a5deff65/elife-76893-fig3-figsupp3.jpg
https://cdn.ncbi.nlm.nih.gov/pmc/blobs/bf41/9116940/5c6fe80b06f4/elife-76893-fig3-figsupp4.jpg
https://cdn.ncbi.nlm.nih.gov/pmc/blobs/bf41/9116940/109183b9b0d7/elife-76893-fig4.jpg
https://cdn.ncbi.nlm.nih.gov/pmc/blobs/bf41/9116940/2ab005d5a20c/elife-76893-fig4-figsupp1.jpg
https://cdn.ncbi.nlm.nih.gov/pmc/blobs/bf41/9116940/8e4e0df67a85/elife-76893-fig4-figsupp2.jpg
https://cdn.ncbi.nlm.nih.gov/pmc/blobs/bf41/9116940/e0ee0685704b/elife-76893-fig4-figsupp3.jpg
https://cdn.ncbi.nlm.nih.gov/pmc/blobs/bf41/9116940/e7cdd7359713/elife-76893-fig5.jpg
https://cdn.ncbi.nlm.nih.gov/pmc/blobs/bf41/9116940/05d9e5795b00/elife-76893-fig5-figsupp1.jpg
https://cdn.ncbi.nlm.nih.gov/pmc/blobs/bf41/9116940/6325eab21922/elife-76893-fig5-figsupp2.jpg
https://cdn.ncbi.nlm.nih.gov/pmc/blobs/bf41/9116940/b2fe32d75880/elife-76893-fig1.jpg
https://cdn.ncbi.nlm.nih.gov/pmc/blobs/bf41/9116940/a2e4df43eb62/elife-76893-fig1-figsupp1.jpg
https://cdn.ncbi.nlm.nih.gov/pmc/blobs/bf41/9116940/b6b176dcf9c2/elife-76893-fig1-figsupp2.jpg
https://cdn.ncbi.nlm.nih.gov/pmc/blobs/bf41/9116940/ef9446c500f4/elife-76893-fig2.jpg
https://cdn.ncbi.nlm.nih.gov/pmc/blobs/bf41/9116940/0a5973cbfbe7/elife-76893-fig2-figsupp1.jpg
https://cdn.ncbi.nlm.nih.gov/pmc/blobs/bf41/9116940/5e96d4cb6829/elife-76893-fig3.jpg
https://cdn.ncbi.nlm.nih.gov/pmc/blobs/bf41/9116940/9325fd6c57b0/elife-76893-fig3-figsupp1.jpg
https://cdn.ncbi.nlm.nih.gov/pmc/blobs/bf41/9116940/6e10e9825150/elife-76893-fig3-figsupp2.jpg
https://cdn.ncbi.nlm.nih.gov/pmc/blobs/bf41/9116940/1dd6a5deff65/elife-76893-fig3-figsupp3.jpg
https://cdn.ncbi.nlm.nih.gov/pmc/blobs/bf41/9116940/5c6fe80b06f4/elife-76893-fig3-figsupp4.jpg
https://cdn.ncbi.nlm.nih.gov/pmc/blobs/bf41/9116940/109183b9b0d7/elife-76893-fig4.jpg
https://cdn.ncbi.nlm.nih.gov/pmc/blobs/bf41/9116940/2ab005d5a20c/elife-76893-fig4-figsupp1.jpg
https://cdn.ncbi.nlm.nih.gov/pmc/blobs/bf41/9116940/8e4e0df67a85/elife-76893-fig4-figsupp2.jpg
https://cdn.ncbi.nlm.nih.gov/pmc/blobs/bf41/9116940/e0ee0685704b/elife-76893-fig4-figsupp3.jpg
https://cdn.ncbi.nlm.nih.gov/pmc/blobs/bf41/9116940/e7cdd7359713/elife-76893-fig5.jpg
https://cdn.ncbi.nlm.nih.gov/pmc/blobs/bf41/9116940/05d9e5795b00/elife-76893-fig5-figsupp1.jpg
https://cdn.ncbi.nlm.nih.gov/pmc/blobs/bf41/9116940/6325eab21922/elife-76893-fig5-figsupp2.jpg

相似文献

1
Distinct responses to rare codons in select tissues.在特定组织中对稀有密码子的不同反应。
Elife. 2022 May 6;11:e76893. doi: 10.7554/eLife.76893.
2
Genome-wide impact of codon usage bias on translation optimization in Drosophila melanogaster.果蝇中转译优化的密码子使用偏性对全基因组的影响。
Nat Commun. 2024 Sep 27;15(1):8329. doi: 10.1038/s41467-024-52660-4.
3
Evidence for a trade-off between translational efficiency and splicing regulation in determining synonymous codon usage in Drosophila melanogaster.在黑腹果蝇中,关于翻译效率与剪接调控在决定同义密码子使用方面存在权衡的证据。
Mol Biol Evol. 2007 Dec;24(12):2755-62. doi: 10.1093/molbev/msm210. Epub 2007 Sep 28.
4
Synonymous codon usage in Drosophila melanogaster: natural selection and translational accuracy.黑腹果蝇中的同义密码子使用:自然选择与翻译准确性
Genetics. 1994 Mar;136(3):927-35. doi: 10.1093/genetics/136.3.927.
5
Codon usage bias and dinucleotide preference in 29 Drosophila species.29 种果蝇中密码子使用偏好和二核苷酸偏好。
G3 (Bethesda). 2021 Aug 7;11(8). doi: 10.1093/g3journal/jkab191.
6
Orb2 enables rare-codon-enriched mRNA expression during Drosophila neuron differentiation.Orb2 在果蝇神经元分化过程中促进稀有密码子富集 mRNA 的表达。
Nat Commun. 2024 Jun 20;15(1):5270. doi: 10.1038/s41467-024-48344-8.
7
Pervasive Strong Selection at the Level of Codon Usage Bias in .在密码子使用偏好水平上的普遍强选择作用于…… (原文最后不完整,翻译只能到此)
Genetics. 2020 Feb;214(2):511-528. doi: 10.1534/genetics.119.302542. Epub 2019 Dec 23.
8
Factors affecting mito-nuclear codon usage interactions in the OXPHOS system of Drosophila melanogaster.影响黑腹果蝇氧化磷酸化系统中线粒体-细胞核密码子使用相互作用的因素。
J Genet Genomics. 2008 Dec;35(12):729-35. doi: 10.1016/S1673-8527(08)60228-3.
9
Evidence that natural selection on codon usage in Drosophila pseudoobscura varies across codons.证据表明,自然选择对果蝇 pseudoobscura 密码子使用的影响因密码子而异。
G3 (Bethesda). 2014 Apr 16;4(4):681-92. doi: 10.1534/g3.114.010488.
10
Codon usage bias is correlated with gene expression levels in the fission yeast Schizosaccharomyces pombe.密码子使用偏好与裂殖酵母粟酒裂殖酵母中的基因表达水平相关。
Genes Cells. 2009 Apr;14(4):499-509. doi: 10.1111/j.1365-2443.2009.01284.x.

引用本文的文献

1
Interpreting ribosome dynamics during mRNA translation.解析mRNA翻译过程中的核糖体动力学
J Biol Chem. 2025 Jul 10;301(8):110469. doi: 10.1016/j.jbc.2025.110469.
2
Uncovering codon usage patterns during murine embryogenesis and tissue-specific developmental diseases.揭示小鼠胚胎发育和组织特异性发育疾病过程中的密码子使用模式。
Front Genet. 2025 May 26;16:1554773. doi: 10.3389/fgene.2025.1554773. eCollection 2025.
3
RNA editing generates mRNA isoforms with distinct stabilities that may expand the thermal tolerance of mRNA and proteins in species.

本文引用的文献

1
FlyAtlas 2 in 2022: enhancements to the Drosophila melanogaster expression atlas.2022 年的 FlyAtlas 2:对黑腹果蝇表达图谱的增强。
Nucleic Acids Res. 2022 Jan 7;50(D1):D1010-D1015. doi: 10.1093/nar/gkab971.
2
Genome-wide role of codon usage on transcription and identification of potential regulators.全基因组范围内密码子使用对转录的作用及潜在调控因子的鉴定。
Proc Natl Acad Sci U S A. 2021 Feb 9;118(6). doi: 10.1073/pnas.2022590118.
3
Effects of codon usage on gene expression are promoter context dependent.密码子使用对基因表达的影响取决于启动子的上下文。
RNA编辑产生具有不同稳定性的mRNA异构体,这可能会扩大物种中mRNA和蛋白质的耐热性。
Zool Res. 2025 May 18;46(3):527-537. doi: 10.24272/j.issn.2095-8137.2024.383.
4
Decoding Codon Bias: The Role of tRNA Modifications in Tissue-Specific Translation.解读密码子偏好性:tRNA修饰在组织特异性翻译中的作用
Int J Mol Sci. 2025 Jan 15;26(2):706. doi: 10.3390/ijms26020706.
5
OTUD6 deubiquitination of RPS7/eS7 on the free 40 S ribosome regulates global protein translation and stress.OTUD6 对游离 40S 核糖体上的 RPS7/eS7 的去泛素化作用调节全局蛋白质翻译和应激。
Nat Commun. 2024 Aug 11;15(1):6873. doi: 10.1038/s41467-024-51284-y.
6
Impact of tRNA-induced proline-to-serine mistranslation on the transcriptome of Drosophila melanogaster.tRNA 诱导脯氨酸到丝氨酸错译对黑腹果蝇转录组的影响。
G3 (Bethesda). 2024 Sep 4;14(9). doi: 10.1093/g3journal/jkae151.
7
Orb2 enables rare-codon-enriched mRNA expression during Drosophila neuron differentiation.Orb2 在果蝇神经元分化过程中促进稀有密码子富集 mRNA 的表达。
Nat Commun. 2024 Jun 20;15(1):5270. doi: 10.1038/s41467-024-48344-8.
8
Impact of tRNA-induced proline-to-serine mistranslation on the transcriptome of .tRNA诱导的脯氨酸到丝氨酸错义翻译对……转录组的影响
bioRxiv. 2024 May 10:2024.05.08.593249. doi: 10.1101/2024.05.08.593249.
9
Synonymous codon usage regulates translation initiation.同义密码子的使用调控翻译起始。
Cell Rep. 2023 Dec 26;42(12):113413. doi: 10.1016/j.celrep.2023.113413. Epub 2023 Dec 12.
10
Dicodon-based measures for modeling gene expression.基于双密码子的基因表达建模方法。
Bioinformatics. 2023 Jun 1;39(6). doi: 10.1093/bioinformatics/btad380.
Nucleic Acids Res. 2021 Jan 25;49(2):818-831. doi: 10.1093/nar/gkaa1253.
4
Expression of transgenes enriched in rare codons is enhanced by the MAPK pathway.富含稀有密码子的转基因表达可通过 MAPK 途径增强。
Sci Rep. 2020 Dec 17;10(1):22166. doi: 10.1038/s41598-020-78453-5.
5
Exploiting codon usage identifies intensity-specific modifiers of Ras/MAPK signaling in vivo.利用密码子使用情况在体内鉴定 Ras/MAPK 信号转导的强度特异性调节剂。
PLoS Genet. 2020 Dec 9;16(12):e1009228. doi: 10.1371/journal.pgen.1009228. eCollection 2020 Dec.
6
SARS-CoV-2 Codon Usage Bias Downregulates Host Expressed Genes With Similar Codon Usage.严重急性呼吸综合征冠状病毒2(SARS-CoV-2)的密码子使用偏好下调具有相似密码子使用情况的宿主表达基因。
Front Cell Dev Biol. 2020 Aug 20;8:831. doi: 10.3389/fcell.2020.00831. eCollection 2020.
7
A Quantitative Proteome Map of the Human Body.人体定量蛋白质组图谱。
Cell. 2020 Oct 1;183(1):269-283.e19. doi: 10.1016/j.cell.2020.08.036. Epub 2020 Sep 10.
8
Impact of C-terminal amino acid composition on protein expression in bacteria.C 末端氨基酸组成对细菌中蛋白质表达的影响。
Mol Syst Biol. 2020 May;16(5):e9208. doi: 10.15252/msb.20199208.
9
The Ccr4-Not complex monitors the translating ribosome for codon optimality.Ccr4-Not 复合物监测翻译核糖体上密码子的最优性。
Science. 2020 Apr 17;368(6488). doi: 10.1126/science.aay6912.
10
Long-term in vivo imaging of Drosophila larvae.果蝇幼虫的长期活体成像。
Nat Protoc. 2020 Mar;15(3):1158-1187. doi: 10.1038/s41596-019-0282-z. Epub 2020 Feb 10.