• 文献检索
  • 文档翻译
  • 深度研究
  • 学术资讯
  • Suppr Zotero 插件Zotero 插件
  • 邀请有礼
  • 套餐&价格
  • 历史记录
应用&插件
Suppr Zotero 插件Zotero 插件浏览器插件Mac 客户端Windows 客户端微信小程序
定价
高级版会员购买积分包购买API积分包
服务
文献检索文档翻译深度研究API 文档MCP 服务
关于我们
关于 Suppr公司介绍联系我们用户协议隐私条款
关注我们

Suppr 超能文献

核心技术专利:CN118964589B侵权必究
粤ICP备2023148730 号-1Suppr @ 2026

文献检索

告别复杂PubMed语法,用中文像聊天一样搜索,搜遍4000万医学文献。AI智能推荐,让科研检索更轻松。

立即免费搜索

文件翻译

保留排版,准确专业,支持PDF/Word/PPT等文件格式,支持 12+语言互译。

免费翻译文档

深度研究

AI帮你快速写综述,25分钟生成高质量综述,智能提取关键信息,辅助科研写作。

立即免费体验

四跨膜蛋白7通过诱导上皮-间质转化(EMT)和激活黏着斑激酶(FAK)-Src- Ras-细胞外信号调节激酶1/2(ERK1/2)信号通路来促进骨肉瘤细胞的侵袭和转移。

Tetraspanin 7 promotes osteosarcoma cell invasion and metastasis by inducing EMT and activating the FAK-Src-Ras-ERK1/2 signaling pathway.

作者信息

Shao Shijie, Piao Lianhua, Guo Liwei, Wang Jiangsong, Wang Luhui, Wang Jiawen, Tong Lei, Yuan Xiaofeng, Zhu Junke, Fang Sheng, Wang Yimin

机构信息

Department of Orthopedics, The Third Affiliated Hospital of Soochow University, Changzhou, 213000, People's Republic of China.

Institute of Bioinformatics and Medical Engineering, Jiangsu University of Technology, Changzhou, 213000, People's Republic of China.

出版信息

Cancer Cell Int. 2022 May 6;22(1):183. doi: 10.1186/s12935-022-02591-1.

DOI:10.1186/s12935-022-02591-1
PMID:35524311
原文链接:https://pmc.ncbi.nlm.nih.gov/articles/PMC9074275/
Abstract

BACKGROUND

Tetraspanins are members of the 4-transmembrane protein superfamily (TM4SF) that function by recruiting many cell surface receptors and signaling proteins into tetraspanin-enriched microdomains (TEMs) that play vital roles in the regulation of key cellular processes including adhesion, motility, and proliferation. Tetraspanin7 (Tspan7) is a member of this superfamily that plays documented roles in hippocampal neurogenesis, synaptic transmission, and malignant transformation in certain tumor types. How Tspan7 influences the onset or progression of osteosarcoma (OS), however, remains to be defined. Herein, this study aimed to explore the relationship between Tspan7 and the malignant progression of OS, and its underlying mechanism of action.

METHODS

In this study, the levels of Tspan7 expression in human OS cell lines were evaluated via qRT-PCR and western blotting. The effect of Tspan7 on proliferation was examined using CCK-8 and colony formation assays, while metastatic role of Tspan7 was assessed by functional assays both in vitro and in vivo. In addition, mass spectrometry and co-immunoprecipitation were performed to verify the interaction between Tspan7 and β1 integrin, and western blotting was used to explore the mechanisms of Tspan7 in OS progresses.

RESULTS

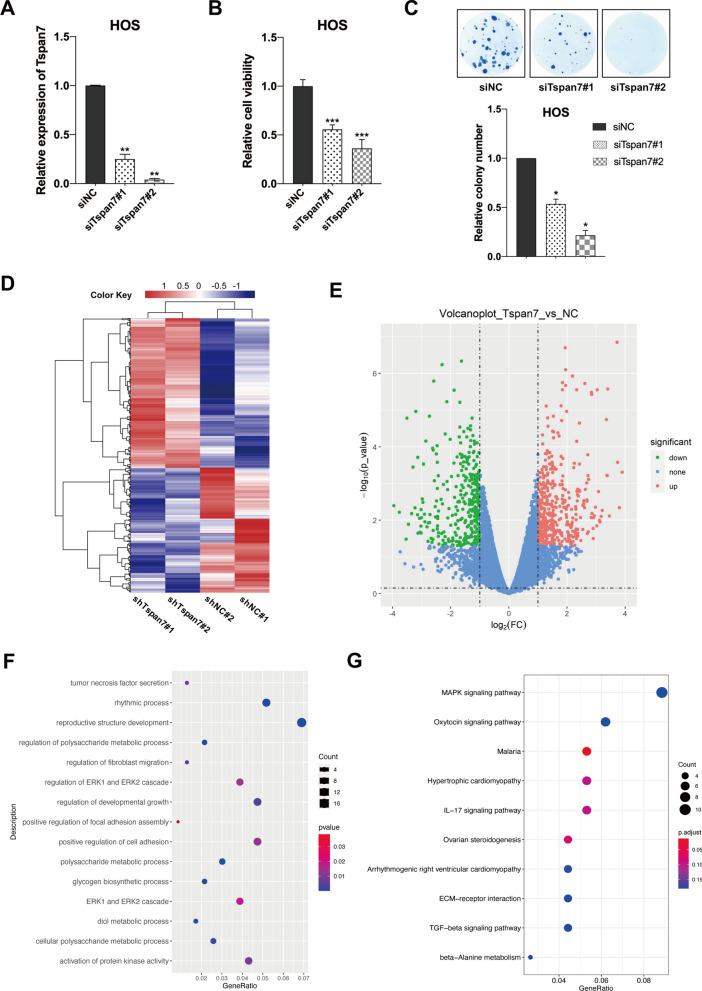
We found that Tspan7 is highly expressed in primary OS tumors and OS cell lines. Downregulation of Tspan7 significantly suppressed OS growth, metastasis, and attenuated epithelial-mesenchymal transition (EMT), while its overexpression had the opposite effects in vitro. Furthermore, it exhibited reduced OS pulmonary metastases in Tspan7-deleted mice comparing control mice in vivo. Additionally, we proved that Tspan7 interacted with β1 integrin to facilitate OS metastasis through the activation of integrin-mediated downstream FAK-Src-Ras-ERK1/2 signaling pathway.

CONCLUSION

In summary, this study demonstrates for the first time that Tspan7 promotes OS metastasis via interacting with β1 integrin and activating the FAK-Src-Ras-ERK1/2 pathway, which could provide rationale for a new therapeutic strategy for OS.

摘要

背景

四跨膜蛋白是4次跨膜蛋白超家族(TM4SF)的成员,其功能是将许多细胞表面受体和信号蛋白募集到富含四跨膜蛋白的微结构域(TEMs)中,这些微结构域在调节包括黏附、迁移和增殖在内的关键细胞过程中起着至关重要的作用。四跨膜蛋白7(Tspan7)是该超家族的成员之一,在海马神经发生、突触传递以及某些肿瘤类型的恶性转化中发挥着已被证实的作用。然而,Tspan7如何影响骨肉瘤(OS)的发生或进展仍有待确定。在本研究中,旨在探讨Tspan7与OS恶性进展之间的关系及其潜在作用机制。

方法

在本研究中,通过qRT-PCR和蛋白质免疫印迹法评估人OS细胞系中Tspan7的表达水平。使用CCK-8和集落形成试验检测Tspan7对增殖的影响,同时通过体内外功能试验评估Tspan7的转移作用。此外,进行质谱分析和免疫共沉淀以验证Tspan7与β1整合素之间的相互作用,并使用蛋白质免疫印迹法探讨Tspan7在OS进展中的作用机制。

结果

我们发现Tspan7在原发性OS肿瘤和OS细胞系中高表达。Tspan7的下调显著抑制OS生长、转移,并减弱上皮-间质转化(EMT),而其过表达在体外则产生相反的效果。此外,与对照小鼠相比,在体内Tspan7缺失的小鼠中OS肺转移减少。此外,我们证明Tspan7与β1整合素相互作用,通过激活整合素介导的下游FAK-Src-Ras-ERK1/2信号通路促进OS转移。

结论

总之,本研究首次证明Tspan7通过与β1整合素相互作用并激活FAK-Src-Ras-ERK1/2通路促进OS转移,这可为OS的新治疗策略提供理论依据。

https://cdn.ncbi.nlm.nih.gov/pmc/blobs/8d3c/9074275/1862c0c1e61b/12935_2022_2591_Fig6_HTML.jpg
https://cdn.ncbi.nlm.nih.gov/pmc/blobs/8d3c/9074275/4445dc37399c/12935_2022_2591_Fig1_HTML.jpg
https://cdn.ncbi.nlm.nih.gov/pmc/blobs/8d3c/9074275/de967614cf59/12935_2022_2591_Fig2_HTML.jpg
https://cdn.ncbi.nlm.nih.gov/pmc/blobs/8d3c/9074275/f2e8725348f9/12935_2022_2591_Fig3_HTML.jpg
https://cdn.ncbi.nlm.nih.gov/pmc/blobs/8d3c/9074275/672f1c75a07e/12935_2022_2591_Fig4_HTML.jpg
https://cdn.ncbi.nlm.nih.gov/pmc/blobs/8d3c/9074275/33ecb5841db9/12935_2022_2591_Fig5_HTML.jpg
https://cdn.ncbi.nlm.nih.gov/pmc/blobs/8d3c/9074275/1862c0c1e61b/12935_2022_2591_Fig6_HTML.jpg
https://cdn.ncbi.nlm.nih.gov/pmc/blobs/8d3c/9074275/4445dc37399c/12935_2022_2591_Fig1_HTML.jpg
https://cdn.ncbi.nlm.nih.gov/pmc/blobs/8d3c/9074275/de967614cf59/12935_2022_2591_Fig2_HTML.jpg
https://cdn.ncbi.nlm.nih.gov/pmc/blobs/8d3c/9074275/f2e8725348f9/12935_2022_2591_Fig3_HTML.jpg
https://cdn.ncbi.nlm.nih.gov/pmc/blobs/8d3c/9074275/672f1c75a07e/12935_2022_2591_Fig4_HTML.jpg
https://cdn.ncbi.nlm.nih.gov/pmc/blobs/8d3c/9074275/33ecb5841db9/12935_2022_2591_Fig5_HTML.jpg
https://cdn.ncbi.nlm.nih.gov/pmc/blobs/8d3c/9074275/1862c0c1e61b/12935_2022_2591_Fig6_HTML.jpg

相似文献

1
Tetraspanin 7 promotes osteosarcoma cell invasion and metastasis by inducing EMT and activating the FAK-Src-Ras-ERK1/2 signaling pathway.四跨膜蛋白7通过诱导上皮-间质转化(EMT)和激活黏着斑激酶(FAK)-Src- Ras-细胞外信号调节激酶1/2(ERK1/2)信号通路来促进骨肉瘤细胞的侵袭和转移。
Cancer Cell Int. 2022 May 6;22(1):183. doi: 10.1186/s12935-022-02591-1.
2
Tspan9 Induces EMT and Promotes Osteosarcoma Metastasis Activating FAK-Ras-ERK1/2 Pathway.四跨膜蛋白9通过激活黏着斑激酶- Ras -细胞外信号调节激酶1/2通路诱导上皮-间质转化并促进骨肉瘤转移。
Front Oncol. 2022 Feb 23;12:774988. doi: 10.3389/fonc.2022.774988. eCollection 2022.
3
Integrin β1/FAK/SRC signal pathway is involved in autism spectrum disorder in knockout rats.整合素 β1/黏着斑激酶/Src 信号通路参与了敲除大鼠自闭症谱系障碍的发生。
Life Sci Alliance. 2022 Dec 20;6(3). doi: 10.26508/lsa.202201616. Print 2023 Mar.
4
LINC01354 Promotes Osteosarcoma Cell Invasion by Up-regulating Integrin β1.LINC01354 通过上调整合素 β1 促进骨肉瘤细胞侵袭。
Arch Med Res. 2020 Feb;51(2):115-123. doi: 10.1016/j.arcmed.2019.12.016. Epub 2020 Feb 25.
5
PDCD5 inhibits osteosarcoma cell metastasis via targeting TGF-β1/Smad signaling pathway and is associated with good prognosis.程序性细胞死亡蛋白5通过靶向转化生长因子-β1/ Smad信号通路抑制骨肉瘤细胞转移,并与良好预后相关。
Am J Transl Res. 2019 Feb 15;11(2):1116-1128. eCollection 2019.
6
TSPAN7 promotes the migration and proliferation of lung cancer cells via epithelial-to-mesenchymal transition.四跨膜蛋白7(TSPAN7)通过上皮-间质转化促进肺癌细胞的迁移和增殖。
Onco Targets Ther. 2018 Dec 13;11:8815-8822. doi: 10.2147/OTT.S167902. eCollection 2018.
7
TSPAN7 Exerts Anti-Tumor Effects in Bladder Cancer Through the PTEN/PI3K/AKT Pathway.TSPAN7通过PTEN/PI3K/AKT通路在膀胱癌中发挥抗肿瘤作用。
Front Oncol. 2021 Jan 8;10:613869. doi: 10.3389/fonc.2020.613869. eCollection 2020.
8
Activation of integrin β1-focal adhesion kinase-RasGTP pathway plays a critical role in TGF beta1-induced podocyte injury.整合素β1-粘着斑激酶-RasGTP 途径的激活在转化生长因子β1 诱导的足细胞损伤中起关键作用。
Cell Signal. 2013 Dec;25(12):2769-79. doi: 10.1016/j.cellsig.2013.08.044. Epub 2013 Sep 13.
9
LncRNA AFAP1-AS1 promotes tumorigenesis and epithelial-mesenchymal transition of osteosarcoma through RhoC/ROCK1/p38MAPK/Twist1 signaling pathway.长链非编码 RNA AFAP1-AS1 通过 RhoC/ROCK1/p38MAPK/Twist1 信号通路促进骨肉瘤的发生发展和上皮间质转化。
J Exp Clin Cancer Res. 2019 Aug 23;38(1):375. doi: 10.1186/s13046-019-1363-0.
10
Therapeutic targeting of the focal adhesion complex prevents oncogenic TGF-beta signaling and metastasis.靶向黏着斑复合物的治疗可预防致癌性 TGF-β信号转导和转移。
Breast Cancer Res. 2009;11(5):R68. doi: 10.1186/bcr2360.

引用本文的文献

1
Migrasome-Related Prognostic Genes in Gastric Cancer: A Transcriptomic and Immunotherapeutic Analysis.胃癌中与迁移体相关的预后基因:转录组学和免疫治疗分析
Onco Targets Ther. 2025 Aug 13;18:873-897. doi: 10.2147/OTT.S528050. eCollection 2025.
2
Construction and validation of renal cell carcinoma tumor cell differentiation-related prognostic classification (RCC-TCDC): an integrated bioinformatic analysis and clinical study.肾细胞癌肿瘤细胞分化相关预后分类(RCC-TCDC)的构建与验证:一项综合生物信息学分析和临床研究
Ann Med. 2025 Dec;57(1):2490830. doi: 10.1080/07853890.2025.2490830. Epub 2025 Apr 18.
3
Overexpression of hsa_circ_0061817 Can Inhibit the Proliferation and Invasion of Lung Cancer Cells Based on Active Compounds.

本文引用的文献

1
Mechanical Control of Cell Migration by the Metastasis Suppressor Tetraspanin CD82/KAI1.通过转移抑制因子四跨膜蛋白 CD82/KAI1 对细胞迁移的机械控制
Cells. 2021 Jun 18;10(6):1545. doi: 10.3390/cells10061545.
2
Research models and mesenchymal/epithelial plasticity of osteosarcoma.骨肉瘤的研究模型与间充质/上皮可塑性
Cell Biosci. 2021 May 22;11(1):94. doi: 10.1186/s13578-021-00600-w.
3
TSPAN7 Exerts Anti-Tumor Effects in Bladder Cancer Through the PTEN/PI3K/AKT Pathway.TSPAN7通过PTEN/PI3K/AKT通路在膀胱癌中发挥抗肿瘤作用。
基于活性化合物,hsa_circ_0061817的过表达可抑制肺癌细胞的增殖和侵袭。
Oxid Med Cell Longev. 2022 Sep 16;2022:4509019. doi: 10.1155/2022/4509019. eCollection 2022.
4
Nerve growth factor promote VCAM-1-dependent monocyte adhesion and M2 polarization in osteosarcoma microenvironment: Implications for larotrectinib therapy.神经生长因子促进骨肉瘤微环境中 VCAM-1 依赖性单核细胞黏附和 M2 极化:对 larotrectinib 治疗的影响。
Int J Biol Sci. 2024 Aug 1;20(11):4114-4127. doi: 10.7150/ijbs.95463. eCollection 2024.
5
Unveiling the unique role of TSPAN7 across tumors: a pan-cancer study incorporating retrospective clinical research and bioinformatic analysis.揭示 TSPAN7 在肿瘤中的独特作用:一项包含回顾性临床研究和生物信息学分析的泛癌研究。
Biol Direct. 2024 Aug 22;19(1):72. doi: 10.1186/s13062-024-00516-8.
6
EMT-related gene classifications predict the prognosis, immune infiltration, and therapeutic response of osteosarcoma.上皮-间质转化相关基因分类可预测骨肉瘤的预后、免疫浸润及治疗反应。
Front Pharmacol. 2024 Aug 7;15:1419040. doi: 10.3389/fphar.2024.1419040. eCollection 2024.
7
Tetraspanin proteins in membrane remodeling processes.四跨膜蛋白在膜重塑过程中的作用。
J Cell Sci. 2024 Jul 15;137(14). doi: 10.1242/jcs.261532. Epub 2024 Jul 25.
8
New insights into the role of tetraspanin 6, 7, and 8 in physiology and pathology.对四跨膜蛋白 6、7、8 在生理和病理中的作用的新认识。
Cancer Med. 2024 Jul;13(14):e7390. doi: 10.1002/cam4.7390.
9
IGSF3 tissue expression in squamous cell carcinoma of the oropharynx: a novel tool for prognosis assessment in HPV-related and HPV-unrelated disease.IGSF3 在口咽鳞状细胞癌中的组织表达:HPV 相关和 HPV 不相关疾病预后评估的新工具。
APMIS. 2024 Dec;132(12):1061-1070. doi: 10.1111/apm.13417. Epub 2024 Apr 16.
10
The role of Tetraspanins in digestive system tumor development: update and emerging evidence.四跨膜蛋白在消化系统肿瘤发生发展中的作用:最新进展与新证据
Front Cell Dev Biol. 2024 Feb 8;12:1343894. doi: 10.3389/fcell.2024.1343894. eCollection 2024.
Front Oncol. 2021 Jan 8;10:613869. doi: 10.3389/fonc.2020.613869. eCollection 2020.
4
Expression and function of transmembrane 4 superfamily proteins in digestive system cancers.跨膜4超家族蛋白在消化系统癌症中的表达及功能
Cancer Cell Int. 2020 Jul 16;20:314. doi: 10.1186/s12935-020-01353-1. eCollection 2020.
5
LINC01354 Promotes Osteosarcoma Cell Invasion by Up-regulating Integrin β1.LINC01354 通过上调整合素 β1 促进骨肉瘤细胞侵袭。
Arch Med Res. 2020 Feb;51(2):115-123. doi: 10.1016/j.arcmed.2019.12.016. Epub 2020 Feb 25.
6
The efficacy and safety comparison of first-line chemotherapeutic agents (high-dose methotrexate, doxorubicin, cisplatin, and ifosfamide) for osteosarcoma: a network meta-analysis.一线化疗药物(高剂量甲氨蝶呤、阿霉素、顺铂和异环磷酰胺)治疗骨肉瘤的疗效和安全性比较:一项网络荟萃分析。
J Orthop Surg Res. 2020 Feb 13;15(1):51. doi: 10.1186/s13018-020-1576-0.
7
LncRNA CRNDE is activated by SP1 and promotes osteosarcoma proliferation, invasion, and epithelial-mesenchymal transition via Wnt/β-catenin signaling pathway.长链非编码 RNA CRNDE 受 SP1 激活,并通过 Wnt/β-catenin 信号通路促进骨肉瘤增殖、侵袭和上皮-间充质转化。
J Cell Biochem. 2020 Jun;121(5-6):3358-3371. doi: 10.1002/jcb.29607. Epub 2020 Jan 3.
8
TSPAN8 promotes colorectal cancer cell growth and migration in LSD1-dependent manner.TSPAN8 通过 LSD1 依赖性方式促进结直肠癌细胞生长和迁移。
Life Sci. 2020 Jan 15;241:117114. doi: 10.1016/j.lfs.2019.117114. Epub 2019 Nov 29.
9
TSPAN9 and EMILIN1 synergistically inhibit the migration and invasion of gastric cancer cells by increasing TSPAN9 expression.TSPAN9 和 EMILIN1 通过增加 TSPAN9 的表达协同抑制胃癌细胞的迁移和侵袭。
BMC Cancer. 2019 Jun 26;19(1):630. doi: 10.1186/s12885-019-5810-2.
10
FAT4 regulates the EMT and autophagy in colorectal cancer cells in part via the PI3K-AKT signaling axis.FAT4 通过部分调控 PI3K-AKT 信号通路调节结直肠癌细胞中的 EMT 和自噬。
J Exp Clin Cancer Res. 2019 Mar 4;38(1):112. doi: 10.1186/s13046-019-1043-0.