Suppr超能文献

FTO 通过介导 ERBB2 去甲基化促进食管鳞癌细胞的肿瘤进展。

FTO mediated ERBB2 demethylation promotes tumor progression in esophageal squamous cell carcinoma cells.

机构信息

Department of Cancer Epigenetics Program, the First Affiliated Hospital of USTC, Division of Life Sciences and Medicine, University of Science and Technology of China, Anhui Provincial Cancer Hospital, Hefei, 230031, Anhui, People's Republic of China.

Department of Provincial Clinical College, Wannan Medical College, Wuhu, 241002, Anhui, People's Republic of China.

出版信息

Clin Exp Metastasis. 2022 Aug;39(4):623-639. doi: 10.1007/s10585-022-10169-4. Epub 2022 May 7.

Abstract

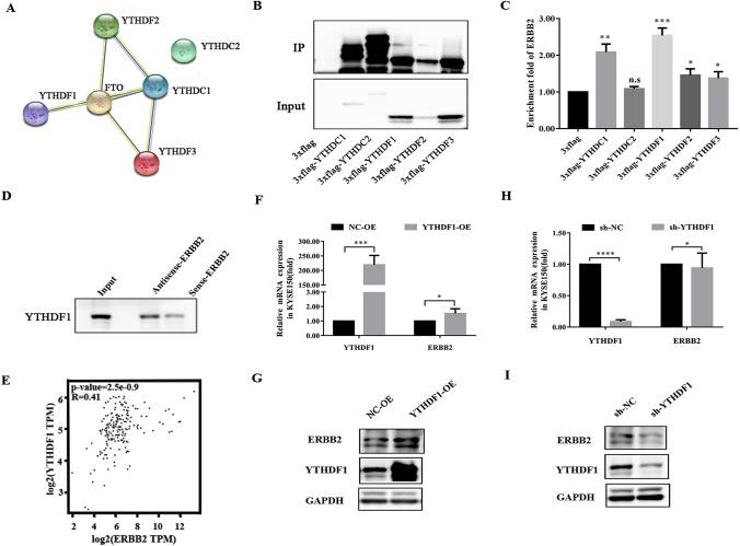
N-methyladenosine (mA) is the most prevalent and internal modification that occurs in the messenger RNAs of eukaryotes. However, knowledge of the impact of these modifications on gene expression regulation remains limited. By using the in vitro MeRIP-seq and RNA-seq assays, we discovered that the mRNA demethylase FTO was significantly up-regulated in esophageal squamous cell carcinoma (ESCC) tissues and cells. Knockdown of FTO drastically suppressed the proliferation, migration, and invasion of ESCC cells. Furthermore, by using transcriptome-wide mA-seq and RNA-seq assays, we identified ERBB2 is the target of FTO, which acts in concert in ESCC tumorigenesis and metastasis. Moreover, loss and gain functional studies suggested that the mA reader YTHDF1 stabilizes ERBB2 mRNA via decoding the mA modification. All these results uncovered a new signaling cascade, including FTO, YTHDF1, and ERBB2, which finely regulates the ESCC progression.

摘要

N6-甲基腺苷(m6A)是真核生物信使 RNA 中最普遍和内源性的修饰。然而,这些修饰对基因表达调控的影响的知识仍然有限。通过使用体外 MeRIP-seq 和 RNA-seq 检测,我们发现在食管鳞状细胞癌(ESCC)组织和细胞中,mRNA 去甲基酶 FTO 显著上调。FTO 的敲低极大地抑制了 ESCC 细胞的增殖、迁移和侵袭。此外,通过使用全转录组 m6A-seq 和 RNA-seq 检测,我们鉴定出 ERBB2 是 FTO 的靶标,它们在 ESCC 肿瘤发生和转移中协同作用。此外,缺失和获得功能研究表明,mA 阅读器 YTHDF1 通过解码 mA 修饰稳定 ERBB2 mRNA。所有这些结果揭示了一个新的信号级联,包括 FTO、YTHDF1 和 ERBB2,它们精细地调节 ESCC 的进展。

https://cdn.ncbi.nlm.nih.gov/pmc/blobs/923e/9338917/fddb88e06c1e/10585_2022_10169_Fig1_HTML.jpg

文献检索

告别复杂PubMed语法,用中文像聊天一样搜索,搜遍4000万医学文献。AI智能推荐,让科研检索更轻松。

立即免费搜索

文件翻译

保留排版,准确专业,支持PDF/Word/PPT等文件格式,支持 12+语言互译。

免费翻译文档

深度研究

AI帮你快速写综述,25分钟生成高质量综述,智能提取关键信息,辅助科研写作。

立即免费体验