Suppr超能文献

多功能温敏水凝胶通过极化巨噬细胞和清除 RONS 来调节骨关节炎的微环境。

Multifunctional thermo-sensitive hydrogel for modulating the microenvironment in Osteoarthritis by polarizing macrophages and scavenging RONS.

机构信息

Department of Pharmaceutics, School of Pharmacy, Qingdao University, Qingdao, 266021, People's Republic of China.

National Engineering Research Center for Biomaterials, Sichuan University, Chengdu, 610064, People's Republic of China.

出版信息

J Nanobiotechnology. 2022 May 7;20(1):221. doi: 10.1186/s12951-022-01422-9.

Abstract

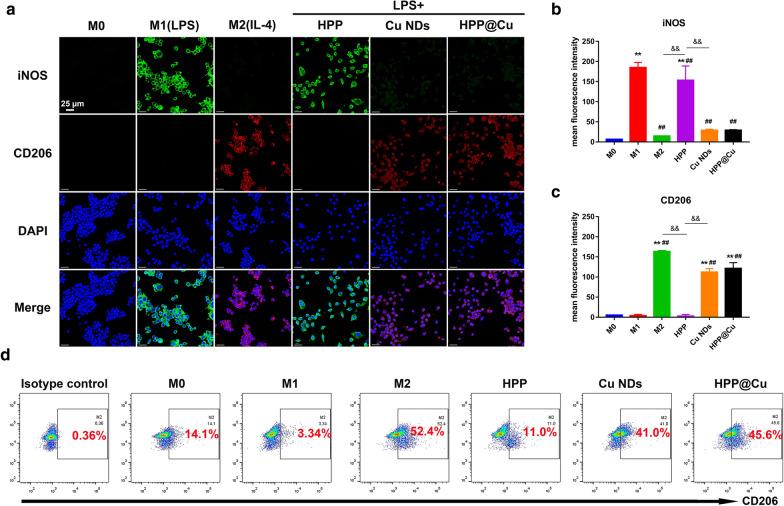
Osteoarthritis (OA) is a common degenerative joint disease that can lead to disability. Blocking the complex malignant feedback loop system dominated by oxidative stress and pro-inflammatory factors is the key to treating OA. Here, we develop a multifunctional composite thermo-sensitive hydrogel (HPP@Cu gel), which is utilized by Poloxamer 407 (P407) and hyaluronic acid (HA) mixture as the gel matrix, then physically mixed with copper nanodots (Cu NDs) and platelet-rich plasma (PRP). Cu NDs is a novel nano-scavenger of reactive oxygen and nitrogen species (RONS) with efficient free radical scavenging activity. HPP@Cu gel is injected into the articular cavity, where it form an in situ gel that slowly released Cu NDs, HA, and PRP, prolonging the duration of drug action. Our results indicate that HPP@Cu gel could efficiently remove RONS from inflammatory sites and promote repolarization of macrophages to an anti-inflammatory phenotype. The HPP@Cu gel therapy dramatically reduces cartilage degradation and inflammatory factor production in OA rats. This study provides a reliable reference for the application of injectable hydrogels in inflammatory diseases associated with oxidative stress.

摘要

骨关节炎(OA)是一种常见的退行性关节疾病,可导致残疾。阻断以氧化应激和促炎因子为主导的复杂恶性反馈环路系统是治疗 OA 的关键。在这里,我们开发了一种多功能复合热敏水凝胶(HPP@Cu 凝胶),它由泊洛沙姆 407(P407)和透明质酸(HA)混合物作为凝胶基质,然后与铜纳米点(Cu NDs)和富血小板血浆(PRP)物理混合。Cu NDs 是一种新型活性氧和氮物种(RONS)的纳米清除剂,具有高效的自由基清除活性。HPP@Cu 凝胶被注入关节腔,在那里形成原位凝胶,缓慢释放 Cu NDs、HA 和 PRP,延长药物作用时间。我们的结果表明,HPP@Cu 凝胶可以有效地从炎症部位清除 RONS,并促进巨噬细胞向抗炎表型再极化。HPP@Cu 凝胶治疗显著减少了 OA 大鼠的软骨降解和炎症因子的产生。本研究为可注射水凝胶在与氧化应激相关的炎症性疾病中的应用提供了可靠的参考。

https://cdn.ncbi.nlm.nih.gov/pmc/blobs/dafc/9077879/0253fda59b1c/12951_2022_1422_Fig1_HTML.jpg

文献检索

告别复杂PubMed语法,用中文像聊天一样搜索,搜遍4000万医学文献。AI智能推荐,让科研检索更轻松。

立即免费搜索

文件翻译

保留排版,准确专业,支持PDF/Word/PPT等文件格式,支持 12+语言互译。

免费翻译文档

深度研究

AI帮你快速写综述,25分钟生成高质量综述,智能提取关键信息,辅助科研写作。

立即免费体验