• 文献检索
  • 文档翻译
  • 深度研究
  • 学术资讯
  • Suppr Zotero 插件Zotero 插件
  • 邀请有礼
  • 套餐&价格
  • 历史记录
应用&插件
Suppr Zotero 插件Zotero 插件浏览器插件Mac 客户端Windows 客户端微信小程序
定价
高级版会员购买积分包购买API积分包
服务
文献检索文档翻译深度研究API 文档MCP 服务
关于我们
关于 Suppr公司介绍联系我们用户协议隐私条款
关注我们

Suppr 超能文献

核心技术专利:CN118964589B侵权必究
粤ICP备2023148730 号-1Suppr @ 2026

文献检索

告别复杂PubMed语法,用中文像聊天一样搜索,搜遍4000万医学文献。AI智能推荐,让科研检索更轻松。

立即免费搜索

文件翻译

保留排版,准确专业,支持PDF/Word/PPT等文件格式,支持 12+语言互译。

免费翻译文档

深度研究

AI帮你快速写综述,25分钟生成高质量综述,智能提取关键信息,辅助科研写作。

立即免费体验

超灵敏双功能纳米探针:肽驱动纳米颗粒的自组装实现肿瘤荧光成像与治疗

Super-sensitive bifunctional nanoprobe: Self-assembly of peptide-driven nanoparticles demonstrating tumor fluorescence imaging and therapy.

作者信息

Xiao Han, Zhang Rui, Fan Xiaobo, Jiang Xinglu, Zou Mingyuan, Yan Xuejiao, Hao Haiping, Wu Guoqiu

机构信息

Medical School, Southeast University, Nanjing 210009, China.

Department of Clinical Laboratory, the Fifth Affiliated Hospital of Sun Yat-sen University, Zhuhai 519000, China.

出版信息

Acta Pharm Sin B. 2022 Mar;12(3):1473-1486. doi: 10.1016/j.apsb.2021.07.020. Epub 2021 Jul 26.

DOI:10.1016/j.apsb.2021.07.020
PMID:35530136
原文链接:https://pmc.ncbi.nlm.nih.gov/articles/PMC9069314/
Abstract

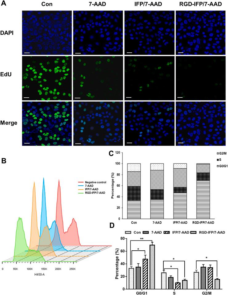
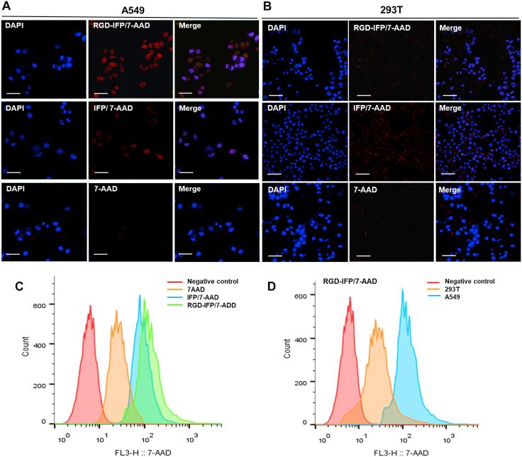
The development of nanomedicine has recently achieved several breakthroughs in the field of cancer treatment; however, biocompatibility and targeted penetration of these nanomaterials remain as limitations, which lead to serious side effects and significantly narrow the scope of their application. The self-assembly of intermediate filaments with arginine-glycine-aspartate (RGD) peptide (RGD-IFP) was triggered by the hydrophobic cationic molecule 7-amino actinomycin D (7-AAD) to synthesize a bifunctional nanoparticle that could serve as a fluorescent imaging probe to visualize tumor treatment. The designed RGD-IFP peptide possessed the ability to encapsulate 7-AAD molecules through the formation of hydrogen bonds and hydrophobic interactions by a one-step method. This fluorescent nanoprobe with RGD peptide could be targeted for delivery into tumor cells and released in acidic environments such as endosomes/lysosomes, ultimately inducing cytotoxicity by arresting tumor cell cycling with inserted DNA. It is noteworthy that the RGD-IFP/7-AAD nanoprobe tail-vein injection approach demonstrated not only high tumor-targeted imaging potential, but also potent antitumor therapeutic effects . The proposed strategy may be used in peptide-driven bifunctional nanoparticles for precise imaging and cancer therapy.

摘要

近年来,纳米医学在癌症治疗领域取得了多项突破;然而,这些纳米材料的生物相容性和靶向穿透性仍然是限制因素,会导致严重的副作用,并显著缩小其应用范围。疏水性阳离子分子7-氨基放线菌素D(7-AAD)触发了中间丝与精氨酸-甘氨酸-天冬氨酸(RGD)肽(RGD-IFP)的自组装,以合成一种双功能纳米颗粒,该颗粒可作为荧光成像探针来可视化肿瘤治疗。所设计的RGD-IFP肽能够通过一步法形成氢键和疏水相互作用来包裹7-AAD分子。这种带有RGD肽的荧光纳米探针可以靶向递送至肿瘤细胞,并在内体/溶酶体等酸性环境中释放,最终通过插入DNA来阻止肿瘤细胞周期,从而诱导细胞毒性。值得注意的是,RGD-IFP/7-AAD纳米探针尾静脉注射方法不仅显示出高肿瘤靶向成像潜力,而且还具有强大的抗肿瘤治疗效果。所提出的策略可用于肽驱动的双功能纳米颗粒,以实现精确成像和癌症治疗。

https://cdn.ncbi.nlm.nih.gov/pmc/blobs/8b05/9069314/c4b06bcaf7a1/gr9.jpg
https://cdn.ncbi.nlm.nih.gov/pmc/blobs/8b05/9069314/bf8a8ac594a5/ga1.jpg
https://cdn.ncbi.nlm.nih.gov/pmc/blobs/8b05/9069314/29f31ef5062b/gr1.jpg
https://cdn.ncbi.nlm.nih.gov/pmc/blobs/8b05/9069314/64611c870242/gr2.jpg
https://cdn.ncbi.nlm.nih.gov/pmc/blobs/8b05/9069314/3997061e1b06/gr3.jpg
https://cdn.ncbi.nlm.nih.gov/pmc/blobs/8b05/9069314/045e548c19f7/gr4.jpg
https://cdn.ncbi.nlm.nih.gov/pmc/blobs/8b05/9069314/14fd88a2e799/gr5.jpg
https://cdn.ncbi.nlm.nih.gov/pmc/blobs/8b05/9069314/beb5b6a34eb5/gr6.jpg
https://cdn.ncbi.nlm.nih.gov/pmc/blobs/8b05/9069314/5c7b86f56c19/gr7.jpg
https://cdn.ncbi.nlm.nih.gov/pmc/blobs/8b05/9069314/778a94b07fc8/gr8.jpg
https://cdn.ncbi.nlm.nih.gov/pmc/blobs/8b05/9069314/c4b06bcaf7a1/gr9.jpg
https://cdn.ncbi.nlm.nih.gov/pmc/blobs/8b05/9069314/bf8a8ac594a5/ga1.jpg
https://cdn.ncbi.nlm.nih.gov/pmc/blobs/8b05/9069314/29f31ef5062b/gr1.jpg
https://cdn.ncbi.nlm.nih.gov/pmc/blobs/8b05/9069314/64611c870242/gr2.jpg
https://cdn.ncbi.nlm.nih.gov/pmc/blobs/8b05/9069314/3997061e1b06/gr3.jpg
https://cdn.ncbi.nlm.nih.gov/pmc/blobs/8b05/9069314/045e548c19f7/gr4.jpg
https://cdn.ncbi.nlm.nih.gov/pmc/blobs/8b05/9069314/14fd88a2e799/gr5.jpg
https://cdn.ncbi.nlm.nih.gov/pmc/blobs/8b05/9069314/beb5b6a34eb5/gr6.jpg
https://cdn.ncbi.nlm.nih.gov/pmc/blobs/8b05/9069314/5c7b86f56c19/gr7.jpg
https://cdn.ncbi.nlm.nih.gov/pmc/blobs/8b05/9069314/778a94b07fc8/gr8.jpg
https://cdn.ncbi.nlm.nih.gov/pmc/blobs/8b05/9069314/c4b06bcaf7a1/gr9.jpg

相似文献

1
Super-sensitive bifunctional nanoprobe: Self-assembly of peptide-driven nanoparticles demonstrating tumor fluorescence imaging and therapy.超灵敏双功能纳米探针:肽驱动纳米颗粒的自组装实现肿瘤荧光成像与治疗
Acta Pharm Sin B. 2022 Mar;12(3):1473-1486. doi: 10.1016/j.apsb.2021.07.020. Epub 2021 Jul 26.
2
Design of integrin αβ targeting self-assembled protein nanoparticles with RGD peptide.设计整合素 αβ 靶向的含有 RGD 肽的自组装蛋白纳米颗粒。
Biomed Pharmacother. 2020 Aug;128:110236. doi: 10.1016/j.biopha.2020.110236. Epub 2020 May 21.
3
PET/MRI dual-modality tumor imaging using arginine-glycine-aspartic (RGD)-conjugated radiolabeled iron oxide nanoparticles.使用精氨酸-甘氨酸-天冬氨酸(RGD)偶联的放射性标记氧化铁纳米颗粒进行PET/MRI双模态肿瘤成像。
J Nucl Med. 2008 Aug;49(8):1371-9. doi: 10.2967/jnumed.108.051243. Epub 2008 Jul 16.
4
Facile Construction of Near Infrared Fluorescence Nanoprobe with Amphiphilic Protein-Polymer Bioconjugate for Targeted Cell Imaging.用于靶向细胞成像的两亲性蛋白质-聚合物生物共轭物构建近红外荧光纳米探针
ACS Appl Mater Interfaces. 2015 Sep 2;7(34):18997-9005. doi: 10.1021/acsami.5b05406. Epub 2015 Aug 18.
5
Fabrication of self-assembled peptide nanoparticles for in vitro assessment of cell apoptosis pathway and in vivo therapeutic efficacy.用于体外评估细胞凋亡途径和体内治疗效果的自组装肽纳米颗粒的制备
Mikrochim Acta. 2022 Jan 8;189(2):53. doi: 10.1007/s00604-021-05148-7.
6
Molecular basis for the targeted binding of RGD-containing peptide to integrin αVβ3.RGD 肽靶向结合整合素 αVβ3 的分子基础。
Biomaterials. 2014 Feb;35(5):1667-75. doi: 10.1016/j.biomaterials.2013.10.072. Epub 2013 Nov 20.
7
Improving sensitivity of magnetic resonance imaging by using a dual-targeted magnetic iron oxide nanoprobe.利用双靶向磁性氧化铁纳米探针提高磁共振成像的灵敏度。
Colloids Surf B Biointerfaces. 2018 Jan 1;161:339-346. doi: 10.1016/j.colsurfb.2017.10.059. Epub 2017 Oct 24.
8
Magnetic targeting combined with active targeting of dual-ligand iron oxide nanoprobes to promote the penetration depth in tumors for effective magnetic resonance imaging and hyperthermia.磁靶向联合双配体氧化铁纳米探针的主动靶向以提高肿瘤穿透深度用于有效的磁共振成像和热疗。
Acta Biomater. 2019 Sep 15;96:491-504. doi: 10.1016/j.actbio.2019.07.017. Epub 2019 Jul 11.
9
RGD-conjugated albumin nanoparticles as a novel delivery vehicle in pancreatic cancer therapy.RGD 修饰的白蛋白纳米粒作为一种新型的胰腺癌治疗药物载体。
Cancer Biol Ther. 2012 Feb 15;13(4):206-15. doi: 10.4161/cbt.13.4.18692.
10
Heterogeneous dimer peptide-conjugated polylysine dendrimer-FeO composite as a novel nanoscale molecular probe for early diagnosis and therapy in hepatocellular carcinoma.异质二聚体肽缀合聚赖氨酸树枝状大分子-FeO复合材料作为一种用于肝细胞癌早期诊断和治疗的新型纳米级分子探针。
Int J Nanomedicine. 2017 Feb 10;12:1183-1200. doi: 10.2147/IJN.S126887. eCollection 2017.

引用本文的文献

1
Optimizing the Surface Functionalization of Peptide-MXene Nanoplatforms to Amplify Tumor-Targeting Efficiency and Photothermal Therapy.优化肽-碳化钛纳米片纳米平台的表面功能化以提高肿瘤靶向效率和光热治疗效果
Biomater Res. 2025 May 26;29:0198. doi: 10.34133/bmr.0198. eCollection 2025.
2
Mechanism of Peptide Self-assembly and Its Study in Biomedicine.肽的自组装机制及其在生物医学中的研究。
Protein J. 2024 Jun;43(3):464-476. doi: 10.1007/s10930-024-10200-5. Epub 2024 Apr 27.
3
Recent advances in melittin-based nanoparticles for antitumor treatment: from mechanisms to targeted delivery strategies.

本文引用的文献

1
Intelligent Nanoprobe: Acid-Responsive Drug Release and In Situ Evaluation of Its Own Therapeutic Effect.智能纳米探针:酸响应性药物释放及其治疗效果的原位评价。
Anal Chem. 2020 Sep 15;92(18):12371-12378. doi: 10.1021/acs.analchem.0c02099. Epub 2020 Aug 28.
2
Fibronectin-Targeting and Cathepsin B-Activatable Theranostic Nanoprobe for MR/Fluorescence Imaging and Enhanced Photodynamic Therapy for Triple Negative Breast Cancer.纤连蛋白靶向和组织蛋白酶 B 激活治疗性纳米探针用于三阴性乳腺癌的磁共振/荧光成像和增强光动力治疗。
ACS Appl Mater Interfaces. 2020 Jul 29;12(30):33564-33574. doi: 10.1021/acsami.0c10397. Epub 2020 Jul 20.
3
基于蜂毒素的纳米粒在抗肿瘤治疗中的最新进展:从作用机制到靶向递药策略。
J Nanobiotechnology. 2023 Nov 28;21(1):454. doi: 10.1186/s12951-023-02223-4.
4
Engineering siRNA-loaded and RGDfC-targeted selenium nanoparticles for highly efficient silencing of DCBLD2 gene for colorectal cancer treatment.工程化负载小干扰RNA并靶向RGDfC的硒纳米颗粒用于高效沉默DCBLD2基因以治疗结直肠癌
Discov Nano. 2023 Jul 21;18(1):94. doi: 10.1186/s11671-023-03870-0.
5
Intravital Microscopy Reveals Endothelial Transcytosis Contributing to Significant Tumor Accumulation of Albumin Nanoparticles.活体显微镜检查揭示内皮细胞转胞吞作用有助于白蛋白纳米颗粒在肿瘤中大量积聚。
Pharmaceutics. 2023 Feb 3;15(2):519. doi: 10.3390/pharmaceutics15020519.
Vimentin S-glutathionylation at Cys328 inhibits filament elongation and induces severing of mature filaments in vitro.
波形蛋白 Cys328 的 S-谷胱甘肽化抑制了体外成熟丝的延伸并诱导其断裂。
FEBS J. 2020 Dec;287(24):5304-5322. doi: 10.1111/febs.15321. Epub 2020 Apr 21.
4
Conjugated polymer nano-systems for hyperthermia, imaging and drug delivery.用于热疗、成像和药物输送的共轭聚合物纳米系统。
Adv Drug Deliv Rev. 2020;163-164:40-64. doi: 10.1016/j.addr.2020.01.002. Epub 2020 Jan 28.
5
Opposing Pressures of Speed and Efficiency Guide the Evolution of Molecular Machines.速度与效率的对立压力引导分子机器的进化。
Mol Biol Evol. 2019 Dec 1;36(12):2813-2822. doi: 10.1093/molbev/msz190.
6
Radiopharmaceuticals and Fluorescein Sodium Mediated Triple-Modality Molecular Imaging Allows Precise Image-Guided Tumor Surgery.放射性药物与荧光素钠介导的三模态分子成像实现精确的影像引导肿瘤手术。
Adv Sci (Weinh). 2019 Apr 24;6(13):1900159. doi: 10.1002/advs.201900159. eCollection 2019 Jul 3.
7
Synergetic Functional Nanocomposites Enhance Immunotherapy in Solid Tumors by Remodeling the Immunoenvironment.协同功能纳米复合材料通过重塑免疫环境增强实体瘤的免疫治疗效果。
Adv Sci (Weinh). 2019 Feb 16;6(8):1802012. doi: 10.1002/advs.201802012. eCollection 2019 Apr 17.
8
Theranostic nanoparticles with tumor-specific enzyme-triggered size reduction and drug release to perform photothermal therapy for breast cancer treatment.具有肿瘤特异性酶触发尺寸减小和药物释放功能的诊疗纳米颗粒,用于乳腺癌治疗的光热疗法。
Acta Pharm Sin B. 2019 Mar;9(2):410-420. doi: 10.1016/j.apsb.2018.09.001. Epub 2018 Sep 5.
9
Induction Chemotherapy Response as a Guide for Treatment Optimization in Sinonasal Undifferentiated Carcinoma.诱导化疗反应作为指导优化治疗鼻腔鼻窦未分化癌的方法。
J Clin Oncol. 2019 Feb 20;37(6):504-512. doi: 10.1200/JCO.18.00353. Epub 2019 Jan 7.
10
DNA Intercalation Facilitates Efficient DNA-Targeted Covalent Binding of Phenanthriplatin.DNA 嵌入作用促进菲咯啉铂的高效 DNA 靶向共价键合。
J Am Chem Soc. 2019 Jan 30;141(4):1537-1545. doi: 10.1021/jacs.8b10252. Epub 2019 Jan 17.