Suppr超能文献

缺失线粒体外切酶 MGME1 的小鼠会发展出具有肾小球功能障碍的炎症性肾病。

Mice lacking the mitochondrial exonuclease MGME1 develop inflammatory kidney disease with glomerular dysfunction.

机构信息

Max Planck Institute for Biology of Ageing, Cologne, Germany.

Institute of Experimental Genetics, German Mouse Clinic, Helmholtz Zentrum München, German Research Center for Environmental Health GmbH, Neuherberg, Germany.

出版信息

PLoS Genet. 2022 May 9;18(5):e1010190. doi: 10.1371/journal.pgen.1010190. eCollection 2022 May.

Abstract

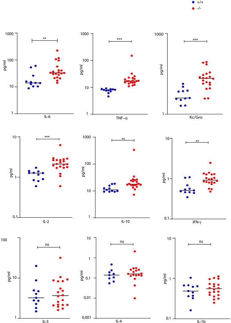
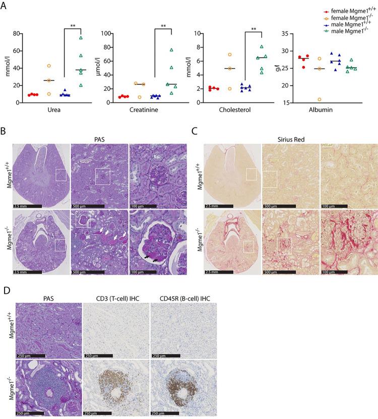
Mitochondrial DNA (mtDNA) maintenance disorders are caused by mutations in ubiquitously expressed nuclear genes and lead to syndromes with variable disease severity and tissue-specific phenotypes. Loss of function mutations in the gene encoding the mitochondrial genome and maintenance exonuclease 1 (MGME1) result in deletions and depletion of mtDNA leading to adult-onset multisystem mitochondrial disease in humans. To better understand the in vivo function of MGME1 and the associated disease pathophysiology, we characterized a Mgme1 mouse knockout model by extensive phenotyping of ageing knockout animals. We show that loss of MGME1 leads to de novo formation of linear deleted mtDNA fragments that are constantly made and degraded. These findings contradict previous proposal that MGME1 is essential for degradation of linear mtDNA fragments and instead support a model where MGME1 has a critical role in completion of mtDNA replication. We report that Mgme1 knockout mice develop a dramatic phenotype as they age and display progressive weight loss, cataract and retinopathy. Surprisingly, aged animals also develop kidney inflammation, glomerular changes and severe chronic progressive nephropathy, consistent with nephrotic syndrome. These findings link the faulty mtDNA synthesis to severe inflammatory disease and thus show that defective mtDNA replication can trigger an immune response that causes age-associated progressive pathology in the kidney.

摘要

线粒体 DNA(mtDNA)维持障碍是由核基因中普遍表达的突变引起的,导致疾病严重程度和组织特异性表型不同的综合征。编码线粒体基因组和维持核酸外切酶 1(MGME1)的基因突变导致 mtDNA 的缺失和耗竭,导致人类成年起病的多系统线粒体疾病。为了更好地理解 MGME1 的体内功能和相关疾病的病理生理学,我们通过对衰老的敲除动物进行广泛的表型分析,对 Mgme1 敲除小鼠模型进行了表征。我们表明,MGME1 的缺失导致新形成的线性缺失 mtDNA 片段不断产生和降解。这些发现与先前提出的 MGME1 对线性 mtDNA 片段降解至关重要的观点相矛盾,而是支持 MGME1 在 mtDNA 复制完成中具有关键作用的模型。我们报告说,随着年龄的增长,Mgme1 敲除小鼠会出现明显的表型,表现为体重逐渐减轻、白内障和视网膜病变。令人惊讶的是,年老的动物还会出现肾脏炎症、肾小球变化和严重的慢性进行性肾病,类似于肾病综合征。这些发现将有缺陷的 mtDNA 合成与严重的炎症性疾病联系起来,表明有缺陷的 mtDNA 复制可以引发免疫反应,导致肾脏中与年龄相关的进行性病理。

https://cdn.ncbi.nlm.nih.gov/pmc/blobs/52b8/9119528/b507f91fb341/pgen.1010190.g001.jpg

文献检索

告别复杂PubMed语法,用中文像聊天一样搜索,搜遍4000万医学文献。AI智能推荐,让科研检索更轻松。

立即免费搜索

文件翻译

保留排版,准确专业,支持PDF/Word/PPT等文件格式,支持 12+语言互译。

免费翻译文档

深度研究

AI帮你快速写综述,25分钟生成高质量综述,智能提取关键信息,辅助科研写作。

立即免费体验