Suppr超能文献

MGME1 与不良预后相关,对低级别脑胶质瘤的细胞增殖至关重要。

MGME1 associates with poor prognosis and is vital for cell proliferation in lower-grade glioma.

机构信息

Departments of Neurosurgery, The Second Affiliated Hospital of Nanchang University, Nanchang 330006, Jiangxi, China.

Jiangxi Key Laboratory of Neurological Tumors and Cerebrovascular Diseases, Nanchang 330006, Jiangxi, China.

出版信息

Aging (Albany NY). 2023 May 8;15(9):3690-3714. doi: 10.18632/aging.204705.

Abstract

OBJECTIVE

Mitochondrial genome maintenance exonuclease 1 (MGME1) is associated with DNA depletion, deletion, duplication, and rearrangement. However, the function of MGME1 in tumors, especially lower-grade gliomas (LGGs), has not been established.

METHODS

Pan-cancer analysis was used to define the expression patterns and prognostic value of MGME1 in various cancers. Subsequently, we systematically determined the associations between MGME1 expression and clinicopathological characteristics, prognosis, biological functions, immune characteristics, genomic mutations, and therapeutic responses of LGGs based on their expression patterns. The expression level and specific functions of MGME1 in LGGs was detected by conducting experiments.

RESULTS

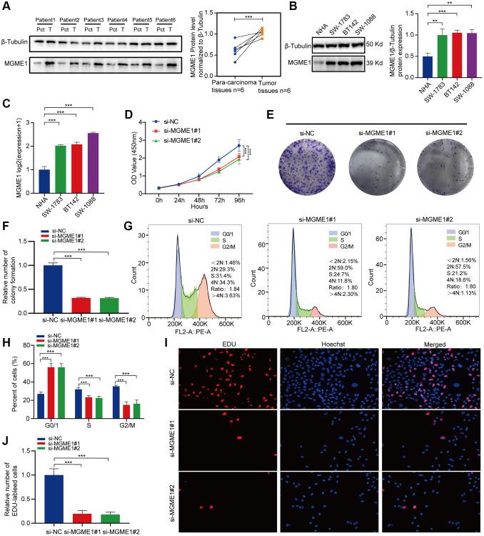
Abnormally enhanced and high MGME1 expressions were associated with poor prognoses of various tumors, including LGG. Multivariate and univariate Cox regression analyses manifested that MGME1 expression was an independent prognostic biomarker for LGG. The immune-related signatures, infiltration of immune cells, immune checkpoint genes (ICPGs), copy number alteration (CNA), tumor mutation burden (TMB), and treatment responses of LGG patients were associated with the expression of MGME1. The experiments affirmed that MGME1 was elevated and tightly connected with the cell proliferation and cell cycle in LGG.

CONCLUSIONS

MGME1 is an independent prognostic biomarker and closely related to the cell proliferation in LGG.

摘要

目的

线粒体基因组维护外切酶 1(MGME1)与 DNA 耗竭、缺失、重复和重排有关。然而,MGME1 在肿瘤中的功能,特别是低级别胶质瘤(LGG),尚未确定。

方法

泛癌分析用于定义 MGME1 在各种癌症中的表达模式和预后价值。随后,我们根据 LGG 的表达模式,系统地确定了 MGME1 表达与临床病理特征、预后、生物学功能、免疫特征、基因组突变和治疗反应之间的关联。通过实验检测了 LGG 中 MGME1 的表达水平和特定功能。

结果

异常增强和高 MGME1 表达与各种肿瘤(包括 LGG)的不良预后相关。多变量和单变量 Cox 回归分析表明,MGME1 表达是 LGG 的独立预后生物标志物。LGG 患者的免疫相关特征、免疫细胞浸润、免疫检查点基因(ICPGs)、拷贝数改变(CNA)、肿瘤突变负担(TMB)和治疗反应与 MGME1 的表达相关。实验证实 MGME1 在 LGG 中上调,并与细胞增殖和细胞周期密切相关。

结论

MGME1 是 LGG 的独立预后生物标志物,与细胞增殖密切相关。

https://cdn.ncbi.nlm.nih.gov/pmc/blobs/2483/10449294/ef0800e4d49e/aging-15-204705-g001.jpg

文献AI研究员

20分钟写一篇综述,助力文献阅读效率提升50倍。

立即体验

用中文搜PubMed

大模型驱动的PubMed中文搜索引擎

马上搜索

文档翻译

学术文献翻译模型,支持多种主流文档格式。

立即体验