Suppr超能文献

Agmo knockdown 导致醚脂代谢缺陷时 3T3-L1 脂肪细胞脂类组的适应性变化。

Adaptations of the 3T3-L1 adipocyte lipidome to defective ether lipid catabolism upon Agmo knockdown.

机构信息

Institute of Biological Chemistry, Biocenter, Medical University of Innsbruck, Innsbruck, Austria.

Laboratory Genetic Metabolic Diseases, Department of Clinical Chemistry and Pediatrics, Emma Children's Hospital, Amsterdam UMC Location University of Amsterdam, Amsterdam, The Netherlands; Core Facility Metabolomics, Amsterdam UMC Location University of Amsterdam, Amsterdam, The Netherlands; Bioinformatics Laboratory, Department of Epidemiology & Data Science, Amsterdam Public Health Research Institute, Amsterdam UMC Location University of Amsterdam, Amsterdam, The Netherlands.

出版信息

J Lipid Res. 2022 Jun;63(6):100222. doi: 10.1016/j.jlr.2022.100222. Epub 2022 May 7.

Abstract

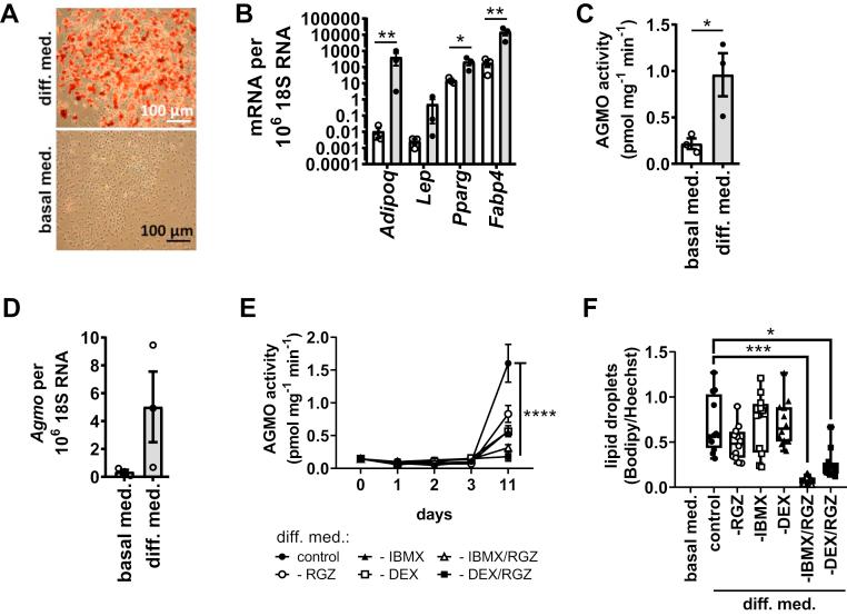
Little is known about the physiological role of alkylglycerol monooxygenase (AGMO), the only enzyme capable of cleaving the 1-O-alkyl ether bond of ether lipids. Expression and enzymatic activity of this enzyme can be detected in a variety of tissues including adipose tissue. This labile lipolytic membrane-bound protein uses tetrahydrobiopterin as a cofactor, and mice with reduced tetrahydrobiopterin levels have alterations in body fat distribution and blood lipid concentrations. In addition, manipulation of AGMO in macrophages led to significant changes in the cellular lipidome, and alkylglycerolipids, the preferred substrates of AGMO, were shown to accumulate in mature adipocytes. Here, we investigated the roles of AGMO in lipid metabolism by studying 3T3-L1 adipogenesis. AGMO activity was induced over 11 days using an adipocyte differentiation protocol. We show that RNA interference-mediated knockdown of AGMO did not interfere with adipocyte differentiation or affect lipid droplet formation. Furthermore, lipidomics revealed that plasmalogen phospholipids were preferentially accumulated upon Agmo knockdown, and a significant shift toward longer and more polyunsaturated acyl side chains of diacylglycerols and triacylglycerols could be detected by mass spectrometry. Our results indicate that alkylglycerol catabolism has an influence not only on ether-linked species but also on the degree of unsaturation in the massive amounts of triacylglycerols formed during in vitro 3T3-L1 adipocyte differentiation.

摘要

关于烷基甘油单加氧酶(AGMO)的生理作用知之甚少,它是唯一能够切割醚脂质 1-O-烷基醚键的酶。这种酶的表达和酶活性可以在包括脂肪组织在内的各种组织中检测到。这种不稳定的脂解膜结合蛋白使用四氢生物蝶呤作为辅助因子,而四氢生物蝶呤水平降低的小鼠会改变体脂肪分布和血脂浓度。此外,AGMO 在巨噬细胞中的操作导致细胞脂质组发生显著变化,并且 AGMO 的首选底物烷基甘油脂质在成熟脂肪细胞中积累。在这里,我们通过研究 3T3-L1 脂肪生成来研究 AGMO 在脂质代谢中的作用。使用脂肪细胞分化方案在 11 天内诱导 AGMO 活性。我们表明,RNA 干扰介导的 AGMO 敲低不会干扰脂肪细胞分化或影响脂滴形成。此外,脂质组学显示,在用 Agmo 敲低后,质膜磷脂优先积累,并且可以通过质谱检测到二酰基甘油和三酰基甘油中酰基侧链的长度和多不饱和性的显著变化。我们的结果表明,烷基甘油分解代谢不仅对醚键连接的物质有影响,而且对大量在体外 3T3-L1 脂肪细胞分化过程中形成的三酰基甘油的不饱和程度也有影响。

https://cdn.ncbi.nlm.nih.gov/pmc/blobs/941e/9192799/9683a8df8414/gr1.jpg

文献检索

告别复杂PubMed语法,用中文像聊天一样搜索,搜遍4000万医学文献。AI智能推荐,让科研检索更轻松。

立即免费搜索

文件翻译

保留排版,准确专业,支持PDF/Word/PPT等文件格式,支持 12+语言互译。

免费翻译文档

深度研究

AI帮你快速写综述,25分钟生成高质量综述,智能提取关键信息,辅助科研写作。

立即免费体验