• 文献检索
  • 文档翻译
  • 深度研究
  • 学术资讯
  • Suppr Zotero 插件Zotero 插件
  • 邀请有礼
  • 套餐&价格
  • 历史记录
应用&插件
Suppr Zotero 插件Zotero 插件浏览器插件Mac 客户端Windows 客户端微信小程序
定价
高级版会员购买积分包购买API积分包
服务
文献检索文档翻译深度研究API 文档MCP 服务
关于我们
关于 Suppr公司介绍联系我们用户协议隐私条款
关注我们

Suppr 超能文献

核心技术专利:CN118964589B侵权必究
粤ICP备2023148730 号-1Suppr @ 2026

文献检索

告别复杂PubMed语法,用中文像聊天一样搜索,搜遍4000万医学文献。AI智能推荐,让科研检索更轻松。

立即免费搜索

文件翻译

保留排版,准确专业,支持PDF/Word/PPT等文件格式,支持 12+语言互译。

免费翻译文档

深度研究

AI帮你快速写综述,25分钟生成高质量综述,智能提取关键信息,辅助科研写作。

立即免费体验

一个由 ZCRB1 诱导产生的环状 RNA(circHEATR5B)编码的新型蛋白通过磷酸化 JMJD5 抑制 GBM 的有氧糖酵解。

A novel protein encoded by ZCRB1-induced circHEATR5B suppresses aerobic glycolysis of GBM through phosphorylation of JMJD5.

机构信息

Department of Neurosurgery, Shengjing Hospital of China Medical University, Shenyang, 110004, China.

Key Laboratory of Neuro-oncology in Liaoning Province, Shenyang, 110004, China.

出版信息

J Exp Clin Cancer Res. 2022 May 10;41(1):171. doi: 10.1186/s13046-022-02374-6.

DOI:10.1186/s13046-022-02374-6
PMID:35538499
原文链接:https://pmc.ncbi.nlm.nih.gov/articles/PMC9086421/
Abstract

BACKGROUND

RNA-binding proteins (RBPs) and circular RNAs (circRNAs) play important roles in glioblastoma multiforme (GBM). Aerobic glycolysis is a metabolic characteristic of GBM. However, the roles of RBPs and circRNAs in aerobic glycolysis in GBM remain unclear. The aim of this study is to explore the mechanisms by which RBPs and circRNAs regulate aerobic glycolysis in GBM cells.

METHODS

RNA sequencing and circRNA microarray analysis were performed to identify RBPs and circRNAs for further study. Mass spectrometry validated the encoded protein and its interacting proteins. Quantitative reverse transcription PCR and western blot assays were used to determine the mRNA and protein expression, respectively. Furthermore, immunofluorescence and fluorescence in situ hybridization assays were used to determine the protein and RNA localization, respectively. Glucose and lactate measurement assays, Seahorse XF glycolysis stress assays and cell viability assays were conducted to investigate the effects on glycolysis and proliferation in GBM cells.

RESULTS

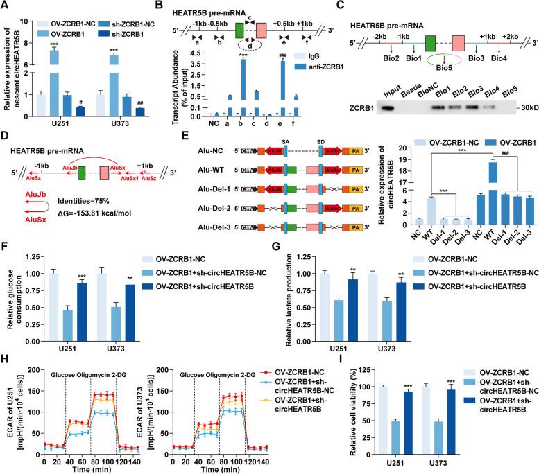
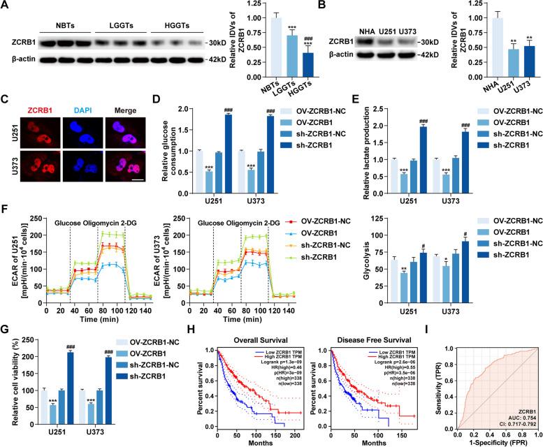
We selected zinc finger CCHC-type and RNA-binding motif 1 (ZCRB1) and circRNA HEAT repeat containing 5B (circHEATR5B) as candidates for this study. These genes were expressed at low levels in GBM tissues and cells. Both ZCRB1 and circHEATR5B overexpression suppressed aerobic glycolysis and proliferation in GBM cells. ZCRB1 overexpression promoted the Alu element-mediated formation of circHEATR5B. In addition, circHEATR5B encoded a novel protein HEATR5B-881aa which interacted directly with Jumonji C-domain-containing 5 (JMJD5) and reduced its stability by phosphorylating S361. JMJD5 knockdown increased pyruvate kinase M2 (PKM2) enzymatic activity and suppressed glycolysis and proliferation in GBM cells. Finally, ZCRB1, circHEATR5B and HEATR5B-881aa overexpression inhibited GBM xenograft growth and prolonged the survival time of nude mice.

CONCLUSIONS

This study reveals a novel mechanism of regulating aerobic glycolysis and proliferation in GBM cells through the ZCRB1/circHEATR5B/HEATR5B-881aa/JMJD5/PKM2 pathway, which can provide novel strategies and potential targets for GBM therapy.

摘要

背景

RNA 结合蛋白(RBPs)和环状 RNA(circRNAs)在多形性胶质母细胞瘤(GBM)中发挥重要作用。有氧糖酵解是 GBM 的一种代谢特征。然而,RBPs 和 circRNAs 在 GBM 有氧糖酵解中的作用尚不清楚。本研究旨在探讨 RBPs 和 circRNAs 调节 GBM 细胞有氧糖酵解的机制。

方法

进行 RNA 测序和 circRNA 微阵列分析,以鉴定进一步研究的 RBPs 和 circRNAs。质谱验证编码蛋白及其相互作用蛋白。定量逆转录 PCR 和 Western blot 检测分别用于检测 mRNA 和蛋白表达。此外,免疫荧光和荧光原位杂交检测分别用于检测蛋白和 RNA 定位。葡萄糖和乳酸测量检测、 Seahorse XF 糖酵解应激检测和细胞活力检测用于研究对 GBM 细胞糖酵解和增殖的影响。

结果

我们选择锌指 CCHC 型和 RNA 结合基序 1(ZCRB1)和环状 RNA HEAT 重复序列 5B(circHEATR5B)作为本研究的候选物。这些基因在 GBM 组织和细胞中的表达水平较低。ZCRB1 和 circHEATR5B 的过表达均抑制 GBM 细胞的有氧糖酵解和增殖。ZCRB1 过表达促进 Alu 元件介导的 circHEATR5B 的形成。此外,circHEATR5B 编码一种新型蛋白 HEATR5B-881aa,它与 JMJD5 直接相互作用,并通过磷酸化 S361 降低其稳定性。JMJD5 敲低增加丙酮酸激酶 M2(PKM2)酶活性并抑制 GBM 细胞的糖酵解和增殖。最后,ZCRB1、circHEATR5B 和 HEATR5B-881aa 的过表达抑制 GBM 异种移植瘤的生长并延长裸鼠的存活时间。

结论

本研究揭示了一种通过 ZCRB1/circHEATR5B/HEATR5B-881aa/JMJD5/PKM2 通路调节 GBM 细胞有氧糖酵解和增殖的新机制,可为 GBM 治疗提供新的策略和潜在靶点。

https://cdn.ncbi.nlm.nih.gov/pmc/blobs/f4a6/9088060/71aecb26c076/13046_2022_2374_Fig8_HTML.jpg
https://cdn.ncbi.nlm.nih.gov/pmc/blobs/f4a6/9088060/7f198ecfc523/13046_2022_2374_Fig1_HTML.jpg
https://cdn.ncbi.nlm.nih.gov/pmc/blobs/f4a6/9088060/798b3791a06f/13046_2022_2374_Fig2_HTML.jpg
https://cdn.ncbi.nlm.nih.gov/pmc/blobs/f4a6/9088060/b39d5adcb47b/13046_2022_2374_Fig3_HTML.jpg
https://cdn.ncbi.nlm.nih.gov/pmc/blobs/f4a6/9088060/36a7282a498f/13046_2022_2374_Fig4_HTML.jpg
https://cdn.ncbi.nlm.nih.gov/pmc/blobs/f4a6/9088060/a5334b62f7cd/13046_2022_2374_Fig5_HTML.jpg
https://cdn.ncbi.nlm.nih.gov/pmc/blobs/f4a6/9088060/3369d5c3723b/13046_2022_2374_Fig6_HTML.jpg
https://cdn.ncbi.nlm.nih.gov/pmc/blobs/f4a6/9088060/b62d3a4ac77b/13046_2022_2374_Fig7_HTML.jpg
https://cdn.ncbi.nlm.nih.gov/pmc/blobs/f4a6/9088060/71aecb26c076/13046_2022_2374_Fig8_HTML.jpg
https://cdn.ncbi.nlm.nih.gov/pmc/blobs/f4a6/9088060/7f198ecfc523/13046_2022_2374_Fig1_HTML.jpg
https://cdn.ncbi.nlm.nih.gov/pmc/blobs/f4a6/9088060/798b3791a06f/13046_2022_2374_Fig2_HTML.jpg
https://cdn.ncbi.nlm.nih.gov/pmc/blobs/f4a6/9088060/b39d5adcb47b/13046_2022_2374_Fig3_HTML.jpg
https://cdn.ncbi.nlm.nih.gov/pmc/blobs/f4a6/9088060/36a7282a498f/13046_2022_2374_Fig4_HTML.jpg
https://cdn.ncbi.nlm.nih.gov/pmc/blobs/f4a6/9088060/a5334b62f7cd/13046_2022_2374_Fig5_HTML.jpg
https://cdn.ncbi.nlm.nih.gov/pmc/blobs/f4a6/9088060/3369d5c3723b/13046_2022_2374_Fig6_HTML.jpg
https://cdn.ncbi.nlm.nih.gov/pmc/blobs/f4a6/9088060/b62d3a4ac77b/13046_2022_2374_Fig7_HTML.jpg
https://cdn.ncbi.nlm.nih.gov/pmc/blobs/f4a6/9088060/71aecb26c076/13046_2022_2374_Fig8_HTML.jpg

相似文献

1
A novel protein encoded by ZCRB1-induced circHEATR5B suppresses aerobic glycolysis of GBM through phosphorylation of JMJD5.一个由 ZCRB1 诱导产生的环状 RNA(circHEATR5B)编码的新型蛋白通过磷酸化 JMJD5 抑制 GBM 的有氧糖酵解。
J Exp Clin Cancer Res. 2022 May 10;41(1):171. doi: 10.1186/s13046-022-02374-6.
2
U3 snoRNA-mediated degradation of ZBTB7A regulates aerobic glycolysis in isocitrate dehydrogenase 1 wild-type glioblastoma cells.U3 snoRNA 通过调控 ZBTB7A 的降解来调节 IDH1 野生型脑胶质瘤细胞的有氧糖酵解。
CNS Neurosci Ther. 2023 Oct;29(10):2811-2825. doi: 10.1111/cns.14218. Epub 2023 Apr 17.
3
The MBNL1/circNTRK2/PAX5 pathway regulates aerobic glycolysis in glioblastoma cells by encoding a novel protein NTRK2-243aa.MBNL1/circNTRK2/PAX5 通路通过编码一种新型蛋白 NTRK2-243aa 来调节脑胶质瘤细胞的有氧糖酵解。
Cell Death Dis. 2022 Sep 5;13(9):767. doi: 10.1038/s41419-022-05219-4.
4
EIF4A3-induced circular RNA MMP9 (circMMP9) acts as a sponge of miR-124 and promotes glioblastoma multiforme cell tumorigenesis.EIF4A3 诱导的环状 RNA MMP9(circMMP9)作为 miR-124 的海绵体,促进多形性胶质母细胞瘤细胞的肿瘤发生。
Mol Cancer. 2018 Nov 23;17(1):166. doi: 10.1186/s12943-018-0911-0.
5
CircCDKN2B-AS1 interacts with IMP3 to stabilize hexokinase 2 mRNA and facilitate cervical squamous cell carcinoma aerobic glycolysis progression.环状 RNA CDKN2B-AS1 与 IMP3 相互作用稳定己糖激酶 2 mRNA,促进宫颈鳞状细胞癌细胞有氧糖酵解进展。
J Exp Clin Cancer Res. 2020 Dec 11;39(1):281. doi: 10.1186/s13046-020-01793-7.
6
JMJD5 regulates PKM2 nuclear translocation and reprograms HIF-1α-mediated glucose metabolism.JMJD5 调控 PKM2 核转位并重新编程 HIF-1α 介导的葡萄糖代谢。
Proc Natl Acad Sci U S A. 2014 Jan 7;111(1):279-84. doi: 10.1073/pnas.1311249111. Epub 2013 Dec 16.
7
Dimethylaminomicheliolide (DMAMCL) Suppresses the Proliferation of Glioblastoma Cells via Targeting Pyruvate Kinase 2 (PKM2) and Rewiring Aerobic Glycolysis.二甲基氨基米氏内酯(DMAMCL)通过靶向丙酮酸激酶2(PKM2)并重塑有氧糖酵解来抑制胶质母细胞瘤细胞的增殖。
Front Oncol. 2019 Oct 2;9:993. doi: 10.3389/fonc.2019.00993. eCollection 2019.
8
N6-isopentenyladenosine inhibits aerobic glycolysis in glioblastoma cells by targeting PKM2 expression and activity.N6-异戊烯基腺苷通过靶向 PKM2 的表达和活性抑制脑胶质瘤细胞的有氧糖酵解。
FEBS Open Bio. 2024 May;14(5):843-854. doi: 10.1002/2211-5463.13766. Epub 2024 Mar 21.
9
HNRNPL induced circFAM13B increased bladder cancer immunotherapy sensitivity via inhibiting glycolysis through IGF2BP1/PKM2 pathway.HNRNPL 诱导的 circFAM13B 通过 IGF2BP1/PKM2 通路抑制糖酵解增加膀胱癌免疫治疗敏感性。
J Exp Clin Cancer Res. 2023 Feb 6;42(1):41. doi: 10.1186/s13046-023-02614-3.
10
Propofol disrupts cell carcinogenesis and aerobic glycolysis by regulating circTADA2A/miR-455-3p/FOXM1 axis in lung cancer.丙泊酚通过调控 circTADA2A/miR-455-3p/FOXM1 轴抑制肺癌细胞癌变和有氧糖酵解。
Cell Cycle. 2020 Oct;19(19):2538-2552. doi: 10.1080/15384101.2020.1810393. Epub 2020 Aug 28.

引用本文的文献

1
Circular RNA circFTO promotes pressure overload-induced cardiac hypertrophy by encoding a novel protein FTO-36aa.环状RNA circFTO通过编码一种新型蛋白质FTO-36aa促进压力超负荷诱导的心脏肥大。
J Thorac Dis. 2025 Aug 31;17(8):6127-6150. doi: 10.21037/jtd-2025-1462. Epub 2025 Aug 28.
2
The Targeted Inhibition of Histone Lysine Demethylases as a Novel Promising Anti-Cancer Therapeutic Strategy-An Update on Recent Evidence.靶向抑制组蛋白赖氨酸去甲基化酶作为一种新型且有前景的抗癌治疗策略——近期证据更新
Cancers (Basel). 2025 Aug 27;17(17):2798. doi: 10.3390/cancers17172798.
3
Peptide Drug: Design and Clinical Applications.

本文引用的文献

1
CircRPN2 Inhibits Aerobic Glycolysis and Metastasis in Hepatocellular Carcinoma.环状RPN2抑制肝细胞癌的有氧糖酵解和转移。
Cancer Res. 2022 Mar 15;82(6):1055-1069. doi: 10.1158/0008-5472.CAN-21-1259.
2
The versatile role of HuR in Glioblastoma and its potential as a therapeutic target for a multi-pronged attack.HuR 在胶质母细胞瘤中的多功能作用及其作为多管齐下治疗靶点的潜力。
Adv Drug Deliv Rev. 2022 Feb;181:114082. doi: 10.1016/j.addr.2021.114082. Epub 2021 Dec 16.
3
Trametinib Inhibits the Growth and Aerobic Glycolysis of Glioma Cells by Targeting the PKM2/c-Myc Axis.
肽类药物:设计与临床应用
MedComm (2020). 2025 Jul 25;6(8):e70287. doi: 10.1002/mco2.70287. eCollection 2025 Aug.
4
CircMAN1A2 Levels Determine GBM Susceptibility to TMZ in a Pathway Involving TEP1- and KEAP1-Mediated NRF2 Degradation Leading to Ferroptosis.环状MAN1A2水平通过涉及TEP1和KEAP1介导的NRF2降解导致铁死亡的途径决定胶质母细胞瘤对替莫唑胺的敏感性。
CNS Neurosci Ther. 2025 Jul;31(7):e70489. doi: 10.1111/cns.70489.
5
Small open reading frame-encoded microproteins in cancer: identification, biological functions and clinical significance.癌症中的小开放阅读框编码微蛋白:鉴定、生物学功能及临床意义
Mol Cancer. 2025 Apr 2;24(1):105. doi: 10.1186/s12943-025-02278-x.
6
Coding circular RNA in human cancer.人类癌症中的环状RNA编码
Genes Dis. 2024 Jun 14;12(3):101347. doi: 10.1016/j.gendis.2024.101347. eCollection 2025 May.
7
The Role of the Dysregulation of circRNAs Expression in Glioblastoma Multiforme.环状RNA表达失调在多形性胶质母细胞瘤中的作用
J Mol Neurosci. 2025 Jan 22;75(1):9. doi: 10.1007/s12031-024-02285-5.
8
Effect of SNORD113-3/ADAR2 on glycolipid metabolism in glioblastoma via A-to-I editing of PHKA2.通过对PHKA2进行A到I编辑,SNORD113-3/ADAR2对胶质母细胞瘤糖脂代谢的影响
Cell Mol Biol Lett. 2025 Jan 10;30(1):5. doi: 10.1186/s11658-024-00680-9.
9
Epigenetic Modifiers: Exploring the Roles of Histone Methyltransferases and Demethylases in Cancer and Neurodegeneration.表观遗传修饰因子:探索组蛋白甲基转移酶和去甲基酶在癌症与神经退行性疾病中的作用
Biology (Basel). 2024 Dec 3;13(12):1008. doi: 10.3390/biology13121008.
10
Metabolism: an important player in glioma survival and development.代谢:神经胶质瘤存活与发展中的重要因素。
Discov Oncol. 2024 Oct 22;15(1):577. doi: 10.1007/s12672-024-01402-5.
曲美替尼通过靶向PKM2/c-Myc轴抑制胶质瘤细胞的生长和有氧糖酵解。
Front Pharmacol. 2021 Oct 21;12:760055. doi: 10.3389/fphar.2021.760055. eCollection 2021.
4
Enzymatic activation of pyruvate kinase increases cytosolic oxaloacetate to inhibit the Warburg effect.酶激活丙酮酸激酶增加胞质草酰乙酸以抑制瓦博格效应。
Nat Metab. 2021 Jul;3(7):954-968. doi: 10.1038/s42255-021-00424-5. Epub 2021 Jul 5.
5
Targeting HLA-F suppresses the proliferation of glioma cells via a reduction in hexokinase 2-dependent glycolysis.靶向 HLA-F 通过降低依赖于己糖激酶 2 的糖酵解来抑制神经胶质瘤细胞的增殖。
Int J Biol Sci. 2021 Mar 25;17(5):1263-1276. doi: 10.7150/ijbs.56357. eCollection 2021.
6
A novel protein encoded by circMAPK1 inhibits progression of gastric cancer by suppressing activation of MAPK signaling.环状蛋白 MAPK1 通过抑制 MAPK 信号通路的激活来抑制胃癌的进展。
Mol Cancer. 2021 Apr 9;20(1):66. doi: 10.1186/s12943-021-01358-y.
7
Review on circular RNAs and new insights into their roles in cancer.环状RNA综述及其在癌症中作用的新见解
Comput Struct Biotechnol J. 2021 Jan 22;19:910-928. doi: 10.1016/j.csbj.2021.01.018. eCollection 2021.
8
RBMX suppresses tumorigenicity and progression of bladder cancer by interacting with the hnRNP A1 protein to regulate PKM alternative splicing.RBMX 通过与 hnRNP A1 蛋白相互作用抑制膀胱癌的致瘤性和进展,从而调节 PKM 可变剪接。
Oncogene. 2021 Apr;40(15):2635-2650. doi: 10.1038/s41388-021-01666-z. Epub 2021 Feb 9.
9
The GAUGAA Motif Is Responsible for the Binding between circSMARCA5 and SRSF1 and Related Downstream Effects on Glioblastoma Multiforme Cell Migration and Angiogenic Potential.GAUGAA 基序负责 circSMARCA5 与 SRSF1 之间的结合,并对多形性胶质母细胞瘤细胞迁移和血管生成潜能产生相关的下游影响。
Int J Mol Sci. 2021 Feb 7;22(4):1678. doi: 10.3390/ijms22041678.
10
Frontiers in the treatment of glioblastoma: Past, present and emerging.胶质母细胞瘤治疗的前沿:过去、现在和未来。
Adv Drug Deliv Rev. 2021 Apr;171:108-138. doi: 10.1016/j.addr.2021.01.012. Epub 2021 Jan 21.