• 文献检索
  • 文档翻译
  • 深度研究
  • 学术资讯
  • Suppr Zotero 插件Zotero 插件
  • 邀请有礼
  • 套餐&价格
  • 历史记录
应用&插件
Suppr Zotero 插件Zotero 插件浏览器插件Mac 客户端Windows 客户端微信小程序
定价
高级版会员购买积分包购买API积分包
服务
文献检索文档翻译深度研究API 文档MCP 服务
关于我们
关于 Suppr公司介绍联系我们用户协议隐私条款
关注我们

Suppr 超能文献

核心技术专利:CN118964589B侵权必究
粤ICP备2023148730 号-1Suppr @ 2026

文献检索

告别复杂PubMed语法,用中文像聊天一样搜索,搜遍4000万医学文献。AI智能推荐,让科研检索更轻松。

立即免费搜索

文件翻译

保留排版,准确专业,支持PDF/Word/PPT等文件格式,支持 12+语言互译。

免费翻译文档

深度研究

AI帮你快速写综述,25分钟生成高质量综述,智能提取关键信息,辅助科研写作。

立即免费体验

U3 snoRNA 通过调控 ZBTB7A 的降解来调节 IDH1 野生型脑胶质瘤细胞的有氧糖酵解。

U3 snoRNA-mediated degradation of ZBTB7A regulates aerobic glycolysis in isocitrate dehydrogenase 1 wild-type glioblastoma cells.

机构信息

Department of Neurosurgery, Shengjing Hospital of China Medical University, Shenyang, China.

Key Laboratory of Neuro-oncology in Liaoning Province, Shenyang, China.

出版信息

CNS Neurosci Ther. 2023 Oct;29(10):2811-2825. doi: 10.1111/cns.14218. Epub 2023 Apr 17.

DOI:10.1111/cns.14218
PMID:37066523
原文链接:https://pmc.ncbi.nlm.nih.gov/articles/PMC10493654/
Abstract

AIMS

The isocitrate dehydrogenase (IDH) phenotype is associated with reprogrammed energy metabolism in glioblastoma (GBM) cells. Small nucleolar RNAs (snoRNAs) are known to exert an important regulatory role in the energy metabolism of tumor cells. The purpose of this study was to investigate the role of C/D box snoRNA U3 and transcription factor zinc finger and BTB domain-containing 7A (ZBTB7A) in the regulation of aerobic glycolysis and the proliferative capacity of IDH1 wild-type (IDH1 ) GBM cells.

METHODS

Quantitative reverse transcription PCR and western blot assays were utilized to detect snoRNA U3 and ZBTB7A expression. U3 promoter methylation status was analyzed via bisulfite sequencing and methylation-specific PCR. Seahorse XF glycolysis stress assays, lactate production and glucose consumption measurement assays, and cell viability assays were utilized to detect glycolysis and proliferation of IDH1 GBM cells.

RESULTS

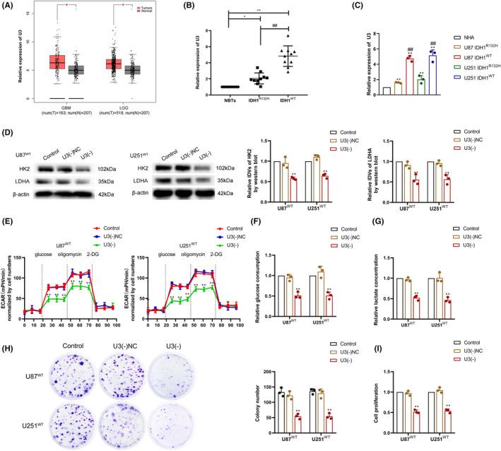
We found that hypomethylation of the CpG island in the promoter region of U3 led to the upregulation of U3 expression in IDH1 GBM cells, and the knockdown of U3 suppressed aerobic glycolysis and the proliferation ability of IDH1 GBM cells. We found that small nucleolar-derived RNA (sdRNA) U3-miR, a small fragment produced by U3, was able to bind to the ZBTB4 3'UTR region and reduce ZBTB7A mRNA stability, thereby downregulating ZBTB7A protein expression. Furthermore, ZBTB7A transcriptionally inhibited the expression of hexokinase 2 (HK2) and lactate dehydrogenase A (LDHA), which are key enzymes of aerobic glycolysis, by directly binding to the HK2 and LDHA promoter regions, thereby forming the U3/ZBTB7A/HK2 LDHA pathway that regulates aerobic glycolysis and proliferation of IDH1 GBM cells.

CONCLUSION

U3 enhances aerobic glycolysis and proliferation in IDH1 GBM cells via the U3/ZBTB7A/HK2 LDHA axis.

摘要

目的

异柠檬酸脱氢酶(IDH)表型与胶质母细胞瘤(GBM)细胞中重新编程的能量代谢有关。小核仁 RNA(snoRNA)已知在肿瘤细胞的能量代谢中发挥重要的调节作用。本研究旨在探讨 C/D 框 snoRNA U3 和转录因子锌指和 BTB 结构域包含 7A(ZBTB7A)在调节 IDH1 野生型(IDH1)GBM 细胞有氧糖酵解和增殖能力中的作用。

方法

利用定量逆转录 PCR 和 Western blot 检测 snoRNA U3 和 ZBTB7A 的表达。通过亚硫酸氢盐测序和甲基化特异性 PCR 分析 U3 启动子甲基化状态。利用 Seahorse XF 糖酵解应激测定、乳酸生成和葡萄糖消耗测定以及细胞活力测定来检测 IDH1 GBM 细胞的糖酵解和增殖。

结果

我们发现 U3 启动子区域 CpG 岛的低甲基化导致 IDH1 GBM 细胞中 U3 的表达上调,而 U3 的敲低抑制了 IDH1 GBM 细胞的有氧糖酵解和增殖能力。我们发现,由 U3 产生的小片段 snoRNA U3-miR 能够与 ZBTB4 3'UTR 区域结合,并降低 ZBTB7A mRNA 的稳定性,从而下调 ZBTB7A 蛋白表达。此外,ZBTB7A 通过直接结合 HK2 和 LDHA 启动子区域,转录抑制有氧糖酵解的关键酶己糖激酶 2(HK2)和乳酸脱氢酶 A(LDHA)的表达,从而形成调节 IDH1 GBM 细胞有氧糖酵解和增殖的 U3/ZBTB7A/HK2 LDHA 通路。

结论

U3 通过 U3/ZBTB7A/HK2 LDHA 轴增强 IDH1 GBM 细胞的有氧糖酵解和增殖。

https://cdn.ncbi.nlm.nih.gov/pmc/blobs/775a/10493654/6deaaa35dcbc/CNS-29-2811-g001.jpg
https://cdn.ncbi.nlm.nih.gov/pmc/blobs/775a/10493654/f84ed30bd6f1/CNS-29-2811-g004.jpg
https://cdn.ncbi.nlm.nih.gov/pmc/blobs/775a/10493654/1bcd4ac47916/CNS-29-2811-g009.jpg
https://cdn.ncbi.nlm.nih.gov/pmc/blobs/775a/10493654/89e0f12e3996/CNS-29-2811-g008.jpg
https://cdn.ncbi.nlm.nih.gov/pmc/blobs/775a/10493654/129199f0e34e/CNS-29-2811-g002.jpg
https://cdn.ncbi.nlm.nih.gov/pmc/blobs/775a/10493654/0f3d38777fd1/CNS-29-2811-g003.jpg
https://cdn.ncbi.nlm.nih.gov/pmc/blobs/775a/10493654/d1426a0e174e/CNS-29-2811-g005.jpg
https://cdn.ncbi.nlm.nih.gov/pmc/blobs/775a/10493654/acfad766ead0/CNS-29-2811-g006.jpg
https://cdn.ncbi.nlm.nih.gov/pmc/blobs/775a/10493654/6deaaa35dcbc/CNS-29-2811-g001.jpg
https://cdn.ncbi.nlm.nih.gov/pmc/blobs/775a/10493654/f84ed30bd6f1/CNS-29-2811-g004.jpg
https://cdn.ncbi.nlm.nih.gov/pmc/blobs/775a/10493654/1bcd4ac47916/CNS-29-2811-g009.jpg
https://cdn.ncbi.nlm.nih.gov/pmc/blobs/775a/10493654/89e0f12e3996/CNS-29-2811-g008.jpg
https://cdn.ncbi.nlm.nih.gov/pmc/blobs/775a/10493654/129199f0e34e/CNS-29-2811-g002.jpg
https://cdn.ncbi.nlm.nih.gov/pmc/blobs/775a/10493654/0f3d38777fd1/CNS-29-2811-g003.jpg
https://cdn.ncbi.nlm.nih.gov/pmc/blobs/775a/10493654/d1426a0e174e/CNS-29-2811-g005.jpg
https://cdn.ncbi.nlm.nih.gov/pmc/blobs/775a/10493654/acfad766ead0/CNS-29-2811-g006.jpg
https://cdn.ncbi.nlm.nih.gov/pmc/blobs/775a/10493654/6deaaa35dcbc/CNS-29-2811-g001.jpg

相似文献

1
U3 snoRNA-mediated degradation of ZBTB7A regulates aerobic glycolysis in isocitrate dehydrogenase 1 wild-type glioblastoma cells.U3 snoRNA 通过调控 ZBTB7A 的降解来调节 IDH1 野生型脑胶质瘤细胞的有氧糖酵解。
CNS Neurosci Ther. 2023 Oct;29(10):2811-2825. doi: 10.1111/cns.14218. Epub 2023 Apr 17.
2
SPINT2 is hypermethylated in both IDH1 mutated and wild-type glioblastomas, and exerts tumor suppression via reduction of c-Met activation.SPINT2 在 IDH1 突变型和野生型胶质母细胞瘤中均呈高甲基化状态,通过降低 c-Met 激活发挥肿瘤抑制作用。
J Neurooncol. 2019 May;142(3):423-434. doi: 10.1007/s11060-019-03126-x. Epub 2019 Mar 5.
3
A novel protein encoded by ZCRB1-induced circHEATR5B suppresses aerobic glycolysis of GBM through phosphorylation of JMJD5.一个由 ZCRB1 诱导产生的环状 RNA(circHEATR5B)编码的新型蛋白通过磷酸化 JMJD5 抑制 GBM 的有氧糖酵解。
J Exp Clin Cancer Res. 2022 May 10;41(1):171. doi: 10.1186/s13046-022-02374-6.
4
ANXA2P2/miR-9/LDHA axis regulates Warburg effect and affects glioblastoma proliferation and apoptosis.ANXA2P2/miR-9/LDHA 轴调节瓦博格效应,影响脑胶质瘤增殖和凋亡。
Cell Signal. 2020 Oct;74:109718. doi: 10.1016/j.cellsig.2020.109718. Epub 2020 Jul 21.
5
Lactate dehydrogenase A silencing in IDH mutant gliomas.异柠檬酸脱氢酶(IDH)突变型胶质瘤中乳酸脱氢酶A的沉默
Neuro Oncol. 2014 May;16(5):686-95. doi: 10.1093/neuonc/not243. Epub 2013 Dec 22.
6
A glycolysis-based ten-gene signature correlates with the clinical outcome, molecular subtype and IDH1 mutation in glioblastoma.基于糖酵解的十个基因标志物与胶质母细胞瘤的临床结果、分子亚型和 IDH1 突变相关。
J Genet Genomics. 2017 Nov 20;44(11):519-530. doi: 10.1016/j.jgg.2017.05.007. Epub 2017 Sep 21.
7
Increased RLIP76 expression in IDH1 wild‑type glioblastoma multiforme is associated with worse prognosis.IDH1 野生型胶质母细胞瘤中 RLIP76 表达增加与预后不良相关。
Oncol Rep. 2020 Jan;43(1):188-200. doi: 10.3892/or.2019.7394. Epub 2019 Oct 30.
8
Withaferin A Inhibits Liver Cancer Tumorigenesis by Suppressing Aerobic Glycolysis through the p53/IDH1/HIF-1α Signaling Axis.铁皮石斛酚 A 通过抑制 p53/IDH1/HIF-1α 信号轴抑制有氧糖酵解抑制肝癌肿瘤发生。
Curr Cancer Drug Targets. 2024;24(5):534-545. doi: 10.2174/0115680096262915231026050602.
9
CircCDKN2B-AS1 interacts with IMP3 to stabilize hexokinase 2 mRNA and facilitate cervical squamous cell carcinoma aerobic glycolysis progression.环状 RNA CDKN2B-AS1 与 IMP3 相互作用稳定己糖激酶 2 mRNA,促进宫颈鳞状细胞癌细胞有氧糖酵解进展。
J Exp Clin Cancer Res. 2020 Dec 11;39(1):281. doi: 10.1186/s13046-020-01793-7.
10
Wild‑type IDH1 affects cell migration by modulating the PI3K/AKT/mTOR pathway in primary glioblastoma cells.野生型 IDH1 通过调节原发性脑胶质瘤细胞中的 PI3K/AKT/mTOR 通路影响细胞迁移。
Mol Med Rep. 2020 Sep;22(3):1949-1957. doi: 10.3892/mmr.2020.11250. Epub 2020 Jun 18.

引用本文的文献

1
SKP2 ubiquitylation modifies IDH1 to regulate hepatoblastoma cell cycle and glucose metabolism.SKP2泛素化修饰异柠檬酸脱氢酶1以调节肝母细胞瘤细胞周期和葡萄糖代谢。
BMC Cancer. 2025 Aug 11;25(1):1304. doi: 10.1186/s12885-025-14644-5.
2
Unlocking the life code: a review of SnoRNA functional diversity and disease relevance.解锁生命密码:小核仁RNA功能多样性及与疾病相关性综述
Cell Commun Signal. 2025 Jun 4;23(1):266. doi: 10.1186/s12964-025-02274-0.
3
Effect of SNORD113-3/ADAR2 on glycolipid metabolism in glioblastoma via A-to-I editing of PHKA2.

本文引用的文献

1
The MBNL1/circNTRK2/PAX5 pathway regulates aerobic glycolysis in glioblastoma cells by encoding a novel protein NTRK2-243aa.MBNL1/circNTRK2/PAX5 通路通过编码一种新型蛋白 NTRK2-243aa 来调节脑胶质瘤细胞的有氧糖酵解。
Cell Death Dis. 2022 Sep 5;13(9):767. doi: 10.1038/s41419-022-05219-4.
2
A novel protein encoded by ZCRB1-induced circHEATR5B suppresses aerobic glycolysis of GBM through phosphorylation of JMJD5.一个由 ZCRB1 诱导产生的环状 RNA(circHEATR5B)编码的新型蛋白通过磷酸化 JMJD5 抑制 GBM 的有氧糖酵解。
J Exp Clin Cancer Res. 2022 May 10;41(1):171. doi: 10.1186/s13046-022-02374-6.
3
MicroRNA-like snoRNA-Derived RNAs (sdRNAs) Promote Castration-Resistant Prostate Cancer.
通过对PHKA2进行A到I编辑,SNORD113-3/ADAR2对胶质母细胞瘤糖脂代谢的影响
Cell Mol Biol Lett. 2025 Jan 10;30(1):5. doi: 10.1186/s11658-024-00680-9.
4
SnoRNAs: The promising targets for anti-tumor therapy.小核仁RNA:抗肿瘤治疗的潜在靶点。
J Pharm Anal. 2024 Nov;14(11):101064. doi: 10.1016/j.jpha.2024.101064. Epub 2024 Aug 5.
5
Spatial transcriptomics analysis identifies therapeutic targets in diffuse high-grade gliomas.空间转录组学分析确定弥漫性高级别胶质瘤的治疗靶点。
Front Mol Neurosci. 2024 Oct 24;17:1466302. doi: 10.3389/fnmol.2024.1466302. eCollection 2024.
6
SNORD3A Regulates STING Transcription to Promote Ferroptosis in Acute Kidney Injury.SNORD3A 通过调控 STING 转录促进急性肾损伤中的铁死亡。
Adv Sci (Weinh). 2024 Sep;11(33):e2400305. doi: 10.1002/advs.202400305. Epub 2024 Jul 4.
7
Demethylase FTO inhibits the occurrence and development of triple-negative breast cancer by blocking m A-dependent miR-17-5p maturation-induced ZBTB4 depletion.去甲基酶 FTO 通过阻断 mA 依赖性 miR-17-5p 成熟诱导的 ZBTB4 耗竭来抑制三阴性乳腺癌的发生和发展。
Acta Biochim Biophys Sin (Shanghai). 2024 Jan 25;56(1):114-128. doi: 10.3724/abbs.2023267.
微小 RNA 样核仁小 RNA 衍生的 RNA(sdRNAs)促进去势抵抗性前列腺癌。
Cells. 2022 Apr 12;11(8):1302. doi: 10.3390/cells11081302.
4
Effects of the IDH1 R132H Mutation on the Energy Metabolism: A Comparison between Tissue and Corresponding Primary Glioma Cell Cultures.异柠檬酸脱氢酶1(IDH1)R132H突变对能量代谢的影响:组织与相应原发性胶质瘤细胞培养物的比较
ACS Omega. 2022 Jan 19;7(4):3568-3578. doi: 10.1021/acsomega.1c06121. eCollection 2022 Feb 1.
5
New Approaches to Glioblastoma.胶质母细胞瘤的新方法。
Annu Rev Med. 2022 Jan 27;73:279-292. doi: 10.1146/annurev-med-042420-102102. Epub 2021 Oct 19.
6
Emerging Functions for snoRNAs and snoRNA-Derived Fragments.非编码小核仁 RNA 及其衍生片段的新兴功能
Int J Mol Sci. 2021 Sep 22;22(19):10193. doi: 10.3390/ijms221910193.
7
DHHC9-mediated GLUT1 S-palmitoylation promotes glioblastoma glycolysis and tumorigenesis.DHHC9 介导的 GLUT1 S-棕榈酰化促进脑胶质瘤糖酵解和肿瘤发生。
Nat Commun. 2021 Oct 7;12(1):5872. doi: 10.1038/s41467-021-26180-4.
8
Glioma glycolipid metabolism: MSI2-SNORD12B-FIP1L1-ZBTB4 feedback loop as a potential treatment target.胶质母细胞瘤糖脂代谢:MSI2-SNORD12B-FIP1L1-ZBTB4 反馈回路作为潜在的治疗靶点。
Clin Transl Med. 2021 May;11(5):e411. doi: 10.1002/ctm2.411.
9
Role of ZBTB7A zinc finger in tumorigenesis and metastasis.ZBTB7A锌指在肿瘤发生和转移中的作用。
Mol Biol Rep. 2021 May;48(5):4703-4719. doi: 10.1007/s11033-021-06405-x. Epub 2021 May 20.
10
IDH1 mutations induce organelle defects via dysregulated phospholipids.IDH1 突变通过调节磷脂诱导细胞器缺陷。
Nat Commun. 2021 Jan 27;12(1):614. doi: 10.1038/s41467-020-20752-6.