• 文献检索
  • 文档翻译
  • 深度研究
  • 学术资讯
  • Suppr Zotero 插件Zotero 插件
  • 邀请有礼
  • 套餐&价格
  • 历史记录
应用&插件
Suppr Zotero 插件Zotero 插件浏览器插件Mac 客户端Windows 客户端微信小程序
定价
高级版会员购买积分包购买API积分包
服务
文献检索文档翻译深度研究API 文档MCP 服务
关于我们
关于 Suppr公司介绍联系我们用户协议隐私条款
关注我们

Suppr 超能文献

核心技术专利:CN118964589B侵权必究
粤ICP备2023148730 号-1Suppr @ 2026

文献检索

告别复杂PubMed语法,用中文像聊天一样搜索,搜遍4000万医学文献。AI智能推荐,让科研检索更轻松。

立即免费搜索

文件翻译

保留排版,准确专业,支持PDF/Word/PPT等文件格式,支持 12+语言互译。

免费翻译文档

深度研究

AI帮你快速写综述,25分钟生成高质量综述,智能提取关键信息,辅助科研写作。

立即免费体验

AMP 激活的蛋白激酶 α1 磷酸化 PHD2 以维持全身铁稳态。

AMP-activated protein kinase α1 phosphorylates PHD2 to maintain systemic iron homeostasis.

机构信息

Clinic Center of Human Gene Research, Union Hospital, Tongji Medical College, Huazhong University of Science and Technology, Wuhan, China.

Hubei Key Laboratory of Metabolic Abnormalities and Vascular Aging, Tongji Medical College, Huazhong University of Science and Technology, Wuhan, China.

出版信息

Clin Transl Med. 2022 May;12(5):e854. doi: 10.1002/ctm2.854.

DOI:10.1002/ctm2.854
PMID:35538889
原文链接:https://pmc.ncbi.nlm.nih.gov/articles/PMC9091988/
Abstract

BACKGROUND

Iron is essential for all mammalian life, and either a deficiency or excess of iron can cause diseases. AMP-activated protein kinase (AMPK) is a critical regulator of metabolic homeostasis; however, it has not been established whether AMPK regulates iron metabolism.

METHODS

Iron, hepcidin and ferroportin levels were examined in mice with global and hepatocyte-specific knockout of AMPKα1 and AMPKα2. Primary AMPKα1 or AMPKα2 deleted hepatocytes were isolated and cultured in hypoxia condition to explore PHD2, HIF and hydroxylated HIF1α levels. We performed immunoprecipitation, in vitro AMPK kinase assay and site-direct mutant assay to detect phosphorylation sites of PHD2. We also obtained liver tissues from patients with anaemia of chronic disease undergoing surgery, AMPKα1 and hydroxylated HIF1α levels were measured by immunohistochemical analysis.

RESULTS

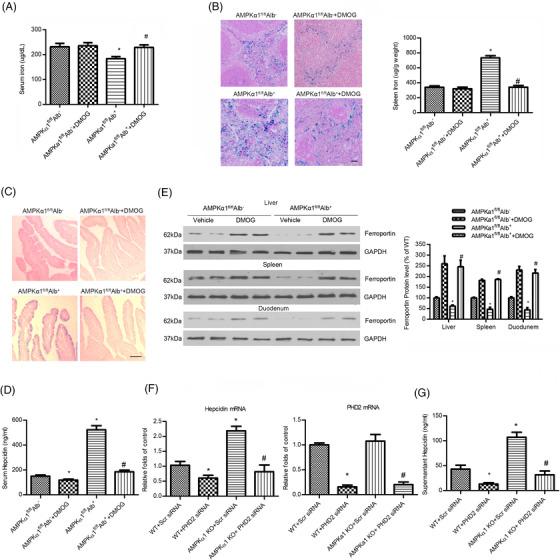
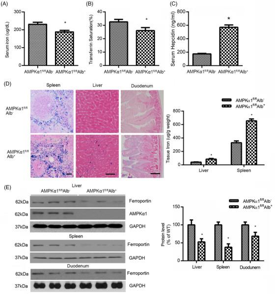
We found that mice with global deficiency of AMPKα1, but not AMPKα2, exhibited hypoferraemia as well as iron sequestration in the spleen and liver. Hepatocyte-specific, but not myeloid-specific, ablation of AMPKα1 also reduced serum iron levels in association with increased hepcidin and decreased ferroportin protein levels. Mechanistically, AMPKα1 directly phosphorylated prolyl hydroxylase domain-containing (PHD)2 at serines 61 and 136, which suppressed PHD2-dependent hydroxylation of hypoxia-inducible factor (HIF)1α and subsequent regulation of hepatic hepcidin-related iron signalling. Inhibition of PHD2 hydroxylation ameliorated abnormal iron metabolism in hepatic AMPKα1-deficient mice. Furthermore, we found hepatic AMPKα/PHD2/HIFα/ hepcidin axes were highly clinically relevant to anaemia of chronic disease.

CONCLUSION

In conclusion, these observations suggest that hepatic AMPKα1 has an essential role in maintaining iron homeostasis by PHD2-dependent regulation of hepcidin, thus providing a potentially promising approach for the treatment of iron disturbances in chronic diseases.

摘要

背景

铁是所有哺乳动物生命所必需的,无论是铁的缺乏还是过量都会导致疾病。AMP 激活的蛋白激酶(AMPK)是代谢稳态的关键调节剂;然而,AMPK 是否调节铁代谢尚不清楚。

方法

检查了 AMPKα1 和 AMPKα2 基因敲除的全身性和肝细胞特异性敲除的小鼠的铁、hepcidin 和 ferroportin 水平。分离并在低氧条件下培养原发性 AMPKα1 或 AMPKα2 缺失的肝细胞,以研究 PHD2、HIF 和羟化的 HIF1α 水平。我们进行免疫沉淀、体外 AMPK 激酶测定和定点突变测定,以检测 PHD2 的磷酸化位点。我们还从接受手术的慢性病贫血患者获得肝组织,通过免疫组化分析测量 AMPKα1 和羟化的 HIF1α 水平。

结果

我们发现,AMPKα1 基因全身性敲除的小鼠,而不是 AMPKα2 基因敲除的小鼠,表现出低铁血症以及脾脏和肝脏中铁的蓄积。肝细胞特异性而非髓系特异性的 AMPKα1 缺失也降低了血清铁水平,同时增加了 hepcidin 并降低了 ferroportin 蛋白水平。机制上,AMPKα1 直接在丝氨酸 61 和 136 处磷酸化脯氨酰羟化酶结构域(PHD)2,抑制 PHD2 依赖性羟化缺氧诱导因子(HIF)1α,从而抑制肝脏 hepcidin 相关铁信号转导。抑制 PHD2 羟化可改善肝细胞 AMPKα1 缺陷小鼠异常的铁代谢。此外,我们发现肝脏 AMPKα/PHD2/HIFα/hepcidin 轴与慢性病贫血高度相关。

结论

总之,这些观察结果表明,肝 AMPKα1 通过 PHD2 依赖性调节 hepcidin 在维持铁稳态方面发挥重要作用,从而为治疗慢性病中的铁紊乱提供了一种有潜力的方法。

https://cdn.ncbi.nlm.nih.gov/pmc/blobs/0238/9091988/094957107f68/CTM2-12-e854-g007.jpg
https://cdn.ncbi.nlm.nih.gov/pmc/blobs/0238/9091988/c199a806f3d2/CTM2-12-e854-g004.jpg
https://cdn.ncbi.nlm.nih.gov/pmc/blobs/0238/9091988/d2c839ad0bec/CTM2-12-e854-g005.jpg
https://cdn.ncbi.nlm.nih.gov/pmc/blobs/0238/9091988/575126e009d8/CTM2-12-e854-g001.jpg
https://cdn.ncbi.nlm.nih.gov/pmc/blobs/0238/9091988/c8e1fd0ac168/CTM2-12-e854-g006.jpg
https://cdn.ncbi.nlm.nih.gov/pmc/blobs/0238/9091988/510b1619784b/CTM2-12-e854-g002.jpg
https://cdn.ncbi.nlm.nih.gov/pmc/blobs/0238/9091988/094957107f68/CTM2-12-e854-g007.jpg
https://cdn.ncbi.nlm.nih.gov/pmc/blobs/0238/9091988/c199a806f3d2/CTM2-12-e854-g004.jpg
https://cdn.ncbi.nlm.nih.gov/pmc/blobs/0238/9091988/d2c839ad0bec/CTM2-12-e854-g005.jpg
https://cdn.ncbi.nlm.nih.gov/pmc/blobs/0238/9091988/575126e009d8/CTM2-12-e854-g001.jpg
https://cdn.ncbi.nlm.nih.gov/pmc/blobs/0238/9091988/c8e1fd0ac168/CTM2-12-e854-g006.jpg
https://cdn.ncbi.nlm.nih.gov/pmc/blobs/0238/9091988/510b1619784b/CTM2-12-e854-g002.jpg
https://cdn.ncbi.nlm.nih.gov/pmc/blobs/0238/9091988/094957107f68/CTM2-12-e854-g007.jpg

相似文献

1
AMP-activated protein kinase α1 phosphorylates PHD2 to maintain systemic iron homeostasis.AMP 激活的蛋白激酶 α1 磷酸化 PHD2 以维持全身铁稳态。
Clin Transl Med. 2022 May;12(5):e854. doi: 10.1002/ctm2.854.
2
Regulation of ATP13A2 via PHD2-HIF1α Signaling Is Critical for Cellular Iron Homeostasis: Implications for Parkinson's Disease.通过PHD2-HIF1α信号通路对ATP13A2的调控对细胞铁稳态至关重要:对帕金森病的启示。
J Neurosci. 2016 Jan 27;36(4):1086-95. doi: 10.1523/JNEUROSCI.3117-15.2016.
3
Hepatic PHD2/HIF-1α axis is involved in postexercise systemic energy homeostasis.肝脏 PHD2/HIF-1α 轴参与运动后全身能量稳态。
FASEB J. 2018 Sep;32(9):4670-4680. doi: 10.1096/fj.201701139R. Epub 2018 Mar 30.
4
PHD2 enzyme is an intracellular manganese sensor that initiates the homeostatic response against elevated manganese.PHD2 酶是一种细胞内锰传感器,它启动针对锰升高的体内平衡反应。
Proc Natl Acad Sci U S A. 2024 Jun 25;121(26):e2402538121. doi: 10.1073/pnas.2402538121. Epub 2024 Jun 21.
5
Prolyl hydroxylase domain 2 deficiency promotes skeletal muscle fiber-type transition via a calcineurin/NFATc1-dependent pathway.脯氨酰羟化酶结构域2缺陷通过钙调神经磷酸酶/NFATc1依赖性途径促进骨骼肌纤维类型转变。
Skelet Muscle. 2016 Mar 5;6:5. doi: 10.1186/s13395-016-0079-5. eCollection 2016.
6
Molecular characterization and mRNA expression of HIF-prolyl hydroxylase-2 (phd2) in hypoxia-sensing pathways from Megalobrama amblycephala.团头鲂缺氧感知途径中HIF-脯氨酰羟化酶-2(phd2)的分子特征及mRNA表达
Comp Biochem Physiol B Biochem Mol Biol. 2015 Aug;186:28-35. doi: 10.1016/j.cbpb.2015.04.001. Epub 2015 Apr 11.
7
Src activates HIF-1α not through direct phosphorylation of HIF-1α specific prolyl-4 hydroxylase 2 but through activation of the NADPH oxidase/Rac pathway.Src 通过激活 NADPH 氧化酶/Rac 通路而不是直接磷酸化 HIF-1α 特异性脯氨酰-4 羟化酶 2 来激活 HIF-1α。
Carcinogenesis. 2011 May;32(5):703-12. doi: 10.1093/carcin/bgr034. Epub 2011 Feb 18.
8
miR-21 contributes to renal protection by targeting prolyl hydroxylase domain protein 2 in delayed ischaemic preconditioning.在延迟性缺血预处理中,微小RNA-21通过靶向脯氨酰羟化酶结构域蛋白2发挥肾脏保护作用。
Nephrology (Carlton). 2017 May;22(5):366-373. doi: 10.1111/nep.12787.
9
Endothelial prolyl hydroxylase 2 is necessary for angiotensin II-mediated renal fibrosis and injury.内皮脯氨酰羟化酶 2 是血管紧张素 II 介导的肾纤维化和损伤所必需的。
Am J Physiol Renal Physiol. 2020 Aug 1;319(2):F345-F357. doi: 10.1152/ajprenal.00032.2020. Epub 2020 Jul 27.
10
Gluconeogenic signals regulate iron homeostasis via hepcidin in mice.糖异生信号通过肝肠素在小鼠中调节铁稳态。
Gastroenterology. 2014 Apr;146(4):1060-9. doi: 10.1053/j.gastro.2013.12.016. Epub 2013 Dec 17.

引用本文的文献

1
Gut Microbiota and Its Metabolites Modulate Pregnancy Outcomes by Regulating Placental Autophagy and Ferroptosis.肠道微生物群及其代谢产物通过调节胎盘自噬和铁死亡来调节妊娠结局。
Antioxidants (Basel). 2025 Aug 7;14(8):970. doi: 10.3390/antiox14080970.
2
Research progress on the mechanism of angiogenesis in wound repair and regeneration.伤口修复与再生中血管生成机制的研究进展
Front Physiol. 2023 Nov 27;14:1284981. doi: 10.3389/fphys.2023.1284981. eCollection 2023.
3
Study on the Effect of Oleic Acid-Induced Lipogenic Differentiation of Skeletal Muscle Satellite Cells in Yanbian Cattle and Related Mechanisms.

本文引用的文献

1
E3 Ligase FBXW2 Is a New Therapeutic Target in Obesity and Atherosclerosis.E3 泛素连接酶 FBXW2 是肥胖症和动脉粥样硬化的新型治疗靶点。
Adv Sci (Weinh). 2020 Aug 26;7(20):2001800. doi: 10.1002/advs.202001800. eCollection 2020 Oct.
2
CTRP13 Preserves Endothelial Function by Targeting GTP Cyclohydrolase 1 in Diabetes.CTRP13 通过靶向糖尿病中的 GTP 环水解酶 1 来维持内皮功能。
Diabetes. 2020 Jan;69(1):99-111. doi: 10.2337/db19-0635. Epub 2019 Nov 1.
3
AMP-activated protein kinase: the current landscape for drug development.AMP 激活的蛋白激酶:药物研发的现状。
油酸诱导延边黄牛骨骼肌卫星细胞脂肪生成分化的效应及相关机制研究
Animals (Basel). 2023 Nov 23;13(23):3618. doi: 10.3390/ani13233618.
4
Silencing of topical proline hydroxylase domain 2 promotes the healing of rat diabetic wounds by phosphorylating AMPK.沉默局部脯氨酰羟化酶结构域 2 通过磷酸化 AMPK 促进大鼠糖尿病伤口愈合。
PLoS One. 2023 Dec 1;18(12):e0294566. doi: 10.1371/journal.pone.0294566. eCollection 2023.
Nat Rev Drug Discov. 2019 Jul;18(7):527-551. doi: 10.1038/s41573-019-0019-2.
4
Poly(ADP-ribose) polymerase 1 accelerates vascular calcification by upregulating Runx2.聚(ADP-核糖)聚合酶 1 通过上调 Runx2 加速血管钙化。
Nat Commun. 2019 Mar 13;10(1):1203. doi: 10.1038/s41467-019-09174-1.
5
Iron Regulation: Macrophages in Control.铁调节:巨噬细胞发挥控制作用。
Pharmaceuticals (Basel). 2018 Dec 14;11(4):137. doi: 10.3390/ph11040137.
6
AMPK: Sensing Glucose as well as Cellular Energy Status.AMPK:感知葡萄糖和细胞能量状态。
Cell Metab. 2018 Feb 6;27(2):299-313. doi: 10.1016/j.cmet.2017.10.009. Epub 2017 Nov 16.
7
AMPK: guardian of metabolism and mitochondrial homeostasis.AMPK:代谢和线粒体动态平衡的守护者。
Nat Rev Mol Cell Biol. 2018 Feb;19(2):121-135. doi: 10.1038/nrm.2017.95. Epub 2017 Oct 4.
8
Smad1/5 is required for erythropoietin-mediated suppression of hepcidin in mice.Smad1/5是促红细胞生成素介导的小鼠铁调素抑制所必需的。
Blood. 2017 Jul 6;130(1):73-83. doi: 10.1182/blood-2016-12-759423. Epub 2017 Apr 24.
9
Regulation of the Iron Homeostatic Hormone Hepcidin.铁稳态激素铁调素的调节
Adv Nutr. 2017 Jan 17;8(1):126-136. doi: 10.3945/an.116.013961. Print 2017 Jan.
10
Hypoxia-inducible factor prolyl hydroxylase 2 (PHD2) is a direct regulator of epidermal growth factor receptor (EGFR) signaling in breast cancer.缺氧诱导因子脯氨酰羟化酶2(PHD2)是乳腺癌中表皮生长因子受体(EGFR)信号传导的直接调节因子。
Oncotarget. 2017 Feb 7;8(6):9885-9898. doi: 10.18632/oncotarget.14241.