Wang Cheng, Xu Wenjing, Chao Yuelin, Liang Minglu, Zhang Fengxiao, Huang Kai
Clinic Center of Human Gene Research Union Hospital Tongji Medical College Huazhong University of Science and Technology Wuhan 430022 China.
Department of Rheumatology Union Hospital Tongji Medical College Huazhong University of Science and Technology Wuhan 430022 China.
Adv Sci (Weinh). 2020 Aug 26;7(20):2001800. doi: 10.1002/advs.202001800. eCollection 2020 Oct.
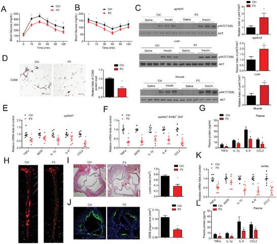
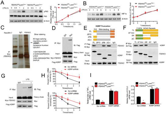
Chronic low-grade inflammation orchestrated by macrophages plays a critical role in metabolic chronic diseases, like obesity and atherosclerosis. However, the underlying mechanism remains to be elucidated. Here, the E3 ubiquitin ligase F-box/WD Repeat-Containing Protein 2 (FBXW2), the substrate-binding subunit of E3 ubiquitin ligase SCF (a complex of FBXW2, SKP1, and cullin-1), as an inflammatory mediator in macrophages, is identified. Myeloid-specific FBXW2 gene deficiency improves both obesity-associated with insulin resistance and atherosclerosis in murine models. The beneficial effects by FBXW2 knockout are accompanied by decreased proinflammatory responses and macrophage infiltration in the microenvironment. Mechanistically, it is identified that KH-type splicing regulatory protein (KSRP) is a new bona fide ubiquitin substrate of SCF. Inhibition of KSRP prevents FBXW2-deficient macrophages from exerting a protective effect on inflammatory reactions, insulin resistance and plaque formation. Furthermore, it is demonstrated that the C-terminus (P3) of FBXW2 competitively ablates the function of FBXW2 in KSRP degradation and serves as an effective inhibitor of obesity and atherogenesis progression. Thus, the data strongly suggest that SCF is an important mediator in the context of metabolic diseases. The development of FBXW2 (P3)-mimicking inhibitors and small-molecular drugs specifically abrogating KSRP ubiquitination-dependent inflammatory responses are viable approaches for obesity and atherosclerosis treatment.
由巨噬细胞精心策划的慢性低度炎症在肥胖和动脉粥样硬化等代谢性慢性疾病中起着关键作用。然而,其潜在机制仍有待阐明。在此,E3泛素连接酶F-box/含WD重复序列蛋白2(FBXW2),即E3泛素连接酶SCF(由FBXW2、SKP1和cullin-1组成的复合物)的底物结合亚基,被鉴定为巨噬细胞中的一种炎症介质。在小鼠模型中,髓系特异性FBXW2基因缺陷改善了与胰岛素抵抗相关的肥胖和动脉粥样硬化。FBXW2基因敲除的有益作用伴随着促炎反应的降低和微环境中巨噬细胞浸润的减少。从机制上讲,已确定KH型剪接调节蛋白(KSRP)是SCF新的真正泛素底物。抑制KSRP可阻止FBXW2缺陷型巨噬细胞对炎症反应、胰岛素抵抗和斑块形成发挥保护作用。此外,还证明了FBXW2的C末端(P3)竞争性消除了FBXW2在KSRP降解中的功能,并作为肥胖和动脉粥样硬化进展的有效抑制剂。因此,这些数据有力地表明SCF在代谢性疾病背景下是一种重要的介质。开发模拟FBXW2(P3)的抑制剂和特异性消除KSRP泛素化依赖性炎症反应的小分子药物是治疗肥胖和动脉粥样硬化的可行方法。