Suppr超能文献

胚层细胞谱系可变剪接程序的定义揭示了 Quaking 在确定心脏细胞命运方面的关键作用。

Definition of germ layer cell lineage alternative splicing programs reveals a critical role for Quaking in specifying cardiac cell fate.

机构信息

Department of Surgery, University of Texas Medical Branch, Galveston, TX 77555, USA.

Department of Biochemistry and Molecular Biology, University of Texas Medical Branch, Galveston, TX 77555, USA.

出版信息

Nucleic Acids Res. 2022 May 20;50(9):5313-5334. doi: 10.1093/nar/gkac327.

Abstract

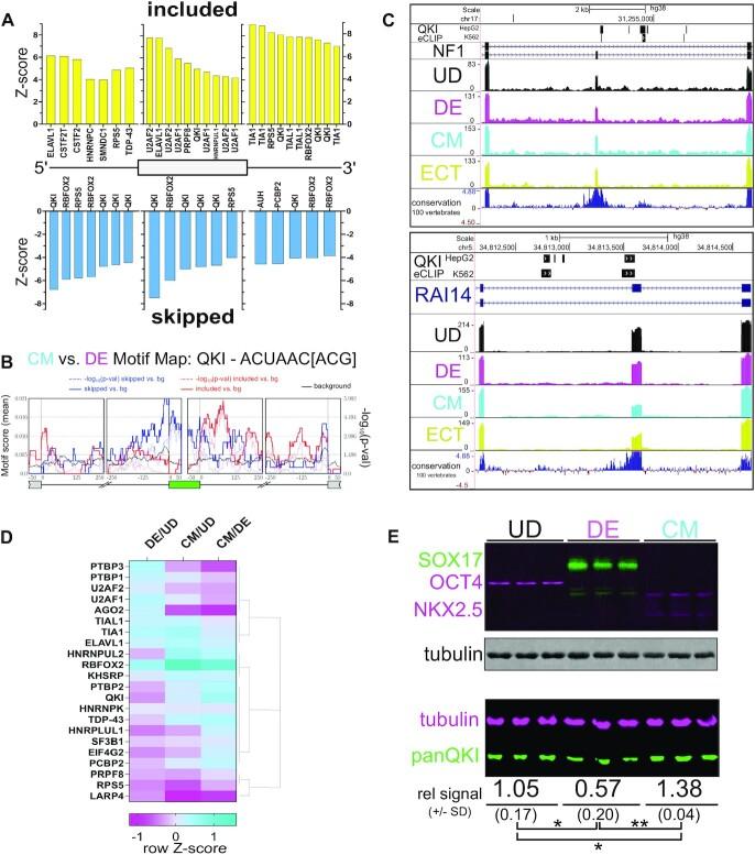
Alternative splicing is critical for development; however, its role in the specification of the three embryonic germ layers is poorly understood. By performing RNA-Seq on human embryonic stem cells (hESCs) and derived definitive endoderm, cardiac mesoderm, and ectoderm cell lineages, we detect distinct alternative splicing programs associated with each lineage. The most prominent splicing program differences are observed between definitive endoderm and cardiac mesoderm. Integrative multi-omics analyses link each program with lineage-enriched RNA binding protein regulators, and further suggest a widespread role for Quaking (QKI) in the specification of cardiac mesoderm. Remarkably, knockout of QKI disrupts the cardiac mesoderm-associated alternative splicing program and formation of myocytes. These changes arise in part through reduced expression of BIN1 splice variants linked to cardiac development. Mechanistically, we find that QKI represses inclusion of exon 7 in BIN1 pre-mRNA via an exonic ACUAA motif, and this is concomitant with intron removal and cleavage from chromatin. Collectively, our results uncover alternative splicing programs associated with the three germ lineages and demonstrate an important role for QKI in the formation of cardiac mesoderm.

摘要

可变剪接对发育至关重要;然而,其在三个胚胎生殖层特化中的作用仍知之甚少。通过对人类胚胎干细胞(hESC)和衍生的确定内胚层、心脏中胚层和外胚层细胞谱系进行 RNA-Seq 分析,我们检测到与每个谱系相关的不同可变剪接程序。在确定内胚层和心脏中胚层之间观察到最显著的剪接程序差异。综合多组学分析将每个程序与谱系丰富的 RNA 结合蛋白调节剂联系起来,并进一步表明 Quaking (QKI) 在心脏中胚层特化中发挥广泛作用。值得注意的是,QKI 的敲除破坏了与心脏中胚层相关的可变剪接程序和心肌细胞的形成。这些变化部分源于与心脏发育相关的 BIN1 剪接变体的表达减少。从机制上讲,我们发现 QKI 通过外显子 ACUAA 基序抑制 BIN1 前体 mRNA 中内含子 7 的包含,这伴随着内含子从染色质中去除和切割。总之,我们的研究结果揭示了与三个生殖层相关的可变剪接程序,并证明了 QKI 在心脏中胚层形成中的重要作用。

https://cdn.ncbi.nlm.nih.gov/pmc/blobs/636b/9122611/19066a3a4c56/gkac327fig1.jpg

文献检索

告别复杂PubMed语法,用中文像聊天一样搜索,搜遍4000万医学文献。AI智能推荐,让科研检索更轻松。

立即免费搜索

文件翻译

保留排版,准确专业,支持PDF/Word/PPT等文件格式,支持 12+语言互译。

免费翻译文档

深度研究

AI帮你快速写综述,25分钟生成高质量综述,智能提取关键信息,辅助科研写作。

立即免费体验