• 文献检索
  • 文档翻译
  • 深度研究
  • 学术资讯
  • Suppr Zotero 插件Zotero 插件
  • 邀请有礼
  • 套餐&价格
  • 历史记录
应用&插件
Suppr Zotero 插件Zotero 插件浏览器插件Mac 客户端Windows 客户端微信小程序
定价
高级版会员购买积分包购买API积分包
服务
文献检索文档翻译深度研究API 文档MCP 服务
关于我们
关于 Suppr公司介绍联系我们用户协议隐私条款
关注我们

Suppr 超能文献

核心技术专利:CN118964589B侵权必究
粤ICP备2023148730 号-1Suppr @ 2026

文献检索

告别复杂PubMed语法,用中文像聊天一样搜索,搜遍4000万医学文献。AI智能推荐,让科研检索更轻松。

立即免费搜索

文件翻译

保留排版,准确专业,支持PDF/Word/PPT等文件格式,支持 12+语言互译。

免费翻译文档

深度研究

AI帮你快速写综述,25分钟生成高质量综述,智能提取关键信息,辅助科研写作。

立即免费体验

帕金森病患者重复运动的频域相位-幅度耦合。

Cross-frequency phase-amplitude coupling in repetitive movements in patients with Parkinson's disease.

机构信息

Department of Neurology, Leipzig University Medical Center, Leipzig, Germany.

Method and Development Group Brain Networks, Max Planck Institute for Human Cognitive and Brain Sciences, Leipzig, Germany.

出版信息

J Neurophysiol. 2022 Jun 1;127(6):1606-1621. doi: 10.1152/jn.00541.2021. Epub 2022 May 11.

DOI:10.1152/jn.00541.2021
PMID:35544757
原文链接:https://pmc.ncbi.nlm.nih.gov/articles/PMC9190732/
Abstract

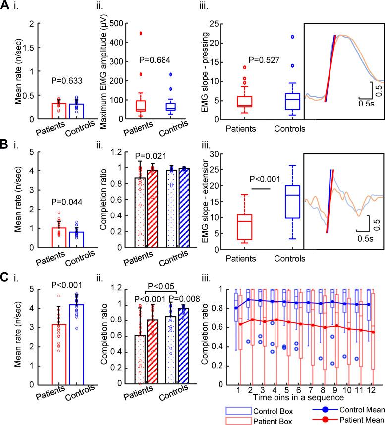
Bradykinesia is a cardinal motor symptom in Parkinson's disease (PD), the pathophysiology of which is not fully understood. We analyzed the role of cross-frequency coupling of oscillatory cortical activity in motor impairment in patients with PD and healthy controls. High-density EEG signals were recorded during various motor activities and at rest. Patients performed a repetitive finger-pressing task normally, but were slower than controls during tapping. Phase-amplitude coupling (PAC) between β (13-30 Hz) and broadband γ (50-150 Hz) was computed from individual EEG source signals in the premotor, primary motor, and primary somatosensory cortices, and the primary somatosensory complex. In all four regions, averaging the entire movement period resulted in higher PAC in patients than in controls for the resting condition and the pressing task (similar performance between groups). However, this was not the case for the tapping tasks where patients performed slower. This suggests the strength of state-related β-γ PAC does not determine Parkinsonian bradykinesia. Examination of the dynamics of oscillatory EEG signals during motor transitions revealed a distinctive motif of PAC rise and decay around press onset. This pattern was also present at press offset and slow tapping onset, linking such idiosyncratic PAC changes to transitions between different movement states. The transition-related PAC modulation in patients was similar to controls in the pressing task but flattened during slow tapping, which related to normal and abnormal performance, respectively. These findings suggest that the dysfunctional evolution of neuronal population dynamics during movement execution is an important component of the pathophysiology of Parkinsonian bradykinesia. Our findings using noninvasive EEG recordings provide evidence that PAC dynamics might play a role in the physiological cortical control of movement execution and may encode transitions between movement states. Results in patients with Parkinson's disease suggest that bradykinesia is related to a deficit of the dynamic regulation of PAC during movement execution rather than its absolute strength. Our findings may contribute to the development of a new concept of the pathophysiology of bradykinesia.

摘要

运动徐缓是帕金森病(PD)的主要运动症状,但其病理生理学尚不完全清楚。我们分析了皮质振荡活动的频域耦合在 PD 患者和健康对照者运动障碍中的作用。在各种运动和休息期间记录高密度 EEG 信号。患者正常进行重复手指按压任务,但比对照组在敲击时慢。在运动前皮质、初级运动皮质和初级躯体感觉皮质以及初级躯体感觉复合体的个体 EEG 源信号中计算了β(13-30 Hz)和宽带γ(50-150 Hz)之间的相位-振幅耦合(PAC)。在所有四个区域中,对整个运动周期进行平均处理,结果表明在休息状态和按压任务下,患者的 PAC 高于对照组(组间表现相似)。然而,在患者较慢的敲击任务中并非如此。这表明与状态相关的β-γ PAC 的强度并不能决定帕金森运动徐缓。对运动转换过程中振荡 EEG 信号的动力学进行检查,发现 PAC 上升和下降的独特模式出现在按压开始周围。这种模式也出现在按压结束和缓慢敲击开始时,将这种特殊的 PAC 变化与不同运动状态之间的转换联系起来。在按压任务中,患者的转换相关 PAC 调制与对照组相似,但在缓慢敲击时变平,分别与正常和异常表现相关。这些发现表明,运动执行过程中神经元群体动力学的功能障碍演变是帕金森运动徐缓病理生理学的一个重要组成部分。我们使用非侵入性 EEG 记录的研究结果提供了证据,表明 PAC 动力学可能在运动执行的生理皮质控制中发挥作用,并可能对运动状态之间的转换进行编码。帕金森病患者的结果表明,运动徐缓与运动执行期间 PAC 动态调节的缺陷有关,而不是其绝对强度。我们的发现可能有助于提出运动徐缓病理生理学的新概念。

https://cdn.ncbi.nlm.nih.gov/pmc/blobs/95e4/9190732/31bb018693cf/jn.00541.2021_f006.jpg
https://cdn.ncbi.nlm.nih.gov/pmc/blobs/95e4/9190732/e7006c21fde7/jn-00541-2021r01.jpg
https://cdn.ncbi.nlm.nih.gov/pmc/blobs/95e4/9190732/a6546527fb48/jn.00541.2021_f001.jpg
https://cdn.ncbi.nlm.nih.gov/pmc/blobs/95e4/9190732/50824039f9e2/jn.00541.2021_f002.jpg
https://cdn.ncbi.nlm.nih.gov/pmc/blobs/95e4/9190732/ac91ad5570d1/jn.00541.2021_f003.jpg
https://cdn.ncbi.nlm.nih.gov/pmc/blobs/95e4/9190732/c096723c97ce/jn.00541.2021_f004.jpg
https://cdn.ncbi.nlm.nih.gov/pmc/blobs/95e4/9190732/aa099e2a13c1/jn.00541.2021_f005.jpg
https://cdn.ncbi.nlm.nih.gov/pmc/blobs/95e4/9190732/31bb018693cf/jn.00541.2021_f006.jpg
https://cdn.ncbi.nlm.nih.gov/pmc/blobs/95e4/9190732/e7006c21fde7/jn-00541-2021r01.jpg
https://cdn.ncbi.nlm.nih.gov/pmc/blobs/95e4/9190732/a6546527fb48/jn.00541.2021_f001.jpg
https://cdn.ncbi.nlm.nih.gov/pmc/blobs/95e4/9190732/50824039f9e2/jn.00541.2021_f002.jpg
https://cdn.ncbi.nlm.nih.gov/pmc/blobs/95e4/9190732/ac91ad5570d1/jn.00541.2021_f003.jpg
https://cdn.ncbi.nlm.nih.gov/pmc/blobs/95e4/9190732/c096723c97ce/jn.00541.2021_f004.jpg
https://cdn.ncbi.nlm.nih.gov/pmc/blobs/95e4/9190732/aa099e2a13c1/jn.00541.2021_f005.jpg
https://cdn.ncbi.nlm.nih.gov/pmc/blobs/95e4/9190732/31bb018693cf/jn.00541.2021_f006.jpg

相似文献

1
Cross-frequency phase-amplitude coupling in repetitive movements in patients with Parkinson's disease.帕金森病患者重复运动的频域相位-幅度耦合。
J Neurophysiol. 2022 Jun 1;127(6):1606-1621. doi: 10.1152/jn.00541.2021. Epub 2022 May 11.
2
Functional interaction of abnormal beta and gamma oscillations on bradykinesia in parkinsonian rats.帕金森病大鼠中异常β波和γ波振荡对运动迟缓的功能相互作用。
Brain Res Bull. 2024 Apr;209:110911. doi: 10.1016/j.brainresbull.2024.110911. Epub 2024 Mar 2.
3
Hypokinesia without decrement distinguishes progressive supranuclear palsy from Parkinson's disease.运动减少不明显可将进行性核上性麻痹与帕金森病区分开来。
Brain. 2012 Apr;135(Pt 4):1141-53. doi: 10.1093/brain/aws038. Epub 2012 Mar 6.
4
Spatiotemporal features of β-γ phase-amplitude coupling in Parkinson's disease derived from scalp EEG.头皮 EEG 记录的帕金森病中β-γ 相位-振幅耦合的时空特征。
Brain. 2021 Mar 3;144(2):487-503. doi: 10.1093/brain/awaa400.
5
Driving motor cortex oscillations modulates bradykinesia in Parkinson's disease.驱动运动皮层振荡可调节帕金森病中的运动迟缓。
Brain. 2022 Mar 29;145(1):224-236. doi: 10.1093/brain/awab257.
6
The discerning eye of computer vision: Can it measure Parkinson's finger tap bradykinesia?计算机视觉的敏锐洞察力:它能测量帕金森病的手指敲击运动迟缓吗?
J Neurol Sci. 2020 Sep 15;416:117003. doi: 10.1016/j.jns.2020.117003. Epub 2020 Jun 30.
7
Levodopa reinstates connectivity from prefrontal to premotor cortex during externally paced movement in Parkinson's disease.在帕金森病患者进行外部节奏运动时,左旋多巴可恢复前额叶到运动前区皮质的连接。
Neuroimage. 2014 Apr 15;90:15-23. doi: 10.1016/j.neuroimage.2013.11.023. Epub 2013 Nov 22.
8
Comparing kinematic changes between a finger-tapping task and unconstrained finger flexion-extension task in patients with Parkinson's disease.比较帕金森病患者在手指敲击任务和不受约束的手指屈伸任务之间的运动学变化。
Exp Brain Res. 2013 Jun;227(3):323-31. doi: 10.1007/s00221-013-3491-7. Epub 2013 May 18.
9
Short-term plasticity of the motor cortex compensates for bradykinesia in Parkinson's disease.运动皮层的短期可塑性弥补了帕金森病的运动迟缓。
Neurobiol Dis. 2023 Jun 15;182:106137. doi: 10.1016/j.nbd.2023.106137. Epub 2023 Apr 27.
10
Bradykinesia in early and advanced Parkinson's disease.早期和晚期帕金森病中的运动迟缓
J Neurol Sci. 2016 Oct 15;369:286-291. doi: 10.1016/j.jns.2016.08.028. Epub 2016 Aug 16.

引用本文的文献

1
A Framework for Corticomuscle Control Studies Using a Serious Gaming Approach.一种使用严肃游戏方法进行皮质肌肉控制研究的框架。
Methods Protoc. 2025 Jul 7;8(4):74. doi: 10.3390/mps8040074.
2
γ neuromodulations: unraveling biomarkers for neurological and psychiatric disorders.γ神经调节:揭示神经和精神疾病的生物标志物
Mil Med Res. 2025 Jun 27;12(1):32. doi: 10.1186/s40779-025-00619-x.
3
Alcohol use disorder is associated with increases in frontocentral phase-amplitude coupling strength during resting state.酒精使用障碍与静息状态下额中央相位-振幅耦合强度增加有关。

本文引用的文献

1
Spatiotemporal features of β-γ phase-amplitude coupling in Parkinson's disease derived from scalp EEG.头皮 EEG 记录的帕金森病中β-γ 相位-振幅耦合的时空特征。
Brain. 2021 Mar 3;144(2):487-503. doi: 10.1093/brain/awaa400.
2
Distributed Motor Control of Limb Movements in Rat Motor and Somatosensory Cortex: The Sensorimotor Amalgam Revisited.大鼠运动和感觉皮层中的肢体运动分布式电机控制:再论感觉运动融合体
Cereb Cortex. 2020 Nov 3;30(12):6296-6312. doi: 10.1093/cercor/bhaa186.
3
Brain mechanisms in motor control during reaching movements: Transition of functional connectivity according to movement states.
bioRxiv. 2025 May 16:2025.05.13.653768. doi: 10.1101/2025.05.13.653768.
4
The Phase-Amplitude Coupling Changes Induced by Smoking Cue After 12-H Abstinence in Young Smokers.年轻吸烟者戒断12小时后吸烟线索诱发的相位-振幅耦合变化
Addict Biol. 2025 May;30(5):e70048. doi: 10.1111/adb.70048.
5
Classifying mental motor tasks from chronic ECoG-BCI recordings using phase-amplitude coupling features.利用相位-振幅耦合特征从慢性脑皮层电图脑机接口记录中对心理运动任务进行分类。
Front Hum Neurosci. 2025 Mar 12;19:1521491. doi: 10.3389/fnhum.2025.1521491. eCollection 2025.
6
Temporal ablation of the ciliary protein IFT88 alters normal brainwave patterns.睫状蛋白IFT88的暂时性消融会改变正常脑电波模式。
Sci Rep. 2025 Jan 2;15(1):347. doi: 10.1038/s41598-024-83432-1.
7
Beta tACS of varying intensities differentially affect resting-state and movement-related M1-M1 connectivity.不同强度的β经颅交流电刺激(tACS)对静息状态和运动相关的初级运动皮层-初级运动皮层(M1-M1)连接性有不同影响。
Front Neurosci. 2024 Sep 20;18:1425527. doi: 10.3389/fnins.2024.1425527. eCollection 2024.
8
Temporal Ablation of the Ciliary Protein IFT88 Alters Normal Brainwave Patterns.睫状蛋白IFT88的时间消融改变正常脑电波模式。
bioRxiv. 2024 Nov 27:2024.04.03.587983. doi: 10.1101/2024.04.03.587983.
9
Beta-Gamma Phase-Amplitude Coupling as a Non-Invasive Biomarker for Parkinson's Disease: Insights from Electroencephalography Studies.β-γ相位-振幅耦合作为帕金森病的一种非侵入性生物标志物:来自脑电图研究的见解
Life (Basel). 2024 Mar 15;14(3):391. doi: 10.3390/life14030391.
在伸手运动中控制运动的大脑机制:根据运动状态转变的功能连接。
Sci Rep. 2020 Jan 17;10(1):567. doi: 10.1038/s41598-020-57489-7.
4
Evolving concepts on bradykinesia.关于运动徐缓的概念演变。
Brain. 2020 Mar 1;143(3):727-750. doi: 10.1093/brain/awz344.
5
Premovement Suppression of Corticospinal Excitability may be a Necessary Part of Movement Preparation.运动准备的必要部分可能是运动前皮质脊髓兴奋性的抑制。
Cereb Cortex. 2020 May 14;30(5):2910-2923. doi: 10.1093/cercor/bhz283.
6
Effect of levodopa on electroencephalographic biomarkers of the parkinsonian state.左旋多巴对帕金森状态的脑电图生物标志物的影响。
J Neurophysiol. 2019 Jul 1;122(1):290-299. doi: 10.1152/jn.00141.2019. Epub 2019 May 8.
7
What, If, and When to Move: Basal Ganglia Circuits and Self-Paced Action Initiation.何时、何地、为何行动:基底神经节回路与自我启动的动作。
Annu Rev Neurosci. 2019 Jul 8;42:459-483. doi: 10.1146/annurev-neuro-072116-031033. Epub 2019 Apr 24.
8
Cross-Frequency Coupling Based Neuromodulation for Treating Neurological Disorders.基于交叉频率耦合的神经调节治疗神经系统疾病
Front Neurosci. 2019 Feb 21;13:125. doi: 10.3389/fnins.2019.00125. eCollection 2019.
9
Pallidal deep brain stimulation modulates excessive cortical high β phase amplitude coupling in Parkinson disease.苍白球深部脑刺激调节帕金森病患者皮质高β 相幅耦合过度。
Brain Stimul. 2018 May-Jun;11(3):607-617. doi: 10.1016/j.brs.2018.01.028. Epub 2018 Jan 31.
10
Selective Suppression of Local Interneuron Circuits in Human Motor Cortex Contributes to Movement Preparation.选择性抑制人类运动皮层局部中间神经元回路有助于运动准备。
J Neurosci. 2018 Jan 31;38(5):1264-1276. doi: 10.1523/JNEUROSCI.2869-17.2017. Epub 2017 Dec 20.