Suppr超能文献

从菌根真菌中分离出的部分病毒外壳蛋白在植物和真菌中作为 RNA 沉默抑制子发挥作用。

Coat protein of partitiviruses isolated from mycorrhizal fungi functions as an RNA silencing suppressor in plants and fungi.

机构信息

Research Faculty of Agriculture, Hokkaido University, Kita-ku, Kita 9, Nishi 9, Sapporo, 060-8589, Japan.

出版信息

Sci Rep. 2022 May 12;12(1):7855. doi: 10.1038/s41598-022-11403-5.

Abstract

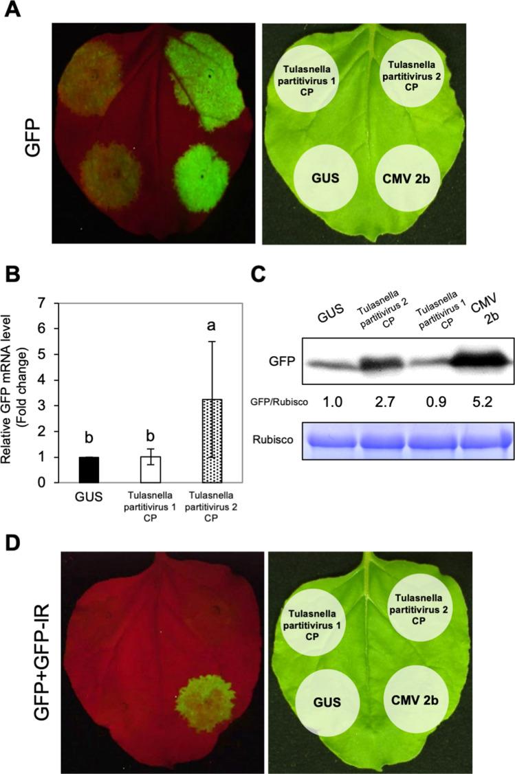
Orchid seeds depend on colonization by orchid mycorrhizal (OM) fungi for their germination; therefore, the orchids and OM fungi have long maintained a close relationship (e.g., formation of the hyphal mass structure, peloton) during their evolution. In the present study, we isolated new partitiviruses from OM fungi; partitivirus were separately found in different subcultures from the same fungi. Partitiviruses have been believed to lack an RNA silencing suppressor (RSS), which is generally associated with viral pathogenicity, because most partitiviruses isolated so far are latent in both plants and fungi. However, we found that the coat protein (CP) of our partitiviruses indeed had RSS activity, which differed among the virus isolates from OM fungi; one CP showed RSS activity in both plants and fungi, while another CP showed no activity. The family Partitiviridae include viruses isolated from plants and fungi, and it has been suggested that these viruses may occasionally be transmitted between plant and fungal hosts. Given that there are several reports showing that viruses can adapt to nonhost using strong RSS, we here discussed the idea that partitiviruses may be better able to migrate between the orchid and fungus probably through the pelotons formed in the orchid cells, if host RNA silencing is suppressed by partitivirus RSS.

摘要

兰花种子的萌发依赖于兰花菌根真菌(OM)的定殖;因此,在进化过程中,兰花和 OM 真菌一直保持着密切的关系(例如,形成菌丝体质量结构、聚集体)。在本研究中,我们从 OM 真菌中分离出新的二分体病毒;在同一真菌的不同亚培养物中分别发现了二分体病毒。二分体病毒被认为缺乏 RNA 沉默抑制子(RSS),这通常与病毒的致病性有关,因为迄今为止分离到的大多数二分体病毒在植物和真菌中都是潜伏的。然而,我们发现我们的二分体病毒的外壳蛋白(CP)确实具有 RSS 活性,并且在 OM 真菌中的病毒分离株之间存在差异;一种 CP 在植物和真菌中均具有 RSS 活性,而另一种 CP 则没有活性。二分体病毒科包括从植物和真菌中分离出的病毒,有人认为这些病毒可能偶尔会在植物和真菌宿主之间传播。鉴于有几项报道表明,病毒可以利用强 RSS 适应非宿主,我们在这里讨论了这样一种观点,即如果二分体病毒的 RSS 抑制了宿主的 RNA 沉默,那么二分体病毒可能更能够在兰花和真菌之间迁移,可能是通过在兰花细胞中形成聚集体。

https://cdn.ncbi.nlm.nih.gov/pmc/blobs/2074/9098641/d44426ac3a38/41598_2022_11403_Fig1_HTML.jpg

文献AI研究员

20分钟写一篇综述,助力文献阅读效率提升50倍。

立即体验

用中文搜PubMed

大模型驱动的PubMed中文搜索引擎

马上搜索

文档翻译

学术文献翻译模型,支持多种主流文档格式。

立即体验