Suppr超能文献

焦亡相关模式预测膀胱癌的肿瘤免疫格局和免疫治疗反应

Pyroptosis-Related Patterns Predict Tumor Immune Landscape and Immunotherapy Response in Bladder Cancer.

作者信息

Yan Yilin, Cao Xiangqian, Wang Zeyi, Huang Zhengnan, Cai Jinming, Tang Pengfei, Yang Chenkai, Zhang Fang, Xia Shujie, Shen Bing

机构信息

Department of Urology, Shanghai General Hospital, Shanghai Jiaotong University School of Medicine, Shanghai, China.

Department of Urology, Shanghai General Hospital Affiliated to Nanjing Medical University, Shanghai, China.

出版信息

Front Mol Biosci. 2022 Apr 26;9:815290. doi: 10.3389/fmolb.2022.815290. eCollection 2022.

Abstract

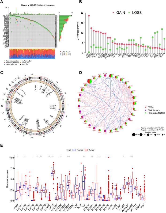
Bladder cancer (BC) is a leading cause of death from malignancy, with significant heterogeneity in the immunotherapeutic responsiveness of advanced status. Pyroptosis, a newly discovered inflammatory programmed cell death, is confirmed to play an indispensable role in tumorigenesis and anti-tumor activity. However, the effect of pyroptosis on the tumor-immune landscape remodeling and immunotherapy in BC remains elusive. We comprehensively evaluated the mRNA expression and genomic alterations of 33 pyroptosis-related genes (PRGs) in BC and evaluated the patterns of pyroptosis in publicly available BC datasets. An unsupervised clustering method was used to classify patients into distinct patterns. Then, we established a pyroptosis-related signature score (PS-score) model to quantify the pyroptosis-related patterns of individual BC patients using principal component analysis. Furthermore, we correlated the patterns with the immune landscape and response efficacy of immunotherapy. Two pyroptosis-related patterns were identified in BC, and distinct patterns showed various immune characteristics. Patterns with a high expression level of PRGs exhibited a survival advantage and showed higher infiltration of cytotoxic lymphocytes. Tumors with a low PS-score were characterized by high tumor-infiltrating lymphocytes and considered "hot." Further analysis revealed that the PS-score was an independent prognostic factor and could predict the response to immunotherapy for patients with advanced BC. We found a significant positive association between AHNAK2, AHNAK nucleoprotein 2, expression, and PS-score. Functional assays showed that AHNAK2 knockdown was correlated with attenuated invasive ability. This work comprehensively demonstrated the potential function of pyroptosis-related patterns in the bladder tumor-immune landscape and identified their therapeutic liability in immunotherapy. Our study enhanced our understanding of the immune landscape and provided a new approach toward more effective immunotherapy strategies.

摘要

膀胱癌(BC)是恶性肿瘤导致死亡的主要原因之一,晚期患者的免疫治疗反应存在显著异质性。细胞焦亡是一种新发现的炎症性程序性细胞死亡,已证实其在肿瘤发生和抗肿瘤活性中发挥不可或缺的作用。然而,细胞焦亡对BC肿瘤免疫格局重塑和免疫治疗的影响仍不清楚。我们全面评估了BC中33个细胞焦亡相关基因(PRGs)的mRNA表达和基因组改变,并在公开可用的BC数据集中评估了细胞焦亡模式。采用无监督聚类方法将患者分为不同模式。然后,我们建立了一个细胞焦亡相关特征评分(PS评分)模型,使用主成分分析来量化个体BC患者的细胞焦亡相关模式。此外,我们将这些模式与免疫格局和免疫治疗的反应疗效相关联。在BC中鉴定出两种细胞焦亡相关模式,不同模式表现出不同的免疫特征。PRGs高表达水平的模式具有生存优势,并且显示出细胞毒性淋巴细胞的更高浸润。PS评分低的肿瘤以高肿瘤浸润淋巴细胞为特征,被认为是“热”肿瘤。进一步分析表明,PS评分是一个独立的预后因素,可以预测晚期BC患者对免疫治疗的反应。我们发现AHNAK2(AHNAK核蛋白2)表达与PS评分之间存在显著正相关。功能试验表明,AHNAK2敲低与侵袭能力减弱相关。这项工作全面证明了细胞焦亡相关模式在膀胱肿瘤免疫格局中的潜在功能,并确定了它们在免疫治疗中的治疗价值。我们的研究加深了我们对免疫格局的理解,并为更有效的免疫治疗策略提供了一种新方法。

https://cdn.ncbi.nlm.nih.gov/pmc/blobs/35c1/9086408/7f9c7c5694f6/fmolb-09-815290-g001.jpg

文献检索

告别复杂PubMed语法,用中文像聊天一样搜索,搜遍4000万医学文献。AI智能推荐,让科研检索更轻松。

立即免费搜索

文件翻译

保留排版,准确专业,支持PDF/Word/PPT等文件格式,支持 12+语言互译。

免费翻译文档

深度研究

AI帮你快速写综述,25分钟生成高质量综述,智能提取关键信息,辅助科研写作。

立即免费体验