Suppr超能文献

哺乳动物脊柱神经胚形成中的铰链点出现。

Hinge point emergence in mammalian spinal neurulation.

机构信息

Department of Biosystems Science and Engineering, ETH Zürich, 4058 Basel, Switzerland.

Graduate School of Life Sciences, Utrecht University, 3584 CG Utrecht, The Netherlands.

出版信息

Proc Natl Acad Sci U S A. 2022 May 17;119(20):e2117075119. doi: 10.1073/pnas.2117075119. Epub 2022 May 13.

Abstract

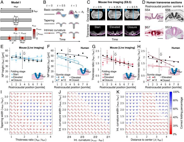
Neurulation is the process in early vertebrate embryonic development during which the neural plate folds to form the neural tube. Spinal neural tube folding in the posterior neuropore changes over time, first showing a median hinge point, then both the median hinge point and dorsolateral hinge points, followed by dorsolateral hinge points only. The biomechanical mechanism of hinge point formation in the mammalian neural tube is poorly understood. Here we employ a mechanical finite element model to study neural tube formation. The computational model mimics the mammalian neural tube using microscopy data from mouse and human embryos. While intrinsic curvature at the neural plate midline has been hypothesized to drive neural tube folding, intrinsic curvature was not sufficient for tube closure in our simulations. We achieved neural tube closure with an alternative model combining mesoderm expansion, nonneural ectoderm expansion, and neural plate adhesion to the notochord. Dorsolateral hinge points emerged in simulations with low mesoderm expansion and zippering. We propose that zippering provides the biomechanical force for dorsolateral hinge point formation in settings where the neural plate lateral sides extend above the mesoderm. Together, these results provide a perspective on the biomechanical and molecular mechanism of mammalian spinal neurulation.

摘要

神经胚形成是早期脊椎动物胚胎发育过程中的一个过程,在此过程中神经板折叠形成神经管。脊髓神经管在后神经孔中的折叠随时间而变化,首先出现一个正中铰链点,然后是正中铰链点和背外侧铰链点,最后只有背外侧铰链点。哺乳动物神经管中铰链点形成的生物力学机制还不太清楚。在这里,我们使用机械有限元模型来研究神经管的形成。该计算模型使用来自小鼠和人类胚胎的显微镜数据来模拟哺乳动物的神经管。虽然中线上的固有曲率被假设为驱动神经管折叠的原因,但在我们的模拟中,固有曲率不足以使管腔闭合。我们通过一个结合中胚层扩张、非神经外胚层扩张和神经管与脊索黏附的替代模型实现了神经管的闭合。在中胚层扩张和扣合较低的情况下,背外侧铰链点出现在模拟中。我们提出,在神经管侧面延伸到中胚层上方的情况下,扣合提供了背外侧铰链点形成的生物力学力。总之,这些结果为哺乳动物脊髓神经胚形成的生物力学和分子机制提供了一个视角。

https://cdn.ncbi.nlm.nih.gov/pmc/blobs/54e3/9172135/243ac75edb63/pnas.2117075119fig01.jpg

文献AI研究员

20分钟写一篇综述,助力文献阅读效率提升50倍。

立即体验

用中文搜PubMed

大模型驱动的PubMed中文搜索引擎

马上搜索

文档翻译

学术文献翻译模型,支持多种主流文档格式。

立即体验