• 文献检索
  • 文档翻译
  • 深度研究
  • 学术资讯
  • Suppr Zotero 插件Zotero 插件
  • 邀请有礼
  • 套餐&价格
  • 历史记录
应用&插件
Suppr Zotero 插件Zotero 插件浏览器插件Mac 客户端Windows 客户端微信小程序
定价
高级版会员购买积分包购买API积分包
服务
文献检索文档翻译深度研究API 文档MCP 服务
关于我们
关于 Suppr公司介绍联系我们用户协议隐私条款
关注我们

Suppr 超能文献

核心技术专利:CN118964589B侵权必究
粤ICP备2023148730 号-1Suppr @ 2026

文献检索

告别复杂PubMed语法,用中文像聊天一样搜索,搜遍4000万医学文献。AI智能推荐,让科研检索更轻松。

立即免费搜索

文件翻译

保留排版,准确专业,支持PDF/Word/PPT等文件格式,支持 12+语言互译。

免费翻译文档

深度研究

AI帮你快速写综述,25分钟生成高质量综述,智能提取关键信息,辅助科研写作。

立即免费体验

通过EWSR1-FLI1/EGR2调控轴上调甲羟戊酸途径赋予尤因细胞对他汀类药物的高度敏感性。

Upregulation of the Mevalonate Pathway through EWSR1-FLI1/EGR2 Regulatory Axis Confers Ewing Cells Exquisite Sensitivity to Statins.

作者信息

Buchou Charlie, Laud-Duval Karine, van der Ent Wietske, Grossetête Sandrine, Zaidi Sakina, Gentric Géraldine, Corbé Maxime, Müller Kévin, Del Nery Elaine, Surdez Didier, Delattre Olivier

机构信息

INSERM U830, Équipe Labellisée LNCC, Diversity & Plasticity of Childhood Tumors Laboratory, PSL Research University, SIREDO Oncology Center, Institut Curie Research Center, 26 rue d'ULM, 75005 Paris, France.

INSERM U830, Équipe Labellisée LNCC, Stress and Cancer Laboratory, PSL Research University, Institut Curie Research Center, 26 rue d'ULM, 75005 Paris, France.

出版信息

Cancers (Basel). 2022 May 8;14(9):2327. doi: 10.3390/cancers14092327.

DOI:10.3390/cancers14092327
PMID:35565457
原文链接:https://pmc.ncbi.nlm.nih.gov/articles/PMC9100622/
Abstract

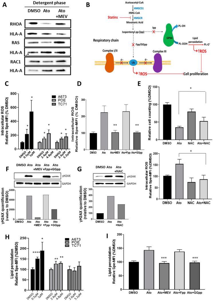
Ewing sarcoma (EwS) is an aggressive primary bone cancer in children and young adults characterized by oncogenic fusions between genes encoding FET-RNA-binding proteins and ETS transcription factors, the most frequent fusion being EWSR1-FLI1. We show that EGR2, an Ewing-susceptibility gene and an essential direct target of EWSR1-FLI1, directly regulates the transcription of genes encoding key enzymes of the mevalonate (MVA) pathway. Consequently, Ewing sarcoma is one of the tumors that expresses the highest levels of mevalonate pathway genes. Moreover, genome-wide screens indicate that MVA pathway genes constitute major dependencies of Ewing cells. Accordingly, the statin inhibitors of HMG-CoA-reductase, a rate-limiting enzyme of the MVA pathway, demonstrate cytotoxicity in EwS. Statins induce increased ROS and lipid peroxidation levels, as well as decreased membrane localization of prenylated proteins, such as small GTP proteins. These metabolic effects lead to an alteration in the dynamics of S-phase progression and to apoptosis. Statin-induced effects can be rescued by downstream products of the MVA pathway. Finally, we further show that statins impair tumor growth in different Ewing PDX models. Altogether, the data show that statins, which are off-patent, well-tolerated, and inexpensive compounds, should be strongly considered in the therapeutic arsenal against this deadly childhood disease.

摘要

尤因肉瘤(EwS)是儿童和青年中一种侵袭性原发性骨癌,其特征是编码FET-RNA结合蛋白的基因与ETS转录因子之间发生致癌融合,最常见的融合是EWSR1-FLI1。我们发现,EGR2是一种尤因易感基因,也是EWSR1-FLI1的一个重要直接靶点,它直接调控甲羟戊酸(MVA)途径关键酶编码基因的转录。因此,尤因肉瘤是表达甲羟戊酸途径基因水平最高的肿瘤之一。此外,全基因组筛选表明,MVA途径基因构成了尤因细胞的主要依赖性。相应地,HMG-CoA还原酶(MVA途径的限速酶)的他汀类抑制剂在EwS中表现出细胞毒性。他汀类药物可诱导活性氧(ROS)和脂质过氧化水平升高,以及异戊二烯化蛋白(如小GTP蛋白)的膜定位降低。这些代谢效应导致S期进展动力学改变并引发细胞凋亡。MVA途径的下游产物可挽救他汀类药物诱导的效应。最后,我们进一步表明,他汀类药物在不同的尤因人源肿瘤异种移植(PDX)模型中会损害肿瘤生长。总之,数据表明,他汀类药物已过专利保护期,耐受性良好且价格低廉,在针对这种致命儿童疾病的治疗手段中应被重点考虑。

https://cdn.ncbi.nlm.nih.gov/pmc/blobs/331f/9100622/011cb542b7e2/cancers-14-02327-g006.jpg
https://cdn.ncbi.nlm.nih.gov/pmc/blobs/331f/9100622/751bb6e2e0ba/cancers-14-02327-g001.jpg
https://cdn.ncbi.nlm.nih.gov/pmc/blobs/331f/9100622/429150c37a58/cancers-14-02327-g002.jpg
https://cdn.ncbi.nlm.nih.gov/pmc/blobs/331f/9100622/f06c9c312fea/cancers-14-02327-g003.jpg
https://cdn.ncbi.nlm.nih.gov/pmc/blobs/331f/9100622/f6518dcb6b52/cancers-14-02327-g004.jpg
https://cdn.ncbi.nlm.nih.gov/pmc/blobs/331f/9100622/b481f48db506/cancers-14-02327-g005.jpg
https://cdn.ncbi.nlm.nih.gov/pmc/blobs/331f/9100622/011cb542b7e2/cancers-14-02327-g006.jpg
https://cdn.ncbi.nlm.nih.gov/pmc/blobs/331f/9100622/751bb6e2e0ba/cancers-14-02327-g001.jpg
https://cdn.ncbi.nlm.nih.gov/pmc/blobs/331f/9100622/429150c37a58/cancers-14-02327-g002.jpg
https://cdn.ncbi.nlm.nih.gov/pmc/blobs/331f/9100622/f06c9c312fea/cancers-14-02327-g003.jpg
https://cdn.ncbi.nlm.nih.gov/pmc/blobs/331f/9100622/f6518dcb6b52/cancers-14-02327-g004.jpg
https://cdn.ncbi.nlm.nih.gov/pmc/blobs/331f/9100622/b481f48db506/cancers-14-02327-g005.jpg
https://cdn.ncbi.nlm.nih.gov/pmc/blobs/331f/9100622/011cb542b7e2/cancers-14-02327-g006.jpg

相似文献

1
Upregulation of the Mevalonate Pathway through EWSR1-FLI1/EGR2 Regulatory Axis Confers Ewing Cells Exquisite Sensitivity to Statins.通过EWSR1-FLI1/EGR2调控轴上调甲羟戊酸途径赋予尤因细胞对他汀类药物的高度敏感性。
Cancers (Basel). 2022 May 8;14(9):2327. doi: 10.3390/cancers14092327.
2
Chimeric EWSR1-FLI1 regulates the Ewing sarcoma susceptibility gene EGR2 via a GGAA microsatellite.嵌合蛋白EWSR1-FLI1通过GGAA微卫星调控尤文肉瘤易感基因EGR2。
Nat Genet. 2015 Sep;47(9):1073-8. doi: 10.1038/ng.3363. Epub 2015 Jul 27.
3
BET bromodomain inhibitors suppress EWS-FLI1-dependent transcription and the IGF1 autocrine mechanism in Ewing sarcoma.BET溴结构域抑制剂可抑制尤因肉瘤中EWS-FLI1依赖的转录及IGF1自分泌机制。
Oncotarget. 2016 Jul 12;7(28):43504-43517. doi: 10.18632/oncotarget.9762.
4
The clinical heterogeneity of round cell sarcomas with EWSR1/FUS gene fusions: Impact of gene fusion type on clinical features and outcome.具有 EWSR1/FUS 基因融合的圆形细胞肉瘤的临床异质性:基因融合类型对临床特征和结局的影响。
Genes Chromosomes Cancer. 2020 Sep;59(9):525-534. doi: 10.1002/gcc.22857. Epub 2020 May 28.
5
Pharmaceutical Interference of the EWS-FLI1-driven Transcriptome By Cotargeting H3K27ac and RNA Polymerase Activity in Ewing Sarcoma.EWS-FLI1 驱动的转录组通过靶向 Ewing 肉瘤中的 H3K27ac 和 RNA 聚合酶活性的药物干扰。
Mol Cancer Ther. 2021 Oct;20(10):1868-1879. doi: 10.1158/1535-7163.MCT-20-0489. Epub 2021 Jul 26.
6
Therapeutic targeting the oncogenic driver EWSR1::FLI1 in Ewing sarcoma through inhibition of the FACT complex.通过抑制FACT复合物对尤因肉瘤中的致癌驱动因子EWSR1::FLI1进行治疗靶向。
Oncogene. 2023 Jan;42(1):11-25. doi: 10.1038/s41388-022-02533-1. Epub 2022 Nov 10.
7
Targeting the CALCB/RAMP1 axis inhibits growth of Ewing sarcoma.靶向 CALCB/RAMP1 轴抑制尤文肉瘤的生长。
Cell Death Dis. 2019 Feb 11;10(2):116. doi: 10.1038/s41419-019-1372-0.
8
ETS1, a Target Gene of the EWSR1::FLI1 Fusion Oncoprotein, Regulates the Expression of the Focal Adhesion Protein TENSIN3.ETS1 是 EWSR1::FLI1 融合癌蛋白的靶基因,调节黏着斑蛋白 TENSIN3 的表达。
Mol Cancer Res. 2024 Jul 2;22(7):625-641. doi: 10.1158/1541-7786.MCR-23-1090.
9
EWS-FLI1-mediated suppression of the RAS-antagonist Sprouty 1 (SPRY1) confers aggressiveness to Ewing sarcoma.EWS-FLI1介导的对RAS拮抗剂Sprouty 1(SPRY1)的抑制赋予尤文肉瘤侵袭性。
Oncogene. 2017 Feb 9;36(6):766-776. doi: 10.1038/onc.2016.244. Epub 2016 Jul 4.
10
Regulation of EWSR1-FLI1 Function by Post-Transcriptional and Post-Translational Modifications.转录后和翻译后修饰对EWSR1-FLI1功能的调控
Cancers (Basel). 2023 Jan 6;15(2):382. doi: 10.3390/cancers15020382.

引用本文的文献

1
Label-Free Machine Learning Prediction of Chemotherapy on Tumor Spheroids Using a Microfluidics Droplet Platform.使用微流控液滴平台对肿瘤球体进行化疗的无标记机器学习预测
Small Sci. 2025 Jul 16;5(9):2500173. doi: 10.1002/smsc.202500173. eCollection 2025 Sep.
2
A prognostic model correlated with fatty acid metabolism in Ewing's sarcoma based on bioinformatics analysis.基于生物信息学分析的尤因肉瘤中与脂肪酸代谢相关的预后模型。
Open Med (Wars). 2025 Aug 7;20(1):20251238. doi: 10.1515/med-2025-1238. eCollection 2025.
3
Subversion of mRNA degradation pathways by EWSR1::FLI1 represents a therapeutic vulnerability in Ewing sarcoma.

本文引用的文献

1
Chronos: a cell population dynamics model of CRISPR experiments that improves inference of gene fitness effects.Chronos:一个用于 CRISPR 实验的细胞群体动力学模型,可提高基因适合度效应推断的准确性。
Genome Biol. 2021 Dec 20;22(1):343. doi: 10.1186/s13059-021-02540-7.
2
Unraveling Ewing Sarcoma Tumorigenesis Originating from Patient-Derived Mesenchymal Stem Cells.解析源自患者来源间充质干细胞的尤文肉瘤肿瘤发生起源。
Cancer Res. 2021 Oct 1;81(19):4994-5006. doi: 10.1158/0008-5472.CAN-20-3837. Epub 2021 Aug 2.
3
Integrated cross-study datasets of genetic dependencies in cancer.
EWSR1::FLI1对mRNA降解途径的破坏是尤因肉瘤的一个治疗弱点。
Nat Commun. 2025 Jul 16;16(1):6537. doi: 10.1038/s41467-025-61725-x.
4
Transcriptional regulation of KCNA2 coding Kv1.2 by EWS::FLI1: involvement in controlling the YAP/Hippo signalling pathway and cell proliferation.EWS::FLI1对编码Kv1.2的KCNA2的转录调控:参与控制YAP/河马信号通路和细胞增殖。
Cell Commun Signal. 2024 Dec 18;22(1):602. doi: 10.1186/s12964-024-01981-4.
5
Chimeric protein EWS::FLI1 drives cell proliferation in Ewing Sarcoma via aberrant expression of KCNN1/SK1 and dysregulation of calcium signaling.嵌合蛋白EWS::FLI1通过KCNN1/SK1的异常表达和钙信号传导失调驱动尤因肉瘤中的细胞增殖。
Oncogene. 2025 Jan;44(2):79-91. doi: 10.1038/s41388-024-03199-7. Epub 2024 Nov 1.
6
EWS-FLI1 and Activator Protein-1 (AP-1) Reciprocally Regulate Extracellular-Matrix Proteins in Ewing sarcoma Cells.EWS-FLI1 和激活蛋白 1(AP-1)在尤文肉瘤细胞中相互调节细胞外基质蛋白。
Int J Mol Sci. 2024 Aug 6;25(16):8595. doi: 10.3390/ijms25168595.
7
Xenografting Human Musculoskeletal Sarcomas in Mice, Chick Embryo, and Zebrafish: How to Boost Translational Research.将人类肌肉骨骼肉瘤移植到小鼠、鸡胚和斑马鱼中:如何推动转化研究。
Biomedicines. 2024 Aug 21;12(8):1921. doi: 10.3390/biomedicines12081921.
8
Unlocking epigenetics for precision treatment of Ewing's sarcoma.解锁表观遗传学用于尤因肉瘤的精准治疗。
Chin J Cancer Res. 2024 Jun 30;36(3):322-340. doi: 10.21147/j.issn.1000-9604.2024.03.08.
9
Cell painting transfer increases screening hit rate.细胞绘画转移提高筛选命中率。
Biol Imaging. 2023 Mar 3;3:e4. doi: 10.1017/S2633903X23000077. eCollection 2023.
10
Transfer learning for versatile and training free high content screening analyses.基于迁移学习的多功能且无需训练的高通量筛选分析
Sci Rep. 2023 Dec 18;13(1):22599. doi: 10.1038/s41598-023-49554-8.
癌症中遗传相关性的综合跨研究数据集。
Nat Commun. 2021 Mar 12;12(1):1661. doi: 10.1038/s41467-021-21898-7.
4
Exploiting Replication Stress as a Novel Therapeutic Intervention.利用复制应激作为一种新的治疗干预手段。
Mol Cancer Res. 2021 Feb;19(2):192-206. doi: 10.1158/1541-7786.MCR-20-0651. Epub 2020 Oct 5.
5
Pleiotropic effects of statins: A focus on cancer.他汀类药物的多效性作用:关注癌症。
Biochim Biophys Acta Mol Basis Dis. 2020 Dec 1;1866(12):165968. doi: 10.1016/j.bbadis.2020.165968. Epub 2020 Sep 12.
6
Statins as Anticancer Agents in the Era of Precision Medicine.他汀类药物作为精准医学时代的抗癌药物。
Clin Cancer Res. 2020 Nov 15;26(22):5791-5800. doi: 10.1158/1078-0432.CCR-20-1967. Epub 2020 Sep 4.
7
Pleiotropic Roles of Calmodulin in the Regulation of KRas and Rac1 GTPases: Functional Diversity in Health and Disease.钙调蛋白在 KRas 和 Rac1 GTPases 调节中的多效性作用:健康与疾病中的功能多样性。
Int J Mol Sci. 2020 May 23;21(10):3680. doi: 10.3390/ijms21103680.
8
Oncogenic hijacking of a developmental transcription factor evokes vulnerability toward oxidative stress in Ewing sarcoma.致癌基因劫持发育转录因子导致尤文肉瘤对氧化应激敏感。
Nat Commun. 2020 May 15;11(1):2423. doi: 10.1038/s41467-020-16244-2.
9
The YAP/TAZ Pathway in Osteogenesis and Bone Sarcoma Pathogenesis.YAP/TAZ 通路在成骨和骨肉瘤发病机制中的作用。
Cells. 2020 Apr 15;9(4):972. doi: 10.3390/cells9040972.
10
Transcriptional Programs Define Intratumoral Heterogeneity of Ewing Sarcoma at Single-Cell Resolution.单细胞分辨率解析尤文肉瘤肿瘤内异质性的转录程序。
Cell Rep. 2020 Feb 11;30(6):1767-1779.e6. doi: 10.1016/j.celrep.2020.01.049.