Suppr超能文献

人参皂苷 Rg3 通过激活 NRF2/HO-1 介导的铁死亡通路来改善急性胰腺炎。

Ginsenoside Rg3 ameliorates acute pancreatitis by activating the NRF2/HO‑1‑mediated ferroptosis pathway.

机构信息

Department of General Surgery, Jinling Hospital, Medical School of Nanjing University, Nanjing, Jiangsu 210002, P.R. China.

Department of Gastroenterological Surgery, Affiliated Hangzhou First People's Hospital, Zhejiang University School of Medicine, Hangzhou, Zhejiang 310006, P.R. China.

出版信息

Int J Mol Med. 2022 Jul;50(1). doi: 10.3892/ijmm.2022.5144. Epub 2022 May 18.

Abstract

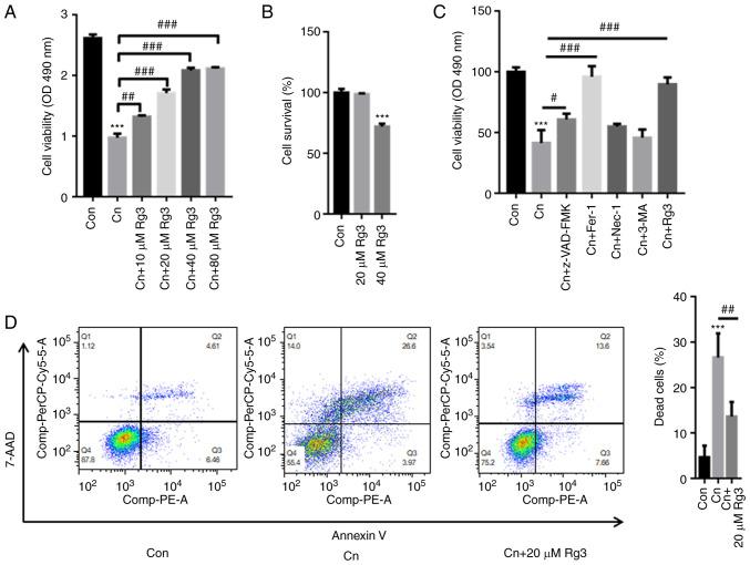
Acute pancreatitis (AP) is an inflammatory disorder that has been associated with systemic inflammatory response syndrome. Ginsenoside Rg3 is a major active component of , which has been demonstrated to exert potent protective effects on hyperglycemia and diabetes. However, it remains to be determined whether Rg3 ameliorates AP. Thus, an AP cell model was established in the present study by exposing AR42J cells to cerulein (Cn). AR42J cell viability was increased in the Rg3‑treated group as compared with the Cn‑exposed group. Simultaneously, the number of dead AR42J cells was decreased in the Rg3‑treated group compared with the group treated with Cn only. Furthermore, following treatment with Rg3, the production of malondialdehyde (MDA) and ferrous ion (Fe) in the AR42J cells was reduced, accompanied by increased glutathione (GSH) levels. Western blot analysis revealed that the decrease in glutathione peroxidase 4 (GPX4) and cystine/glutamate transporter (xCT) levels induced by Cn were reversed by Rg3 treatment in the AR42J cells. Mice treated with Cn exhibited increased serum amylase levels, as well as increased levels of TNFα, IL‑6, IL‑1β, pancreatic MDA, reactive oxygen species (ROS) and Fe production. Following Rg3 treatment, ROS accumulation and cell death were decreased in the pancreatic tissues compared with the AP group. Furthermore, in the pancreatic tissues of the AP model, the expression of nuclear factor‑erythroid factor 2‑related factor 2 (NRF2)/heme oxygenase 1 (HO‑1)/xCT/GPX4 was suppressed. In comparison, the NRF2/HO‑1/xCT/GPX4 pathway was activated in pancreatic tissues following Rg3 administration. Taken together, the present study, to the best of our knowledge, is the first to reveal a protective role for Rg3 in mice with AP by suppressing oxidative stress‑related ferroptosis and the activation of the NRF2/HO‑1 pathway.

摘要

急性胰腺炎 (AP) 是一种炎症性疾病,与全身炎症反应综合征有关。人参皂苷 Rg3 是 的主要活性成分之一,已被证明对高血糖和糖尿病具有强大的保护作用。然而,Rg3 是否改善 AP 仍有待确定。因此,本研究通过用 cerulein (Cn) 暴露 AR42J 细胞建立了 AP 细胞模型。与暴露于 Cn 的组相比,用 Rg3 处理的组中 AR42J 细胞的活力增加。同时,与仅用 Cn 处理的组相比,用 Rg3 处理的组中死 AR42J 细胞的数量减少。此外,用 Rg3 处理后,AR42J 细胞中丙二醛 (MDA) 和亚铁离子 (Fe) 的产生减少,同时谷胱甘肽 (GSH) 水平增加。Western blot 分析显示,Cn 诱导的谷胱甘肽过氧化物酶 4 (GPX4) 和胱氨酸/谷氨酸转运体 (xCT) 水平的降低被 Rg3 处理在 AR42J 细胞中逆转。用 Cn 处理的小鼠表现出血清淀粉酶水平升高,以及 TNFα、IL-6、IL-1β、胰腺 MDA、活性氧 (ROS) 和 Fe 产生增加。用 Rg3 处理后,与 AP 组相比,胰腺组织中的 ROS 积累和细胞死亡减少。此外,在 AP 模型的胰腺组织中,核因子红细胞生成素 2 相关因子 2 (NRF2)/血红素加氧酶 1 (HO-1)/xCT/GPX4 的表达受到抑制。相比之下,在用 Rg3 给药后,胰腺组织中 NRF2/HO-1/xCT/GPX4 途径被激活。综上所述,本研究在我们所知的范围内,首次揭示了 Rg3 通过抑制氧化应激相关的铁死亡和激活 NRF2/HO-1 途径来抑制 AP 小鼠中的保护作用。

https://cdn.ncbi.nlm.nih.gov/pmc/blobs/4c6e/9162051/3fc94988e972/IJMM-50-01-05144-g00.jpg

文献检索

告别复杂PubMed语法,用中文像聊天一样搜索,搜遍4000万医学文献。AI智能推荐,让科研检索更轻松。

立即免费搜索

文件翻译

保留排版,准确专业,支持PDF/Word/PPT等文件格式,支持 12+语言互译。

免费翻译文档

深度研究

AI帮你快速写综述,25分钟生成高质量综述,智能提取关键信息,辅助科研写作。

立即免费体验