Suppr超能文献

人类脑转移瘤中 CD8 T 细胞克隆型的不同表型状态和空间分布。

Distinct phenotypic states and spatial distribution of CD8 T cell clonotypes in human brain metastases.

机构信息

Department of Radiation Oncology, Emory University School of Medicine, Atlanta, GA, USA; Winship Cancer Institute, Emory University School of Medicine, Atlanta, GA, USA.

Winship Cancer Institute, Emory University School of Medicine, Atlanta, GA, USA; Department of Neurological Surgery, Emory University School of Medicine, Atlanta, GA, USA.

出版信息

Cell Rep Med. 2022 May 17;3(5):100620. doi: 10.1016/j.xcrm.2022.100620. Epub 2022 Apr 27.

Abstract

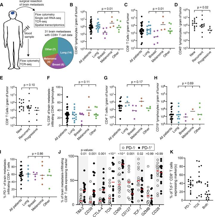
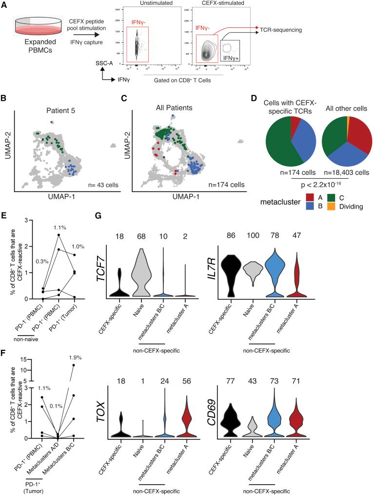
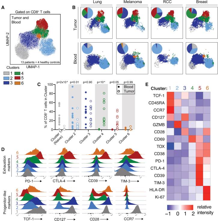
Metastatic disease in the brain is difficult to control and predicts poor prognosis. Here, we analyze human brain metastases and demonstrate their robust infiltration by CD8 T cell subsets with distinct antigen specificities, phenotypic states, and spatial localization within the tumor microenvironment. Brain metastases are densely infiltrated by T cells; the majority of infiltrating CD8 T cells express PD-1. Single-cell RNA sequencing shows significant clonal overlap between proliferating and exhausted CD8 T cells, but these subsets have minimal clonal overlap with circulating and other tumor-infiltrating CD8 T cells, including bystander CD8 T cells specific for microbial antigens. Using spatial transcriptomics and spatial T cell receptor (TCR) sequencing, we show these clonally unrelated, phenotypically distinct CD8 T cell populations occupy discrete niches within the brain metastasis tumor microenvironment. Together, our work identifies signaling pathways within CD8 T cells and in their surrounding environment that may be targeted for immunotherapy of brain metastases.

摘要

脑转移瘤难以控制,且预示着预后不良。在这里,我们分析了人类脑转移瘤,并证实其被具有不同抗原特异性、表型状态和空间定位的 CD8 T 细胞亚群强烈浸润。脑转移瘤被 T 细胞密集浸润;大多数浸润的 CD8 T 细胞表达 PD-1。单细胞 RNA 测序显示增殖和耗竭的 CD8 T 细胞之间存在显著的克隆重叠,但这些亚群与循环和其他肿瘤浸润的 CD8 T 细胞(包括针对微生物抗原的旁观者 CD8 T 细胞)的克隆重叠最小。使用空间转录组学和空间 T 细胞受体(TCR)测序,我们表明这些克隆上无关、表型上不同的 CD8 T 细胞群体在脑转移瘤肿瘤微环境中占据离散的龛位。总之,我们的工作确定了 CD8 T 细胞及其周围环境中的信号通路,这些通路可能成为脑转移瘤免疫治疗的靶点。

https://cdn.ncbi.nlm.nih.gov/pmc/blobs/3ab5/9133402/cac23e989a67/fx1.jpg

文献检索

告别复杂PubMed语法,用中文像聊天一样搜索,搜遍4000万医学文献。AI智能推荐,让科研检索更轻松。

立即免费搜索

文件翻译

保留排版,准确专业,支持PDF/Word/PPT等文件格式,支持 12+语言互译。

免费翻译文档

深度研究

AI帮你快速写综述,25分钟生成高质量综述,智能提取关键信息,辅助科研写作。

立即免费体验