Suppr超能文献

一个北非近亲家庭中导致高度可变的无铜蓝蛋白血症表型的新致病错义变体:病例报告

A New Pathogenic Missense Variant in a Consanguineous North-African Family Responsible for a Highly Variable Aceruloplasminemia Phenotype: A Case-Report.

作者信息

Lobbes Hervé, Reynaud Quitterie, Mainbourg Sabine, Savy-Stortz Claire, Ropert Martine, Bardou-Jacquet Edouard, Durupt Stéphane

机构信息

Service de Médecine Interne, Hôpital Estaing, CHU de Clermont-Ferrand, Clermont-Ferrand, France.

SIGMA Clermont, Institut Pascal, CHU Clermont-Ferrand, Université Clermont Auvergne, CNRS, Clermont-Ferrand, France.

出版信息

Front Neurosci. 2022 May 2;16:906360. doi: 10.3389/fnins.2022.906360. eCollection 2022.

Abstract

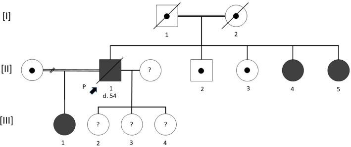
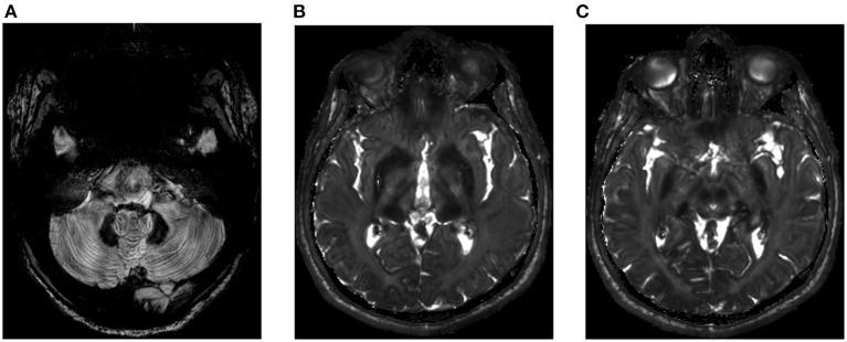
Aceruloplasminemia is a rare autosomal recessive inherited disorder. Mutations in the ceruloplasmin gene cause depressed ferroxidase activity leading to iron accumulation. The clinical phenotype is highly variable: anemia, retinopathy, diabetes mellitus, psychiatric disorders, and neurological symptoms including parkinsonian disorders and dementia are the main features of this disease. Characterized by high serum ferritin with low transferrin saturation, aceruloplasminemia uniquely combines brain, liver and systemic iron overload. We report here four new cases of aceruloplasminemia in a consanguineous North-African family. Genetic sequencing revealed a homozygous missense variant c.656T>A in exon 4 of the ceruloplasmin gene, which had been described previously as of "unknown significance" in the dbSNP database and never associated with ACP in the HGMD database. Ferroxidase activity was strongly depressed. Clinical manifestations varied among cases. The proband exhibited mild microcytic anemia, diabetes mellitus, psychosis and parkinsonism, whereas the other cases were asymptomatic or mildly anemic, although high serum ferritin and brain iron deposition were documented in all of them. Therapeutic management was complex. The proband started deferoxamine treatment when already symptomatic and he rapidly declined. In the asymptomatic cases, the treatment was associated with poor tolerance and was discontinued due to anemia requiring red blood cell transfusion. Our series illustrates the need for new therapeutic approaches to aceruloplasminemia.

摘要

无铜蓝蛋白血症是一种罕见的常染色体隐性遗传性疾病。铜蓝蛋白基因突变导致铁氧化酶活性降低,进而引起铁蓄积。其临床表型高度可变:贫血、视网膜病变、糖尿病、精神障碍以及包括帕金森氏症和痴呆症在内的神经症状是该疾病的主要特征。无铜蓝蛋白血症以血清铁蛋白升高和转铁蛋白饱和度降低为特征,独特地合并了脑、肝和全身铁过载。我们在此报告一个北非近亲家庭中的4例无铜蓝蛋白血症新病例。基因测序显示,铜蓝蛋白基因第4外显子存在纯合错义变异c.656T>A,该变异在dbSNP数据库中先前被描述为“意义不明”,在HGMD数据库中从未与无铜蓝蛋白血症相关联。铁氧化酶活性严重降低。各病例的临床表现各不相同。先证者表现为轻度小细胞贫血、糖尿病、精神病和帕金森症,而其他病例无症状或轻度贫血,尽管所有病例均记录有高血清铁蛋白和脑铁沉积。治疗管理很复杂。先证者在出现症状时开始使用去铁胺治疗,但病情迅速恶化。在无症状病例中,治疗耐受性差,因贫血需要输血而停药。我们的系列病例表明,需要针对无铜蓝蛋白血症探索新的治疗方法。

https://cdn.ncbi.nlm.nih.gov/pmc/blobs/9eb1/9108494/c3da03df4eda/fnins-16-906360-g0001.jpg

文献AI研究员

20分钟写一篇综述,助力文献阅读效率提升50倍。

立即体验

用中文搜PubMed

大模型驱动的PubMed中文搜索引擎

马上搜索

文档翻译

学术文献翻译模型,支持多种主流文档格式。

立即体验