• 文献检索
  • 文档翻译
  • 深度研究
  • 学术资讯
  • Suppr Zotero 插件Zotero 插件
  • 邀请有礼
  • 套餐&价格
  • 历史记录
应用&插件
Suppr Zotero 插件Zotero 插件浏览器插件Mac 客户端Windows 客户端微信小程序
定价
高级版会员购买积分包购买API积分包
服务
文献检索文档翻译深度研究API 文档MCP 服务
关于我们
关于 Suppr公司介绍联系我们用户协议隐私条款
关注我们

Suppr 超能文献

核心技术专利:CN118964589B侵权必究
粤ICP备2023148730 号-1Suppr @ 2026

文献检索

告别复杂PubMed语法,用中文像聊天一样搜索,搜遍4000万医学文献。AI智能推荐,让科研检索更轻松。

立即免费搜索

文件翻译

保留排版,准确专业,支持PDF/Word/PPT等文件格式,支持 12+语言互译。

免费翻译文档

深度研究

AI帮你快速写综述,25分钟生成高质量综述,智能提取关键信息,辅助科研写作。

立即免费体验

产肠毒素脆弱拟杆菌(ETBF)定植小鼠的结肠肿瘤未显示独特的突变特征,而是 APC 基因具有宿主依赖性改变。

Colon Tumors in Enterotoxigenic Bacteroides fragilis (ETBF)-Colonized Mice Do Not Display a Unique Mutational Signature but Instead Possess Host-Dependent Alterations in the APC Gene.

机构信息

Department of Medicine, Johns Hopkins University School of Medicinegrid.471401.7, Baltimore, Maryland, USA.

Oncode Institute, Utrecht, The Netherlands.

出版信息

Microbiol Spectr. 2022 Jun 29;10(3):e0105522. doi: 10.1128/spectrum.01055-22. Epub 2022 May 19.

DOI:10.1128/spectrum.01055-22
PMID:35587635
原文链接:https://pmc.ncbi.nlm.nih.gov/articles/PMC9241831/
Abstract

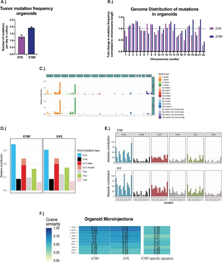
Enterotoxigenic Bacteroides fragilis (ETBF) is consistently found at higher frequency in individuals with sporadic and hereditary colorectal cancer (CRC) and induces tumorigenesis in several mouse models of CRC. However, whether specific mutations induced by ETBF lead to colon tumor formation has not been investigated. To determine if ETBF-induced mutations impact the gene, and other tumor suppressors or proto-oncogenes, we performed whole-exome sequencing and whole-genome sequencing on tumors isolated after ETBF and sham colonization of and VC mice, as well as whole-genome sequencing of organoids cocultured with ETBF. Our results indicate that ETBF-induced tumor formation results from loss of heterozygosity (LOH) of , unless the mismatch repair system is disrupted, in which case, tumor formation results from new acquisition of protein-truncating mutations in . In contrast to polyketide synthase-positive Escherichia coli (+ E. coli), ETBF does not produce a unique mutational signature; instead, ETBF-induced tumors arise from errors in DNA mismatch repair and homologous recombination DNA damage repair, established pathways of tumor formation in the colon, and the same genetic mechanism accounting for sham tumors in these mouse models. Our analysis informs how this procarcinogenic bacterium may promote tumor formation in individuals with inherited predispositions to CRC, such as Lynch syndrome or familial adenomatous polyposis (FAP). Many studies have shown that microbiome composition in both the mucosa and the stool differs in individuals with sporadic and hereditary colorectal cancer (CRC). Both human and mouse models have established a strong association between particular microbes and colon tumor induction. However, the genetic mechanisms underlying putative microbe-induced colon tumor formation are not well established. In this paper, we applied whole-exome sequencing and whole-genome sequencing to investigate the impact of ETBF-induced genetic changes on tumor formation. Additionally, we performed whole-genome sequencing of human colon organoids exposed to ETBF to validate the mutational patterns seen in our mouse models and begin to understand their relevance in human colon epithelial cells. The results of this study highlight the importance of ETBF colonization in the development of sporadic CRC and in individuals with hereditary tumor conditions, such as Lynch syndrome and familial adenomatous polyposis (FAP).

摘要

产肠毒素脆弱拟杆菌(ETBF)在散发性和遗传性结直肠癌(CRC)患者中的频率始终较高,并在几种 CRC 的小鼠模型中诱导肿瘤发生。然而,ETBF 诱导的特定突变是否导致结肠肿瘤形成尚未得到研究。为了确定 ETBF 诱导的突变是否影响基因以及其他肿瘤抑制基因或原癌基因,我们对 ETBF 和假定植后分离的和 VC 小鼠的肿瘤进行了全外显子组测序和全基因组测序,以及与 ETBF 共培养的类器官的全基因组测序。我们的结果表明,除非错配修复系统被破坏,否则 ETBF 诱导的肿瘤形成是由于杂合性丢失(LOH)所致,在这种情况下,肿瘤形成是由于新获得的在中截断蛋白的突变。与聚酮合酶阳性大肠杆菌(+大肠杆菌)不同,ETBF 不会产生独特的突变特征;相反,ETBF 诱导的肿瘤是由 DNA 错配修复和同源重组 DNA 损伤修复中的错误引起的,这是结肠肿瘤形成的既定途径,并且在这些小鼠模型中,假肿瘤也存在相同的遗传机制。我们的分析说明了这种促癌细菌如何在具有 CRC 遗传易感性的个体中促进肿瘤形成,例如林奇综合征或家族性腺瘤性息肉病(FAP)。许多研究表明,散发性和遗传性结直肠癌(CRC)患者的黏膜和粪便中的微生物组组成不同。人类和小鼠模型都建立了特定微生物与结肠肿瘤诱导之间的强关联。然而,潜在微生物诱导的结肠肿瘤形成的遗传机制尚不清楚。在本文中,我们应用全外显子组测序和全基因组测序来研究 ETBF 诱导的遗传变化对肿瘤形成的影响。此外,我们对暴露于 ETBF 的人结肠类器官进行了全基因组测序,以验证我们在小鼠模型中观察到的突变模式,并开始了解它们在人类结肠上皮细胞中的相关性。这项研究的结果强调了 ETBF 定植在散发性 CRC 发展以及具有遗传肿瘤条件(如林奇综合征和家族性腺瘤性息肉病(FAP))的个体中的重要性。

https://cdn.ncbi.nlm.nih.gov/pmc/blobs/30f7/9241831/07262d6c8e02/spectrum.01055-22-f004.jpg
https://cdn.ncbi.nlm.nih.gov/pmc/blobs/30f7/9241831/261e7fc3e35b/spectrum.01055-22-f001.jpg
https://cdn.ncbi.nlm.nih.gov/pmc/blobs/30f7/9241831/38bcd05a9fa5/spectrum.01055-22-f002.jpg
https://cdn.ncbi.nlm.nih.gov/pmc/blobs/30f7/9241831/f232d034a139/spectrum.01055-22-f003.jpg
https://cdn.ncbi.nlm.nih.gov/pmc/blobs/30f7/9241831/07262d6c8e02/spectrum.01055-22-f004.jpg
https://cdn.ncbi.nlm.nih.gov/pmc/blobs/30f7/9241831/261e7fc3e35b/spectrum.01055-22-f001.jpg
https://cdn.ncbi.nlm.nih.gov/pmc/blobs/30f7/9241831/38bcd05a9fa5/spectrum.01055-22-f002.jpg
https://cdn.ncbi.nlm.nih.gov/pmc/blobs/30f7/9241831/f232d034a139/spectrum.01055-22-f003.jpg
https://cdn.ncbi.nlm.nih.gov/pmc/blobs/30f7/9241831/07262d6c8e02/spectrum.01055-22-f004.jpg

相似文献

1
Colon Tumors in Enterotoxigenic Bacteroides fragilis (ETBF)-Colonized Mice Do Not Display a Unique Mutational Signature but Instead Possess Host-Dependent Alterations in the APC Gene.产肠毒素脆弱拟杆菌(ETBF)定植小鼠的结肠肿瘤未显示独特的突变特征,而是 APC 基因具有宿主依赖性改变。
Microbiol Spectr. 2022 Jun 29;10(3):e0105522. doi: 10.1128/spectrum.01055-22. Epub 2022 May 19.
2
The myeloid immune signature of enterotoxigenic Bacteroides fragilis-induced murine colon tumorigenesis.产肠毒素脆弱拟杆菌诱导的小鼠结肠肿瘤发生的髓系免疫特征
Mucosal Immunol. 2017 Mar;10(2):421-433. doi: 10.1038/mi.2016.53. Epub 2016 Jun 15.
3
Autophagy of Intestinal Epithelial Cells Inhibits Colorectal Carcinogenesis Induced by Colibactin-Producing Escherichia coli in Apc Mice.肠上皮细胞自噬抑制产 Colibactin 大肠杆菌诱导的 Apc 小鼠结直肠肿瘤发生。
Gastroenterology. 2020 Apr;158(5):1373-1388. doi: 10.1053/j.gastro.2019.12.026. Epub 2020 Jan 7.
4
[Expression of enterotoxigenic Bacteroides fragilis and polyketide synthase gene-expressing Escherichia coli in colorectal adenoma patients].[产肠毒素脆弱拟杆菌和表达聚酮合酶基因的大肠杆菌在结直肠腺瘤患者中的表达]
Zhonghua Yi Xue Za Zhi. 2016 Mar 29;96(12):954-9. doi: 10.3760/cma.j.issn.0376-2491.2016.12.010.
5
KRAS mutations promote the intratumoral colonization of enterotoxigenic bacteroides fragilis in colorectal cancer through the regulation of the miRNA3655/SURF6/IRF7/IFNβ axis.KRAS 突变通过调节 miRNA3655/SURF6/IRF7/IFNβ 轴促进产肠毒素脆弱拟杆菌在结直肠癌中的肿瘤内定植。
Gut Microbes. 2024 Jan-Dec;16(1):2423043. doi: 10.1080/19490976.2024.2423043. Epub 2024 Nov 10.
6
Patients with familial adenomatous polyposis harbor colonic biofilms containing tumorigenic bacteria.患有家族性腺瘤性息肉病的患者结肠中存在含有致癌细菌的生物膜。
Science. 2018 Feb 2;359(6375):592-597. doi: 10.1126/science.aah3648. Epub 2018 Feb 1.
7
Caffeic Acid Phenethyl Ester Administration Reduces Enterotoxigenic -Induced Colitis and Tumorigenesis.没食子酸苯乙酯给药可减轻肠毒素诱导的结肠炎和肿瘤发生。
Toxins (Basel). 2024 Sep 18;16(9):403. doi: 10.3390/toxins16090403.
8
DNA methylation analysis of normal colon organoids from familial adenomatous polyposis patients reveals novel insight into colon cancer development.家族性腺瘤性息肉病患者正常结肠类器官的 DNA 甲基化分析揭示了结直肠癌发生的新见解。
Clin Epigenetics. 2022 Aug 23;14(1):104. doi: 10.1186/s13148-022-01324-5.
9
Enterotoxigenic : A Possible Etiological Candidate for Bacterially-Induced Colorectal Precancerous and Cancerous Lesions.肠毒素型:细菌诱导的结直肠前病变和癌变的可能病因候选者。
Front Cell Infect Microbiol. 2020 Jan 17;9:449. doi: 10.3389/fcimb.2019.00449. eCollection 2019.
10
Zerumbone Restores Gut Microbiota Composition in ETBF Colonized AOM/DSS Mice.姜烯酮恢复 ETBF 定植 AOM/DSS 小鼠的肠道微生物组成。
J Microbiol Biotechnol. 2020 Nov 28;30(11):1640-1650. doi: 10.4014/jmb.2006.06034.

引用本文的文献

1
Unravelling the genetics and epigenetics of the ageing tumour microenvironment in cancer.解析癌症中衰老肿瘤微环境的遗传学和表观遗传学。
Nat Rev Cancer. 2025 Sep 8. doi: 10.1038/s41568-025-00868-x.
2
Modeling ETBF-Mediated Colorectal Tumorigenesis Using AOM/DSS in Wild-Type Mice.使用AOM/DSS在野生型小鼠中模拟ETBF介导的结直肠癌发生过程。
Int J Mol Sci. 2025 Jun 27;26(13):6218. doi: 10.3390/ijms26136218.
3
HMGA1 acts as an epigenetic gatekeeper of ASCL2 and Wnt signaling during colon tumorigenesis.在结肠癌发生过程中,HMGA1作为ASCL2和Wnt信号通路的表观遗传守门人。

本文引用的文献

1
The mutational impact of culturing human pluripotent and adult stem cells.培养人类多能性干细胞和成人干细胞的突变影响。
Nat Commun. 2020 May 19;11(1):2493. doi: 10.1038/s41467-020-16323-4.
2
Mutational signature in colorectal cancer caused by genotoxic pks E. coli.由基因毒性 pks E. coli 引起的结直肠癌中的突变特征。
Nature. 2020 Apr;580(7802):269-273. doi: 10.1038/s41586-020-2080-8. Epub 2020 Feb 27.
3
The repertoire of mutational signatures in human cancer.人类癌症中的突变特征谱。
J Clin Invest. 2025 Feb 3;135(3):e184442. doi: 10.1172/JCI184442.
4
Modeling cancer-microbiome interactions in vitro: A guide to co-culture platforms.体外模拟癌症-微生物组相互作用:共培养平台指南。
Int J Cancer. 2025 Jun 1;156(11):2053-2067. doi: 10.1002/ijc.35298. Epub 2024 Dec 23.
5
LRP11-AS1 mediates enterotoxigenic Bacteroides fragilis-related carcinogenesis in colorectal Cancer via the miR-149-3p/CDK4 pathway.LRP11-AS1通过miR-149-3p/CDK4途径介导脆弱拟杆菌肠毒素相关的结直肠癌发生。
Cancer Gene Ther. 2025 Feb;32(2):184-197. doi: 10.1038/s41417-024-00862-9. Epub 2024 Dec 13.
6
Ex Vivo Intestinal Organoid Models: Current State-of-the-Art and Challenges in Disease Modelling and Therapeutic Testing for Colorectal Cancer.体外肠道类器官模型:结直肠癌疾病建模与治疗测试的当前技术水平及挑战
Cancers (Basel). 2024 Oct 30;16(21):3664. doi: 10.3390/cancers16213664.
7
Unveiling the functional roles of patient-derived tumour organoids in assessing the tumour microenvironment and immunotherapy.揭示患者来源的肿瘤类器官在评估肿瘤微环境和免疫治疗中的功能作用。
Clin Transl Med. 2024 Sep;14(9):e1802. doi: 10.1002/ctm2.1802.
8
Single-Cell Profiling Reveals the Impact of Genetic Alterations on the Differentiation of Inflammation-Induced Murine Colon Tumors.单细胞分析揭示基因改变对炎症诱导的小鼠结肠肿瘤分化的影响。
Cancers (Basel). 2024 May 28;16(11):2040. doi: 10.3390/cancers16112040.
9
Keystone pathobionts associated with colorectal cancer promote oncogenic reprograming.与结直肠癌相关的关键共生菌促进致癌重编程。
PLoS One. 2024 Feb 16;19(2):e0297897. doi: 10.1371/journal.pone.0297897. eCollection 2024.
10
The role of microbiomes in gastrointestinal cancers: new insights.微生物群落在胃肠道癌症中的作用:新见解
Front Oncol. 2024 Feb 1;13:1344328. doi: 10.3389/fonc.2023.1344328. eCollection 2023.
Nature. 2020 Feb;578(7793):94-101. doi: 10.1038/s41586-020-1943-3. Epub 2020 Feb 5.
4
SigProfilerMatrixGenerator: a tool for visualizing and exploring patterns of small mutational events.SigProfilerMatrixGenerator:用于可视化和探索小型突变事件模式的工具。
BMC Genomics. 2019 Aug 30;20(1):685. doi: 10.1186/s12864-019-6041-2.
5
Gut Microbiota Analysis in Postoperative Lynch Syndrome Patients.林奇综合征术后患者的肠道微生物群分析
Front Microbiol. 2019 Jul 30;10:1746. doi: 10.3389/fmicb.2019.01746. eCollection 2019.
6
Epigenetic Changes Induced by Toxin.毒素诱导的表观遗传改变。
Infect Immun. 2019 May 21;87(6). doi: 10.1128/IAI.00447-18. Print 2019 Jun.
7
Impact of the gut microbiome on the genome and epigenome of colon epithelial cells: contributions to colorectal cancer development.肠道微生物组对结肠上皮细胞的基因组和表观基因组的影响:对结直肠癌发展的贡献。
Genome Med. 2019 Feb 25;11(1):11. doi: 10.1186/s13073-019-0621-2.
8
Somatic Mutations Reveal Lineage Relationships and Age-Related Mutagenesis in Human Hematopoiesis.体细胞突变揭示了人类造血中的谱系关系和与年龄相关的突变。
Cell Rep. 2018 Nov 27;25(9):2308-2316.e4. doi: 10.1016/j.celrep.2018.11.014.
9
COSMIC: the Catalogue Of Somatic Mutations In Cancer.COSMIC:癌症体细胞突变目录。
Nucleic Acids Res. 2019 Jan 8;47(D1):D941-D947. doi: 10.1093/nar/gky1015.
10
Global cancer statistics 2018: GLOBOCAN estimates of incidence and mortality worldwide for 36 cancers in 185 countries.全球癌症统计数据 2018:GLOBOCAN 对全球 185 个国家/地区 36 种癌症的发病率和死亡率的估计。
CA Cancer J Clin. 2018 Nov;68(6):394-424. doi: 10.3322/caac.21492. Epub 2018 Sep 12.