Suppr超能文献

FAS2FURIOUS:在S2细胞中实现难表达重组蛋白的中等通量分泌表达

FAS2FURIOUS: Moderate-Throughput Secreted Expression of Difficult Recombinant Proteins in S2 Cells.

作者信息

Coker Jesse A, Katis Vittorio L, Fairhead Michael, Schwenzer Anja, Clemmensen Stine B, Frandsen Bent U, de Jongh Willem A, Gileadi Opher, Burgess-Brown Nicola A, Marsden Brian D, Midwood Kim S, Yue Wyatt W

机构信息

Centre for Medicines Discovery, Nuffield Department of Medicine, University of Oxford, Oxford, United Kingdom.

Kennedy Institute of Rheumatology, University of Oxford, Oxford, United Kingdom.

出版信息

Front Bioeng Biotechnol. 2022 May 5;10:871933. doi: 10.3389/fbioe.2022.871933. eCollection 2022.

Abstract

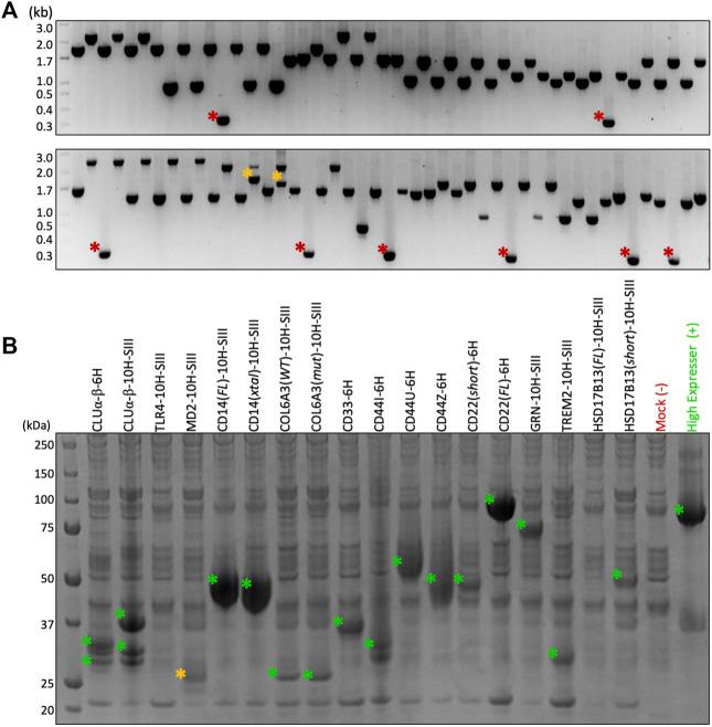
Recombinant protein expression in eukaryotic insect cells is a powerful approach for producing challenging targets. However, due to incompatibility with standard baculoviral platforms and existing low-throughput methodology, the use of the "S2" cell line lags behind more common insect cell lines such as Sf9 or High-Five™. Due to the advantages of S2 cells, particularly for secreted and secretable proteins, the lack of a simple and parallelizable S2-based platform represents a bottleneck, particularly for biochemical and biophysical laboratories. Therefore, we developed FAS2FURIOUS, a simple and rapid S2 expression pipeline built upon an existing low-throughput commercial platform. FAS2FURIOUS is comparable in effort to simple systems and allows users to clone and test up to 46 constructs in just 2 weeks. Given the ability of S2 cells to express challenging targets, including receptor ectodomains, secreted glycoproteins, and viral antigens, FAS2FURIOUS represents an attractive orthogonal approach for protein expression in eukaryotic cells.

摘要

在真核昆虫细胞中表达重组蛋白是生产具有挑战性靶标的一种强大方法。然而,由于与标准杆状病毒平台不兼容以及现有的低通量方法,“S2”细胞系的使用落后于更常见的昆虫细胞系,如Sf9或High-Five™。由于S2细胞的优势,特别是对于分泌型和可分泌蛋白,缺乏一个简单且可并行化的基于S2的平台成为了一个瓶颈,尤其是对于生化和生物物理实验室。因此,我们开发了FAS2FURIOUS,这是一个基于现有的低通量商业平台构建的简单快速的S2表达流程。FAS2FURIOUS的操作难度与简单系统相当,并且允许用户在短短2周内克隆和测试多达46个构建体。鉴于S2细胞能够表达具有挑战性的靶标,包括受体胞外域、分泌型糖蛋白和病毒抗原,FAS2FURIOUS代表了一种用于真核细胞中蛋白表达的有吸引力的正交方法。

https://cdn.ncbi.nlm.nih.gov/pmc/blobs/91c8/9117644/3d26b6f773ec/fbioe-10-871933-g001.jpg

文献检索

告别复杂PubMed语法,用中文像聊天一样搜索,搜遍4000万医学文献。AI智能推荐,让科研检索更轻松。

立即免费搜索

文件翻译

保留排版,准确专业,支持PDF/Word/PPT等文件格式,支持 12+语言互译。

免费翻译文档

深度研究

AI帮你快速写综述,25分钟生成高质量综述,智能提取关键信息,辅助科研写作。

立即免费体验