Berg Hege F, Hjelmeland Marta Espevold, Lien Hilde, Espedal Heidi, Fonnes Tina, Srivastava Aashish, Stokowy Tomasz, Strand Elin, Bozickovic Olivera, Stefansson Ingunn M, Bjørge Line, Trovik Jone, Haldorsen Ingfrid S, Hoivik Erling A, Krakstad Camilla
Centre for Cancer Biomarkers, Department of Clinical Science, UiB, Bergen, Norway.
Department of Gynecology and Obstetrics, Haukeland University Hospital, Bergen, Norway.
Commun Med (Lond). 2021 Jul 30;1:20. doi: 10.1038/s43856-021-00019-x. eCollection 2021.
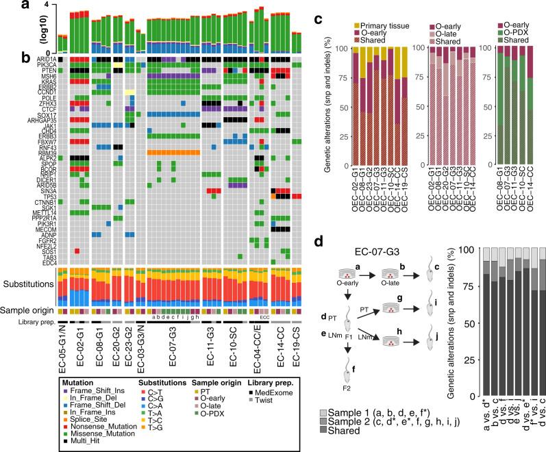
A major hurdle in translational endometrial cancer (EC) research is the lack of robust preclinical models that capture both inter- and intra-tumor heterogeneity. This has hampered the development of new treatment strategies for people with EC.
EC organoids were derived from resected patient tumor tissue and expanded in a chemically defined medium. Established EC organoids were orthotopically implanted into female NSG mice. Patient tissue and corresponding models were characterized by morphological evaluation, biomarker and gene expression and by whole exome sequencing. A gene signature was defined and its prognostic value was assessed in multiple EC cohorts using Mantel-Cox (log-rank) test. Response to carboplatin and/or paclitaxel was measured in vitro and evaluated in vivo. Statistical difference between groups was calculated using paired t-test.
We report EC organoids established from EC patient tissue, and orthotopic organoid-based patient-derived xenograft models (O-PDXs). The EC organoids and O-PDX models mimic the tissue architecture, protein biomarker expression and genetic profile of the original tissue. Organoids show heterogenous sensitivity to conventional chemotherapy, and drug response is reproduced in vivo. The relevance of these models is further supported by the identification of an organoid-derived prognostic gene signature. This signature is validated as prognostic both in our local patient cohorts and in the TCGA endometrial cancer cohort.
We establish robust model systems that capture both the diversity of endometrial tumors and intra-tumor heterogeneity. These models are highly relevant preclinical tools for the elucidation of the molecular pathogenesis of EC and identification of potential treatment strategies.
子宫内膜癌(EC)转化研究中的一个主要障碍是缺乏能够捕捉肿瘤间和肿瘤内异质性的强大临床前模型。这阻碍了针对子宫内膜癌患者的新治疗策略的开发。
从切除的患者肿瘤组织中获取EC类器官,并在化学成分明确的培养基中进行扩增。将已建立的EC类器官原位植入雌性NSG小鼠体内。通过形态学评估、生物标志物和基因表达以及全外显子测序对患者组织和相应模型进行表征。定义了一个基因特征,并使用Mantel-Cox(对数秩)检验在多个EC队列中评估其预后价值。在体外测量对卡铂和/或紫杉醇的反应,并在体内进行评估。使用配对t检验计算组间的统计学差异。
我们报告了从EC患者组织建立的EC类器官,以及基于原位类器官的患者来源异种移植模型(O-PDXs)。EC类器官和O-PDX模型模拟了原始组织的组织结构、蛋白质生物标志物表达和基因谱。类器官对传统化疗表现出异质性敏感性,并且药物反应在体内得以重现。这些模型的相关性通过鉴定类器官衍生的预后基因特征得到进一步支持。该特征在我们当地的患者队列和TCGA子宫内膜癌队列中均被验证具有预后价值。
我们建立了强大的模型系统,该系统能够捕捉子宫内膜肿瘤的多样性和肿瘤内异质性。这些模型是用于阐明EC分子发病机制和确定潜在治疗策略的高度相关的临床前工具。