Suppr超能文献

正常和易患癌的人乳腺组织的类器官培养物保留了复杂的上皮谱系。

Organoid cultures from normal and cancer-prone human breast tissues preserve complex epithelial lineages.

机构信息

Department of Cell Biology, Harvard Medical School, 240 Longwood Ave., Boston, MA, 02115, USA.

Department of Pathology, Brigham & Women's Hospital, 75 Francis St, Boston, MA, 02115, USA.

出版信息

Nat Commun. 2020 Apr 6;11(1):1711. doi: 10.1038/s41467-020-15548-7.

Abstract

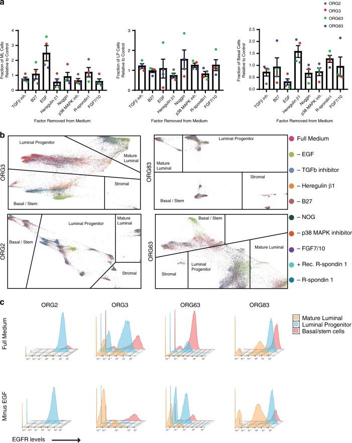
Recently, organoid technology has been used to generate a large repository of breast cancer organoids. Here we present an extensive evaluation of the ability of organoid culture technology to preserve complex stem/progenitor and differentiated cell types via long-term propagation of normal human mammary tissues. Basal/stem and luminal progenitor cells can differentiate in culture to generate mature basal and luminal cell types, including ER+ cells that have been challenging to maintain in culture. Cells associated with increased cancer risk can also be propagated. Single-cell analyses of matched organoid cultures and native tissues by mass cytometry for 38 markers provide a higher resolution representation of the multiple mammary epithelial cell types in the organoids, and demonstrate that protein expression patterns of the tissue of origin can be preserved in culture. These studies indicate that organoid cultures provide a valuable platform for studies of mammary differentiation, transformation, and breast cancer risk.

摘要

最近,类器官技术已被用于生成大量乳腺癌类器官库。在这里,我们通过长期培养正常人类乳腺组织,广泛评估了类器官培养技术在保存复杂的干细胞/祖细胞和分化细胞类型方面的能力。基底/干细胞和腔前体细胞可以在培养中分化,生成成熟的基底和腔细胞类型,包括在培养中难以维持的 ER+细胞。与癌症风险增加相关的细胞也可以被繁殖。通过质谱细胞术对 38 个标志物的匹配类器官培养物和天然组织进行单细胞分析,提供了类器官中多种乳腺上皮细胞类型的更高分辨率表示,并证明了组织起源的蛋白表达模式可以在培养中保存。这些研究表明,类器官培养物为乳腺分化、转化和乳腺癌风险的研究提供了一个有价值的平台。

https://cdn.ncbi.nlm.nih.gov/pmc/blobs/8c54/7136203/e9503678395e/41467_2020_15548_Fig1_HTML.jpg

相似文献

7
BRCA1 regulates human mammary stem/progenitor cell fate.BRCA1基因调控人类乳腺干细胞/祖细胞的命运。
Proc Natl Acad Sci U S A. 2008 Feb 5;105(5):1680-5. doi: 10.1073/pnas.0711613105. Epub 2008 Jan 29.

引用本文的文献

2
Defining breast epithelial cell types in the single-cell era.单细胞时代乳腺上皮细胞类型的定义
Dev Cell. 2025 Sep 8;60(17):2218-2236. doi: 10.1016/j.devcel.2025.06.032.

本文引用的文献

3
Dissecting the mammary gland one cell at a time.一次一个细胞解剖乳腺。
Nat Commun. 2018 Jun 26;9(1):2473. doi: 10.1038/s41467-018-04905-2.
10
Organoids: A historical perspective of thinking in three dimensions.类器官:三维思维的历史视角。
J Cell Biol. 2017 Jan 2;216(1):31-40. doi: 10.1083/jcb.201610056. Epub 2016 Dec 28.

文献检索

告别复杂PubMed语法,用中文像聊天一样搜索,搜遍4000万医学文献。AI智能推荐,让科研检索更轻松。

立即免费搜索

文件翻译

保留排版,准确专业,支持PDF/Word/PPT等文件格式,支持 12+语言互译。

免费翻译文档

深度研究

AI帮你快速写综述,25分钟生成高质量综述,智能提取关键信息,辅助科研写作。

立即免费体验