Suppr超能文献

Dpp4+ 骨骼肌间质细胞中的 Bap1/SMN 轴调节神经肌肉系统。

Bap1/SMN axis in Dpp4+ skeletal muscle mesenchymal cells regulates the neuromuscular system.

机构信息

School of Biological Sciences, Seoul National University, Seoul, South Korea.

Molecular Recognition Research Center, Korea Institute of Science and Technology, Seoul, South Korea.

出版信息

JCI Insight. 2022 May 23;7(10):e158380. doi: 10.1172/jci.insight.158380.

Abstract

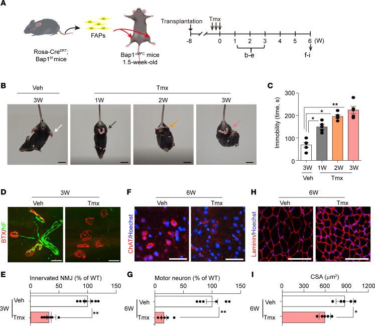
The survival of motor neuron (SMN) protein is a major component of the pre-mRNA splicing machinery and is required for RNA metabolism. Although SMN has been considered a fundamental gene for the central nervous system, due to its relationship with neuromuscular diseases, such as spinal muscular atrophy, recent studies have also revealed the requirement of SMN in non-neuronal cells in the peripheral regions. Here, we report that the fibro-adipogenic progenitor subpopulation expressing Dpp4 (Dpp4+ FAPs) is required for the neuromuscular system. Furthermore, we also reveal that BRCA1-associated protein-1 (Bap1) is crucial for the stabilization of SMN in FAPs by preventing its ubiquitination-dependent degradation. Inactivation of Bap1 in FAPs decreased SMN levels and accompanied degeneration of the neuromuscular junction, leading to loss of motor neurons and muscle atrophy. Overexpression of the ubiquitination-resistant SMN variant, SMNK186R, in Bap1-null FAPs completely prevented neuromuscular degeneration. In addition, transplantation of Dpp4+ FAPs, but not Dpp4- FAPs, completely rescued neuromuscular defects. Our data reveal the crucial role of Bap1-mediated SMN stabilization in Dpp4+ FAPs for the neuromuscular system and provide the possibility of cell-based therapeutics to treat neuromuscular diseases.

摘要

运动神经元 (SMN) 蛋白的存活是前体 mRNA 剪接机制的主要组成部分,是 RNA 代谢所必需的。尽管 SMN 被认为是中枢神经系统的基本基因,但由于其与神经肌肉疾病(如脊髓性肌萎缩症)的关系,最近的研究也揭示了 SMN 在周围区域非神经元细胞中的必要性。在这里,我们报告表达 Dpp4 的成纤维脂肪祖细胞亚群(Dpp4+ FAPs)是神经肌肉系统所必需的。此外,我们还揭示了 BRCA1 相关蛋白-1(Bap1)通过防止其泛素化依赖性降解来稳定 FAPs 中的 SMN 至关重要。在 FAPs 中失活 Bap1 会降低 SMN 水平,并伴有神经肌肉接头退化,导致运动神经元丧失和肌肉萎缩。在 Bap1 缺失的 FAPs 中过表达抗泛素化的 SMN 变体 SMNK186R 可完全防止神经肌肉变性。此外,移植 Dpp4+ FAPs(而非 Dpp4- FAPs)可完全挽救神经肌肉缺陷。我们的数据揭示了 Bap1 介导的 SMN 稳定在 Dpp4+ FAPs 中的神经肌肉系统中的关键作用,并为治疗神经肌肉疾病的基于细胞的治疗提供了可能性。

https://cdn.ncbi.nlm.nih.gov/pmc/blobs/656a/9220848/a2254442b70d/jciinsight-7-158380-g014.jpg

文献检索

告别复杂PubMed语法,用中文像聊天一样搜索,搜遍4000万医学文献。AI智能推荐,让科研检索更轻松。

立即免费搜索

文件翻译

保留排版,准确专业,支持PDF/Word/PPT等文件格式,支持 12+语言互译。

免费翻译文档

深度研究

AI帮你快速写综述,25分钟生成高质量综述,智能提取关键信息,辅助科研写作。

立即免费体验