• 文献检索
  • 文档翻译
  • 深度研究
  • 学术资讯
  • Suppr Zotero 插件Zotero 插件
  • 邀请有礼
  • 套餐&价格
  • 历史记录
应用&插件
Suppr Zotero 插件Zotero 插件浏览器插件Mac 客户端Windows 客户端微信小程序
定价
高级版会员购买积分包购买API积分包
服务
文献检索文档翻译深度研究API 文档MCP 服务
关于我们
关于 Suppr公司介绍联系我们用户协议隐私条款
关注我们

Suppr 超能文献

核心技术专利:CN118964589B侵权必究
粤ICP备2023148730 号-1Suppr @ 2026

文献检索

告别复杂PubMed语法,用中文像聊天一样搜索,搜遍4000万医学文献。AI智能推荐,让科研检索更轻松。

立即免费搜索

文件翻译

保留排版,准确专业,支持PDF/Word/PPT等文件格式,支持 12+语言互译。

免费翻译文档

深度研究

AI帮你快速写综述,25分钟生成高质量综述,智能提取关键信息,辅助科研写作。

立即免费体验

SARS-CoV-2 感染细胞的翻译景观揭示了先天免疫基因的抑制。

The Translational Landscape of SARS-CoV-2-infected Cells Reveals Suppression of Innate Immune Genes.

机构信息

Department of Molecular Microbiology, Washington University School of Medicine, St. Louis, Missouri, USA.

Department of Genetics, Washington University School of Medicine, St. Louis, Missouri, USA.

出版信息

mBio. 2022 Jun 28;13(3):e0081522. doi: 10.1128/mbio.00815-22. Epub 2022 May 23.

DOI:10.1128/mbio.00815-22
PMID:35604092
原文链接:https://pmc.ncbi.nlm.nih.gov/articles/PMC9239271/
Abstract

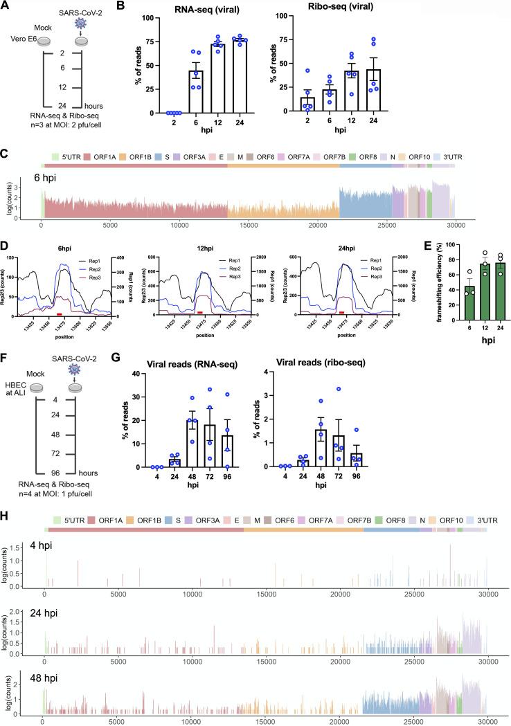
Severe acute respiratory syndrome coronavirus 2 (SARS-CoV-2) utilizes a number of strategies to modulate viral and host mRNA translation. Here, we used ribosome profiling in SARS-CoV-2-infected model cell lines and primary airway cells grown at an air-liquid interface to gain a deeper understanding of the translationally regulated events in response to virus replication. We found that SARS-CoV-2 mRNAs dominate the cellular mRNA pool but are not more efficiently translated than cellular mRNAs. SARS-CoV-2 utilized a highly efficient ribosomal frameshifting strategy despite notable accumulation of ribosomes within the slippery sequence on the frameshifting element. In a highly permissive cell line model, although SARS-CoV-2 infection induced the transcriptional upregulation of numerous chemokine, cytokine, and interferon-stimulated genes, many of these mRNAs were not translated efficiently. The impact of SARS-CoV-2 on host mRNA translation was more subtle in primary cells, with marked transcriptional and translational upregulation of inflammatory and innate immune responses and downregulation of processes involved in ciliated cell function. Together, these data reveal the key role of mRNA translation in SARS-CoV-2 replication and highlight unique mechanisms for therapeutic development. SARS-CoV-2 utilizes a number of strategies to modulate host responses to ensure efficient propagation. Here, we used ribosome profiling in SARS-CoV-2-infected cells to gain a deeper understanding of the translationally regulated events in infected cells. We found that although viral mRNAs are abundantly expressed, they are not more efficiently translated than cellular mRNAs. SARS-CoV-2 utilized a highly efficient ribosomal frameshifting strategy and alternative translation initiation sites that help increase the coding potential of its RNAs. In permissive cells, SARS-CoV-2 infection induced the translational repression of numerous innate immune mediators. Though the impact of SARS-CoV-2 on host mRNA translation was more subtle in primary airway cell cultures, we noted marked transcriptional and translational upregulation of inflammatory and innate immune responses and downregulation of processes involved in ciliated cell function. Together, these data provide new insight into how SARS-CoV-2 modulates innate host responses and highlight unique mechanisms for therapeutic intervention.

摘要

严重急性呼吸综合征冠状病毒 2(SARS-CoV-2)利用多种策略来调节病毒和宿主 mRNA 的翻译。在这里,我们使用核糖体图谱分析方法在 SARS-CoV-2 感染的模型细胞系和在气液界面培养的原代气道细胞中研究病毒复制时的翻译调控事件。我们发现,SARS-CoV-2 的 mRNAs 占据了细胞 mRNA 库,但与细胞 mRNAs 相比,其翻译效率并不更高。尽管在框架移位元件的滑动序列中有大量核糖体积累,SARS-CoV-2 还是利用了一种高度有效的核糖体移码策略。在一个高度允许的细胞系模型中,尽管 SARS-CoV-2 感染诱导了许多趋化因子、细胞因子和干扰素刺激基因的转录上调,但其中许多 mRNA 的翻译效率并不高。在原代细胞中,SARS-CoV-2 对宿主 mRNA 翻译的影响更为微妙,炎症和先天免疫反应的转录和翻译上调,纤毛细胞功能相关过程下调。总之,这些数据揭示了 mRNA 翻译在 SARS-CoV-2 复制中的关键作用,并强调了针对该病毒开发治疗方法的独特机制。

SARS-CoV-2 利用多种策略来调节宿主对感染的反应,以确保其有效的复制。在这里,我们使用核糖体图谱分析方法在 SARS-CoV-2 感染的细胞中研究感染细胞中的翻译调控事件。我们发现,尽管病毒 mRNAs 大量表达,但它们的翻译效率并不比细胞 mRNAs 更高。SARS-CoV-2 利用了一种高度有效的核糖体移码策略和替代翻译起始位点,从而增加了其 RNA 的编码潜力。在允许的细胞中,SARS-CoV-2 感染诱导了许多先天免疫介质的翻译抑制。尽管 SARS-CoV-2 对原代气道细胞培养物中宿主 mRNA 翻译的影响更为微妙,但我们注意到炎症和先天免疫反应的转录和翻译上调以及纤毛细胞功能相关过程下调。总之,这些数据为 SARS-CoV-2 如何调节先天宿主反应提供了新的见解,并强调了针对该病毒的治疗干预的独特机制。

https://cdn.ncbi.nlm.nih.gov/pmc/blobs/eed1/9239271/3a4c597362a3/mbio.00815-22-f005.jpg
https://cdn.ncbi.nlm.nih.gov/pmc/blobs/eed1/9239271/a27b0140fe77/mbio.00815-22-f001.jpg
https://cdn.ncbi.nlm.nih.gov/pmc/blobs/eed1/9239271/ea6defb723c4/mbio.00815-22-f002.jpg
https://cdn.ncbi.nlm.nih.gov/pmc/blobs/eed1/9239271/60fa9189e29e/mbio.00815-22-f003.jpg
https://cdn.ncbi.nlm.nih.gov/pmc/blobs/eed1/9239271/06132039d786/mbio.00815-22-f004.jpg
https://cdn.ncbi.nlm.nih.gov/pmc/blobs/eed1/9239271/3a4c597362a3/mbio.00815-22-f005.jpg
https://cdn.ncbi.nlm.nih.gov/pmc/blobs/eed1/9239271/a27b0140fe77/mbio.00815-22-f001.jpg
https://cdn.ncbi.nlm.nih.gov/pmc/blobs/eed1/9239271/ea6defb723c4/mbio.00815-22-f002.jpg
https://cdn.ncbi.nlm.nih.gov/pmc/blobs/eed1/9239271/60fa9189e29e/mbio.00815-22-f003.jpg
https://cdn.ncbi.nlm.nih.gov/pmc/blobs/eed1/9239271/06132039d786/mbio.00815-22-f004.jpg
https://cdn.ncbi.nlm.nih.gov/pmc/blobs/eed1/9239271/3a4c597362a3/mbio.00815-22-f005.jpg

相似文献

1
The Translational Landscape of SARS-CoV-2-infected Cells Reveals Suppression of Innate Immune Genes.SARS-CoV-2 感染细胞的翻译景观揭示了先天免疫基因的抑制。
mBio. 2022 Jun 28;13(3):e0081522. doi: 10.1128/mbio.00815-22. Epub 2022 May 23.
2
The translational landscape of SARS-CoV-2 and infected cells.严重急性呼吸综合征冠状病毒2(SARS-CoV-2)与受感染细胞的转化图景。
bioRxiv. 2021 Oct 7:2020.11.03.367516. doi: 10.1101/2020.11.03.367516.
3
Dissecting infectious bronchitis virus-induced host shutoff at the translation level.解析传染性支气管炎病毒诱导的翻译水平上的宿主关闭。
J Virol. 2024 Jul 23;98(7):e0083024. doi: 10.1128/jvi.00830-24. Epub 2024 Jun 28.
4
CRISPR screening reveals a dependency on ribosome recycling for efficient SARS-CoV-2 programmed ribosomal frameshifting and viral replication.CRISPR 筛选揭示了核糖体回收对于 SARS-CoV-2 程序性核糖体移码和病毒复制的高效性的依赖性。
Cell Rep. 2023 Feb 28;42(2):112076. doi: 10.1016/j.celrep.2023.112076. Epub 2023 Jan 30.
5
SARS-CoV-2 uses a multipronged strategy to impede host protein synthesis.SARS-CoV-2 采用多管齐下的策略来阻碍宿主蛋白合成。
Nature. 2021 Jun;594(7862):240-245. doi: 10.1038/s41586-021-03610-3. Epub 2021 May 12.
6
Translational Control of COVID-19 and Its Therapeutic Implication.新冠病毒的翻译调控及其治疗意义。
Front Immunol. 2022 Mar 29;13:857490. doi: 10.3389/fimmu.2022.857490. eCollection 2022.
7
Dynamic competition between SARS-CoV-2 NSP1 and mRNA on the human ribosome inhibits translation initiation.人类核糖体上 SARS-CoV-2 NSP1 与 mRNA 之间的动态竞争抑制翻译起始。
Proc Natl Acad Sci U S A. 2021 Feb 9;118(6). doi: 10.1073/pnas.2017715118.
8
Ribosome Profiling Reveals Translational Upregulation of Cellular Oxidative Phosphorylation mRNAs during Vaccinia Virus-Induced Host Shutoff.核糖体分析揭示痘苗病毒诱导宿主关闭期间细胞氧化磷酸化mRNA的翻译上调。
J Virol. 2017 Feb 14;91(5). doi: 10.1128/JVI.01858-16. Print 2017 Mar 1.
9
High-Resolution Analysis of Coronavirus Gene Expression by RNA Sequencing and Ribosome Profiling.通过RNA测序和核糖体分析对冠状病毒基因表达进行高分辨率分析
PLoS Pathog. 2016 Feb 26;12(2):e1005473. doi: 10.1371/journal.ppat.1005473. eCollection 2016 Feb.
10
Human Nasal and Lung Tissues Infected with SARS-CoV-2 Provide Insights into Differential Tissue-Specific and Virus-Specific Innate Immune Responses in the Upper and Lower Respiratory Tract.人鼻腔和肺部组织感染 SARS-CoV-2 提供了在上呼吸道和下呼吸道中不同组织特异性和病毒特异性先天免疫反应的见解。
J Virol. 2021 Jun 24;95(14):e0013021. doi: 10.1128/JVI.00130-21.

引用本文的文献

1
Distinct non-canonical translation initiation modes arise for specific host and viral mRNAs during poxvirus-induced shutoff.在痘病毒诱导的翻译关闭过程中,特定的宿主和病毒mRNA会出现不同的非经典翻译起始模式。
Nat Microbiol. 2025 May 28. doi: 10.1038/s41564-025-02009-4.
2
Identification and targeting of regulators of SARS-CoV-2-host interactions in the airway epithelium.鉴定并靶向呼吸道上皮细胞中严重急性呼吸综合征冠状病毒2(SARS-CoV-2)与宿主相互作用的调节因子。
Sci Adv. 2025 May 16;11(20):eadu2079. doi: 10.1126/sciadv.adu2079.
3
Non-AUG HIV-1 uORF translation elicits specific T cell immune response and regulates viral transcript expression.

本文引用的文献

1
Secondary structural ensembles of the SARS-CoV-2 RNA genome in infected cells.感染细胞中 SARS-CoV-2 基因组的二级结构组合。
Nat Commun. 2022 Mar 2;13(1):1128. doi: 10.1038/s41467-022-28603-2.
2
All hands on deck: SARS-CoV-2 proteins that block early anti-viral interferon responses.全员行动:阻断早期抗病毒干扰素反应的新型冠状病毒 2 蛋白。
Curr Res Virol Sci. 2021;2:100015. doi: 10.1016/j.crviro.2021.100015. Epub 2021 Nov 12.
3
SARS-CoV-2 suppresses IFNβ production mediated by NSP1, 5, 6, 15, ORF6 and ORF7b but does not suppress the effects of added interferon.
非AUG起始的HIV-1上游开放阅读框(uORF)翻译引发特异性T细胞免疫反应并调节病毒转录本表达。
Nat Commun. 2025 Feb 18;16(1):1706. doi: 10.1038/s41467-025-56772-3.
4
The transcriptional and translational landscape of HCoV-OC43 infection.人冠状病毒 OC43 感染的转录和翻译图谱。
PLoS Pathog. 2025 Jan 27;21(1):e1012831. doi: 10.1371/journal.ppat.1012831. eCollection 2025 Jan.
5
The translational landscape of HIV-1 infected cells reveals key gene regulatory principles.HIV-1感染细胞的翻译全景揭示了关键的基因调控原则。
Nat Struct Mol Biol. 2025 May;32(5):841-852. doi: 10.1038/s41594-024-01468-3. Epub 2025 Jan 15.
6
Recognition and cleavage of human tRNA methyltransferase TRMT1 by the SARS-CoV-2 main protease.新型冠状病毒2型主要蛋白酶对人tRNA甲基转移酶TRMT1的识别与切割
Elife. 2025 Jan 7;12:RP91168. doi: 10.7554/eLife.91168.
7
Remodeling of the chromatin landscape in peripheral blood cells in patients with severe Delta COVID-19.重症德尔塔株新冠病毒感染患者外周血细胞染色质景观重塑
Front Immunol. 2024 Dec 6;15:1415317. doi: 10.3389/fimmu.2024.1415317. eCollection 2024.
8
Identification and Targeting of Regulators of SARS-CoV-2-Host Interactions in the Airway Epithelium.呼吸道上皮细胞中新型冠状病毒与宿主相互作用调节因子的鉴定与靶向研究
bioRxiv. 2024 Dec 9:2024.10.11.617898. doi: 10.1101/2024.10.11.617898.
9
VP3 protein of Senecavirus A promotes viral IRES-driven translation and attenuates innate immunity by specifically relocalizing hnRNPA2B1.塞尼卡病毒 A 的 VP3 蛋白通过特异性重定位 hnRNPA2B1 促进病毒 IRES 驱动的翻译并减弱先天免疫。
J Virol. 2024 Sep 17;98(9):e0122724. doi: 10.1128/jvi.01227-24. Epub 2024 Aug 29.
10
Discovery and Quantification of Long-Range RNA Base Pairs in Coronavirus Genomes with SEARCH-MaP and SEISMIC-RNA.利用SEARCH-MaP和SEISMIC-RNA发现并定量冠状病毒基因组中的长程RNA碱基对
Res Sq. 2024 Aug 7:rs.3.rs-4814547. doi: 10.21203/rs.3.rs-4814547/v1.
SARS-CoV-2 抑制由 NSP1、5、6、15、ORF6 和 ORF7b 介导的 IFNβ 产生,但不抑制外加干扰素的作用。
PLoS Pathog. 2021 Aug 26;17(8):e1009800. doi: 10.1371/journal.ppat.1009800. eCollection 2021 Aug.
4
SARS-CoV-2 infection triggers widespread host mRNA decay leading to an mRNA export block.SARS-CoV-2 感染会引发广泛的宿主 mRNA 降解,从而导致 mRNA 输出受阻。
RNA. 2021 Nov;27(11):1318-1329. doi: 10.1261/rna.078923.121. Epub 2021 Jul 27.
5
C19orf66 Inhibits Japanese Encephalitis Virus Replication by Targeting -1 PRF and the NS3 Protein.C19orf66 通过靶向 -1 PRF 和 NS3 蛋白抑制日本脑炎病毒复制。
Virol Sin. 2021 Dec;36(6):1443-1455. doi: 10.1007/s12250-021-00423-6. Epub 2021 Jul 26.
6
Systematic analysis of SARS-CoV-2 infection of an ACE2-negative human airway cell.SARS-CoV-2 感染 ACE2 阴性人呼吸道细胞的系统分析。
Cell Rep. 2021 Jul 13;36(2):109364. doi: 10.1016/j.celrep.2021.109364. Epub 2021 Jun 23.
7
Modulation of Viral Programmed Ribosomal Frameshifting and Stop Codon Readthrough by the Host Restriction Factor Shiftless.宿主限制因子 Shiftless 对病毒程序性核糖体移码和终止密码通读的调节。
Viruses. 2021 Jun 25;13(7):1230. doi: 10.3390/v13071230.
8
Genes with 5' terminal oligopyrimidine tracts preferentially escape global suppression of translation by the SARS-CoV-2 Nsp1 protein.带有 5' 端寡嘧啶序列的基因优先逃避 SARS-CoV-2 Nsp1 蛋白对翻译的全局抑制。
RNA. 2021 Sep;27(9):1025-1045. doi: 10.1261/rna.078661.120. Epub 2021 Jun 14.
9
Translational shutdown and evasion of the innate immune response by SARS-CoV-2 NSP14 protein.SARS-CoV-2 NSP14 蛋白介导的翻译抑制和固有免疫逃避。
Proc Natl Acad Sci U S A. 2021 Jun 15;118(24). doi: 10.1073/pnas.2101161118.
10
Structural basis of ribosomal frameshifting during translation of the SARS-CoV-2 RNA genome.冠状病毒科(Coronaviridae)的结构与功能
Science. 2021 Jun 18;372(6548):1306-1313. doi: 10.1126/science.abf3546. Epub 2021 May 13.