Ichise Misato, Sakoori Kazuto, Katayama Kei-Ichi, Morimura Naoko, Yamada Kazuyuki, Ozawa Hiroki, Matsunaga Hayato, Hatayama Minoru, Aruga Jun
Department of Medical Pharmacology, Nagasaki University Graduate School of Biomedical Sciences, Nagasaki, Japan.
Department of Neuropsychiatry, Nagasaki University Graduate School of Biomedical Sciences, Nagasaki, Japan.
Front Mol Neurosci. 2022 May 9;15:856315. doi: 10.3389/fnmol.2022.856315. eCollection 2022.
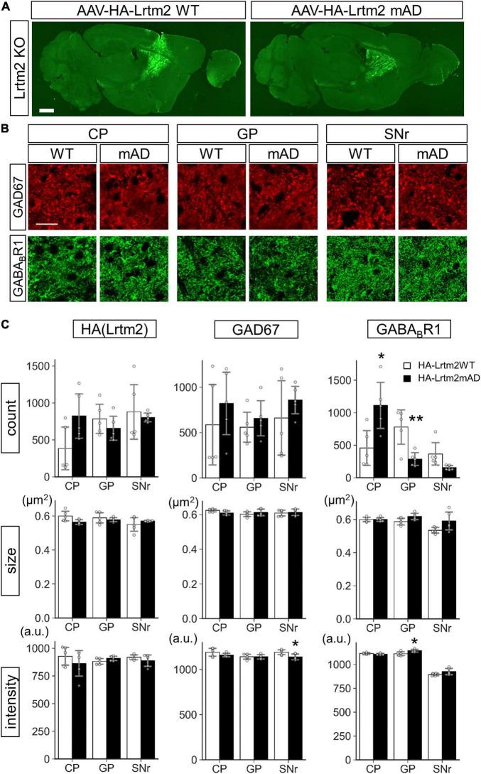
The striatum is involved in action selection, and its disturbance can cause movement disorders. Here, we show that leucine-rich repeats and transmembrane domain 2 (Lrtm2) controls protein sorting in striatal projection systems, and its deficiency causes disturbances in monoamine dynamics and behavior. The Lrtm2 protein was broadly detected in the brain, but it was enhanced in the olfactory bulb and dorsal striatum. Immunostaining revealed a strong signal in striatal projection output, including GABAergic presynaptic boutons of the SNr. In subcellular fractionation, Lrtm2 was abundantly recovered in the synaptic plasma membrane fraction, synaptic vesicle fraction, and microsome fraction. Lrtm2 KO mice exhibited altered motor responses in both voluntary explorations and forced exercise. Dopamine metabolite content was decreased in the dorsal striatum and hypothalamus, and serotonin turnover increased in the dorsal striatum. The prefrontal cortex showed age-dependent changes in dopamine metabolites. The distribution of glutamate decarboxylase 67 (GAD67) protein and gamma-aminobutyric acid receptor type B receptor 1 (GABA R1) protein was altered in the dorsal striatum. In cultured neurons, wild-type Lrtm2 protein enhanced axon trafficking of GAD67-GFP and GABA R1-GFP whereas such activity was defective in sorting signal-abolished Lrtm2 mutant proteins. The topical expression of hemagglutinin-epitope-tag (HA)-Lrtm2 and a protein sorting signal abolished HA-Lrtm2 mutant differentially affected GABA R1 protein distribution in the dorsal striatum. These results suggest that Lrtm2 is an essential component of striatal projection neurons, contributing to a better understanding of striatal pathophysiology.
纹状体参与动作选择,其功能紊乱可导致运动障碍。在此,我们表明富含亮氨酸重复序列和跨膜结构域2(Lrtm2)控制纹状体投射系统中的蛋白质分选,其缺失会导致单胺动力学和行为紊乱。Lrtm2蛋白在大脑中广泛表达,但在嗅球和背侧纹状体中表达增强。免疫染色显示在纹状体投射输出中有强烈信号,包括黑质网状部的GABA能突触前终扣。在亚细胞分级分离中,Lrtm2大量存在于突触质膜组分、突触小泡组分和微粒体组分中。Lrtm2基因敲除小鼠在自主探索和强迫运动中均表现出运动反应改变。背侧纹状体和下丘脑中多巴胺代谢物含量降低,背侧纹状体中5-羟色胺周转率增加。前额叶皮质中多巴胺代谢物呈现年龄依赖性变化。背侧纹状体中谷氨酸脱羧酶67(GAD67)蛋白和B型γ-氨基丁酸受体1(GABA R1)蛋白的分布发生改变。在培养的神经元中,野生型Lrtm2蛋白增强了GAD67-GFP和GABA R1-GFP的轴突运输,而在分选信号缺失的Lrtm2突变蛋白中这种活性存在缺陷。血凝素表位标签(HA)-Lrtm2和分选信号缺失的HA-Lrtm2突变体的局部表达对背侧纹状体中GABA R1蛋白分布有不同影响。这些结果表明Lrtm2是纹状体投射神经元的重要组成部分,有助于更好地理解纹状体病理生理学。