Department of Respiratory, The Affiliated Hospital of Yan'an University, Yan'an, Shaanxi 716000, P.R. China.
Department of Emergency, Yan'an Hospital of Traditional Chinese Medicine, Yan'an, Shaanxi 716000, P.R. China.
Int J Mol Med. 2022 Jul;50(1). doi: 10.3892/ijmm.2022.5153. Epub 2022 May 27.
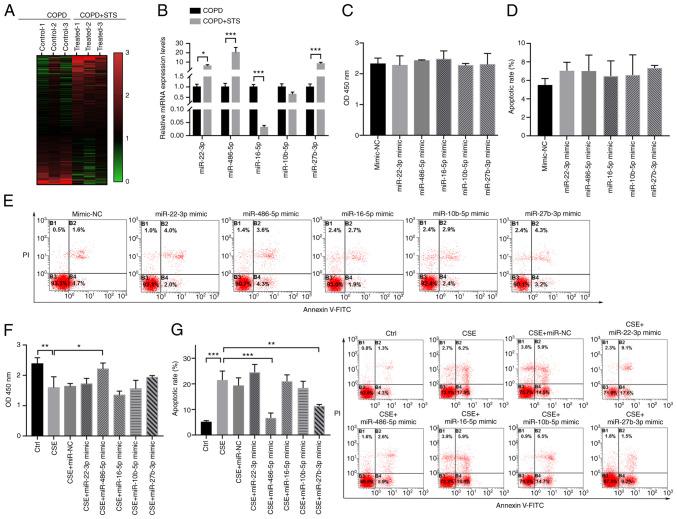
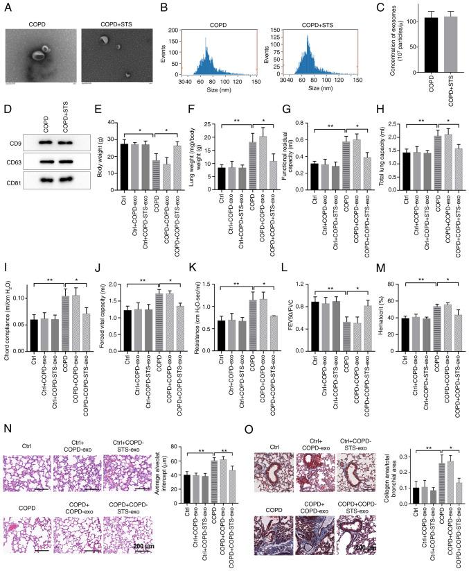
Chronic obstructive pulmonary disease (COPD) is one of the major causes of death worldwide today, and its related morbidity has been predicted to show an increase in subsequent years. Recent studies have shown that Danshen, a Chinese herbal medicine, is a potential drug in the treatment of inflammation‑related lung diseases. COPD was induced in this study using cigarette smoke (CS) exposure plus intranasal inhalation of lipopolysaccharide to ascertain whether the main pharmacological component from Danshen, tanshinone IIA (TIIA), and its water soluble form, sodium tanshinone IIA sulfonate (STS), protect against the development of COPD. The weight, lung function, hematoxylin and eosin staining, and Masson Trichrome determinations revealed that TIIA inhalation attenuated lung dysfunction in COPD mice induced by cigarette smoke and lipopolysaccharide exposure. In addition, exosomes derived from TIIA‑treated COPD mice exerted similar protective effects against COPD, suggesting that TIIA may protect against COPD through exosome‑shuttled signals. miR‑486‑5p was found to be a key molecule in mediating the protective effects of exosomes derived from TIIA‑treated COPD mice using miRNA sequencing and cellular screening. Treatment of COPD mice with an agomiR of miR‑486‑5p protected lung function in COPD mice, and treatment of COPD mice with an antagomir of miR‑486‑5p abolished the protective effects of TIIA. Moreover, luciferase activity reporter assay, RT‑qPCR, and western blot analyses showed that miR‑486‑5p exerted protective effects against COPD via targeting phosphoinositide‑3‑kinase regulatory subunit 1 (). These results suggest that STS protects against COPD through upregulation of miR‑486‑5p, and that TIIA or miR‑486‑5p is a potential drug for the treatment of COPD.
慢性阻塞性肺疾病(COPD)是当今全球主要死亡原因之一,预计其相关发病率在随后几年将增加。最近的研究表明,丹参是一种中药,是治疗炎症相关肺部疾病的潜在药物。本研究通过香烟烟雾(CS)暴露加鼻内吸入脂多糖诱导 COPD,以确定丹参的主要药理成分丹参酮 IIA(TIIA)及其水溶性形式丹参酮 IIA 磺酸钠(STS)是否能预防 COPD 的发生。体重、肺功能、苏木精-伊红染色和 Masson 三色测定表明,TIIA 吸入可减轻 CS 和脂多糖暴露诱导的 COPD 小鼠的肺功能障碍。此外,TIIA 处理的 COPD 小鼠衍生的外泌体对 COPD 具有类似的保护作用,提示 TIIA 可能通过外泌体传递的信号来预防 COPD。通过 miRNA 测序和细胞筛选发现,miR-486-5p 是介导 TIIA 处理的 COPD 小鼠衍生的外泌体保护作用的关键分子。用 agomiR-486-5p 处理 COPD 小鼠可保护 COPD 小鼠的肺功能,而用 antagomir-486-5p 处理 COPD 小鼠可消除 TIIA 的保护作用。此外,荧光素酶活性报告基因检测、RT-qPCR 和 Western blot 分析表明,miR-486-5p 通过靶向磷脂酰肌醇 3-激酶调节亚基 1 () 发挥对 COPD 的保护作用。这些结果表明,STS 通过上调 miR-486-5p 来预防 COPD,TIIA 或 miR-486-5p 是治疗 COPD 的潜在药物。