• 文献检索
  • 文档翻译
  • 深度研究
  • 学术资讯
  • Suppr Zotero 插件Zotero 插件
  • 邀请有礼
  • 套餐&价格
  • 历史记录
应用&插件
Suppr Zotero 插件Zotero 插件浏览器插件Mac 客户端Windows 客户端微信小程序
定价
高级版会员购买积分包购买API积分包
服务
文献检索文档翻译深度研究API 文档MCP 服务
关于我们
关于 Suppr公司介绍联系我们用户协议隐私条款
关注我们

Suppr 超能文献

核心技术专利:CN118964589B侵权必究
粤ICP备2023148730 号-1Suppr @ 2026

文献检索

告别复杂PubMed语法,用中文像聊天一样搜索,搜遍4000万医学文献。AI智能推荐,让科研检索更轻松。

立即免费搜索

文件翻译

保留排版,准确专业,支持PDF/Word/PPT等文件格式,支持 12+语言互译。

免费翻译文档

深度研究

AI帮你快速写综述,25分钟生成高质量综述,智能提取关键信息,辅助科研写作。

立即免费体验

肌强直性营养不良 1 型中应激颗粒和剪接体的凝聚性质受损。

Condensation properties of stress granules and processing bodies are compromised in myotonic dystrophy type 1.

机构信息

Biomolecular Sciences Research Complex, School of Biology, University of St Andrews, North Haugh, St Andrews, Fife KY16 9ST, UK.

Division of Cell Signalling and Immunology, School of Life Science, University of Dundee, Dundee DD1 5EH, UK.

出版信息

Dis Model Mech. 2022 Jul 1;15(7). doi: 10.1242/dmm.049294. Epub 2022 Aug 2.

DOI:10.1242/dmm.049294
PMID:35642886
原文链接:https://pmc.ncbi.nlm.nih.gov/articles/PMC9366894/
Abstract

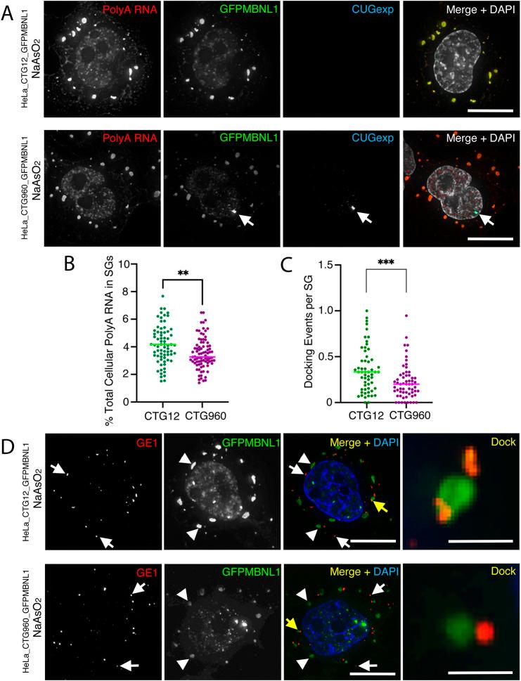
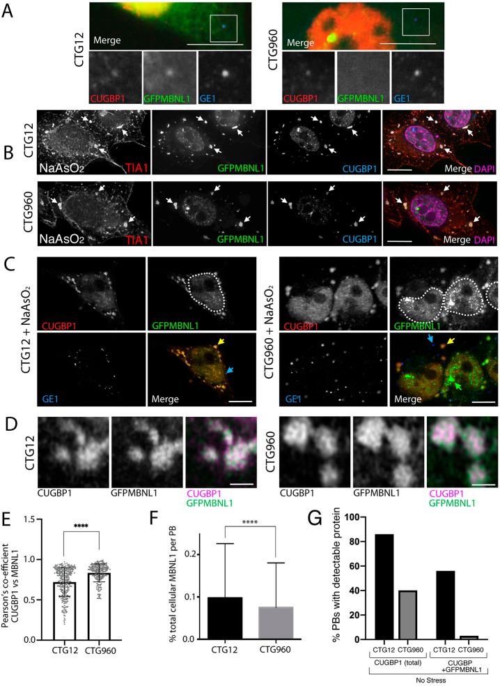
RNA regulation in mammalian cells requires complex physical compartmentalisation, using structures thought to be formed by liquid-liquid phase separation. Disruption of these structures is implicated in numerous degenerative diseases. Myotonic dystrophy type 1 (DM1) is a multi-systemic trinucleotide repeat disorder resulting from an expansion of nucleotides CTG (CTGexp) in the DNA encoding DM1 protein kinase (DMPK). The cellular hallmark of DM1 is the formation of nuclear foci that contain expanded DMPK RNA (CUGexp) (with thymine instead of uracil). We report here the deregulation of stress granules (SGs) and processing bodies (P-bodies), two cytoplasmic structures key for mRNA regulation, in cell culture models of DM1. Alterations to the rates of formation and dispersal of SGs suggest an altered ability of cells to respond to stress associated with DM1, while changes to the structure and dynamics of SGs and P-bodies suggest that a widespread alteration to the biophysical properties of cellular structures is a consequence of the presence of CUGexp RNA.

摘要

哺乳动物细胞中的 RNA 调控需要复杂的物理区隔,使用的结构被认为是由液-液相分离形成的。这些结构的破坏与许多退行性疾病有关。1 型肌强直性营养不良(DM1)是一种多系统三核苷酸重复紊乱,由编码 DM1 蛋白激酶(DMPK)的 DNA 中核苷酸 CTG(CTGexp)的扩展引起。DM1 的细胞特征是形成包含扩展的 DMPK RNA(CUGexp)(胸腺嘧啶而不是尿嘧啶)的核焦点。我们在这里报告 DM1 细胞培养模型中应激颗粒(SGs)和加工体(P-bodies)这两个关键的细胞质结构的失调,这两种结构对 mRNA 调控至关重要。SGs 形成和分散速率的改变表明细胞应对与 DM1 相关的应激的能力发生了改变,而 SGs 和 P-bodies 的结构和动力学的改变表明,细胞结构的生物物理特性的广泛改变是 CUGexp RNA 存在的结果。

https://cdn.ncbi.nlm.nih.gov/pmc/blobs/f1d2/9366894/f482da17c148/dmm-15-049294-g8.jpg
https://cdn.ncbi.nlm.nih.gov/pmc/blobs/f1d2/9366894/831dd2c7bf15/dmm-15-049294-g1.jpg
https://cdn.ncbi.nlm.nih.gov/pmc/blobs/f1d2/9366894/3f0930346def/dmm-15-049294-g2.jpg
https://cdn.ncbi.nlm.nih.gov/pmc/blobs/f1d2/9366894/7b98cbd079d8/dmm-15-049294-g3.jpg
https://cdn.ncbi.nlm.nih.gov/pmc/blobs/f1d2/9366894/0d613d70b873/dmm-15-049294-g4.jpg
https://cdn.ncbi.nlm.nih.gov/pmc/blobs/f1d2/9366894/9d9db1fde83a/dmm-15-049294-g5.jpg
https://cdn.ncbi.nlm.nih.gov/pmc/blobs/f1d2/9366894/7a6bfd6fd73b/dmm-15-049294-g6.jpg
https://cdn.ncbi.nlm.nih.gov/pmc/blobs/f1d2/9366894/ffaf2c7e07ca/dmm-15-049294-g7.jpg
https://cdn.ncbi.nlm.nih.gov/pmc/blobs/f1d2/9366894/f482da17c148/dmm-15-049294-g8.jpg
https://cdn.ncbi.nlm.nih.gov/pmc/blobs/f1d2/9366894/831dd2c7bf15/dmm-15-049294-g1.jpg
https://cdn.ncbi.nlm.nih.gov/pmc/blobs/f1d2/9366894/3f0930346def/dmm-15-049294-g2.jpg
https://cdn.ncbi.nlm.nih.gov/pmc/blobs/f1d2/9366894/7b98cbd079d8/dmm-15-049294-g3.jpg
https://cdn.ncbi.nlm.nih.gov/pmc/blobs/f1d2/9366894/0d613d70b873/dmm-15-049294-g4.jpg
https://cdn.ncbi.nlm.nih.gov/pmc/blobs/f1d2/9366894/9d9db1fde83a/dmm-15-049294-g5.jpg
https://cdn.ncbi.nlm.nih.gov/pmc/blobs/f1d2/9366894/7a6bfd6fd73b/dmm-15-049294-g6.jpg
https://cdn.ncbi.nlm.nih.gov/pmc/blobs/f1d2/9366894/ffaf2c7e07ca/dmm-15-049294-g7.jpg
https://cdn.ncbi.nlm.nih.gov/pmc/blobs/f1d2/9366894/f482da17c148/dmm-15-049294-g8.jpg

相似文献

1
Condensation properties of stress granules and processing bodies are compromised in myotonic dystrophy type 1.肌强直性营养不良 1 型中应激颗粒和剪接体的凝聚性质受损。
Dis Model Mech. 2022 Jul 1;15(7). doi: 10.1242/dmm.049294. Epub 2022 Aug 2.
2
AON-induced splice-switching and DMPK pre-mRNA degradation as potential therapeutic approaches for Myotonic Dystrophy type 1.AON 诱导的剪接转换和 DMPK pre-mRNA 降解作为 1 型肌强直性营养不良的潜在治疗方法。
Nucleic Acids Res. 2020 Mar 18;48(5):2531-2543. doi: 10.1093/nar/gkaa007.
3
Sense and Antisense DMPK RNA Foci Accumulate in DM1 Tissues during Development.在发育过程中,有义链和反义链 DMPK RNA 病灶在 DM1 组织中积累。
PLoS One. 2015 Sep 4;10(9):e0137620. doi: 10.1371/journal.pone.0137620. eCollection 2015.
4
FISH Protocol for Myotonic Dystrophy Type 1 Cells.1型强直性肌营养不良症细胞的荧光原位杂交(FISH)实验方案
Methods Mol Biol. 2020;2056:203-215. doi: 10.1007/978-1-4939-9784-8_13.
5
Fuchs' Endothelial Corneal Dystrophy and RNA Foci in Patients With Myotonic Dystrophy.强直性肌营养不良患者的富克斯角膜内皮营养不良与RNA病灶
Invest Ophthalmol Vis Sci. 2017 Sep 1;58(11):4579-4585. doi: 10.1167/iovs.17-22350.
6
Molecular Therapies for Myotonic Dystrophy Type 1: From Small Drugs to Gene Editing.肌强直性营养不良 1 型的分子治疗:从小分子药物到基因编辑。
Int J Mol Sci. 2022 Apr 21;23(9):4622. doi: 10.3390/ijms23094622.
7
Fuchs' Endothelial Corneal Dystrophy in Patients With Myotonic Dystrophy, Type 1.1 型肌强直性营养不良患者的 Fuchs 内皮角膜营养不良。
Invest Ophthalmol Vis Sci. 2018 Jun 1;59(7):3053-3057. doi: 10.1167/iovs.17-23160.
8
Reversible cardiac disease features in an inducible CUG repeat RNA-expressing mouse model of myotonic dystrophy.肌强直性营养不良的诱导 CUG 重复 RNA 表达小鼠模型中的可逆性心脏疾病特征。
JCI Insight. 2021 Mar 8;6(5):143465. doi: 10.1172/jci.insight.143465.
9
A low absolute number of expanded transcripts is involved in myotonic dystrophy type 1 manifestation in muscle.低绝对数量的扩增转录本参与了1型强直性肌营养不良症在肌肉中的表现。
Hum Mol Genet. 2016 Apr 15;25(8):1648-62. doi: 10.1093/hmg/ddw042. Epub 2016 Feb 16.
10
Trinucleotide-repeat expanded and normal DMPK transcripts contain unusually long poly(A) tails despite differential nuclear residence.三核苷酸重复扩展和正常的 DMPK 转录本含有异常长的聚(A)尾,尽管它们在核内的位置不同。
Biochim Biophys Acta Gene Regul Mech. 2017 Jun;1860(6):740-749. doi: 10.1016/j.bbagrm.2017.04.002. Epub 2017 Apr 18.

引用本文的文献

1
Myotonic dystrophies: an update on clinical features, molecular mechanisms, management, and gene therapy.强直性肌营养不良症:临床特征、分子机制、治疗及基因治疗的最新进展
Neurol Sci. 2025 Apr;46(4):1599-1616. doi: 10.1007/s10072-024-07826-9. Epub 2024 Dec 7.
2
Abnormal phase separation of biomacromolecules in human diseases.生物大分子在人类疾病中的异常相分离。
Acta Biochim Biophys Sin (Shanghai). 2023 Jul 21;55(7):1133-1152. doi: 10.3724/abbs.2023139.
3
Intracellular and intercellular transport of RNA organelles in CXG repeat disorders: The strength of weak ties.

本文引用的文献

1
Multifaceted Genes in Amyotrophic Lateral Sclerosis-Frontotemporal Dementia.肌萎缩侧索硬化症-额颞叶痴呆中的多面基因
Front Neurosci. 2020 Jul 7;14:684. doi: 10.3389/fnins.2020.00684. eCollection 2020.
2
RNP Granule Formation: Lessons from P-Bodies and Stress Granules.核糖核蛋白颗粒的形成:来自P小体和应激颗粒的经验教训。
Cold Spring Harb Symp Quant Biol. 2019;84:203-215. doi: 10.1101/sqb.2019.84.040329. Epub 2020 Jun 1.
3
Distinct Features of Stress Granule Proteins Predict Localization in Membraneless Organelles.应激颗粒蛋白的独特特征可预测其在无膜细胞器中的定位。
CXG重复序列疾病中RNA细胞器的细胞内和细胞间运输:弱联系的力量
Front Mol Biosci. 2022 Dec 16;9:1000932. doi: 10.3389/fmolb.2022.1000932. eCollection 2022.
4
Myotonic Dystrophies: A Genetic Overview.肌强直性营养不良症:遗传概述。
Genes (Basel). 2022 Feb 17;13(2):367. doi: 10.3390/genes13020367.
5
RNA-binding proteins and post-transcriptional regulation in lens biology and cataract: Mediating spatiotemporal expression of key factors that control the cell cycle, transcription, cytoskeleton and transparency.RNA 结合蛋白与晶状体生物学和白内障的转录后调控:调控控制细胞周期、转录、细胞骨架和透明度的关键因子的时空表达。
Exp Eye Res. 2022 Jan;214:108889. doi: 10.1016/j.exer.2021.108889. Epub 2021 Dec 11.
J Mol Biol. 2020 Mar 27;432(7):2349-2368. doi: 10.1016/j.jmb.2020.02.020. Epub 2020 Feb 24.
4
Evidence for and against Liquid-Liquid Phase Separation in the Nucleus.支持和反对细胞核中液-液相分离的证据。
Noncoding RNA. 2019 Nov 1;5(4):50. doi: 10.3390/ncrna5040050.
5
Properties of Stress Granule and P-Body Proteomes.应激颗粒和 P 体蛋白组的特性。
Mol Cell. 2019 Oct 17;76(2):286-294. doi: 10.1016/j.molcel.2019.09.014.
6
Stress granules and neurodegeneration.应激颗粒与神经退行性变。
Nat Rev Neurosci. 2019 Nov;20(11):649-666. doi: 10.1038/s41583-019-0222-5. Epub 2019 Oct 3.
7
A comparative map of macroautophagy and mitophagy in the vertebrate eye.脊椎动物眼睛中巨自噬和线粒体自噬的比较图谱。
Autophagy. 2019 Jul;15(7):1296-1308. doi: 10.1080/15548627.2019.1580509. Epub 2019 Feb 20.
8
Dynamics of mRNA entry into stress granules.mRNA 进入应激颗粒的动力学。
Nat Cell Biol. 2019 Feb;21(2):116-117. doi: 10.1038/s41556-019-0278-5.
9
Who's In and Who's Out-Compositional Control of Biomolecular Condensates.谁进谁出——生物分子凝聚物的组成控制。
J Mol Biol. 2018 Nov 2;430(23):4666-4684. doi: 10.1016/j.jmb.2018.08.003. Epub 2018 Aug 9.
10
Phase separated microenvironments inside the cell nucleus are linked to disease and regulate epigenetic state, transcription and RNA processing.细胞核内相分离的微环境与疾病有关,并调节表观遗传状态、转录和 RNA 加工。
Semin Cell Dev Biol. 2019 Jun;90:94-103. doi: 10.1016/j.semcdb.2018.07.001. Epub 2018 Jul 25.