Suppr超能文献

来自同一供体不同围产期组织的间充质干细胞在小鼠急性肝衰竭模型中表现出不同的性能。

Mesenchymal stem cells derived from different perinatal tissues donated by same donors manifest variant performance on the acute liver failure model in mouse.

机构信息

School of Medicine, Yunnan University, Kunming, 650000, Yunnan, China.

State Key Laboratory of Primate Biomedical Research, Institute of Primate Translational Medicine, Kunming University of Science and Technology, Kunming, 650000, China.

出版信息

Stem Cell Res Ther. 2022 Jun 3;13(1):231. doi: 10.1186/s13287-022-02909-w.

Abstract

BACKGROUND

Mesenchymal stem cells (MSCs) derived from different tissues have variant biological characteristics, which may induce different performances in the treatment of diseases. At present, it is difficult to know which type of MSC is most suitable for acute liver failure (ALF), and there is no parallel study to compare MSCs from different tissues of the same donor.

METHODS

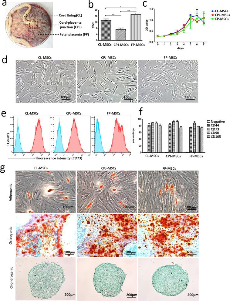
In this study, we derived MSCs from three different perinatal tissues of the same donor: cord lining (CL), cord-placenta junction (CPJ) and fetal placenta (FP), respectively, for compared gene expression profiles by transcriptome sequencing, and ability of proliferation and immune regulation in vitro. In addition, the therapeutic effects (e.g., survival rate, histological evaluation, biochemical analysis) of CL-MSCs, FP-MSCs and CPJ-MSCs on ALF mouse model were compared.

RESULTS

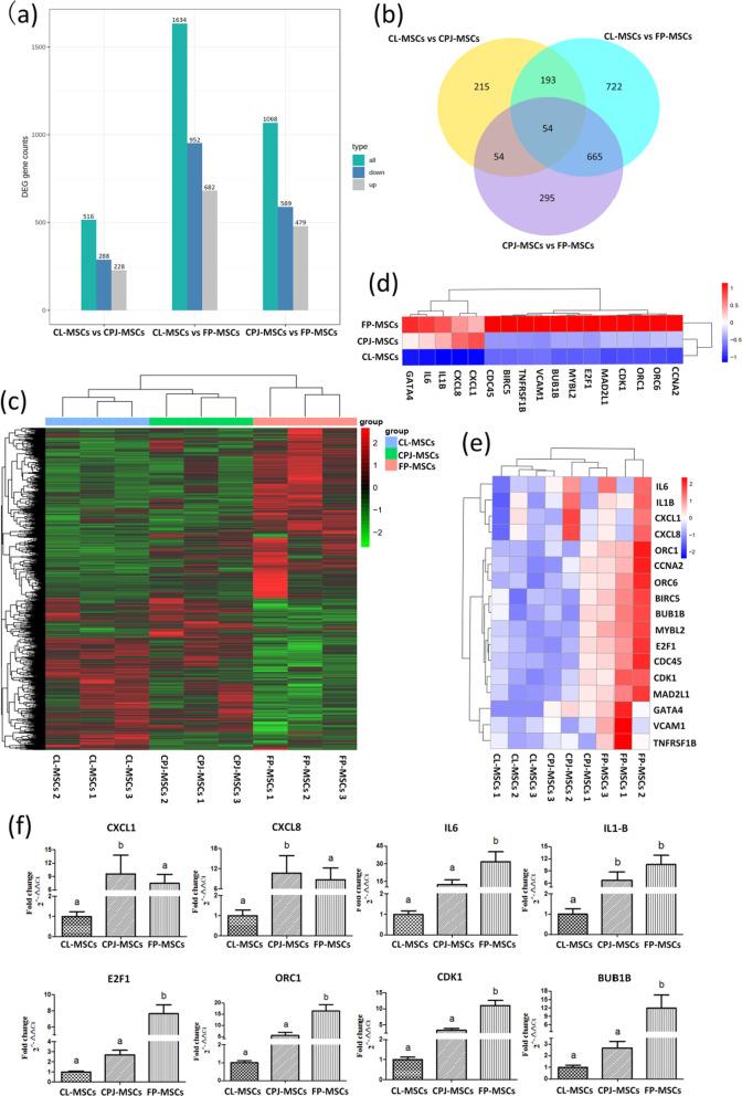
The transcriptome analysis showed that FP-MSCs have significantly high expression of chemokines compared to CPJ-MSCs and CL-MSCs, similar to the q-PCR result. Of note, we found that CPJ-MSCs and FP-MSCs could improve the survival rate of mice with ALF induced by carbon tetrachloride, but CL-MSCs had no difference with Sham group. Moreover, we also found that biomarkers of ALF (e.g., MDA, SOD and GSH-px) significantly improved post-CPJ-MSCs and FP-MSCs treatment, but not CL-MSCs and Sham group. However, CL-MSCs treatment leads to inflammatory reaction in the early stage (day 3) of ALF treatment but not found with other groups.

CONCLUSIONS

It is important to select the MSCs derived from different tissues with variant performance for therapeutic purpose, and the CPJ-MSCs and FP-MSCs cells can significantly improve the syndrome of ALF which is highly recommended for a potential therapeutic options for ALF.

摘要

背景

来源于不同组织的间充质干细胞(MSCs)具有不同的生物学特性,这可能导致它们在治疗疾病方面的表现不同。目前,尚不清楚哪种类型的MSC 最适合急性肝衰竭(ALF),也没有平行研究来比较同一供体来源的不同组织的 MSC。

方法

在这项研究中,我们分别从同一供体的三种围产期组织中获得 MSC:脐带衬里(CL)、脐带胎盘交界处(CPJ)和胎儿胎盘(FP),通过转录组测序比较它们的基因表达谱,并比较它们在体外的增殖和免疫调节能力。此外,还比较了 CL-MSCs、FP-MSCs 和 CPJ-MSCs 对 ALF 小鼠模型的治疗效果(如存活率、组织学评估、生化分析)。

结果

转录组分析显示,与 CPJ-MSCs 和 CL-MSCs 相比,FP-MSCs 中趋化因子的表达明显更高,q-PCR 结果也证实了这一点。值得注意的是,我们发现 CPJ-MSCs 和 FP-MSCs 可以提高四氯化碳诱导的 ALF 小鼠的存活率,但 CL-MSCs 与 Sham 组无差异。此外,我们还发现 ALF 的生物标志物(如 MDA、SOD 和 GSH-px)在 CPJ-MSCs 和 FP-MSCs 治疗后显著改善,但在 CL-MSCs 和 Sham 组中没有改善。然而,CL-MSCs 治疗在 ALF 治疗的早期(第 3 天)导致炎症反应,但在其他组中没有发现。

结论

选择具有不同性能的不同组织来源的 MSC 进行治疗非常重要,CPJ-MSCs 和 FP-MSCs 细胞可显著改善 ALF 的综合征,这是一种非常有前途的 ALF 治疗选择。

https://cdn.ncbi.nlm.nih.gov/pmc/blobs/5e02/9166497/497026dd9cc1/13287_2022_2909_Fig1_HTML.jpg

文献检索

告别复杂PubMed语法,用中文像聊天一样搜索,搜遍4000万医学文献。AI智能推荐,让科研检索更轻松。

立即免费搜索

文件翻译

保留排版,准确专业,支持PDF/Word/PPT等文件格式,支持 12+语言互译。

免费翻译文档

深度研究

AI帮你快速写综述,25分钟生成高质量综述,智能提取关键信息,辅助科研写作。

立即免费体验