• 文献检索
  • 文档翻译
  • 深度研究
  • 学术资讯
  • Suppr Zotero 插件Zotero 插件
  • 邀请有礼
  • 套餐&价格
  • 历史记录
应用&插件
Suppr Zotero 插件Zotero 插件浏览器插件Mac 客户端Windows 客户端微信小程序
定价
高级版会员购买积分包购买API积分包
服务
文献检索文档翻译深度研究API 文档MCP 服务
关于我们
关于 Suppr公司介绍联系我们用户协议隐私条款
关注我们

Suppr 超能文献

核心技术专利:CN118964589B侵权必究
粤ICP备2023148730 号-1Suppr @ 2026

文献检索

告别复杂PubMed语法,用中文像聊天一样搜索,搜遍4000万医学文献。AI智能推荐,让科研检索更轻松。

立即免费搜索

文件翻译

保留排版,准确专业,支持PDF/Word/PPT等文件格式,支持 12+语言互译。

免费翻译文档

深度研究

AI帮你快速写综述,25分钟生成高质量综述,智能提取关键信息,辅助科研写作。

立即免费体验

基于生物信息学分析及对脂多糖刺激巨噬细胞的药理作用,茶成分具有抗2019冠状病毒病(COVID-19)靶点。

Tea Ingredients Have Anti-coronavirus Disease 2019 (COVID-19) Targets Based on Bioinformatics Analyses and Pharmacological Effects on LPS-Stimulated Macrophages.

作者信息

Wang Lei, Tao Qing, Wang Zhiguo, Shi Jianfeng, Yan Wei, Zhang Li, Sun Yaoxiang, Yao Xiaoming

机构信息

Department of Clinical Laboratory, Jiangsu Province Hospital on Integration of Chinese and Western Medicine, Jiangsu Province Academy of Traditional Chinese Medicine, Nanjing, China.

Center for Translational Medicine and Jiangsu Key Laboratory of Molecular Medicine, Department of Basic Medicine, Medical School of Nanjing University, Nanjing, China.

出版信息

Front Nutr. 2022 May 20;9:875765. doi: 10.3389/fnut.2022.875765. eCollection 2022.

DOI:10.3389/fnut.2022.875765
PMID:35669076
原文链接:https://pmc.ncbi.nlm.nih.gov/articles/PMC9163550/
Abstract

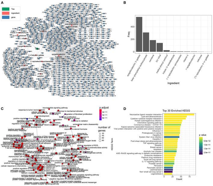
Coronavirus disease 2019 (COVID-19) is a contagious disease caused by severe acute respiratory syndrome coronavirus 2 (SARS-CoV-2) that caused millions of deaths and lacks treatment. Although several studies have focused on the major component of green tea, epigallocatechin 3-gallate (EGCG), which is efficient in preventing COVID-19, systemic analyses of the anti-COVID-19 potential of green tea remain insufficient. Here, we co-analyzed the target genes of tea ingredients and COVID-19 signature genes and found that epigallocatechin 3-acetalbehyde was capable of reversing the major molecular processes of COVID-19 (MAPK and NF-κB activation). These findings were further supported by Western blotting (WB), immunofluorescence, and quantitative polymerase chain reaction (qPCR) in LPS-stimulated macrophages. Moreover, using molecular docking analysis, we identified three tea ingredients ((-)-catechin gallate, D-(+)-cellobiose, and EGCG) that may interact with the vital SARS-CoV-2 protein, 5R84, compared with the qualified 5R84 ligand WGS. Thus, our results indicated that tea ingredients have the potential to treat COVID-19 by suppressing the COVID-19 signature genes and interacting with the vital SARS-CoV-2 protein.

摘要

2019冠状病毒病(COVID-19)是一种由严重急性呼吸综合征冠状病毒2(SARS-CoV-2)引起的传染病,已导致数百万人死亡且缺乏治疗方法。尽管有几项研究聚焦于绿茶的主要成分表没食子儿茶素没食子酸酯(EGCG),其在预防COVID-19方面具有功效,但对绿茶抗COVID-19潜力的系统分析仍然不足。在此,我们共同分析了茶成分的靶基因和COVID-19特征基因,发现表没食子儿茶素3 - 乙醛能够逆转COVID-19的主要分子过程(丝裂原活化蛋白激酶和核因子κB激活)。在脂多糖刺激的巨噬细胞中进行的蛋白质印迹法(WB)、免疫荧光和定量聚合酶链反应(qPCR)进一步支持了这些发现。此外,通过分子对接分析,我们鉴定出三种茶成分((-)-儿茶素没食子酸酯、D-(+)-纤维二糖和EGCG),与合格的5R84配体WGS相比,它们可能与重要的SARS-CoV-2蛋白5R84相互作用。因此,我们的结果表明茶成分有可能通过抑制COVID-19特征基因并与重要的SARS-CoV-2蛋白相互作用来治疗COVID-19。

https://cdn.ncbi.nlm.nih.gov/pmc/blobs/9b14/9163550/6244cec9f9da/fnut-09-875765-g0005.jpg
https://cdn.ncbi.nlm.nih.gov/pmc/blobs/9b14/9163550/3ac5c3d50d5e/fnut-09-875765-g0001.jpg
https://cdn.ncbi.nlm.nih.gov/pmc/blobs/9b14/9163550/f10190495960/fnut-09-875765-g0002.jpg
https://cdn.ncbi.nlm.nih.gov/pmc/blobs/9b14/9163550/8e56259df22a/fnut-09-875765-g0003.jpg
https://cdn.ncbi.nlm.nih.gov/pmc/blobs/9b14/9163550/ae56ff05a46a/fnut-09-875765-g0004.jpg
https://cdn.ncbi.nlm.nih.gov/pmc/blobs/9b14/9163550/6244cec9f9da/fnut-09-875765-g0005.jpg
https://cdn.ncbi.nlm.nih.gov/pmc/blobs/9b14/9163550/3ac5c3d50d5e/fnut-09-875765-g0001.jpg
https://cdn.ncbi.nlm.nih.gov/pmc/blobs/9b14/9163550/f10190495960/fnut-09-875765-g0002.jpg
https://cdn.ncbi.nlm.nih.gov/pmc/blobs/9b14/9163550/8e56259df22a/fnut-09-875765-g0003.jpg
https://cdn.ncbi.nlm.nih.gov/pmc/blobs/9b14/9163550/ae56ff05a46a/fnut-09-875765-g0004.jpg
https://cdn.ncbi.nlm.nih.gov/pmc/blobs/9b14/9163550/6244cec9f9da/fnut-09-875765-g0005.jpg

相似文献

1
Tea Ingredients Have Anti-coronavirus Disease 2019 (COVID-19) Targets Based on Bioinformatics Analyses and Pharmacological Effects on LPS-Stimulated Macrophages.基于生物信息学分析及对脂多糖刺激巨噬细胞的药理作用,茶成分具有抗2019冠状病毒病(COVID-19)靶点。
Front Nutr. 2022 May 20;9:875765. doi: 10.3389/fnut.2022.875765. eCollection 2022.
2
Integrated Network Pharmacology and Molecular Docking to Elucidate the Efficacy and Potential Mechanisms of Tea Ingredients in Sepsis Treatment.整合网络药理学和分子对接技术阐明茶成分治疗脓毒症的疗效及潜在机制
Biochem Genet. 2024 Jun;62(3):2253-2267. doi: 10.1007/s10528-023-10530-6. Epub 2023 Oct 30.
3
Therapeutic potential of green tea catechin, (-)-epigallocatechin-3--gallate (EGCG) in SARS-CoV-2 infection: Major interactions with host/virus proteases.绿茶儿茶素(-)-表没食子儿茶素-3-没食子酸酯(EGCG)在严重急性呼吸综合征冠状病毒2(SARS-CoV-2)感染中的治疗潜力:与宿主/病毒蛋白酶的主要相互作用
Phytomed Plus. 2023 Feb;3(1):100402. doi: 10.1016/j.phyplu.2022.100402. Epub 2022 Dec 30.
4
The green tea catechin epigallocatechin gallate inhibits SARS-CoV-2 infection.绿茶儿茶素表没食子儿茶素没食子酸酯抑制 SARS-CoV-2 感染。
J Gen Virol. 2021 Apr;102(4). doi: 10.1099/jgv.0.001574.
5
The potential of BEN815 as an anti-inflammatory, antiviral and antioxidant agent for the treatment of COVID-19.BEN815作为一种抗炎、抗病毒和抗氧化剂用于治疗新型冠状病毒肺炎的潜力。
Phytomed Plus. 2021 Nov;1(4):100058. doi: 10.1016/j.phyplu.2021.100058. Epub 2021 Mar 18.
6
A molecular docking study of EGCG and theaflavin digallate with the druggable targets of SARS-CoV-2.EGCG 和茶黄素双没食子酸酯与 SARS-CoV-2 可成药靶标的分子对接研究。
Comput Biol Med. 2021 Feb;129:104137. doi: 10.1016/j.compbiomed.2020.104137. Epub 2020 Nov 23.
7
Epigallocatechin gallate (EGCG) attenuates severe acute respiratory coronavirus disease 2 (SARS-CoV-2) infection by blocking the interaction of SARS-CoV-2 spike protein receptor-binding domain to human angiotensin-converting enzyme 2.没食子儿茶素没食子酸酯 (EGCG) 通过阻断严重急性呼吸综合征冠状病毒 2 (SARS-CoV-2) 刺突蛋白受体结合域与人血管紧张素转换酶 2 的相互作用来减轻严重急性呼吸综合征冠状病毒 2 (SARS-CoV-2) 感染。
PLoS One. 2022 Jul 13;17(7):e0271112. doi: 10.1371/journal.pone.0271112. eCollection 2022.
8
EGCG, a Green Tea Catechin, as a Potential Therapeutic Agent for Symptomatic and Asymptomatic SARS-CoV-2 Infection.EGCG,一种绿茶儿茶素,作为一种有潜力的治疗药物用于有症状和无症状的 SARS-CoV-2 感染。
Molecules. 2021 Feb 24;26(5):1200. doi: 10.3390/molecules26051200.
9
Protective Effect of Epigallocatechin-3-Gallate (EGCG) in Diseases with Uncontrolled Immune Activation: Could Such a Scenario Be Helpful to Counteract COVID-19?没食子酸表没食子儿茶素(EGCG)在免疫失控性疾病中的保护作用:这种情况是否有助于对抗 COVID-19?
Int J Mol Sci. 2020 Jul 21;21(14):5171. doi: 10.3390/ijms21145171.
10
Therapeutic Potential of EGCG, a Green Tea Polyphenol, for Treatment of Coronavirus Diseases.绿茶多酚表没食子儿茶素没食子酸酯(EGCG)治疗冠状病毒疾病的潜在疗效
Life (Basel). 2021 Mar 4;11(3):197. doi: 10.3390/life11030197.

引用本文的文献

1
Causal associations of tea intake with COVID-19 infection and severity.茶摄入量与新型冠状病毒肺炎感染及严重程度之间的因果关联。
Front Nutr. 2023 Jan 4;9:1005466. doi: 10.3389/fnut.2022.1005466. eCollection 2022.

本文引用的文献

1
An insight into SARS-CoV-2 structure, pathogenesis, target hunting for drug development and vaccine initiatives.对严重急性呼吸综合征冠状病毒2(SARS-CoV-2)的结构、发病机制、药物研发靶点探寻及疫苗研发进展的深入了解
RSC Med Chem. 2022 Jan 25;13(6):647-675. doi: 10.1039/d2md00009a. eCollection 2022 Jun 22.
2
A Natural Plant Source-Tea Polyphenols, a Potential Drug for Improving Immunity and Combating Virus.天然植物源——茶多酚,一种提高免疫力和抗病毒的潜在药物。
Nutrients. 2022 Jan 27;14(3):550. doi: 10.3390/nu14030550.
3
Cytokine Storm in COVID-19: Immunopathogenesis and Therapy.
COVID-19 中的细胞因子风暴:免疫发病机制与治疗。
Medicina (Kaunas). 2022 Jan 18;58(2):144. doi: 10.3390/medicina58020144.
4
EGCG attenuates the neurotoxicity of methylglyoxal via regulating MAPK and the downstream signaling pathways and inhibiting advanced glycation end products formation.EGCG 通过调节 MAPK 及其下游信号通路和抑制晚期糖基化终产物的形成来减轻甲基乙二醛的神经毒性。
Food Chem. 2022 Aug 1;384:132358. doi: 10.1016/j.foodchem.2022.132358. Epub 2022 Feb 7.
5
Advances in the development of therapeutic strategies against COVID-19 and perspectives in the drug design for emerging SARS-CoV-2 variants.抗新冠病毒治疗策略的进展以及针对新出现的新冠病毒变种的药物设计前景。
Comput Struct Biotechnol J. 2022;20:824-837. doi: 10.1016/j.csbj.2022.01.026. Epub 2022 Jan 31.
6
Is it possible to treat nonalcoholic liver disease using a flavanol-based nutraceutical approach? Basic and clinical data.是否可以采用基于黄烷醇的营养保健品方法治疗非酒精性肝病?基础和临床数据。
J Basic Clin Physiol Pharmacol. 2022 Feb 4;33(6):703-714. doi: 10.1515/jbcpp-2021-0285. eCollection 2022 Nov 1.
7
Systems pharmacology-based drug discovery and active mechanism of natural products for coronavirus pneumonia (COVID-19): An example using flavonoids.基于系统药理学的天然产物抗新型冠状病毒肺炎(COVID-19)药物发现及作用机制:以黄酮类化合物为例
Comput Biol Med. 2022 Apr;143:105241. doi: 10.1016/j.compbiomed.2022.105241. Epub 2022 Jan 26.
8
Role of Polypeptide Inflammatory Biomarkers in the Diagnosis and Monitoring of COVID-19.多肽炎症生物标志物在新型冠状病毒肺炎诊断和监测中的作用
Int J Pept Res Ther. 2022;28(2):59. doi: 10.1007/s10989-022-10366-5. Epub 2022 Jan 24.
9
Emergence of SARS-CoV-2 Omicron (B.1.1.529) variant, salient features, high global health concerns and strategies to counter it amid ongoing COVID-19 pandemic.奥密克戎(B.1.1.529)变异株的出现、显著特征、高全球健康关注以及在持续的 COVID-19 大流行期间应对它的策略。
Environ Res. 2022 Jun;209:112816. doi: 10.1016/j.envres.2022.112816. Epub 2022 Jan 29.
10
Role of Lipopolysaccharide, Derived from Various Bacterial Species, in Pulpitis-A Systematic Review.不同细菌来源的脂多糖在牙髓炎中的作用——系统评价。
Biomolecules. 2022 Jan 15;12(1):138. doi: 10.3390/biom12010138.